Abstract
Obesity emerges from a complex interplay of factors, including imbalanced interoception, genetic predisposition, and environmental cues, which ultimately disrupt body weight homeostasis1. While much research has concentrated on strategies to suppress appetite for sustained weight loss, insufficient attention has been given to counterregulatory mechanisms that promote energy expenditure. Here, we show that chronic inhibition of GABAergic neurons in the dorsal raphe nucleus and ventrolateral periaqueductal gray (DRN/vlPAGVGAT) reduces body weight in diet-induced obese (DIO) male mice. In this study, molecular profiling and in-situ hybridization in rodent and human brains revealed that the constitutively activated orphan receptor GPR6 is selectively enriched in DRN/vlPAGVGAT neurons. We next developed and administered a potent and highly selective GPR6 inverse agonist, which significantly prevented weight gain in male mice exposed to a high-fat diet by stimulating brown adipose tissue thermogenesis without affecting appetite. Altogether, this study integrates transcriptomic profiling, high-throughput drug screening and metabolic phenotyping to successfully identify a candidate to treat obesity.
Similar content being viewed by others
Introduction
Overweight and obesity are highly prevalent conditions, currently affecting an estimated 38% of the global population2. Particularly alarming is the surge in childhood obesity, which may have lasting effects on neurodevelopment3,4. The intricate brain circuits orchestrating feeding behaviors and energy expenditure are particularly affected in this context5. Readily available calorie-dense food exacerbates the imbalance between energy supply and demand, imprinting neural circuits and resetting homeostatic baselines6,7. While recent pharmacological interventions to suppress appetite have been clinically promising, they often have undesirable side effects and tend to plateau in efficacy8,9,10,11,12,13.
Consumption of a high-fat diet (HFD) rewires homeostatic and hedonic neural systems involved in feeding and body weight regulation. For instance, agouti-related peptide (AgRP)-expressing neurons in the hypothalamus are pivotal in regulating feeding behavior and are profoundly affected by HFD intake14. Diet-induced obesity (DIO) blunts the inhibition of AgRP neurons by exteroceptive cues, such as food presentation, and interoceptive signals, such as intragastric fat infusion15.
Here, we describe that both short- and long-term exposure to a HFD diet activate GABAergic neurons located in the dorsal raphe nucleus and nearby ventrolateral periaqueductal gray (DRN/vlPAGVGAT). Chemogenetic inhibition of these neurons prevents excess weight gain in mice fed an HFD. Molecular profiling of DRN/vlPAGVGAT neurons identified GPR6, a constitutively active GPCR highly enriched in this population, as a potential druggable target. Pharmacological inhibition of GPR6 attenuated DRN/vlPAGVGAT neuronal activity and decreased body weight by enhancing brown fat thermogenesis. Collectively, this work presents a framework for identifying neural targets that regulate energy expenditure and may be modulated to treat obesity.
Results and discussion
Inhibition of chronically active DRN/vlPAG neurons ameliorates obesity in mice fed an HFD
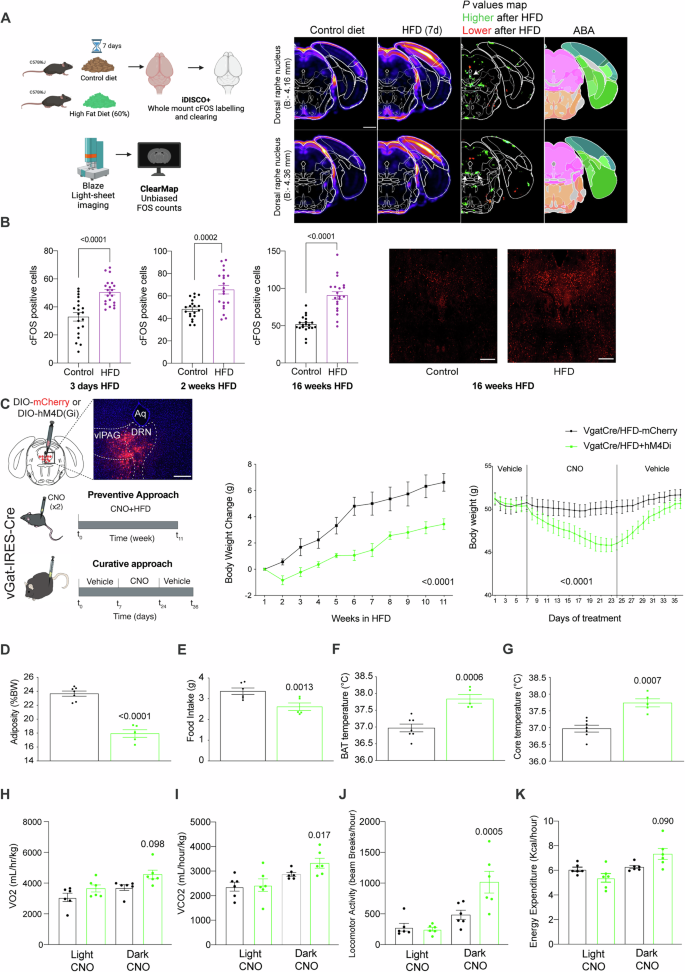
Building on studies demonstrating that neural systems involved in feeding are remodeled by HFD consumption, we hypothesized that a relatively short exposure to HFD could alter the activity patterns of distinct brain regions before the onset of obesity in mice. We employed an unbiased screen of whole-brain Fos expression using iDISCO+ and ClearMap16. Among the areas significantly more active in mice fed a HFD for 7 days compared to chow-fed mice, two clusters of regions drew our attention: (1) hypothalamic nuclei, such as the paraventricular hypothalamus and lateral hypothalamus and (2) brainstem nuclei, predominantly the DRN/vlPAG (Fig. 1A and Supplementary Fig. 1A). Given our prior work in the DRN with regards to energy balance regulation17,18,19 and recent findings indicating vlPAG’s role on food consumption20, we next tested whether DRN/vlPAGVGAT neurons are persistently activated in DIO mice, which, if true, would support our hypothesis that inhibiting them would reduce body weight in obese mice. Toward this end, we examined cFOS expression in the DRN/vlPAG of mice fed an HFD for 3 days (acute exposure), 2 weeks (prolonged exposure), and 16 weeks (chronic exposure) and found a significant increase in cFOS-positive neurons in the DRN/vlPAG at all time points, indicating heightened activity induced by HFD consumption (Fig. 1B). Importantly, the responsiveness of DRN/vlPAGVGAT neurons to HFD is independent of elevated leptin levels, as these neurons lack leptin receptors. In DRN/vlPAG brain sections from mice fed a HFD, we found that ~75% of VGAT neurons overlap with cFOS, compared to 60% in mice fed a regular chow diet (Supplementary Fig. 1B). To identify upstream brain regions tuned to metabolic states and limbic behaviors that are connected to DRN/vlPAGVGAT neurons and may drive their persistent activation, we performed rabies-based monosynaptic tracing (Supplementary Fig. 2A). We found that DRN/vlPAGVGAT neurons receive direct input from many brain loci known to regulate feeding, including the ventral tegmental area (VTA), lateral hypothalamus (LH) and bed nucleus of the stria terminalis (BNST) (Supplementary Fig. 2B, C). These observations together suggest that DRN/vlPAGVGAT neurons constitute a responsive hub to caloric surplus.
A Schemata to map activity-dependent Fos expression in mice fed an HFD for 7 days. Created in BioRender. Moura-Assis, A. (2025) https://BioRender.com/mklybuv. Right panel: coronal views of voxel maps’ p value for Fos-positive cell densities at two different levels of DRN/vlPAG. White arrows indicate DRN/vlPAG regions significantly activated after 7 days of HFD feeding. ABA (Allen Brain Atlas) annotated image, scale bar = 350µm. B Time-course quantification of cFOS-positive neurons in the DRN of mice fed an HFD for 3 days, 2 weeks, and 16 weeks, and representative immunohistochemical staining of cFOS in the DRN of mice fed an HFD for 16 weeks. N = 24 brain slices (8 mice) (scale bar = 100 µm). C Schemata for chemogenetic inhibition of DRN/vlPAGVGAT neurons (scale bar = 100 µm) in vGat-IRES-Cre mice injected with CNO twice a day for 11 weeks in the preventive approach or injected daily for 17 days in DIO mice for the curative approach (right). Body weight change in mice fed an HFD for 11 weeks along with DRN/vlPAGVGAT neurons chemogenetic inhibition (n = 6–7 per group, P < 0.0001) (middle) and body weight of DIO mice before and after chemogenetic inhibition of DRN/vlPAGVGAT neurons for 17 days (right) (mCherry, n = 7; hM4Di, n = 5). D–G Metabolic phenotyping of vGat-IRES-Cre after completion of the preventive approach (mCherry, n = 7; hM4Di, n = 5). D Adiposity (% total body weight). E 24-hour cumulative food intake. F Interscapular BAT temperature. G Whole-body median temperature. H–K Indirect calorimetry of DIO vGat-IRES-Cre mice (n = 6 per group) injected with inhibitory DREADD and placed in metabolic cages for measurement of H oxygen consumption (VO2), carbon dioxide production (VCO2). J locomotion activity, and K energy expenditure. Data were represented as mean ± s.e.m. P values were calculated using an unpaired two-tailed Student’s t-test (A, B, D–G), two-way ANOVA with a multiple-comparisons test using a Tukey post-hoc approach (C) or using CalR software and a two-sided ANCOVA regression analysis taking body weight into account (H–K). P < 0.05 is considered significant. The CNO dose used was 1 mg/kg.
Since activating these neurons increases food intake and reduces energy expenditure—physiological changes that could lead to increased body weight if sustained over the long term—we reasoned that blunting the overactivation of DRN/vlPAGVGAT neurons would prevent mice from gaining excess body weight when fed a HFD. To test this, we first used chemogenetics and injected an AAV5-hSyn-DIO-hM4D(Gi) virus into the DRN/vlPAG of vGat-Cre mice, and treated both experimental and control mice (AAV5-hSyn-DIO-mCherry) with clozapine-N-oxide (CNO) at the same time as they were switched from chow to HFD. We found that chemogenetic inhibition of DRN/vlPAGVGAT neurons effectively suppressed body weight gain compared to control littermates (Fig. 1C). Similarly, treatment with CNO also significantly reduced body weight and adiposity in obese mice fed an HFD for 16 weeks (Fig. 1C—right panel, D). This inhibition also led to a significant decrease in food intake (Fig. 1E) and an increase in energy expenditure, evidenced by elevated BAT thermogenesis (Fig. 1F), core body temperature (Fig. 1G), indirect calorimetry assessment (Fig. 1H, I, K and Supplementary Fig. 1C, D) and locomotor activity (Fig. 1J).
Notably, after the removal of CNO treatment, we observed that mice started to regain body weight when injected with vehicle, suggesting that chronic inhibition of DRN/vlPAGVGAT neurons is necessary to maintain weight loss (Fig. 1C—right panel). A recent study has shown that DRNVGAT neurons are activated during feeding-related behaviors, such as food contact, and their responsiveness to food cues is increased by hunger and palatability21. Behavioral screening experiments also demonstrated that DRNVGAT neurons’ activation increased contact duration with an inedible object, reduced walking duration, and decreased chamber exploration, suggesting a possible role for DRNVGAT neurons in maintaining food consumption21.
The heightened activation of DRNVGAT neurons observed during the consumption of highly palatable food and the significant real-time place preference for the light-paired chamber elicited by optogenetic activation of these neurons22 also raise intriguing possibilities about their potential involvement in reward-promoting behaviors. However, the specific reward circuitry by which DRNVGAT neurons operate remains to be determined.
Transcriptomics analyses of DRN/vlPAGVGAT neurons reveal enrichment of GPR6
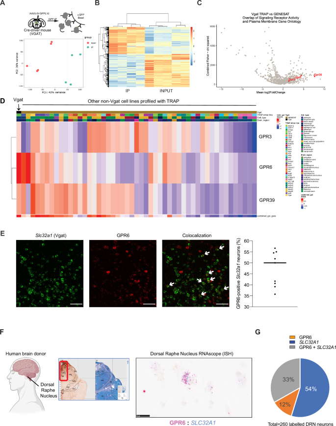
Our results show that chemogenetic inhibition of DRN/vlPAGVGAT neurons reduces body weight of DIO mice suggest that small molecules inhibiting their activity would also reduce weight. We thus set out to identify druggable targets enriched in DRN/vlPAGVGAT neurons that could be pharmacologically targeted to inhibit these neurons. We profiled these neurons by introducing a virus expressing a Cre-dependent GFPL10a fusion protein into the DRN/vlPAGVGAT of vGat-Cre mice. We then used translating ribosomal affinity purification (TRAP) to molecularly profile DRN/vlPAGVGAT neurons (Fig. 2A), followed by differential expression analysis of genes enriched in the immunoprecipitated (IP) RNA over RNA input (Fig. 2B). These data identified 24,100 genes, of which 2257 genes were significantly enriched (1.5-fold-enrichment with an adjusted P value (p < 0.05) (Supplementary Table 1). The molecular phenotyping of DRN/vlPAGVGAT neurons was subsequently compared with neuronal transcriptomes available in the GENSAT database23. About 8519 genes were enriched in DRN/vlPAGVGAT compared with other neural populations cataloged in the GENSAT database (Supplementary Table 2). To identify druggable targets, we used the Gene Ontology browser24 database to identify genes enriched in DRN/vlPAGVGAT that were also listed in both the signaling receptor activity (GO:0038023) and plasma membrane (GO:0005886) categories (MGI, informatics.jax.org). After applying these filters, 259 druggable receptors were identified with more than 1.5-fold enrichment in DRNVGAT neurons compared to the GENSAT database (Supplementary Table 3 and Supplementary Fig. 3). Next, we evaluated the expression patterns of the enriched genes using the Allen Brain Atlas database25 to identify the most differentially expressed receptors in the DRN/vlPAGVGAT neurons compared with other cell types. Three orphan G-protein-coupled receptors (gpr3, gpr6, and gpr39) showed significantly higher expression in the DRN/vlPAG (Fig. 2C). Consistent with this, aggregate differential expression analysis and the relative expression of these selected receptors, compared with molecular profiles of other cell types in the GENSAT database, reconfirmed the cell-specific enrichment of these genes in DRN/vlPAGVGAT neurons (Fig. 2D). (TRAP IP vs input: gpr3: 2.2-fold enrichment, gpr6: 5.7-fold enrichment and gpr39: 2.5-fold enrichment; relative expression to GENSAT: gpr3: 2.6-fold enrichment, gpr6: 21-fold enrichment and gpr39: 200-fold enrichment). Of further interest, sphingosine 1-phosphate is a potential ligand for GPR3 and GPR6 and has a cannabinoid-like structure26. Moreover, its plasma levels are elevated in obesity27. GPR39, in turn, is a Zinc signaling receptor28. We decided to focus on GPR6 because it is almost exclusively expressed in the central nervous system and is more highly enriched in DRN/vlPAG than GPR3 and GPR39.
A Schemata for viral TRAP after injection of AAV5-IV-GFPL10a in the DRN/vlPAG of vGat-IRES-Cre mice. GFPL10a fusion protein is translated after Cre-mediated recombination, and the ribosomal protein L10a tagged with GFP is immunoprecipitated (IP). PCA analysis of input and IP samples (bottom). B Heatmap representing the comparison between four IP samples and five INPUT RNA samples. C Volcano plot depicting the comparison between IP samples from our viral TRAP with RNA sequencing samples found in the GENSAT database. Plasma membrane and overlap of signaling receptor activity Gene Ontology filters were applied for identifying putative targets (highlighted in red). D Heatmap representing the expression levels of GPR3, GPR6, and GPR39 obtained from viral TRAP of DRN/vlPAGVGAT neurons in comparison to immunoprecipitated samples from TRAP experiments available in the GENSAT database. E Fluorescent in-situ hybridization (RNAscope) photomicrographs of Slc32a1 (green) and Gpr6 (red) in the DRN of wild-type mice displaying an average of 50% colocalization (n = 9 brain slices − 3 slices per mouse, scale bar = 100 µm). F Representative in-situ hybridization photomicrographs of SLC32A1 (blue) and GPR6 (pink) in the DRN of the human brain (scale bar = 25 µm). Created in BioRender. Moura-Assis, A. (2025) https://BioRender.com/o9yabzx. G Out of 260 neurons identified in human DRN, ~33% co-expressed SLC32A1 and GPR6.
We next confirmed that DRN/vlPAG neurons expressing GPR6 also express vGat using fluorescent in situ hybridization (RNAscope) and found colocalization of GPR6 with vGat (slc32a1) in ~50% of slc32a1-positive neurons (Fig. 2E). Since our goal was to develop druggable strategies for weight loss in humans, we also obtained human brain sections from donors and found GPR6 expression in the human DRN (Fig. 2F). Quantitative assessment was performed using the Paxinos Atlas of the human brainstem following the ventral extension of the midline, revealing a 33% overlap between SLC32A1 and GPR6 (Fig. 2G). Together, these results demonstrate co-expression of these genes in human DRNVGAT neurons, recapitulating our in situ experiments in mice. GPR6 is a Gs-coupled receptor, suggesting that blocking it could inhibit DRN/vlPAGVGAT neurons and potentially provide a therapeutic approach for treating obesity.
Development and validation of CVN527 as an inverse agonist of GPR6
While some data suggest that S1P may act as a ligand for GPR6, this has not been confirmed. As an alternative, an inverse agonist screen was used to identify CVN527, a potent and selective GPR6 inverse agonist developed by structure-activity analysis following the identification of a lead compound in a high-throughput screen29 (Fig. 3A).
A Chemical structure of CVN527. Created in BioRender. Moura-Assis, A. (2025) https://BioRender.com/muo2ele. B CHO-K1 cell transfected with mouse GPR6 cDNA. Results represent means of three independent experiments ± SD measuring cAMP levels. The EC50 was determined to be 39.5 ± 17.4 nM. C Receptor occupancy of CVN527 (p.o) measured in the striatum (n = 5/group) 1 h after dosing. Data were represented as mean ± s.e.m. D Terminal blood (plasma) and brain samples (n = 5) were simultaneously taken from the receptor occupancy to determine the total concentration of CVN527. Data were represented as mean ± s.e.m. E Scheme of the example recorded neuron in the DRN (top); 40x BF (bottom, left) and fluorescent (excitation 470 nm) (bottom, right) images of DRNVGAT neurons with a recording pipette in an acute slice. F Examples of membrane potential (Vm) responses of low-firing neurons to selected current injection steps (−100, +60, +180 pA, respectively) before, during and after CVN527 bath application. G Dependence of AP frequency of low-firing DRNVGAT neurons on injected currents from −100 to +180 pA and its modulation by CVN527 application (n = 11 neurons from 8 mice). Two-way RM-ANOVA was performed between baseline-drug (p = 0.08), baseline-washout (p = 0.97) and drug-washout (p = 0.29). Data were represented as mean ± s.e.m.
To determine the binding affinity of CVN527 against native GPR6 receptors, mouse coronal striatal sections were isolated and incubated with 2.5 nM [3H]-RL338 along with CVN527 over a concentration range (10−11–10−4 M). CVN527 displaced [H3]-RL338 with a Ki of 4.31 nM, showing potent binding to the native mouse receptor. To determine the potency of CVN527 to inhibit mouse GPR6-mediated cAMP signaling, a functional GPR6 cAMP HTRF cell-based assay was developed using CHO-K1 cells. Under these conditions, CVN527 fully inhibited GPR6 with an EC50 of 39.5 ± 17.4 nM, similar to the previously reported EC50 of 34 nM at human GPR629 (Fig. 3B). These data show that CVN527 has similar activity at human and mouse GPR6.
To correlate ex vivo receptor occupancy and exposure in vivo, wild-type mice received a single oral dose of vehicle or CVN527 (1, 3, 10, or 30 mg/kg). Plasma and striatal tissue samples were processed 1 h after each dose. Receptor occupancy of CVN527 at GPR6 increased in a dose-dependent manner, reaching 46% at 10 mg/kg and 66% at 30 mg/kg. Plasma and brain tissue concentrations of CVN527 were quantified by LC-MS/MS bioanalysis and correlated to receptor occupancy. This revealed that the plasma or total brain concentration associated with 50% receptor occupancy were 7.2 ng/ml of CVN527 and 16.6 ng/mg, respectively (Fig. 3C). The bioanalysis also showed a dose-dependent increase in exposure with similar brain-to-plasma ratios across doses ranging from 2.0 at 1 mg/kg to 2.6 at 30 mg/kg (Fig. 3D). These data show that CVN527 is highly brain penetrant in mice.
We next performed slice electrophysiology to test whether CVN527 directly affects the cell excitability of DRNVGAT neurons. We reasoned that demonstrating a direct inhibitory effect of CVN527 on DRNVGAT neurons in lean mice would provide a clear mechanistic basis to further evaluate this drug in vivo in DIO mice. vGat-IRES-Cre driver mice were crossed to Cre-dependent EGFP-L10a reporter mice to selectively label vGat-expressing cells for recordings (Fig. 3E). As almost no DRN cells were spontaneously active30, we measured changes in intrinsic action potential firing properties in response to current step injections before and after CVN527 (100 nM) application. Neurons were classified based on their baseline firing frequency at any current injection step as either low-firing (<50 Hz) or high-firing (>50 Hz), with the majority of recorded neurons categorized as low-firing. Bath application of CVN527 reduced the firing of low-firing DRNVGAT neurons (n = 11; Fig. 3F, G), and these effects were partially reversed during the washout phase. Interestingly, we found that a small proportion of vGat neurons (n = 4) with a high-firing baseline rate showed no response to CVN527 and exhibited a trend towards increased firing frequency (Supplementary Fig. 4). We speculate that this subpopulation of vGat neurons may have been disinhibited by low-firing vGat neurons that were directly suppressed by CVN527. Altogether, the reduced excitability in the low-firing group of neurons after CVN527 application is consistent with the pharmacologic finding that CVN527 is an inverse agonist for GPR6. Together, the pharmacologic and electrophysiologic studies demonstrate that CVN527 is a brain penetrant, highly selective, and potent inverse agonist of GPR6.
Intra-DRN and oral CVN527 administration reduce body weight by enhancing thermogenesis
We next tested whether CVN527 treatment could replicate the effect of chemogenetic inhibition of DRN/vlPAGVGAT neurons using two different approaches: (1) a direct pump infusion of 300 ng (0.1 µl/min) of CVN527 in the DRN through an intraparenchymal brain cannula and (2) by feeding mice 10 mg/kg of CVN527 mixed in a 0.2 g peanut butter pellet. In both cases, the treatment started when mice on a chow diet were switched to an HFD (Figs. 4A, I). The intra-DRN infusion of CVN527 for 14 days reduced body weight when lean mice transitioned from a chow diet to an HFD (Fig. 4B). This effect was significantly diminished when the drug infusion was changed to vehicle (washout period).
A Schemata for intra-DRN infusion: following 7 days of baseline measurements and sham infusions, CVN527 was administered for 14 consecutive days, followed by a 7-day washout period. Created in BioRender. Moura-Assis, A. (2025) https://BioRender.com/0pbswuw. Representative photomicrograph of cannula placement is shown on the right (scale bar = 100 µm). B Weight assessment and C high-fat diet consumption during 28 days of the experimental period (CT, n = 4; CVN527, n = 5). D–G Indirect calorimetry assessment using metabolic cages for evaluation of D oxygen consumption (VO2), E dioxide production (VCO2), F locomotion activity and G energy expenditure (n = 5–6 per group). H Adaptive thermogenesis after intra-DRN infusion of CVN527 (n = 5 per group, P < 0.05). I Schematic orally administered CVN527: mice were given peanut butter only, following 7 days of baseline measurements, CVN527 was then mixed in peanut butter for 14 consecutive days, followed by a 7-day washout period. Created in BioRender. Moura-Assis, A. (2025) https://BioRender.com/0pbswuw. J Weight assessment and K high-fat diet consumption during experimental period (CT, n = 4; CVN527, n = 4). L–O Indirect calorimetry assessment using metabolic cages for evaluation of L oxygen consumption (VO2), M oxygen dioxide production (VCO2), N locomotion activity, and O energy expenditure (n = 5 per group). P Adaptive thermogenesis after oral consumption of CVN527 (n = 5–6 per group). Q BAT explant oxygen consumption rates detected using the Clark oxygen electrode 60 min after oral consumption of CVN527 (n = 6 per group). R, S Expression of thermogenic genes (qPCR) in BAT after R 1 and S 3 days of oral consumption of CVN527 (n = 6 per group). Data were represented as mean ± s.e.m. P values were calculated using a two-way ANOVA with a multiple-comparisons test using a Tukey post hoc approach (B, C, H, J, K, R, S), using CalR software and/or an unpaired two-tailed Student’s t-test (D–G, L–O, Q). P < 0.05 is considered significant. The CVN527 dose used was 10 mg/kg.
Proper maintenance of energy balance depends on the brain’s ability to integrate circulating hormones and fuels into major neural networks that regulate feeding and thermogenesis1,31. Since DRN neurons have been linked to both feeding behavior and thermoregulation17,18, we next assessed whether the reduction in DRNVGAT neuron activity induced by intra-DRN infusion of CVN527 reduced food intake, induced thermogenesis, or both. Surprisingly, no effects on food intake were observed (Fig. 4C). However, when metabolic phenotyping was performed, we found increased oxygen consumption (VO2) (Fig. 4D) and energy expenditure (Fig. 4G), with no effect on carbon dioxide production (VCO2) (Fig. 4E) or locomotor activity (Fig. 4F). To further assess if BAT might have contributed to the overall increase in metabolic rate, we implanted wireless temperature transponders (IPTT-300) into the BAT and found acute increases in the BAT temperature 20 min after intra-DRN infusion of CVN527 (Fig. 4H).
We next repeated these studies in animals receiving CVN527 orally simultaneously as animals were switched from chow to HFD (Fig. 4I). After 14 days of treatment, we observed a significant reduction in body weight, with no change in food consumption, compared with mice given peanut butter alone (Fig. 4J, K). Consistent with the effects we observed in the intra-DRN trial, we also observed increased oxygen consumption (VO2) (Fig. 4L) and energy expenditure (Fig. 4O) in mice given CVN527. No changes in carbon dioxide production (VCO2) (Fig. 4M), locomotor activity (Fig. 4N) and RER (Supplementary Fig. 5) were observed. To further confirm that the effect on the prevention of weight gain was associated with the activation of BAT, we also assessed the acute effects of oral consumption of CVN527 on BAT temperature and, as with the DRN infusions, we observed a significant and persistent temperature increase after 20 min (Fig. 4P). Possibly consistent with this, patients from clinical trials with lead compound CVN424 (a different GPR6 inverse agonist) for Parkinson’s disease reported a heat sensation, and bodily temperature increases between 0.5 and 1 °C were observed32. Importantly, metabolic phenotyping experiments were conducted in male mice to minimize variability; however, given potential sex differences in energy homeostasis and thermogenesis, future studies for the translational potential of GPR6 will be needed to determine whether similar effects are observed in females.
The absence of GPR6 expression in BAT and the persistent thermogenic effect prompted us to further study metabolism and transcriptional changes in this tissue. Using the Clark electrode, we observed increased O2 consumption in BAT 60 minutes after oral CVN527 (Fig. 4Q). Next, we sought to measure the expression level of canonical genes involved in the thermogenic response 1 and 3 days after CVN527 consumption. While we did not observe any significant difference in a panel of thermogenic genes 1 day after CVN527 consumption (Fig. 4R), we observed significantly increased expression of Ucp1, Elovl3, and Dio2 in BAT of mice given oral CVN527 for 3 consecutive days (Fig. 4S). A putative explanation for the differences we found in this time-course experiment is that the BAT gene expression is highly variable depending on the pro-thermogenic stimuli33. For example, mice treated with CL316,243 (a selective Adrb3 agonist) exhibit increased expression of Ucp1 and Pgc1a in the inguinal adipose depot as early as one day34. Conversely, mice exposed to cold (6.5 °C) exhibit more pronounced expression of thermogenic genes after 3 days34. Importantly, our findings suggest that GPR6-positive DRN/vlPAGVGAT neurons primarily regulate energy expenditure, and that broad inhibition of these neurons also reduces food intake. Furthermore, the pro-thermogenic effect of CVN527 may also be linked to GPR6 activation in non-VGAT neurons. Future studies could explore intersectional or dual-inhibitor approaches to target a broader population of DRN/vlPAGVGAT neurons, aiming to activate BAT thermogenesis and suppress food consumption.
We previously showed that activating GABAergic input from DRN onto the raphe pallidus (RPa) decreases BAT temperature18. Based on this, one possibility is that the increased thermogenic response we observed after CVN527 administration was driven, at least in part, by a similar mechanism involving stimulation of BAT sympathetic preganglionic neurons, resulting in increased BAT sympathetic nerve activity. Within the DRN, DRNVGAT neurons locally inhibit DRN serotonergic neurons35. Thus, an alternative neural mechanism to explain the increase in thermogenic response is that the disinhibition of DRN serotonergic neurons increases BAT temperature and energy expenditure upon activation36. Further studies will be necessary to distinguish between these and other possibilities.
Finally, to confirm the safety of CVN527, we conducted an array of behavioral tests to identify potential side effects. We first evaluated anxiety responses, which often align with overt side effects. The behavior and performance of mice treated with CVN527 were evaluated in an open-field test, an elevated plus maze, and a marble burying test. Mice receiving CVN527 showed no increase in anxiety in any of these tests (Supplementary Fig. 6A–D). Consistent with our chemogenetic studies, oral administration of CVN527 was associated with increased locomotor activity, as indicated by greater distance traveled and velocity.
Overall, our findings indicate that oral CVN527 dosing significantly enhances thermogenic pathways in BAT, which appears to account for the decrease in weight gain of mice transitioning to HFD. This significant reduction in weight gain underscores the potential therapeutic value of CVN527 in the treatment of obesity.
Methods
Mice
All animal experiments were approved by the Ethical Review Committee at the local institutes and in accordance with the National guidelines on the use of animals in research. For experiments conducted at Rockefeller University, mice were group housed in a 12–12 h dark/light cycle at 22 °C with ad libitum access to a regular chow diet (PicoLab Rodent Diet 205053) and water. Diet-induced obese (DIO) wild-type, vGat-IRES-Cre male mice (JAX #016962) and vGat-IRES-Cre mated to EGFP-L10a (JAX #024750) were fed on 45% high-fat diet (HFD, Research Diets, Cat#D12451). Experiments for metabolic phenotyping were performed in adult male mice. For all Cre-mouse experiments, only heterozygous animals were used, and littermates of the same sex were randomly assigned to either experimental or control groups. For cFos stainings and iDISCO+/ClearMap analysis, all mice were fasted for 2 h prior to perfusion and sacrificed at the same circadian time (ZT2-ZT4). Environmental variables such as stress, noise and odor were controlled to improve reliability.
Viral vectors
All viral vectors used in these studies have been extensively used in neuroscience. For chemogenetic studies, AAV5-EF1a-DIO-hM4Di-mCherry (Addgene, 44632) or AAV5-EF1a-DIO-mCherry (Addgene, generated from plasmid 50462) were used. For viral-mediated translating ribosomal affinity purification (TRAP) to molecularly profile DRN/vlPAGVGAT neurons, AAV5-IV-GFPL10 (Addgene 98704, UNC Vector Core) was used.
Monosynaptic rabies tracing
Mice were anesthetized with isoflurane (3% induction, 1.5–2% maintenance) in oxygen and placed in a stereotax apparatus (Kopf Instruments). For monosynaptic retrograde tracing, we injected 40 nL (20 nl/min) of helper AAV2-hSyn-FLEX-TVA-P2P-GFP-oG in the DRN of vGat-IRES-Cre male mice. After 21 days, we injected 200 nL (50 nl/min) of G-deleted rabies virus (EnvA-dG-RV-mCherry) in the same location. For both injections, we used a glass capillary attached to a Drummond Scientific Nanoject III. Mice were anesthetized under 5% isofluorane and perfused 7 days after the injection of the rabies virus. To count the number of input cells, 50 μm coronal sections across the whole brain were mounted and imaged with a SlideView microscope (VS200, Olympus). Input cells were manually counted using a Fiji plugin, and the percentage of input cells expressing mCherry was calculated from each of the brain regions. The following abbreviations are used in Supplementary Fig. 2: LC locus coeruleus, VTA ventral tegmental area, LH lateral hypothalamus, CeA central amygdala, SNc substantia nigra pars compacta, BNST bed nucleus of the stria terminalis, MPA medial preoptic area, LHb lateral habenula, PSTh posterior subthalamic nucleus.
Stereotaxic surgery
Mice were anesthetized with isoflurane (3% induction, 1.5–2% maintenance) in oxygen and placed in a stereotax apparatus (Kopf Instruments). Viruses were delivered into the DRN/vlPAG through a glass capillary using a Drummond Scientific Nanoject III. The following coordinates relative to the lambda were used: −2.8 mm DV, 0 mm ML, 0 mm AP. For pharmacology studies, wild-type mice had a cannula (Plastics One) placed in the DRN (coordinates, relative to lambda: +0.8 mm ML, 0 mm AP, −3.0 mm DV:15°).
Chemogenetic studies
Mice were injected with DREADD (hM4D(Gi)) or control virus (mCherry) in the DRN/vlPAG, followed by a recovery period of at least 3 weeks. Mice were habituated with sham injections at least 5 days prior to the assay. Mice were fed a high-fat diet for 16 weeks before starting the clozapine-N-oxide (CNO)-mediated activation of DRN/vlPAGVGAT neurons (curative) or given a high-fat diet at the same time as the CNO-mediated activation of DRN/vlPAGVGAT neurons (preventive). In the curative approach, food intake and body weight were measured daily after CNO injection intraperitoneally at a dose of 1 mg/kg/day. In the preventive approach, body weight and food intake was measured on a daily basis for 11 weeks and mice received 1 mg/kg/day of CNO twice a day (7:00 a.m. and 7 p.m.). Adiposity measurements were performed using a magnetic resonance equipment (EchoMRI) system at week 1 and week 11 in the preventive setting and at day 7 and 21 in the curative setting. Thermogenesis assays were performed in the home cage during the animal’s light phase at week 1 and week 11 in the preventive setting and at day 7 and 21 in the curative setting. Mice were given ad libitum access to a chow diet or a high-fat diet during the entire experiment. Control studies were performed by injecting a vehicle (saline) instead of CNO. All CNO injections were at a concentration of 1 mg/kg.
Histology
Mice were anesthetized under 5% isofluorane and transcardially perfused with PBS (Fisher, Cat# BP39920), followed by 4% PFA (EMS Cat # 15714-S). Brains were dissected and post-fixed in 4% PFA at 4 °C for 12 h. Brains were sectioned into 50-μm coronal slices using a Cryostat (Leica). For the immunohistochemistry reactions, brains were blocked in blocking buffer (0.2% Triton X-100, Thermo, Cat# 85111 in PBS, 3% bovine serum albumin, Sigma, Cat# A9647-500G, 2% normal donkey serum, Jackson ImmunoResearch, Cat# 017-000-121) for 1–2 h. For cFOS staining, sections were incubated with primary antibody (1:1000 rabbit anti-cFOS, Synaptic Systems 226008) overnight at 4 °C. Sections were then washed three times in PBS and incubated with secondary antibody (1:500 donkey anti-rabbit IgG Alexa 546, Thermo Fisher A10040) for 2 h at room temperature, washed three times in PBS and mounted with DAPI Fluoromount-G (Southern Biotech Cat# 0100-20). Images were taken using an LSM780 confocal microscope (Zeiss), and ImageJ software (NIH) was used for minimal processing, including brightness and contrast adjustments. cFOS counts were conducted manually using ImageJ in 4–5 DRN sections of five animals from anterior posterior regions spanning −4.1 to −4.8 mm relative to bregma.
Human tissue analysis
The expression of GPR6 mRNA in raphe nuclei from human subjects was evaluated in frozen sections of midbrain from two non-diseased male donors. Fully consented, postmortem human tissues were obtained from Tissues for Research (UK). Duplex RNAscope assays (Advanced Cell Diagnostics, Biotechne) were completed using probes to SLC32A1 (c1) and GPR6 (c2). On completion of the assays, sections were scanned in bright-field at 40x (Hamamatsu Nanozoomer) and analyzed for the presence and distribution of single or double-labeled raphe neurons.
Intra-DRN administration of compound CVN527
Drug infusions were achieved employing an infusion pump (Harvard Apparatus) attached to glass syringes (Hamilton), with an infusion rate of 0.1 µl/min. Total drug injection never exceeded 0.5 µl in local DRN studies for a total of 300 ng. Mice were habituated for 1 week to be plugged into the infusion system and minimize stress. After habituation, mice were measured (body weight and food intake) during 7 days in a vehicle phase. Next, mice were divided into age-matched and weight-matched groups. The first group of mice was treated with CVN527, and the second group of mice received only the vehicle without the CVN527 compound. After the 14 treatment days, mice returned for 7 days on vehicle only to assess whether there were irreversible consequences in weight due to the chronic treatment. The correct cannula placement was confirmed through post hoc analysis of brain slices containing the DRN region, and data from mice with misplaced or mistargeted cannulae were excluded.
Oral administration of compound CVN527
Cerevance Therapeutics proprietary preclinical specific oral GPR6 inverse agonist CVN527 has been administered at a dose of 10 mg/kg daily mixed in a pellet of 0.1 g of peanut butter in mice fed for 16 weeks in HFD until they reach DIO. Mice were habituated 1 week prior to the study to receive one pellet of peanut butter. All mice successfully ate the pellet on the first day of habituation in less than 2 min. After habituation, mice were measured (body weight and food intake) during 7 days in a vehicle phase while only receiving peanut butter. Next, mice were divided into age-matched and weight-matched groups. The first group of mice was treated with CVN527 and the second group of mice received only the peanut butter pellet without the CVN527 compound. Treatment lasted 14 days to mimic DRN treatment. A lean control group was also evaluated in parallel following the same paradigm. After the 14 treatment days, mice returned for 7 days on peanut butter only to assess whether there were irreversible consequences in weight due to the chronic treatment.
iDISCO+ and ClearMap analysis
Whole-brain staining was performed following the iDISCO+ protocol previously described16. Briefly, perfused brains were dehydrated in methanol 20, 40, 60, 80 and 100% (Sigma-Aldrich) and incubated overnight in a 66% dichloromethane solution (Sigma-Aldrich) in methanol. Samples were bleached overnight at 4 °C in methanol containing 5% hydrogen peroxide (Sigma-Aldrich) and then rehydrated after incubation in methanol 60, 40, and 20%. After permeabilization, samples were incubated with rabbit cFOS antibody, 1:4000 (Synaptic Systems 226 008) at 37 °C for 10 days. Secondary antibodies conjugated to Alexa 546 were used (Life Technologies). After a final incubation in methanol for dehydration, brain samples were washed in dichloromethane 100% for clearing and stored in dibenzyl ether (Sigma-Aldrich). The imaging acquisition was performed in a light sheet microscope (LaVision Ultramicroscope II) equipped with a sCMOS camera and LVMI-Fluor x4 objective lens equipped with a 6 mm working distance dipping cap. Images were taken every 6 μm (z steps), and the numerical aperture was set to 0.03NA.
TRAP
Mice were sacrificed by cervical dislocation and a ventral piece including the DRN was rapidly dissected in ice-cold buffer containing 10 mM HEPES [pH 7.4], 150 mM KCl, 5 mM MgCl2 with 0.5 mM DTT (Sigma), 80 U/ml RNasin Plus (Promega), 40U/ml SUPERase In RNase Inhibitor (Life Technologies), 100 mg/ml cycloheximide, protease inhibitor cocktail (Roche) and then cleared by centrifugation to isolate polysome-containing cytoplasmic supernatant. Polysomes were immunoprecipitated using monoclonal anti-EGFP antibodies (clones 19C8 and 19F7 bound to biotinylated-protein L-coated streptavidin-conjugated magnetic beads (Pierce, Thermo Fisher; Life Technologies). A small amount of RNA was taken prior to immunoprecipitation (Input) and both the Input and immunoprecipitated (IP) RNA were purified using the Absolutely RNA Nanoprep Kit (Agilent). For RNA-seq, cDNA libraries were prepared with the SMARTer Ultralow Input RNA for Illumina Sequencing Kit (Clontech) and sequenced on an Illumina HiSeq2500 platform.
RNA-seq analysis
Sequence and transcript coordinates for the mouse mm10 UCSC genome and gene models were retrieved from the Bioconductor Bsgenome. Mmusculus.UCSC.mm10 (version 1.4.0) and TxDb. Mmusculus. UCSC. mm10. Known Gene (version 3.4.0) Bioconductor libraries, respectively. Details on the FASTQ data can be found in “Data availability”. Transcript expressions were calculated using the Salmon quantification software37 (version 0.8.2), and gene expression levels as TPMs and counts were retrieved using Tximport (version 1.8.0). Normalization and rlog transformation of raw read counts in genes were performed using DESeq238 (version 1.20.0). For visualization in genome browsers, RNA-seq reads are aligned to the genome using Rsubread’s subjunct method (version 1.30.6) and exported as bigWigs normalized to reads per million using the rtracklayer package39 (version 1.40.6). GSVA analysis of selected genes was performed using the GSVA (version 1.34.0) R package. Visualization of genes and gene-sets as heat maps was performed using the Pheatmap R package (version 1.0.10).
GENSAT-TRAP comparison
Gene expression enrichments of the immunoprecipitants from Vgat neurons were compared with expression data in the GENSAT database previously processed as described above (see ‘RNA-seq analysis’). Adjusted P values for the Vgat neurons (TRAP IP samples) versus each individual experiment in the GENSAT database were calculated with DESeq2. A combined P value and chi-squared statistic for all of these comparisons for each gene were then calculated using Fisher’s method, specifically with the metap R package (version 1.4). The gene list was filtered further to those that are in both the signaling receptor activity (GO:0038023) and plasma membrane (GO:0005886) Gene Ontology categories. Selected receptors for further study were validated using ISH, and the expression of these receptors compared to the GENSAT samples was also visualized using the Complex Heatmap Bioconductor R package40.
Home cage indirect calorimetry assessment
Energy expenditure was assessed through measurement by indirect calorimetry of oxygen consumption (VO2), carbon dioxide production (VCO2), heat production, and locomotor activity using an automated home cage phenotyping system (TSE Systems). Mice were singly housed in a climate-controlled chamber (temperature: 22 °C; humidity: 55%; 12-h light/12-h dark cycle) with ad libitum access to water and chow. After 7 days (TSE Systems) of adaptation to social isolation, the mice were treated with vehicle (4 days) or CNO (6 days) (Fig. 1), intra-DRN infusion of CVN527 and peanut butter (0.1 g) with (6 days) or without CVN527 (4 days) (Fig. 4). Data were collected and analyzed as recommended by the manufacturers. Averaged measurements of control periods or treatment periods (CNO/CVN527) are represented. Locomotor activity was recorded as beam breaks converted into distance/velocity, measuring activity in 3D. Beam breaks by mice were analyzed in the metabolic cage using custom software. The respiratory exchange ratio (RER) and energy expenditure were calculated from VO2 and VCO2 production data. Statistical assessment of the data were conducted using CalR software41 and ANCOVA regressions.
RNA extraction and BAT gene expression analysis
Intrascapular BAT was extracted 1-h post CVN527 treatment and snap frozen. Brown fat pads were pulverized in liquid nitrogen, and tissue powder was collected for RNA. Afterwards, the RNA was obtained using a combined TRizol (Life Technologies, Cat. 15596018) and RNeasy spin column (Qiagen, Cat. 74104) protocol. A total of 2 ug RNA was used for cDNA synthesis (Thermo Scientific, Cat. 4368813) per sample. Expression of Ucp1, Elovl3, Cidea, Cox8b, Ppargc1a, Esr1, Dio2, Cpt1b, Cox4l1, Fabp4 and Prdm16-ex9 (exon 9) was assessed with Sybr Green (Applied Biosystems, Cat. 4367659) in a 384-well plate. Cyclophylin was used as a reference gene for delta analysis. Forward and reverse primer sequences are listed below (Table 1):
Brown adipose respiration in the Clark electrode
Oxygen consumption was assessed using a Clark electrode (Si Strathkelvin Instruments, Mitocell MT200) in freshly dissected intrascapular BAT from mice 1-h-post CVN527 oral treatment. Polypropylene electrodes were first washed with acetone, then electrode jackets were filled with KCl and bubbles were removed to ensure the electrode’s membrane was watertight. Electrodes were connected to respirometry chamber and left in H2O overnight to stabilize to 0 pA. Oxygen solubility at 37 °C for salinity of 0 and a pressure of 760 mmHg was set to 6.73 mg/L. Electrodes were then calibrated using prewarmed (37 °C) O2-low (0.25% Na2SO3; pA 0–8) and O2-high (oxygen-saturated H2O; pA 600). One sample was tested at a time in 15-min intervals. BAT was dissected, placed in saline on ice and immediately divided into three pieces (50–100 mg each). Each tissue piece was weighed using analytical scale, minced with spring scissors (40 snips) and buffered in 0.5 mL of respiration buffer (DPBS, 20% BSA, 4.5% glucose, 1 mM Na pyruvate). Resuspended tissue pieces were immediately placed in the respiration chamber with a stirring bar, and O2 consumption rates were recorded by the electrode for 2 min each. The respiration chamber was rinsed with water and fresh respiration buffer between samples. Consumption rates were normalized to tissue weights and auto-calculated by the Si Strathkelvin software. iBAT temperature was measured using wireless implantable temperature probes IPTT-300 (Bio Medic Data Systems), and core body temperature was assessed using an anal probe (Braintree Scientific).
Patch-clamp electrophysiology
Animals (vGat-Cre::EGFP) were anesthetized with 4% isoflurane for 5 min until reflexes were not present and then decapitated. About 250 µm thick coronal brain slices containing the dorsal raphe nucleus (DRN) were obtained using a Leica VT1000S vibratome (Leica Microsystems, Wetzlar, Germany). DRN was identified by the presence of an aqueduct (Aq). Slicing was done in a high sucrose solution containing (in mM): 87 NaCl, 2.5 KCl, 1.25 NaH2PO4, 26 NaHCO3, 10 D-glucose, 50 Sucrose, 3 MgCl2, 0.5 CaCl2 (pH 7.3). Slices were maintained in a holding chamber containing extracellular solution for 45 min at 35 °C. Whole-cell patch-clamp recordings were performed using an extracellular solution containing (in mM): 125 NaCl, 2.5 KCl, 1.25 NaH2PO4, 25 NaHCO3, 25 D-glucose, 0.1 MgCl2, 3 CaCl2 (pH 7.4, continuously bubbled with 95% O2 /5% CO2). Recording pipettes were made from borosilicate glass (Sutter Instrument) and had resistances of 5–6 MOhm when filled with a pipette solution containing (in mM): 135 potassium methyl sulfate (KCH3SO4), 4 Mg-ATP, 0.3 Na-GTP, 8 NaCl, 10 HEPES, 5 Na2-P-creatine; pH 7.31, adjusted with KOH. Whole-cell current-clamp recordings were obtained under visual control using a 40x objective using an EPC-10 patch-clamp amplifier under the control of PatchMaster software (HEKA Elektronik, Reutlingen, Germany). The recordings were done at room temperature. Brain slices were imaged using a CMOS camera (C11440-36U; Hamamatsu Photonics, Hamamatsu City, Japan) under control of HOKAWO 3.0 software. To visualize the EGFP fluorescence, the fluorophores were excited using LEDs (465 nm, Green; CoolLED pT-100). One current injection step round consisted of 1 s steps ranging from −100 to +180 pA in 20 pA increments relative to the holding current. CVN527 was dissolved in DMSO with a final bath perfusion concentration of DMSO 0.01% and CVN527 100 nM. Baseline of 5 min of current injection steps was recorded. Subsequently, 0.01% DMSO, alone followed by a drug or direct drug application was performed. The washout was performed after 10–20 min of the drug application. Electrophysiological recordings were analyzed in IgorPro 7 (WaveMetrics) software using the NeuroMatic plug-in42. Cells with a leak current of more than 300 pA were rejected. APs were detected using automated selection, where the threshold of −10 mV was manually selected. In Fig. 3G, firing rates of two current injection step rounds were averaged for baseline; two current injection step rounds, 3 min after the drug application and 2 to 1 current injection step rounds 2–4 min into washout were averaged.
In vitro pharmacology
Functional activity assessment of inverse agonists against GPR6 has been previously described43 Briefly, CHO-K1 cells (ATCC cat #CCL-61) stably transfected with mouse GPR6 cDNA (Origene) were incubated in 96-well plates for 24 h at 37 °C before being assessed via functional LANCE HTRF cAMP assay system (Perkin Elmer). CVN527 was serially diluted in DMSO and added to the plates in Krebs’ Ringer’s buffer at 1x concentration (20 μl/well) and incubated for 45 min at 37 °C. Final concentrations ranged from 30 µM to 0.03 nM. In a final step, Eu-labeled cAMP tracer (10 µl) diluted in cAMP detection/lysis buffer with 10 µl ULight-anti-cAMP diluted in the same buffer was added to the cells. After a 60-min incubation at room temperature, time-resolved energy transfer was measured on an EnVision plate reader (Perkin Elmer). CVN527 showed full inverse agonism (Emax 100%), and efficacy values were calculated by fitting data to the four-parameter variable slope model without constraints using nonlinear regression in Prism (Graphpad).
Receptor occupancy, Ki determination, and pharmacokinetics
Ex vivo, dose-dependent receptor occupancy was determined in male C57/Bl6 mice (Charles River, UK). Since receptor occupancy is expected to be related to exposure and this ratio not to be sex dependent, we chose to use one sex in these studies, furthermore this relates to the HFD and behavior studies. The mice were dosed with vehicle (10% DMSO, 0.5% Tween 80, 89.5% PBS) or CVN527 at 1, 3, 10, or 30 mg/kg p.o (n = 5/group) and then euthanized after 1 h. Terminal blood samples were taken by cardiac puncture and placed into lithium/heparin tubes (Sarsedt). Blood samples were centrifuged (1900×g for 5 min) to extract the plasma, which was transferred to a microtube and frozen at −80 °C until bioanalysis. The brains were excised, and a coronal section was taken for receptor occupancy (rapidly frozen in isopentane cooled to −20 °C), and the remaining brain tissue was stored at −80 °C until bioanalysis. A GPR6-rich brain region previously pharmacologically validated (striatum) was cut into 20 µm sections and placed in humified chambers for 120 min in 200 µl buffer (50 mM Tris buffer, pH 7.4 containing 50 mM NaCl, 6 mM MgCl2, and 0.1% BSA) containing either 2.5 nM [3H]-RL338 (total binding) and CVN527 at four different doses (1, 3, 10, 30 mg/kg) or 2.5 nM [3H]-RL338 and 10 µM CVN527 (nonspecific binding). After incubation, the slides were washed 3x in ice-cold assay buffer and 1x distilled water. Slides were analyzed on a β-imager. occupancy (O) data analysis was determined according to Mugnaini M. et al.44. Brain samples for bioanalysis were homogenized in 0.1 M PBS before further processing. Both brain and plasma samples were analyzed via LC-MS/MS. The Ki of CVN527 for mouse striatal expressing GPR6 was determined using a similar method to the receptor occupancy, except the mice were not dosed with CVN527 prior to euthanasia, and the sections (8/animal, n = 9 mice) were incubated with one of nine concentrations of CVN527 (10–11 to 10–4 M). The binding (CPM/mm2) was used to determine the Ki using the Cheng–Prusoff equation45.
Behavioral studies
The OFT was used to evaluate locomotion activity after treatment with CVN527 (10 mg/kg) in peanut butter or peanut butter alone as a control (vehicle). Standard OFT arenas were used. Of note, mice had never been exposed to the OFT arena prior to studies but had been thoroughly habituated to the room where behavioral experiments occurred. Experiments were performed in 5-min sessions (pre- and post-drug). Total distance traveled, velocity and time spent in the center versus time spent in the borders of the OFT arena (anxiety-related behaviors) were calculated by using an automated tracking system (Ethovision XT).
The EPM was used to evaluate anxiety after treatment with CVN527 (10 mg/kg) in the same experimental groups aforementioned. Standard EPM arenas were used. Of note, mice had never been exposed to the EPM arena prior to studies but had been thoroughly habituated to the room where behavioral experiments occurred. Experiments were performed in 5-min sessions. Total distance traveled, frequency and cumulative duration in the open arms versus closed arms, velocity and mean distance to each arm were evaluated.
The marble burying test was used to assess anxiety, 12 glass marbles were evenly spaced in three rows, on an ~5 cm layer of sawdust bedding lightly pressed down to make a flat, even surface, in a plastic cage. Each mouse was placed in the cage and left for 30 min, after which the number of marbles buried with sawdust was counted as a measure of anxiety.
Quantification and statistical analysis
Statistical parameters reported in the Figures and Figure Legends are displayed as mean ± SEM. Significance was defined as P < 0.05. Significance annotations are annotated with the actual value. Mice were randomized into control and treatment groups. Control mice were age-matched littermate controls where possible. All statistics and data analysis were performed using GraphPad Prism, CalR, Matlab, R, or Python. For RNA-seq, transcript abundance and differential expression were performed using cufflinks.
Reporting summary
Further information on research design is available in the Nature Portfolio Reporting Summary linked to this article.
Data availability
FASTQ files for the published DRNVGAT neuron TRAP experiments were obtained from the Gene Expression Omnibus (accession: GSE87890). Source data are provided with this paper.
Code availability
GENSAT custom analysis can be found on: https://github.com/RockefellerUniversity/SchneebergerPane_2024. Reconstructed ClearMap2 images were further processed with ClearMap2 software: https://github.com/ChristophKirst/).
References
Hall, K. D. et al. The energy balance model of obesity: beyond calories in, calories out. Am. J. Clin. Nutr. 115, 1243–1254 (2022).
Koliaki, C., Dalamaga, M. & Liatis, S. Update on the obesity epidemic: after the sudden rise, is the upward trajectory beginning to flatten? Curr. Obes. Rep. 12, 514–527 (2023).
Caprio, S., Santoro, N. & Weiss, R. Childhood obesity and the associated rise in cardiometabolic complications. Nat. Metab. 2, 223–232 (2020).
Wentz, E., Björk, A. & Dahlgren, J. Neurodevelopmental disorders are highly over-represented in children with obesity: a cross-sectional study. Obesity 25, 178–184 (2017).
Schneeberger, M., Gomis, R. & Claret, M. Hypothalamic and brainstem neuronal circuits controlling homeostatic energy balance. J. Endocrinol. 220, T25–T46 (2014).
Friedman, J. M. Leptin and the endocrine control of energy balance. Nat. Metab. 1, 754–764 (2019).
Speakman, J. R. & Hall, K. D. Models of body weight and fatness regulation. Philos. Trans. R. Soc. B 378, 20220231 (2023).
Gadde, K. M. et al. Effects of low-dose, controlled-release, phentermine plus topiramate combination on weight and associated comorbidities in overweight and obese adults (CONQUER): a randomised, placebo-controlled, phase 3 trial. Lancet 377, 1341–1352 (2011).
Greenway, F. L. et al. Effect of naltrexone plus bupropion on weight loss in overweight and obese adults (COR-I): a multicentre, randomised, double-blind, placebo-controlled, phase 3 trial. Lancet 376, 595–605 (2010).
Jastreboff, A. M. et al. Tirzepatide once weekly for the treatment of obesity. N. Engl. J. Med. 387, 205–216 (2022).
Tschöp, M. H. & Friedman, J. M. Seeking satiety: from signals to solutions. Sci. Transl. Med. 15, eadh4453 (2023).
Urva, S. et al. LY3437943, a novel triple GIP, GLP-1, and glucagon receptor agonist in people with type 2 diabetes: a phase 1b, multicentre, double-blind, placebo-controlled, randomised, multiple-ascending dose trial. Lancet 400, 1869–1881 (2022).
Jastreboff, A. M. et al. Triple–hormone-receptor agonist retatrutide for obesity — a phase 2 trial. N. Engl. J. Med. 389, 514–526 (2023).
Jais, A. & Brüning, J. C. Arcuate nucleus-dependent regulation of metabolism—pathways to obesity and diabetes mellitus. Endocr. Rev. 43, 314–328 (2022).
Beutler, L. R. et al. Obesity causes selective and long-lasting desensitization of AgRP neurons to dietary fat. eLife 9, e55909 (2020).
Renier, N. et al. Mapping of brain activity by automated volume analysis of immediate early genes. Cell 165, 1789–1802 (2016).
Nectow, A. R. et al. Identification of a brainstem circuit controlling feeding. Cell 170, 429–442.e11 (2017).
Schneeberger, M. et al. Regulation of energy expenditure by brainstem GABA neurons. Cell 178, 672–685.e12 (2019).
Schneeberger, M. et al. Pharmacological targeting of glutamatergic neurons within the brainstem for weight reduction. Nat. Metab. 4, 1495–1513 (2022).
Reis, F. M. C. V. et al. Control of feeding by a bottom-up midbrain-subthalamic pathway. Nat. Commun. 15, 2111 (2024).
Liu, Q. et al. An iterative neural processing sequence orchestrates feeding. Neuron 111, 1651–1665.e5 (2023).
McDevitt, R. A. et al. Serotonergic versus nonserotonergic dorsal raphe projection neurons: differential participation in reward circuitry. Cell Rep. 8, 1857–1869 (2014).
Schmidt, E. F., Kus, L., Gong, S. & Heintz, N. BAC transgenic mice and the GENSAT database of engineered mouse strains. Cold Spring Harb. Protoc. 2013, pdb.top073692 (2013).
The Reference Genome Group of the Gene Ontology Consortium. The gene ontology’s reference genome project: a unified framework for functional annotation across species. PLoS Comput. Biol. 5, e1000431 (2009).
Sunkin, S. M. et al. Allen Brain Atlas: an integrated spatio-temporal portal for exploring the central nervous system. Nucleic Acids Res. 41, D996–D1008 (2012).
Laun, A. S., Shrader, S. H., Brown, K. J. & Song, Z.-H. GPR3, GPR6, and GPR12 as novel molecular targets: their biological functions and interaction with cannabidiol. Acta Pharm. Sin. 40, 300–308 (2019).
Kowalski, G. M., Carey, A. L., Selathurai, A., Kingwell, B. A. & Bruce, C. R. Plasma sphingosine-1-phosphate is elevated in obesity. PLoS ONE 8, e72449 (2013).
Hershfinkel, M. The zinc sensing receptor, ZnR/GPR39, in health and disease. Int. J. Mol. Sci. 19, 439 (2018).
Sun, H. et al. First-time disclosure of CVN424, a potent and selective GPR6 inverse agonist for the treatment of Parkinson’s disease: discovery, pharmacological validation, and identification of a clinical candidate. J. Med. Chem. 64, 9875–9890 (2021).
Gocho, Y., Sakai, A., Yanagawa, Y., Suzuki, H. & Saitow, F. Electrophysiological and pharmacological properties of GABAergic cells in the dorsal raphe nucleus. J. Physiol. Sci. 63, 147–154 (2013).
Morrison, S. F. & Nakamura, K. Central mechanisms for thermoregulation. Annu. Rev. Physiol. 81, 285–308 (2019).
Margolin, D. H., Brice, N. L., Davidson, A. M., Matthews, K. L. & Carlton, M. B. L. A phase I, first-in-human, healthy volunteer study to investigate the safety, tolerability, and pharmacokinetics of CVN424, a novel G protein-coupled receptor 6 inverse agonist for Parkinson’s disease. J. Pharm. Exp. Ther. 381, 33–41 (2022).
Shi, Y. et al. Gene expression analysis of environmental temperature and high-fat diet-induced changes in mouse supraclavicular brown adipose tissue. Cells 10, 1370 (2021).
Jiang, Y., Berry, D. C. & Graff, J. M. Distinct cellular and molecular mechanisms for β3 adrenergic receptor-induced beige adipocyte formation. eLife 6, e30329 (2017).
Weissbourd, B. et al. Presynaptic partners of dorsal raphe serotonergic and GABAergic neurons. Neuron 83, 645–662 (2014).
Han, Y. et al. Deciphering an AgRP-serotoninergic neural circuit in distinct control of energy metabolism from feeding. Nat. Commun. 12, 3525 (2021).
Patro, R., Duggal, G., Love, M. I., Irizarry, R. A. & Kingsford, C. Salmon provides fast and bias-aware quantification of transcript expression. Nat. Methods 14, 417–419 (2017).
Love, M. I., Huber, W. & Anders, S. Moderated estimation of fold change and dispersion for RNA-seq data with DESeq2. Genome Biol. 15, 550 (2014).
Hänzelmann, S., Castelo, R. & Guinney, J. GSVA: gene set variation analysis for microarray and RNA-Seq data. BMC Bioinformatics 14, 7 (2013).
Gu, Z., Eils, R. & Schlesner, M. Complex heatmaps reveal patterns and correlations in multidimensional genomic data. Bioinformatics 32, 2847–2849 (2016).
Mina, A. I. et al. CalR: a web-based analysis tool for indirect calorimetry experiments. Cell Metab. 28, 656–666.e1 (2018).
Rothman, J. S. & Silver, R. A. NeuroMatic: an integrated open-source software toolkit for acquisition, analysis and simulation of electrophysiological data. Front. Neuroinform. 12, 14 (2018).
Brice, N. L. et al. Development of CVN424: a selective and novel GPR6 inverse agonist effective in models of Parkinson disease. J. Pharm. Exp. Ther. 377, 407–416 (2021).
Mugnaini, M. et al. Occupancy of brain dopamine D3 receptors and drug craving: a translational approach. Neuropsychopharmacology 38, 302–312 (2013).
Yung-Chi, C. & Prusoff, W. H. Relationship between the inhibition constant (KI) and the concentration of inhibitor which causes 50 per cent inhibition (I50) of an enzymatic reaction. Biochem. Pharmacol. 22, 3099–3108 (1973).
Acknowledgements
M.S. acknowledges support from the McCluskey family, the interstellar initiative, the ADRC Scholar fund and the Matilda Ziegler Family Foundation. M.S. and J.M.F. acknowledge support from the Robertson Therapeutic Development Fund. This work was supported by the National Institute of Diabetes and Digestive Kidney Diseases (NIDDK) grant R00DK120869 (M.S.). J.M.F. acknowledges support from the JPB Foundation. L.P. acknowledges support from The David Rockefeller fellowship program and Boehringer Ingelheim. P.C. acknowledges support from ADA Pathway to Stop Diabetes. N.R. acknowledges support from the program, the ERC Consolidator grant “Virgins”. N.H. and J.M.F. acknowledge support from the Howard Hughes Medical Institute. We would like to thank E. Stoyanova for comprehensively organizing the GENSAT data. We wish to dedicate this manuscript to the memory of Inna Piscitello, an incredible human being whose invaluable support, advice, and encouragement greatly contributed to this work.
Author information
Authors and Affiliations
Contributions
A.M.-A., M.S., and J.M.F. conceived and designed the study and developed the research program. A.M.-A., K.P. (Kaja Plucińska), D.M., B.C., K.P. (Kyle Pellegrino), L.P., J.T.S., K.J.P., J.G.G.-R., D.N., A.R-D., J.F., J.U.I., and M.J.O. performed experiments. T.S.C., D.W.B., and N.H. conducted GENSAT-based profiling analysis. A.B. performed the electrophysiology experiments. P.C. conducted the energy expenditure study design and helped select the proper panel of BAT gene expression. N.L.B., H.H.S., Y.C., H.S., N.K., H.M., D.F.B., and M.C. developed the CVN compound and designed translational experiments. N.R. assisted with iDISCO analysis. A.M-A., J.M.F., and M.S. wrote the manuscript with input from all the authors.
Corresponding authors
Ethics declarations
Competing interests
K.J.P., H.H.S., Y.C., H.S., N.K., H.M., D.F.B., M.C., and N.L.B. are/were employed by Cerevance and developed the CVN527 compound. The remaining authors declare no competing interests.
Peer review
Peer review information
Nature Communications thanks Jon Resch and the other, anonymous, reviewer(s) for their contribution to the peer review of this work. A peer review file is available.
Additional information
Publisher’s note Springer Nature remains neutral with regard to jurisdictional claims in published maps and institutional affiliations.
Source data
Rights and permissions
Open Access This article is licensed under a Creative Commons Attribution-NonCommercial-NoDerivatives 4.0 International License, which permits any non-commercial use, sharing, distribution and reproduction in any medium or format, as long as you give appropriate credit to the original author(s) and the source, provide a link to the Creative Commons licence, and indicate if you modified the licensed material. You do not have permission under this licence to share adapted material derived from this article or parts of it. The images or other third party material in this article are included in the article’s Creative Commons licence, unless indicated otherwise in a credit line to the material. If material is not included in the article’s Creative Commons licence and your intended use is not permitted by statutory regulation or exceeds the permitted use, you will need to obtain permission directly from the copyright holder. To view a copy of this licence, visit http://creativecommons.org/licenses/by-nc-nd/4.0/.
About this article
Cite this article
Moura-Assis, A., Plucińska, K., Meseguer, D. et al. Identification of a thermogenic target in the dorsal raphe nucleus for weight management in mice. Nat Commun 17, 1295 (2026). https://doi.org/10.1038/s41467-025-68056-x
Received:
Accepted:
Published:
Version of record:
DOI: https://doi.org/10.1038/s41467-025-68056-x






