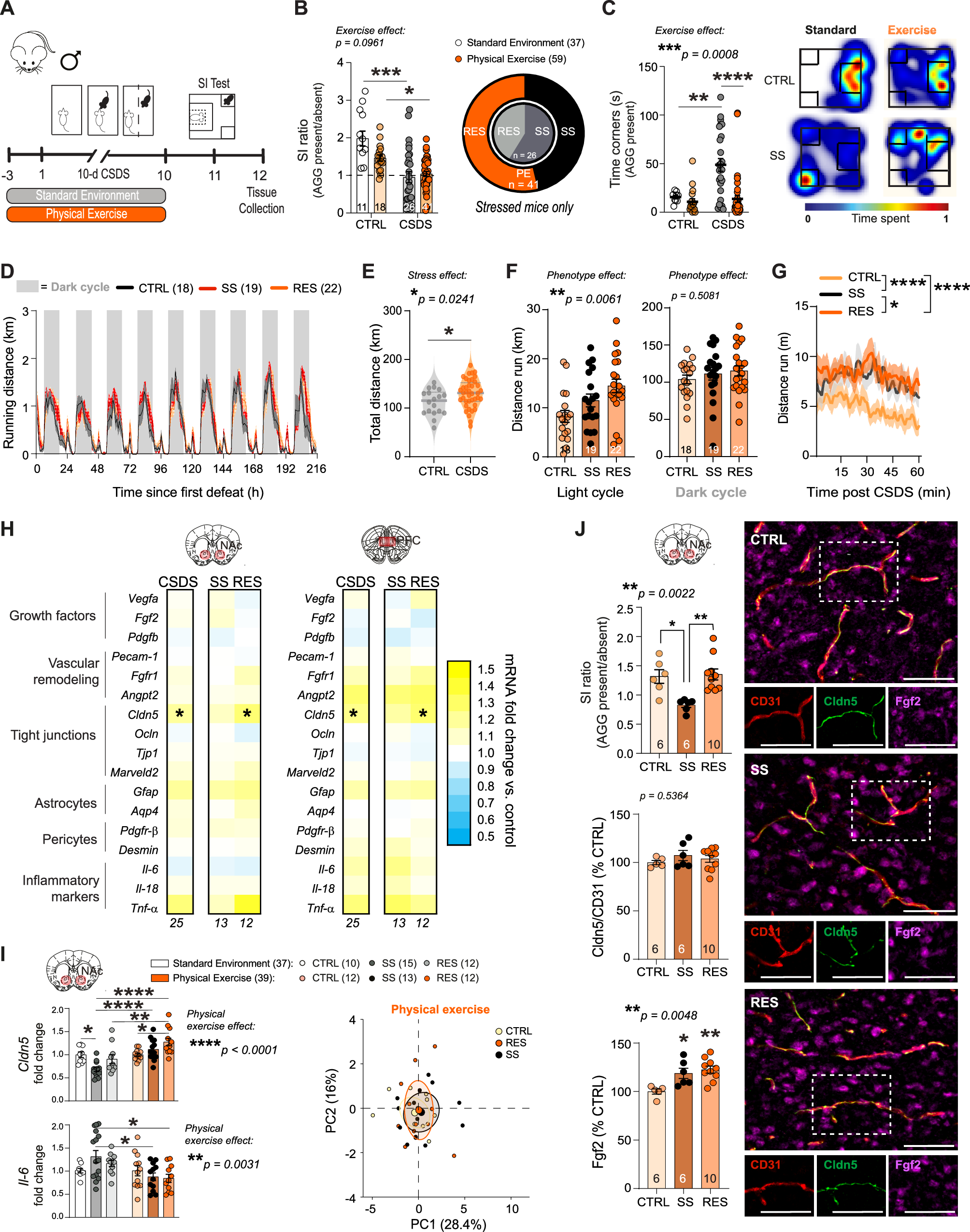
Fig. 3: Physical exercise protects the blood-brain barrier from deleterious effects of stress with light-cycle running promoting resilience.

A Experimental timeline for chronic social defeat stress (CSDS) with physical exercise (PE). Male mice were habituated with a battery-powered running wheel prior to CSDS and had voluntary access to wheel running until the last defeat, which was followed by social interaction (SI) testing. B Compared to previously published results from CSDS with plain cages15, stressed PE mice show similar deficits in social behavior measured by the SI test, but a greater percentage of resilience. SI ratio was calculated by dividing the time spent in the interaction zone in presence vs absence of a novel CD-1 aggressor (AGG). Mice with SI < 1 were classified as stress-susceptible (SS), while SI > 1 were resilient (RES). C Stressed PE mice show substantially less time in corners of the SI test than those stressed in plain cages with no running wheel (n = 11–41). Representative heatmaps of SI test in the second trial (aggressor present) show differences between CTRL and SS mice in CSDS with standard caging15 and EE. D Representative graph showing running activity per hour throughout CSDS. E Stressed mice run slightly more than controls. F Stress phenotype is associated with running during the light cycle, with RES mice running more during the day. G RES mice run more in the hour following stress (****p < 0.0001). H Heatmaps showing transcription of BBB-related genes in the nucleus accumbens (NAc) and prefrontal cortex (PFC) after stress with PE. Cldn5 is upregulated following 10 d CSDS in both brain regions of mice with access to PE. I Increased Cldn5 expression and decreased Il-6 in SS EE mice compared to published data from SS mice in plain cages. J No loss of Cldn5 immunofluorescent labeling in SS mice with PE access (scalebar = 50 μm). Fgf2 immunofluorescent labeling is increased in all stressed mice from the PE cohort. Data represent mean ± s.e.m., the number of animals is indicated on graphs. Group comparisons were evaluated with one- or two-way ANOVA followed by Bonferroni’s post hoc tests, or two-tailed t-tests with Welch’s correction; *p < 0.05, **p < 0.01, ***p < 0.001, ****p < 0.0001.