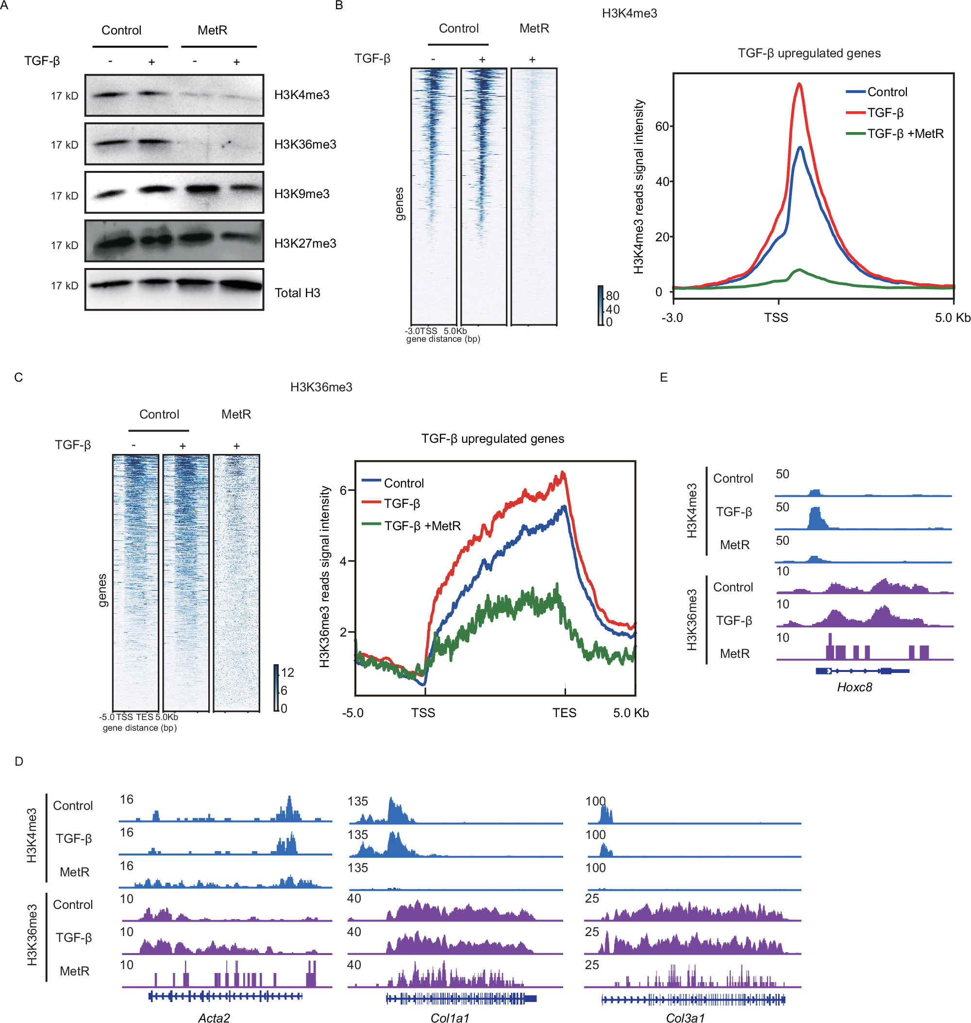
Fig. 5: MetR modulates histone methylations in TGF-β-upregulated genes.

A Western blot analysis of histone methylations (H3K4me3, H3K36me3, H3K9me3, H3K27me3) and total H3 in NRK-49F cells under the indicated conditions. Independent experiments = 3. B Heatmap of normalized H3K4me3 ChIP-seq signals in NRK-49F cells (left). Average H3K4me3 signal intensity around transcription start sites (TSS) of TGF-β-upregulated genes (right). C Heatmap of normalized H3K36me3 ChIP-seq signals in NRK-49F cells (left). Average H3K36me3 ChIP-seq signal intensity around TSS and transcription end sites (TES) of TGF-β-upregulated genes (right). D Gene tracks displaying H3K4me3 and H3K36me3 ChIP-seq profiles for Acta2, Col1a1, and Col3a1 under the indicated conditions. E Gene tracks displaying H3K4me3 and H3K36me3 ChIP-seq profiles for Hoxc8 under the indicated conditions. Source data are provided as a Source Data file.