Abstract
Low-protein diets can mitigate renal fibrosis, yet the critical amino acids responsible for this benefit and its underlying mechanism remain unclear. Using exclusively male mice throughout this study, we screen 15 amino acid–restricted diets in a unilateral ureteral obstruction model and identify methionine restriction (MetR) as the most effective intervention. Integrating transcriptomic and cistromic analyses identify Hoxc8 as a central pro-fibrotic transcription factor downstream of TGF-β–Smad3 signaling. Hoxc8 reinforces its own expression and drives fibrotic gene programs through recruitment of the P-TEFb transcriptional elongation complex. HOXC8 is elevated in fibrotic human kidneys, and fibroblast-specific Hoxc8 deletion protects mice from renal fibrosis. MetR suppresses this pro-fibrotic circuit by reducing active histone marks at the Hoxc8 locus, thereby attenuating Hoxc8-dependent transcription. Together, these findings identify the TGF-β–Smad3–Hoxc8/P-TEFb axis as a key driver of renal fibrosis and highlight MetR as a promising therapeutic strategy.
Similar content being viewed by others
Introduction
Chronic kidney disease (CKD) is an escalating global health concern, affecting an estimated 13.4% (11.7–15.1%) of the world’s population1. CKD arises from a wide range of underlying conditions that cause sustained damage to renal function and structure2. Common contributors include diabetes, hypertension, and chronic inflammatory conditions such as nephritis. Despite this diverse etiology, renal fibrosis, characterized by the excessive buildup of extracellular matrix (ECM) within the renal interstitium, emerges as the shared pathological pathway that drives CKD progression, regardless of the initial cause3,4,5. Fibrosis leads to a gradual replacement of functional kidney tissue with scar tissue, severely impairing filtration capacity. This progressive loss of kidney function ultimately results in end-stage renal disease (ESRD), necessitating dialysis or transplantation for survival. Fibrosis is thus a critical target in CKD management, as its inhibition could delay or prevent the onset of ESRD, significantly improving patient outcomes and quality of life1,6.
The activation of ECM-producing myofibroblasts is a crucial event in the pathogenesis of renal fibrosis5,7. These myofibroblasts originate from diverse sources, including kidney pericytes, fibroblasts, circulating cells, and even epithelial or endothelial cells within the kidney7,8. Recent studies have highlighted kidney fibroblasts and pericytes as major contributors to the myofibroblast population, emphasizing their role in fibrotic tissue remodeling9,10. Transforming growth factor-β (TGF-β) is essential for myofibroblast activation. Upon binding to its receptor, TGF-β activates the Smad signaling pathway, inducing the expression of α-smooth muscle actin (α-SMA) and ECM proteins. This cascade drives myofibroblast differentiation, leading to excessive ECM deposition that gradually replaces functional kidney tissue with scar tissue, ultimately impairing kidney function11,12,13. Currently, anti-fibrotic strategies for treating CKD primarily focus on inhibiting the TGF-β signaling pathway to reduce ECM deposition. However, TGF-β plays a complex role in numerous physiological processes, including immune regulation, cell growth, differentiation, and tissue homeostasis14,15,16. Directly targeting this pathway may lead to unintended adverse effects. Therefore, there is an urgent need to develop therapeutic strategies specifically tailored to renal fibrosis that minimize systemic side effects.
Nutritional interventions are crucial in the management of CKD, offering dietary strategies that can slow disease progression and reduce the risk of comorbidities and mortality17,18. Among these approaches, regulating protein intake has shown significant impact on CKD outcomes. High-protein diets are linked to increased glomerular pressure and damage, which accelerates CKD progression19,20,21. In contrast, low-protein diets reduce kidney workload by lowering glomerular pressure, alleviating stress on the kidneys20,22. Studies have demonstrated that low-protein diets can reduce proteinuria by 20–50% in CKD patients, showing a potential benefit in preserving kidney function23,24. However, long-term adherence to low-protein diets raises concerns about protein-energy malnutrition and protein-energy wasting, particularly in patients with advanced CKD who are already at risk of nutritional deficiencies. This challenge has prompted growing interest in targeted amino acid restrictions as a strategy to reduce renal fibrosis and slow CKD progression, while avoiding the adverse effects associated with broad protein restriction.
Methionine is critical during embryonic development in both animals and humans, serving as an essential component for rapid cell division and organ formation. However, its physiological demand declines significantly in adulthood25. Methionine restriction (MetR) has been demonstrated to extend lifespan across various animal models26,27 and has shown promise in reducing age-related diseases, suppressing tumor growth, and enhancing the efficacy of cancer treatments28,29. It also plays a significant role in gene expression by influencing methylation levels on RNA, DNA, and histones30. MetR has shown promise in alleviating renal fibrosis, as evidenced by its protective effects in a subtotal nephrectomy model of CKD31. This finding establishes the therapeutic potential of MetR; however, its efficacy compared with other types of amino acid restriction remains unclear, and the precise molecular mechanisms underlying its benefit are still largely unknown.
In this study, a systematic screen of 15 amino acid-restricted diets in unilateral ureteral obstruction (UUO) mice revealed MetR as the superior strategy for alleviating renal fibrosis, a finding confirmed in folic acid nephropathy (FAN) mouse model. We identified Hoxc8 as a key transcription factor responsive to MetR, mediating TGF-β-induced fibrotic gene expression. TGF-β-Smad3 activates Hoxc8, triggering its self-activation and interaction with P-TEFb to enhance fibrotic gene expression. MetR reduces fibrotic gene expression by decreasing histone modifications (H3K4me3 and H3K36me3) required for Hoxc8 activation. Fibroblast-specific Hoxc8 knockout mice showed reduced fibrosis following UUO surgery. Additionally, elevated HOXC8 expression was observed in patients with kidney fibrosis, including those with IgA nephropathy and autosomal dominant polycystic kidney disease (ADPKD).
Results
Systematic screening of amino acid restriction diets reveals MetR as the most effective in reducing renal fibrosis
To assess the impact of amino acid restrictions on renal fibrosis, we administered 15 distinct amino acid restriction diets in a unilateral ureteral obstruction (UUO) mouse model of renal fibrosis. Following UUO surgery, the mice were randomly assigned to 16 groups: one group was maintained on a standard diet, while the remaining groups were placed on diets restricting individual amino acids, including methionine (MetR), arginine (ArgR), leucine (LeuR), lysine (LysR), proline (ProR), histidine (HisR), cysteine (CysR), aspartic acid (AspR), tryptophan (TrpR), glutamine (GlnR), threonine (ThrR), valine (ValR) and isoleucine (IleR). Additionally, some groups were subjected to diets restricting pairs of amino acids that share the same metabolic pathway32,33, specifically serine and glycine (Ser&GlyR), tyrosine and phenylalanine (Tyr&PheR). The specific restriction levels for each amino acid diet are detailed in Supplementary Table S1. These formulations were selected based on established dietary models from prior studies34,35,36,37,38,39,40,41,42,43,44,45, which have demonstrated their metabolic efficacy and tolerability. After 14 days, kidney samples were collected for fibrosis analysis (Fig. 1A). To ensure that the dietary restrictions did not adversely impact overall health, we closely monitored the general condition and body weight of each mouse. As shown in Fig. S1, all mice, including those on the standard diet, experienced a slight decrease in body weight by day 7 post-surgery, with most regaining their preoperative weight by day 14. However, mice in the ThrR, Ser&GlyR, Tyr&PheR, ValR, and IleR groups continued to lose weight by day 14 and appeared thin and unhealthy, so we excluded these groups from further analysis. Masson staining revealed that LysR, ProR, HisR, CysR, AspR, TrpR, and GlnR had no notable effect on renal fibrosis, while MetR, ArgR, and LeuR, led to varying degrees of fibrosis reduction (Fig. 1B). Among these, MetR showed the most pronounced effect in reducing fibrosis (Fig. 1C), highlighting its potential as an effective intervention.
A Schematic overview of the experimental design for amino acid restriction screening in UUO mice. B Masson staining assessing collagen deposition in kidneys. Scale bar = 100 μm. C Quantitative analysis of collagen deposition from Masson staining images, presented as mean ± SEM. From left to right: ***P = 0.0008, *P = 0.0265, **P = 0.0030, respectively, by two-tailed unpaired Student’s t-test. n = 5 biologically independent samples. D Immunohistochemical (IHC) staining assessing α-SMA expression in kidneys. ***P = 0.0002, by two-tailed unpaired Student’s t-test. n = 5 biologically independent samples. Data are presented as mean ± SEM. Scale bar = 100 μm. E Quantitative RT-PCR analysis of mRNA levels for fibrosis marker genes (Acta2, Col1a1, and Col3a1). From left to right: *P = 0.0124, ***P = 0.0003, ****P = < 0.0001, respectively, by two-tailed unpaired Student’s t-test. n = 5 biologically independent samples. Data are expressed as mean ± SEM. Source data are provided as a Source Data file.
To further evaluate the impact of MetR diet on renal fibrosis, we assessed the expression of a key fibrotic marker, α-smooth muscle actin (α-SMA), in UUO mice fed either a standard or MetR diet. Immunohistochemical staining revealed a significant reduction in α-SMA expression in UUO mice on the MetR diet (Fig. 1D). Additionally, mRNA levels of Acta2 (encoding α-SMA), as well as two other fibrotic markers, collagen type I alpha 1 (Col1a1) and collagen type III alpha 1 (Col3a1), were notably decreased in UUO mice on the MetR diet (Fig. 1E). These findings demonstrate that MetR effectively suppresses the expression of fibrotic markers, underscoring its potential to slow fibrosis progression.
Both pre- and post-UUO MetR interventions effectively attenuate renal fibrosis
We next investigated the impact of the timing of MetR treatment on its therapeutic efficacy in renal fibrosis. MetR was administered either one week prior to UUO surgery or two days after. In the first approach, MetR was initiated one week before surgery, with renal fibrosis assessed 14 days post-surgery (Fig. 2A). This strategy models early-stage intervention, aimed at reducing the risk of renal fibrosis before significant damage occurs. Fibrosis evaluation, including Masson’s trichrome staining (Fig. 2B), immunohistochemical staining for α-SMA (Fig. 2C), and RT-qPCR analysis of Acta2, Col1a1, and Col3a1 mRNA levels (Fig. 2D), demonstrated that pre-treatment with MetR markedly attenuated UUO-induced fibrosis.
A Experimental design for pre-surgery MetR treatment in UUO mice. B Masson staining assessing collagen deposition in kidneys, accompanied by corresponding quantitative analysis. Data are presented as mean ± SEM.**P = 0.0012, by two-tailed unpaired Student’s t-test. n = 6 biologically independent samples. C IHC staining assessing the expression of α-SMA in kidneys, accompanied by corresponding quantitative analysis. Data are presented as mean ± SEM. ***P = 0.0005, by two-tailed unpaired Student’s t-test. n = 6 biologically independent samples. D Quantitative RT-PCR analysis of mRNA levels for fibrosis marker genes (Acta2, Col1a1, and Col3a1). Data are presented as mean ± SEM. From top to bottom: *P = 0.0206, *P = 0.0379, **P = 0.0098, respectively, by two-tailed unpaired Student’s t-test. n = 6 biologically independent samples. E Experimental design for post-surgery MetR treatment in UUO mice. F Masson staining assessing collagen deposition in kidneys, accompanied by corresponding quantitative analysis. Data are presented as mean ± SEM. ****P < 0.0001, by two-tailed unpaired Student’s t-test. n = 6 biologically independent samples. G IHC staining assessing the expression of α-SMA in kidneys, accompanied by corresponding quantitative analysis. Data are presented as mean ± SEM. ***P = 0.0006, by two-tailed unpaired Student’s t-test. n = 6 biologically independent samples. H Quantitative RT-PCR analysis of mRNA levels for fibrosis marker genes (Acta2, Col1a1, and Col3a1). From top to bottom: **P = 0.0029, ***P = 0.0004, ****P = < 0.0001, respectively, by two-tailed unpaired Student’s t-test. n = 6 biologically independent samples. Data are expressed as mean ± SEM. Scale bars in (B, C, F, and G) represent 100 μm. Source data are provided as a Source Data file.
In the second approach, MetR was introduced two days after UUO surgery (Fig. 2E), modeling a clinical scenario where treatment is initiated shortly after the onset of disease or injury. As shown in Fig. 2F–H, post-surgical MetR treatment also substantially reduced Masson’s trichrome staining, immunohistochemical staining for α-SMA, and mRNA levels of Acta2, Col1a1, and Col3a1 in UUO mice. These findings indicate that both pre- and post-UUO MetR interventions effectively attenuate renal fibrosis. Notably, the results were comparable to those observed when MetR was administered on the day of UUO surgery, suggesting that the timing of MetR intervention—whether preventive or therapeutic—does not significantly impact its effectiveness in reducing UUO-induced renal fibrosis.
MetR attenuates folic acid-induced renal fibrosis
To further evaluate the therapeutic potential of MetR, we employed the folic acid nephropathy (FAN) model, another established murine model of renal fibrosis (Fig. S2A). Compared to mice on a normal diet, those on the MetR diet exhibited significantly reduced serum creatinine (Scr) and blood urea nitrogen (BUN) levels (Fig. S2B), indicating improved renal function. Histological analysis revealed a notable reduction in fibrotic areas, as evidenced by Masson staining (Fig. S2C), along with a significant decrease in α-SMA staining, suggesting suppressed myofibroblast activation (Fig. S2D). Additionally, MetR markedly downregulated the mRNA expression of key fibrosis marker genes, including Acta2, Col1a1, and Col3a1 (Fig. S2E). Together, these findings demonstrate the effectiveness of MetR in attenuating renal fibrosis and preserving kidney function in the FAN mouse model.
MetR inhibits fibrotic gene expression during myofibroblast activation
The activation of myofibroblasts is a key event in the progression of renal fibrosis, with the TGF-β signaling pathway playing a critical role in this process12. Fibroblasts are one of the primary sources of myofibroblasts, and during renal fibrosis, local fibroblasts are activated by growth factors such as TGF-β, leading to their transformation into myofibroblasts46. To determine whether MetR alleviates renal fibrosis by modulating TGF-β-induced myofibroblast activation, we first assessed the influence of MetR on gene expression during the TGF-β-induced transformation of NRK-49F cells, a commonly used renal fibroblast line, into myofibroblasts (Fig. 3A). As shown in Fig. S3A, TGF-β treatment resulted in substantial alterations in gene expression, with 714 genes upregulated and 991 genes downregulated. Gene ontology (GO) analysis revealed that the upregulated genes were predominantly associated with extracellular matrix remodeling, actin dynamics, and TGF-β signaling, whereas the downregulated genes were linked to cell cycle regulation, chromosome segregation, and stress response pathways (Fig. S3B).
A Schematic representation of the experimental design. B Heatmap of gene expression values in NRK-49F cells from the indicated groups. Rows represent the Z-scores calculated for each group. C Relative percentage of MetR-suppressed and MetR non-suppressed genes, along with Gene Ontology (GO) analysis of MetR-suppressed (upper panel) and MetR non-suppressed genes (lower panel). D Western blot analysis of α-SMA, Fibronectin, and Col1a1 expression in NRK-49F cells treated with TGF-β and MetR. E Quantitative RT-PCR analysis of mRNA levels for fibrosis marker genes (Acta2, Col1a1, and Col3a1). From left to right: ****P = < 0.0001, ****P = < 0.0001, **P = 0.0011, respectively, by two-tailed unpaired Student’s t-test. Data are expressed as mean ± SEM. Independent experiments = 3. Source data are provided as a Source Data file.
Notably, MetR selectively targeted genes upregulated by TGF-β, reversing the expression of 317 genes, which we classified as “MetR-suppressed genes.” In contrast, 397 genes remained unaffected and were categorized as “MetR non-suppressed genes” (Fig. 3B). Interestingly, MetR exerted minimal effects on genes downregulated by TGF-β, indicating that its primary action is on genes implicated in fibrosis progression. GO analysis revealed that MetR-suppressed genes were significantly enriched in fibrotic pathways, including growth factor signaling, extracellular matrix organization, and collagen biosynthesis. In contrast, the MetR non-suppressed genes were associated with non-fibrotic processes such as tube morphogenesis, angiogenesis, and cell migration (Fig. 3C).
At the protein level, MetR treatment suppressed the TGF-β-induced upregulation of key myofibroblast markers, including α-SMA, fibronectin, and Col1a1 (Fig. 3D). Similarly, TGF-β treatment robustly upregulated the mRNA expression of key fibrotic markers, including Acta2, Col1a1, and Col3a1, while the MetR treatment effectively attenuated these increases (Fig. 3E). Collectively, these findings suggest that MetR suppresses TGF-β-induced myofibroblast activation by modulating the expression of fibrosis-related genes.
MetR suppresses fibrotic gene expression by inhibiting Hoxc8
Transcription factors (TFs) are essential regulators of gene expression. To identify the candidate TFs mediating the suppression of fibrotic gene expression by MetR, we applied three criteria: (1) TF motifs enriched in the regulatory regions of TGF-β-induced fibrotic genes, (2) TFs whose expression was upregulated by TGF-β treatment, and (3) TFs whose expression was suppressed by MetR treatment. As shown in Fig. 4A, motif analysis of TGF-β-induced genes revealed significant enrichment of motifs from several TF families, including MADs, TBP, and Homeobox (Hox). We further identified the top 10 TFs from these families, which showed substantial upregulation in response to TGF-β treatment (Fig. 4B). Based on these findings, we selected four TFs—Hoxc8, Hoxc9, Prrx2, and Hoxb9—for further validation, as their expression was notably downregulated by MetR. RT-qPCR analysis confirmed that the mRNA expression of Hoxc8, Prrx2, and Hoxb9 was induced by TGF-β and subsequently suppressed by MetR (Fig. 4C). However, Hoxc9 did not show significant changes in response to either TGF-β or MetR and was thus excluded from further analysis.
A Motif analysis of transcription factor (TF) binding sites in TGF-β-upregulated genes in NRK-49F cells. B Heatmap showing TFs sensitive to MetR treatment in NRK-49F cells. C Quantitative RT-PCR analysis of mRNA levels for Hoxc8, Hoxc9, Prrx2, and Hoxb9 in the indicated groups. From left to right: ****P = < 0.0001, ns P = 0.1239, **P = 0.0047, ***P = 0.0006, respectively, by two-tailed unpaired Student’s t-test. Data are presented as mean ± SEM. D Quantitative RT-PCR analysis of mRNA levels for fibrosis marker genes (Acta2, Col1a1, and Col3a1) in NRK-49F cells transfected with control siRNA or siRNAs targeting Hoxc8, Prrx2, and Hoxb9. ****P = < 0.0001. by two-tailed unpaired Student’s t-test. Data are presented as mean ± SEM. E Western blot analysis of Hoxc8 in NRK-49F cells treated with TGF-β and MetR. F Western blot analysis of Hoxc8, α-SMA, Col1a1, and Fibronectin expression in NRK-49F cells treated with TGF-β and siHoxc8. G Heatmap showing gene expression values in NRK-49F cells treated with or without TGF-β and siHoxc8. Rows represent Z-scores calculated for each group. H Venn diagram illustrating the overlap between MetR-suppressed and siHoxc8-suppressed genes (left panel). GO analysis of the overlapping genes (right panel). I Quantitative RT-PCR analysis of mRNA levels for fibrosis marker genes, Vim and Acta2, in NRK-49F cells with or without Hoxc8 overexpression under the indicated conditions. From left to right: *P = < 0.0417, ns P = 0.6504, **P = 0.0016, ns P = 0.2471, respectively, by two-tailed unpaired Student’s t-test. Data are presented as mean ± SEM. J Western blot analysis of α-SMA and Hoxc8 expression in NRK-49F cells with or without Hoxc8 overexpression and MetR treatment. Independent experiments = 3. Source data are provided as a Source Data file.
To further investigate the functional role of the three candidate TFs—Hoxc8, Prrx2, and Hoxb9—in regulating fibrotic gene expression, we evaluated the effects of their knockdown on the expression of three key fibrotic markers: Acta2, Col1a1, and Col3a1. Among these TFs, knockdown of Hoxc8 exerted the most significant impact, markedly reducing the TGF-β-induced expression of these fibrotic markers (Fig. 4D). The protein expression of Hoxc8, consistent with its mRNA, was induced by TGF-β and suppressed by MetR (Fig. 4E). Crucially, Hoxc8 depletion effectively abolished the TGF-β-driven upregulation of α-SMA, fibronectin, and Col1a1 proteins (Fig. 4F).
To determine whether Hoxc8 is essential for MetR-mediated suppression of fibrotic gene expression, we conducted RNA-seq analysis to evaluate the effects of Hoxc8 knockdown on fibrotic gene expression. As shown in Fig. 4G, knockdown of Hoxc8 reversed the expression of 330 TGF-β-upregulated genes, referred to as “siHoxc8-suppressed genes,” while 384 genes remained unaffected. An integrated analysis of the MetR- and siHoxc8-suppressed genes revealed an overlap of 192 genes, which were predominantly involved in key fibrotic pathways, such as extracellular matrix organization and collagen formation (Fig. 4H). We selected two representative genes from this dataset—Vim and Ccn1—and performed RT‑qPCR validation. The results confirmed that their TGF‑β‑induced upregulation was markedly attenuated upon Hoxc8 knockdown (Fig. S4A). Collectively, these findings suggest that both MetR and Hoxc8 knockdown converge on the same fibrotic gene regulatory networks to suppress TGF-β-induced fibrotic gene expression.
Notably, overexpression of Hoxc8 in NRK-49F cells reversed the MetR-mediated downregulation of fibrotic markers, including Acta2 and Vim (Fig. 4I). Consistently, Hoxc8 overexpression also prevented the reduction in α-SMA, fibronectin, and Col1a1 protein levels induced by MetR (Fig. 4J). Together, these results indicate that MetR suppresses fibrotic gene expression by inhibiting Hoxc8.
MetR suppresses Hoxc8 and fibrotic gene expression by reducing H3K4me3 and H3K36me3 histone modifications
Methionine, as a precursor to S-adenosylmethionine (SAM), serves as a methyl donor for histone methylations that play crucial roles in gene regulation47. We then investigated the impact of MetR on histone methylations in NRK-49F cells treated with TGF-β. As shown in Fig. 5A, MetR markedly reduced global levels of H3K4me3 and H3K36me3—modifications strongly associated with gene activation—while having minimal impact on H3K9me3 and H3K27me3, which are linked to gene repression.
A Western blot analysis of histone methylations (H3K4me3, H3K36me3, H3K9me3, H3K27me3) and total H3 in NRK-49F cells under the indicated conditions. Independent experiments = 3. B Heatmap of normalized H3K4me3 ChIP-seq signals in NRK-49F cells (left). Average H3K4me3 signal intensity around transcription start sites (TSS) of TGF-β-upregulated genes (right). C Heatmap of normalized H3K36me3 ChIP-seq signals in NRK-49F cells (left). Average H3K36me3 ChIP-seq signal intensity around TSS and transcription end sites (TES) of TGF-β-upregulated genes (right). D Gene tracks displaying H3K4me3 and H3K36me3 ChIP-seq profiles for Acta2, Col1a1, and Col3a1 under the indicated conditions. E Gene tracks displaying H3K4me3 and H3K36me3 ChIP-seq profiles for Hoxc8 under the indicated conditions. Source data are provided as a Source Data file.
To further examine the effects of MetR on the distribution of H3K4me3 and H3K36me3 at TGF-β-induced fibrotic genes, we conducted ChIP-seq analyses in NRK-49F cells treated with TGF-β and MetR. As shown in Fig. 5B, C, TGF-β treatment led to increased enrichment of H3K4me3 and H3K36me3 at TGF-β-upregulated genes, which was substantially reversed by MetR. Figure 5D presents ChIP-seq tracks for three representative fibrotic genes, Acta2, Col1a1, and Col3a1. Notably, MetR also reduced TGF-β-induced enrichment of H3K4me3 and H3K36me3 on Hoxc8 gene loci (Fig. 5E).
Consistent with these in vitro findings, we observed that MetR significantly reduced the levels of H3K4me3 and H3K36me3 in the kidney tissues of UUO mice (Fig. S5A, B). This further supports the role of epigenetic regulation in controlling Hoxc8 expression and fibrotic gene activation in vivo.
Taken together, these findings suggest that MetR downregulates Hoxc8 and fibrotic gene expression by reducing histone methylation modifications that are associated with transcriptional activation. By reversing the TGF-β-induced increase in H3K4me3 and H3K36me3 on Hoxc8 and other fibrotic genes, MetR effectively suppresses the fibrotic transcriptional program, highlighting a potential mechanism for its antifibrotic effects.
Smad3 is essential for TGF-β-induced Hoxc8 activation
To investigate how TGF-β induces Hoxc8 activation, we performed a motif analysis of the Hoxc8 gene, which revealed a Smad3 binding site on the Hoxc8 promoter (Fig. S6A), suggesting that Smad3 may regulate Hoxc8 transcription. To test this, ChIP-qPCR analysis of Smad3 was conducted in NRK-49F cells. As shown in Fig. S6B, TGF-β treatment significantly enhanced Smad3 occupancy at Hoxc8 promoter, indicating that Smad3 is recruited to this region in response to TGF-β signaling.
Furthermore, TGF-β treatment markedly upregulated both Hoxc8 and α-SMA expression at the protein and mRNA levels, while Smad3 knockdown effectively suppressed these increases (Fig. S6C, D). Consistently, treatment with SIS3, a Smad3 phosphorylation inhibitor, significantly reduced TGF-β-induced expression of Hoxc8 and α-SMA at both the protein and mRNA levels (Fig. S6E, F). Collectively, these findings indicate that Smad3 is indispensable for TGF-β-induced Hoxc8 activation.
TGF-β induces Hoxc8 self-activation and recruitment to fibrotic genes
To investigate how Hoxc8 regulates TGF-β-induced fibrotic genes, we conducted Hoxc8 ChIP-seq in NRK-49F cells treated with TGF-β. As shown in Fig. 6A, TGF-β treatment substantially enhanced Hoxc8 recruitment to chromatin regions. Gene Set Enrichment Analysis (GSEA) revealed that genes with increased Hoxc8 binding following TGF-β treatment were enriched among TGF-β-upregulated genes (Fig. 6B), as well as genes suppressed by MetR treatment (Fig. 6C) and Hoxc8 knockdown (Fig. 6D).
A Heatmap of normalized Hoxc8 ChIP-seq signals in NRK-49F cells treated with or without TGF-β. B Gene Set Enrichment Analysis (GSEA) of genes with enhanced Hoxc8 binding comparing TGF-β-treated cells to control cells. The enrichment plot demonstrates enrichment of these genes in TGF-β-upregulated genes. C GSEA of genes with enhanced Hoxc8 binding comparing TGF-β-treated cells to TGF-β+MetR-treated cells. The enrichment plot demonstrates enrichment of these genes in MetR-suppressed genes. D GSEA of genes with enhanced Hoxc8 binding comparing TGF-β-treated cells to TGF-β+siHoxc8-treated cells. The enrichment plot demonstrates enrichment of these genes in siHoxc8-suppressed genes. E Genome browser tracks showing Hoxc8 ChIP-seq signals at the Hoxc8 locus in control and TGF-β-treated NRK-49F cells. F Schematic representation of luciferase reporter constructs containing either wild-type (WT) or mutant (Mut) Hoxc8 binding sites. The WT construct includes four tandem Hoxc8 binding sites with sequences highlighted in red, while the Mut construct contains mutated binding sites. G Luciferase assay showing Hoxc8-mediated activation of luciferase reporters containing WT or mutant Hoxc8 binding sites in NRK-49F cells. From left to right: ***P = 0.0002, ns P = 0.9864, respectively, by two-tailed unpaired Student’s t-test. Data are presented as mean ± SEM. H Quantitative RT-PCR analysis of Hoxc8 mRNA levels in NRK-49F cells transfected with empty vector or human TY1-HOXC8 plasmid. ***P = 0.0006, by two-tailed unpaired Student’s t-test. Data are presented as mean ± SEM. I Western blot analysis showing the expression of endogenous Hoxc8 and exogenous (TY1-tagged) HOXC8 proteins in NRK-49F cells transfected with empty vector or TY1-HOXC8 plasmid. Independent experiments = 3. Source data are provided as a Source Data file.
Interestingly, Hoxc8 ChIP-seq analysis revealed that Hoxc8 binds to its own gene locus (Fig. 6E), suggesting a potential self-regulatory mechanism. Further investigation of the Hoxc8 locus identified two potential Hoxc8 binding sites within regions enriched for Hoxc8 ChIP-seq signals (Fig. 6F). To test Hoxc8’s self-regulation capability, we constructed luciferase reporters containing either wild-type (WT) or mutant versions of these Hoxc8 binding sequences (Fig. 6F). Overexpression of Hoxc8 significantly activated reporters with WT Hoxc8 sequences, whereas those with mutant sequences were not activated (Fig. 6G), demonstrating that Hoxc8 can directly activate its own expression through these binding sites. To further validate Hoxc8’s self-activation, we overexpressed exogenous human HOXC8 (TY1-HOXC8) in NRK-49F cells. This led to a marked increase in endogenous rat Hoxc8 expression, both at the mRNA level (Fig. 6H) and protein level (Fig. 6I). Collectively, these findings suggest that TGF-β induces Hoxc8 expression, which in turn self-activates to amplify its own expression and drive the activation of fibrotic genes.
Hoxc8 interacts with P-TEFb to facilitate the transcription elongation of fibrotic genes
To further explore the mechanisms by which Hoxc8 regulates fibrotic gene expression, we performed immunoprecipitation (IP) followed by mass spectrometry in FLAG-HOXC8 stably expressing cells. As shown in Fig. S7, we identified cyclin-dependent kinase 9 (CDK9) and cyclin T1 (CycT1), key components of the transcription elongation factor P-TEFb, which were enriched in the Hoxc8-IP samples. P-TEFb is known to play a critical role in transcription elongation48,49 and has been reported to modulate TGF-β signaling50. To validate this interaction, we performed IP assays in 293 T cells, confirming the binding of Hoxc8 to P-TEFb (Fig. 7A, B). Co-immunoprecipitation (Co-IP) in NRK-49F cells treated with TGF-β further demonstrated that endogenous Hoxc8 interacts with both CDK9 and CycT1 (Fig. 7C). Together, these results suggest that Hoxc8 forms a functional complex with P-TEFb, potentially influencing transcriptional regulation in response to TGF-β signaling.
A Co-immunoprecipitation (Co-IP) analysis showing the interaction between FLAG-CDK9 and HA-HOXC8 in 293 T cells. B Co-IP analysis showing the interaction between MYC-CDK9 and FLAG-HOXC8 in 293 T cells. C Co-IP analysis of endogenous Hoxc8, Cdk9, and CycT1 in NRK-49F cells treated with or without TGF-β. D Composite plots showing normalized Hoxc8 ChIP-seq signals across gene bodies (3 kb ± ChIP-seq peak summit) in control, TGF-β-treated, and TGF-β+siHoxc8-treated NRK-49F cells. E Composite plots showing Pol II Ser2P ChIP-seq signals across gene bodies (3 kb ± ChIP-seq peak summit) in control, TGF-β-treated, and TGF-β+siHoxc8-treated NRK-49F cells. F Cumulative distribution plot of Pol II pausing index (PI) for genes overlapped between MetR- and siHoxc8-suppressed gene sets. G Working model of the regulation of Hoxc8 and pro-fibrotic gene expression under TGF-β and MetR treatments. Top panel (red dashed box): TGF-β induces Hoxc8 expression through Smad3 activation. Once upregulated, Hoxc8 undergoes self-activation and interacts with P-TEFb to promote transcriptional elongation of pro-fibrotic genes. Bottom panel (blue dashed box): MetR suppresses TGF-β-induced myofibroblast activation by inhibiting Hoxc8 expression. This disrupts P-TEFb recruitment, thereby reducing transcriptional elongation of pro-fibrotic genes. Independent experiments = 3. Source data are provided as a Source Data file.
P-TEFb promotes transcriptional elongation by phosphorylating the C-terminal domain (CTD) of RNA polymerase II (Pol II) at serine 2, facilitating its release from a paused state and enabling efficient gene transcription51. Given its interaction with P-TEFb, we hypothesized that Hoxc8 enhances transcriptional elongation of fibrotic genes. To test this, we performed ChIP-seq for Hoxc8 and phosphorylated Pol II at serine 2 (Pol II Ser2P), a marker of active elongation. ChIP-seq analysis revealed reduced Hoxc8 binding and diminished Pol II Ser2P enrichment on fibrotic genes in Hoxc8 knockdown cells (Fig. 7D, E). To further assess transcriptional pausing, we calculated the pausing index, defined as the ratio of Pol II enrichment at the gene promoter to that at the gene body. An elevated pausing index indicates a delay in Pol II release from its paused state, hindering the transition to productive elongation. As shown in Fig. 7F, Hoxc8 knockdown resulted in a marked increase in the pausing index of siHoxc8-suppressed genes, suggesting that in the absence of Hoxc8, Pol II remains stalled at the promoter, impairing transcription elongation. These findings underscore that Hoxc8 is crucial for maintaining active transcription elongation of fibrotic genes.
Based on these findings, we propose a model (Fig. 7G) in which TGF-β induces Hoxc8 expression through Smad3 activation. Once upregulated, Hoxc8 undergoes self-activation and interacts with P-TEFb to promote transcriptional elongation of fibrotic genes, thereby amplifying the fibrotic response. MetR interferes with this process by downregulating key histone modifications, such as H3K4me3 and H3K36me3, which are essential for Hoxc8 expression. This TGF-β-Smad3-Hoxc8/P-TEFb self-reinforcing axis contributes to the progression of renal fibrosis by sustaining the expression of fibrotic genes.
Fibroblast-specific Hoxc8 knockout alleviates renal fibrosis in UUO mice
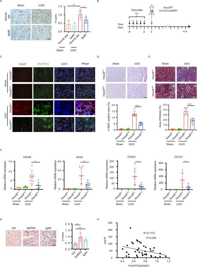
To further investigate the role of Hoxc8 in renal fibrosis in vivo, we first confirmed its upregulation in the UUO mouse model. Hoxc8 expression was notably elevated in the kidney of UUO mice compared to sham controls, and treatment with MetR resulted in a marked reduction in Hoxc8 levels (Fig. 8A).
A IHC staining assessing Hoxc8 expression in kidneys, accompanied by corresponding quantitative analysis. From left to right: **P = 0.0042, *P = 0.0343, respectively, by two-tailed unpaired Student’s t-test. Data are presented as mean ± SEM. n = 6 biologically independent samples. Scale bar = 100 μm. B Schematic view of experimental design in the Hoxc8 conditional knockout mice. C Immunofluorescence staining of Hoxc8 and PDGFR-α in kidney sections from sham or UUO-operated Hoxc8WT and Hoxc8FKO mice. Arrows denote cells with co-localization of PDGFR-α and Hoxc8. The experiment shown is representative of 6 independent biological replicates, all yielding similar results. Scale bar = 25 μm. D IHC analysis of α-SMA expression. Quantification of α-SMA-positive staining is shown as the percentage of stained area. ****P < 0.0001, by two-tailed unpaired Student’s t-test. n = 6 biologically independent samples. Data are presented as mean ± SEM. Scale bar = 100 μm. E Masson staining of kidney sections from sham or UUO-operated Hoxc8WT and Hoxc8FKO mice to assess fibrosis. Quantification of fibrosis is shown as the percentage of the fibrotic area. ****P < 0.0001, by two-tailed unpaired Student’s t-test. n = 6 biologically independent samples. Data are presented as mean ± SEM. Scale bar = 100 μm. F Quantitative RT-PCR analysis of mRNA expression for Hoxc8, Acta2, Col3a1, and Col1a1 in kidney sections from sham or UUO-operated Hoxc8WT and Hoxc8FKO mice. From left to right: *P = 0.0190, *P = 0.0237, *P = 0.0368, *P = 0.0147, respectively, by two-tailed unpaired Student’s t-test. n = 6 biologically independent samples. Data are presented as mean ± SEM. G IHC analysis of HOXC8 expression in human kidney biopsies from control, ADPKD (n = 23), and IgAN patients (n = 40). Scale bar = 50 μm. Quantification of HOXC8 expression is shown as H-score. From left to right: **P = 0.0036, ***P = 0.0010, respectively, by two-tailed unpaired Student’s t-test. Data are presented as mean ± SEM. H Correlation analysis between HOXC8 expression and estimated glomerular filtration rate (eGFR) in kidney biopsies from IgAN patients. Source data are provided as a Source Data file.
To determine whether inhibiting Hoxc8 could alleviate myofibroblast activation in vivo, we generated fibroblast-specific Hoxc8 knockout (Hoxc8FKO) mice by inducing gene deletion with tamoxifen administration over five consecutive days in 5- to 7-week-old mice (Fig. 8B). Immunofluorescence analysis revealed that in Hoxc8WT UUO mice, Hoxc8 expression was notably upregulated and co-localized with PDGFR-α-positive cells, indicating that Hoxc8 is upregulated in myofibroblasts during renal fibrosis (Fig. 8C). In contrast, Hoxc8FKO mice exhibited a complete absence of Hoxc8 in PDGFR-α-positive cells, accompanied by a marked reduction in PDGFR-α-positive cells, suggesting that fibroblast-specific Hoxc8 deletion effectively reduces myofibroblast activation (Fig. 8C).
In line with the reduction in myofibroblast activation, immunohistochemical staining for α-SMA showed a marked decrease in Hoxc8FKO mice compared to controls (Fig. 8D). Masson trichrome staining revealed decreased collagen deposition in Hoxc8FKO mice, indicating a reduction in renal fibrosis (Fig. 8E). Moreover, quantitative RT-PCR analysis demonstrated a marked downregulation of fibrotic markers, including Acta2, Col1a1, Col3a1, Vim, and Ccn1, in Hoxc8FKO mice (Figs. 8F and S4B). Collectively, these results suggest that fibroblast-specific deletion of Hoxc8 effectively alleviates renal fibrosis in the UUO model by reducing myofibroblast activation and collagen deposition.
Fibroblast-specific Hoxc8 deletion attenuates renal fibrosis in a 5/6 nephrectomy model
The UUO model is widely used to simulate rapid fibrotic processes induced by acute urinary tract obstruction, while the 5/6 nephrectomy model serves as a classical system for studying chronic progressive fibrosis52. To further evaluate the pathological role of Hoxc8 in chronic fibrotic progression, we conducted functional validation in the 5/6 nephrectomy model (Fig. S8A). Results demonstrated that compared with wild-type mice, Hoxc8FKO mice showed significantly attenuated renal dysfunction after surgery, as evidenced by markedly reduced levels of BUN and serum creatinine (Fig. S8B, C). Histological and molecular analyses further revealed that Hoxc8 deletion effectively ameliorated renal fibrosis progression, manifested by improved fibrosis metrics in Masson staining and α-SMA immunohistochemistry, along with significantly downregulated mRNA expression of key fibrotic markers (Acta2, Col1a1, and Col3a1) (Fig. S8D–F). These consistent findings confirm that fibroblast-specific knockout of Hoxc8 can effectively improve renal function and suppress fibrosis progression in the 5/6 nephrectomy model, further establishing Hoxc8 as a key pro-fibrotic regulator across different kidney injury models.
Genetic ablation of tubular Hoxc8 attenuates renal fibrosis progression
Apart from fibroblasts, renal tubular epithelial cells are also considered crucial players in the progression of renal fibrosis2,5. We observed that in fibroblast-specific Hoxc8 knockout mice, the UUO-induced upregulation of Hoxc8 expression was not completely abolished by the genetic deletion in fibroblasts (Fig. 8C). Given the established role of renal tubular epithelial cells in renal fibrosis, we hypothesized that the residual Hoxc8 signal might primarily originate from these cells. To test whether profibrotic signaling can directly regulate Hoxc8 expression in tubular cells, we conducted experiments using the rat renal tubular epithelial cell line NRK-52E. As demonstrated in Fig. S9A, B, TGF-β treatment robustly induced Hoxc8 expression in these cells (Fig. S9A, B). Furthermore, Hoxc8 knockdown effectively counteracted TGF-β-mediated profibrotic responses, as evidenced by reduced protein levels of α-SMA, fibronectin, and Col1a1, and concomitant downregulation of Acta2, Col1a1, and Col3a1 transcripts (Fig. S9A, B). Importantly, MetR treatment mirrored these antifibrotic effects, suppressing both the protein expression and mRNA levels of these fibrotic markers (Fig. S9C, D).
To further elucidate the role of Hoxc8 in tubular cells during fibrosis progression, we generated tubular epithelial cell-specific Hoxc8 knockout mice (Hoxc8fl/fl; PEPCK-Cre, Hoxc8TKO). Immunofluorescence analysis confirmed cell-specific deletion, showing complete absence of Hoxc8 in SGLT2-positive tubular cells of Hoxc8TKO mice following UUO, whereas wild-type littermates exhibited strong Hoxc8 staining (Fig. S10A). This genetic ablation resulted in substantial protection against renal fibrosis, with Hoxc8TKO mice displaying attenuated α-SMA-positive myofibroblast activation (Fig. S10B), reduced collagen deposition (Fig. S10C), and significantly lower expression of fibrotic markers at the transcriptional level (Fig. S10D) compared to wild-type controls. Collectively, these findings demonstrate that Hoxc8 in tubular epithelial cells plays a critical role in promoting renal fibrosis progression.
Hoxc8 expression is elevated in CKD patients with renal fibrosis
To further explore the clinical relevance of Hoxc8 signaling in renal fibrosis, we examined HOXC8 expression in kidneys from patients with CKD associated with fibrosis. Immunohistochemical analysis of kidney biopsies from patients with immunoglobulin A nephropathy (IgAN) and autosomal dominant polycystic kidney disease (ADPKD), using para-carcinoma tissues as controls, revealed elevated HOXC8 expression in both IgAN and ADPKD patients (Fig. 8G). Notably, in IgAN patients, HOXC8 expression negatively correlated with eGFR (Fig. 8H), suggesting that higher HOXC8 levels are associated with greater impairment of renal function.
Taken together, these findings demonstrate the critical role of Hoxc8 in renal fibrosis, both in animal models and human diseases. Fibroblast-specific deletion of Hoxc8 significantly reduces renal fibrosis, while its elevated expression in fibrotic kidney conditions highlights its potential as a therapeutic target to mitigate fibrosis and preserve renal function.
Discussion
Our systematic investigation into the anti-fibrotic potential of 15 distinct amino acid-restricted diets in the UUO model identified MetR as the most potent intervention. This finding was consistent with the study by Cooke et al., which showed the therapeutic potential of MetR in a subtotal nephrectomy model of CKD31. Importantly, our study extends this prior knowledge by systematically positioning MetR as the most effective nutritional strategy among multiple alternatives and by providing the mechanistic elucidation that its potent efficacy is mediated through epigenetic repression of the TGF-β-Smad3-Hoxc8/P-TEFb axis. Furthermore, we confirmed the broad applicability of this optimized intervention by demonstrating its consistent anti-fibrotic effects in a second, distinct model of FAN-induced nephropathy. Beyond its therapeutic potential, MetR provides an important avenue for understanding the metabolic and transcriptional regulation of fibrosis, particularly through its influence on epigenetic modifications and transcriptional machinery.
Mechanistically, our findings reveal that MetR suppresses TGF-β-induced fibrotic gene expression by targeting histone modifications essential for transcriptional activation. Specifically, MetR reduces the levels of H3K4me3 and H3K36me3, which are critical for chromatin accessibility and transcription at fibrotic loci. This suppression disrupts the activation of Hoxc8, a transcription factor we identified as a key mediator of fibrosis. While Hoxc8 is well-known for its developmental roles in skeletal and neural systems53,54, our study uncovers its previously unrecognized function in renal fibrosis. Activated by TGF-β-Smad3 signaling, Hoxc8 not only drives fibrotic gene expression but also engages in a self-reinforcing feedback loop by interacting with P-TEFb, enhancing transcriptional elongation. This autonomous regulatory mechanism distinguishes Hoxc8 from other fibrosis-related transcription factors like NF-κB and STAT3, which typically depend on continuous upstream signaling.
The selective reduction of activating histone marks (H3K4me3 and H3K36me3) under MetR, while repressive marks (H3K9me3 and H3K27me3) remained stable, highlights a metabolically sensitive layer of epigenetic regulation in renal fibrosis. We posit that this specificity stems from the distinct biochemical dynamics and metabolic requirements of different histone modifications. Activating marks such as H3K4me3 and H3K36me3 are characterized by their rapid turnover and are maintained by SAM-dependent methyltransferases that require continuous substrate replenishment. Consequently, a depletion of the intracellular SAM pool during MetR directly compromises the maintenance of these dynamic marks. This model is supported by emerging evidence from other systems: first, SAM deficiency has been shown to activate the H3K36me3 demethylase Rph1, thereby creating an imbalance that favors demethylation55. Second, studies on the longevity effects of metformin reveal that SAM limitation can perturb the fine-tuned balance between H3K4 methyltransferases and demethylases56. In contrast, the relative stability of repressive polycomb- and heterochromatin-associated marks may render them less susceptible to acute fluctuations in methionine availability. Thus, our findings situate MetR as a potent intervention that exploits the inherent metabolic vulnerability of activating chromatin states to disrupt the pro-fibrotic transcriptional program.
Previous studies have revealed that dynamic changes in the ECM form a positive feedback loop with fibroblasts, further amplifying fibrosis progression57,58. Our study builds on this concept by proposing that a positive feedback loop also exists within fibroblasts themselves, driven by Hoxc8. Specifically, we show that Hoxc8 not only regulates fibrotic gene expression but also enhances its own activation, creating a self-sustaining circuit. This transcriptional feedback loop helps explain the persistent activation of fibrosis-related pathways, even in the absence of continuous external stimuli. The remodeling of the fibroblast gene regulatory network during fibrosis appears to be a critical driver of sustained fibrosis-related gene expression, which contributes to chronic kidney disease progression.
Our findings also demonstrate that Hoxc8 expressed in tubular cells also exerts a pro-fibrotic effect. Specifically, conditional deletion of Hoxc8 in proximal tubular cells significantly mitigates renal fibrosis, highlighting the potential of targeting tubular Hoxc8 as a therapeutic strategy for renal fibrogenesis. However, it remains to be further investigated whether the molecular mechanism underlying Hoxc8-mediated regulation in tubular cells is consistent with that observed in fibroblasts.
Fibrosis is widely recognized as the end-stage pathological consequence of unresolved chronic inflammation59. Given previous reports that MetR exerts inhibitory effects on inflammatory responses60,61, we investigated whether MetR modulates renal inflammation in UUO mice. Histological analysis revealed substantial macrophage infiltration and modest T lymphocyte infiltration in the kidneys following UUO surgery. Both MetR and Hoxc8 deletion significantly attenuated this immune cell recruitment, reducing the infiltration of macrophages and T lymphocytes. Furthermore, these interventions downregulated pivotal pro-inflammatory mediators, including Ccl2, Ccl5, and Il6 (Supplementary Fig. 11). These results demonstrate that the anti-fibrotic effects of MetR and Hoxc8 deletion are also associated with suppression of the preceding inflammatory response, positioning Hoxc8 as a key modulator at the interface of inflammation and fibrosis in the kidney. This expanded understanding underscores the multi-faceted role of Hoxc8 in renal pathology and highlights the potential of targeting this pathway to achieve concurrent anti-inflammatory and anti-fibrotic effects.
Our study demonstrates that fibroblast-specific deletion of Hoxc8 confers a consistent renoprotective effect across two distinct injury models. It attenuated inflammatory responses and the progression of renal fibrosis in UUO mice, while in the 5/6 nephrectomy model, it effectively preserved renal function and alleviated fibrosis. Moreover, our research also establishes the clinical relevance of Hoxc8, as elevated HOXC8 expression was observed in kidney tissues from patients with fibrotic kidney diseases, including IgA nephropathy and ADPKD. This suggests that Hoxc8 plays a central role in diverse types of renal fibrosis, highlighting its potential as a therapeutic target. Unlike direct TGF-β inhibitors, which often result in systemic side effects due to the pleiotropic roles of TGF-β, targeting Hoxc8 offers a more specific approach. By intervening downstream in the TGF-β signaling pathway, Hoxc8 inhibition could selectively reduce fibrotic gene expression while preserving other essential TGF-β functions.
In conclusion, our study not only positions MetR as an effective intervention for renal fibrosis but also provides new insights into the transcriptional regulation of myofibroblast activation. By identifying the TGF-β-Smad3-Hoxc8/P-TEFb axis and proposing the existence of an internal positive feedback loop in fibroblasts, we expand the understanding of the molecular mechanisms driving chronic kidney diseases. Future studies should explore the translational potential of MetR in human CKD populations and evaluate pharmacological strategies to inhibit Hoxc8, potentially extending these findings to other fibrotic diseases. Together, these results lay the foundation for therapeutic strategies targeting fibrosis through metabolic and transcriptional modulation.
Methods
Study approval
This study was designed and conducted in compliance with Chinese regulations and the principles of the Declaration of Helsinki. The protocol involving ADPKD patient samples received approval from the Ethics Committee of Shandong Provincial Hospital (approval number: 2020-013), while the use of IgAN patient samples was authorized by the Ethics Committee of Peking University First Hospital (approval number: 2021KY404). Written informed consent was obtained from all human participants. Additionally, all animal experiments performed in this research were approved by the Ethics Committee of Tianjin Medical University (approval number: TMUaMEC 2022018). Animal euthanasia was performed in accordance with the approved institutional animal care and use protocol and the Guidelines for Euthanasia of Laboratory Animals (GB/T 39760-2021). Mice were placed in a dedicated chamber and euthanized by carbon dioxide (CO₂) inhalation administered by trained personnel. Following loss of consciousness, death was ensured using a secondary physical method. Death was confirmed prior to tissue collection by the absence of spontaneous breathing, cardiac activity, and reflex responses.
Animal models
Eight-week-old male C57BL/6 mice were sourced from Beijing Charles River (Beijing, China). The mice were housed under controlled conditions, including a 12-h light-dark cycle at 21–25 °C with 30–70% humidity. All amino acid-restricted diets were purchased from Jiangsu Xietong Pharmaceutical Bio-engineering, China (Supplement Table 1). Hoxc8flox/flox mice were generated by Cyagen, China, and subsequently bred with Col1a2-CreERT mice and PEPCK-Cre mice to produce fibroblast-specific Hoxc8 knockout mice and tubular cells-specific Hoxc8 knockout mice, respectively. For Hoxc8FKO mice, tamoxifen (75 mg/kg bodyweight, 20 mg/ml in corn oil) was administered intraperitoneally to the mice for five consecutive days at 5–7 weeks of age, as previously described62. Following tamoxifen treatment, the mice were assigned to experimental groups randomly. Unilateral ureteral ligation (UUO) was performed according to established protocols. Subsequently, the mice were placed on different amino acid-restricted diets immediately after UUO surgery. After a 14-day period, the mice were euthanized, and obstructed kidneys were collected for the subsequent experiments described below. The folic acid (FA) mouse model was established through intraperitoneal administration of folic acid (F8758, Sigma) at a dosage of 200 mg/kg body weight. At the end of a 8-weeks period, the mice were sacrificed, and the kidneys were harvested for the subsequent experiments detailed below. For the five-sixths nephrectomy (5/6 Nx) model, a two-step surgical procedure was performed as follows: Initially, the left kidney was exposed, and its upper and lower poles were resected; the surgical site was then covered with a hemostatic gelatin sponge to control bleeding. Seven days later, the right kidney was completely removed through a flank incision. Mice were euthanized at 8 weeks after the second surgery. Following deep anesthesia with isoflurane, mouse kidney tissues were harvested. Prior to harvest, blood was collected via cardiac puncture and the kidneys were perfused with PBS.
Masson staining
Renal specimens were fixed in formalin overnight and embedded in paraffin. Four-micrometer sections were prepared for Masson staining. The relative area of renal tubulointerstitial fibrosis was evaluated at ×400 magnification. To assess renal interstitial fibrosis, ten non-overlapping fields of vision were randomly selected in each section, and the percentage of the tubulointerstitial fibrosis area relative to the total tubulointerstitial area within the same field was determined. The average percentage was calculated to represent the relative area of renal interstitial fibrosis for each section.
Immunohistochemistry
Immunohistochemistry was performed on formalin-fixed, paraffin-embedded kidney sections from both humans and mice using antibodies against Hoxc8 (15448-1-AP, Proteintech, 1:200 dilution) and α-SMA (ab5694, Abcam, 1:100 dilution). Deparaffinized and rehydrated sections underwent citrate antigen retrieval. Following incubation with 10% bovine serum, sections were exposed to primary antibodies overnight at 4 °C, followed by incubation with horseradish peroxidase-conjugated secondary antibodies (ZLI-9018, ZSGB-BIO, 1:20 dilution). To calculate the H score, the staining intensity of the nucleus (0, 1+, 2+, or 3+) is first assessed for each cell within a designated field. Next, the number of cells corresponding to each staining intensity level is quantified. The H score for nuclear HOXC8 is then derived using the formula: (1 × number of cells with staining intensity 1+) + (2 × number of cells with staining intensity 2+) + (3 × number of cells with staining intensity 3+).
Cell Culture and Treatment
NRK-49F cells and NRK-52E cells were procured from the American Type Culture Collection (ATCC) and maintained in Dulbecco’s Modified Eagle’s Medium (DMEM, GIBCO) supplemented with 4.5 g/L glucose and 10% fetal calf serum (Viva cells) at 37 °C in a 5% CO2 atmosphere. Prior to treatment, NRK-49F cells were starved for 24 h with DMEM containing 0.2% FBS and then exposed to 5 ng/μL of TGF-β1 (240-B, R&D Systems). For methionine restriction (MetR) treatment, the medium was composed of Eagle’s balanced salt solution 10× (E7510, Sigma-Aldrich), MEM vitamins solution 100× (M6895, Sigma-Aldrich), NaHCO3, dialyzed FBS (04-011-1B, Viva cells), MilliQ water, and amino acids at the following concentrations: L-methionine (Met, 200 μM for Ctrl, 30 μM for MetR), L-leucine (Leu, 380 μM), L-valine (Val, 170 μM), L-arginine (Arg, 1,160 μM), L-phenylalanine (Phe, 90 μM), L-threonine (Thr, 170 μM), L-lysine monohydrochloride (Lys, 220 μM), L-histidine hydrochloride (His, 100 μM), L-isoleucine (Ile, 380 μM), L-tryptophan (Trp, 20 μM), L-serine (Ser, 285 μM), L-cystine (Cys, 270 μM), L-glutamine (Gln, 2000 μM), L-Tyrosine disodium salt (Tyr), and L-glycine (Gly, 130 μM). All amino acids were obtained from Sigma-Aldrich.
siRNA knockdown assay
siRNAs were transfected into cells using Lipofectamine RNAiMAX (Invitrogen) at a final concentration of 20 nM. Cells treated with TGF-β were simultaneously transfected with siRNA. The siRNA sequences used are listed in the Supplementary Table 2.
RNA Isolation and RT-qPCR
Total RNA was extracted from whole kidney tissue using TRIzol (15596018, Invitrogen). Reverse transcription was performed using a cDNA Synthesis Kit (4897030001, Roche) according to the manufacturer’s instructions. Real-time quantitative polymerase chain reaction (RT-qPCR) was conducted in a 96-well reaction plate to detect mRNA expression. The primer sequences are listed in the Supplementary Table 3.
Immunoblotting
Cells were lysed with RIPA buffer supplemented with protease inhibitor cocktail (Roche) and PhosSTOPTM (Roche). Following the addition of SDS loading buffer, the samples were boiled for 10 min. Protein samples were separated by SDS-PAGE gels and transferred to nitrocellulose membranes. The membranes were blocked and then incubated with primary antibodies. Antibodies against Hoxc8 (15448-1-AP, Proteintech, 1:200 dilution), α-SMA (ab5694, Abcam, 1:100 dilution), Col1a1(BOSTER, BA0325), Fibronectin (Sigma, F3648), GAPDH(MAB347, Millipore), H3K4me3 (07473, Millipore), H3K36me3 (ab9050, Abcam), H3K9me3 (ab8898, Abcam), H3K27me3 (ab6002, Abcam,), H3, FLAG-HRP (F7425, Sigma), HA-tag (3724, Cell Signaling Technology), Cyclin T1 (sc-271348, Santa Cruz), and CDK9 (sc-8338X, Santa Cruz), SMAD3(9523, Cell Signaling Technology), P-SMAD3(9520, Cell Signaling Technology) were used.
Co-immunoprecipitation (Co-IP)
Cell pellets were resuspended in ice-cold NP-40 lysis buffer (1% NP-40, 150 mM sodium chloride, 50 mM Tris, pH 8.0) supplemented with a protease inhibitor cocktail (Roche) and then centrifuged at 12,000 × g for 20 min at 4 °C. For samples containing FLAG-tagged proteins, the supernatants were incubated with anti-FLAG M2 affinity gel overnight at 4 °C. In cases of other immunoprecipitations, the supernatants were subjected to overnight incubation with the specified antibodies at 4 °C. Dynabeads Protein G were introduced and allowed to bind for 4 h at 4 °C. After 4 washes with NP-40 lysis buffer, SDS loading buffer was added, and the samples were boiled for 10 min. The resulting supernatants were subjected to immunoblotting using antibodies against Hoxc8 (15448-1-AP, Proteintech, diluted 1:200), FLAG-HRP (Sigma, F7425), HA-tag (3724, Cell Signaling Technology), Cyclin T1 (sc-271348, Santa Cruz), and CDK9 (sc-8338X, Santa Cruz).
ChIP-seq
ChIP assays were performed as previously described63. For Hoxc8, Pol II and Pol II S2P, NRK-49F cells were crosslinked with 1% formaldehyde for 15 min at room temperature (RT), and the reaction was quenched with 125 mM glycine for 5 min at RT. Subsequently, cells were lysed in lysis buffer (150 mM NaCl, 0.2% sodium dodecyl sulfonate (SDS), 10% glycerol, 0.5% NP-40, 0.25% Triton ×-100, 1 mM EDTA, 50 mM Tris-HCl pH 8.0) and sonicated to shear DNA into fragments ranging from 200 to 500 bp. For histone modifications, NRK-49F cells were lysed in a lysis buffer containing 0.5% NP-40, 0.5% Tween-20, and 0.1% SDS. The chromatin was then digested into mononucleosomes using micrococcal nuclease (N3577, Sigma Aldrich). The resulting chromatin was diluted with an equal volume of dilution buffer (150 mM NaCl, 2 mM EDTA, 20 mM Tris-HCl, pH 8.0) and incubated overnight at 4 °C with specific antibodies: Hoxc8 (15448-1-AP, Proteintech, 2 µg), Pol II (14958S, Cell Signaling Technology, 2 µg), Pol II S2P (13499S, Cell Signaling Technology, 2 µg), histone modifications antibodies 0.5 µg. Following elution and reverse crosslinking, the DNA fragments were utilized for library amplification using a VAHTS Universal Library Prep Kit (ND601, Vazyme) following the manufacturer’s instructions.
ChIP-seq reads were trimmed using Trim Galore and aligned to the rat reference genome (rn6) using Bowtie (v2.3.5.1). Duplicate reads were removed using Picard (v2.26.10), and alignment quality was assessed using SAMtools (v1.12). Peak calling was performed using HOMER to identify enriched regions, followed by peak annotation and differential peak analysis using HOMER’s annotatePeaks.pl and getDifferentialPeaks.pl tools, respectively. Visualization of ChIP-seq data, including heatmaps and profile plots, was conducted using deepTools (v3.5.1).
ChIP–qPCR
After incubating the SMAD3 antibody according to the above ChIP-seq process, elution and reversal of cross-linking, DNA was purified, and qRT–PCR was performed to detect DNA level. The primer sequences are listed in the Supplementary Table 3.
RNA-seq
Total RNA was extracted from cells using TRIzol, and its integrity was evaluated using a Qubit 4 analyzer. RNA-seq libraries were constructed using total mRNA and sequenced on the Illumina platform to generate paired-end reads. Reads were aligned to the rat reference genome (rn6) using Hisat2, and gene quantification was performed with featureCounts (v1.6.0). Differential expression analysis was conducted using the DESeq2 package, and genes with a fold change >2 and a false discovery rate (FDR) < 0.05 were considered differentially expressed genes (DEGs). In the TGF-β treatment, genes upregulated in response to TGF-β that showed a decrease in expression by more than 1.5-fold after a subsequent treatment were defined as suppressed genes. Functional enrichment analysis of DEGs was performed using Gene Ontology (GO) and Kyoto Encyclopedia of Genes and Genomes (KEGG) pathways to explore associated biological processes and pathways. All sequencing data have been deposited in the GEO database and are publicly accessible online.
Luciferase assay
4× Hoxc8 WT binding sites or Mutant binding sites sequence were synthesized by GENEWIZ (China). A total of 500 ng DNA (including 100 ng of 4× Hoxc8 WT binding sites or Mutant binding sites luciferase reporter construct and the 100 ng pcDNA5-Hoxc8 plasmids) was transfected into NRK-49F cells using polyethyleneimine (PolyScience). 24 h later after transfection, the luciferase activity was measured using Dual-Luciferase Reporter Assay System (Promega).
Mass spectrometry
To identify proteins interacting with HOXC8, HEK293T cells were transfected with a FLAG-tagged HOXC8-expressing plasmid. Biological replicates = 1. The cells were lysed in NP-40 lysis buffer (150 mM sodium chloride, 1% NP-40, 50 mM Tris pH 8.0) supplemented with a protease inhibitor cocktail (Roche) and then centrifuged at 12,000 × g for 20 min at 4 °C. The resulting supernatants were incubated overnight at 4 °C with anti-FLAG M2 affinity gel. Following four washes with NP-40 lysis buffer, FLAG protein complexes were eluted using FLAG peptide (Sigma). The eluates were resolved on a NuPAGE 4–12% Bis–Tris gel (Invitrogen) and visualized via silver staining. Gel bands of interest were subjected to in-gel digestion. After desalting, each tryptic digest was redissolved in HPLC solvent A (0.1% (v/v) formic acid in water) and injected into a nano-LC system (EASY-nLC 1200, Thermo Fisher Scientific). Each sample was separated by a C18 column (75 μm inner-diameter × 15 cm, 3 μm) with a 60 min HPLC gradient at a flow rate of 300 nL/min. The HPLC gradient was as follows: 5% to 13% solvent B (0.1%formic acid in 80% acetonitrile and 20% H2O(v/v/v)) in 10 min, 13% to 28% solvent B in 28 min, 28% to 40% solvent B in 12 min, 40% to 100% solvent B in 2 min and hold for 8 min at 100% solvent B. The HPLC elute was electrosprayed directly into an Q-Exactive Plus mass spectrometer (Thermo Scientific). Spray voltage was set to 2.4 kV and ion transfer tube temperature was 320 °C. MS raw data files were processed with Proteome Discoverer (v.3.0) against the UniprotKB/Swiss-Prot Human Proteome database, excluding protein isoforms. Trypsin specificity was applied for the peptide sequence search and a maximum of two missed cleavages was allowed. Carbamidomethylation on cysteine was specified as a fixed modification. Methionine oxidation and acetylation on N-terminal were set as variable modification, respectively. The minimal peptide length was set to six. Mass tolerances for precursor ions were set at ±10 ppm and ± 0.02 Da for MS/MS.
Human samples
A total of 23 patients diagnosed with ADPKD (13 males, 10 females) were enrolled from Shandong Provincial Hospital, with a median age of 52 (range: 21–72). Separately, a cohort of 40 patients with IgAN (25 males, 15 females) was recruited from Peking University First Hospital; this group had a median age of 37 (range: 18–68).
Statistics
Statistical significance was determined using the two-tailed unpaired t-test to compare two groups of independent samples with GraphPad Prism Software. P values less than 0.05 were considered statistically significant, and results were presented as means ± SEM for at least three independent experiments.
Reporting summary
Further information on research design is available in the Nature Portfolio Reporting Summary linked to this article.
Data availability
All data supporting the findings described in this manuscript are available in the article and in the Supplementary Information and from the corresponding author upon request. Source data are provided with this paper. The RNA-seq and ChIP-seq data from this study are accessible in the Gene Expression Omnibus (GEO) database, and can be retrieved using the accession coden GSE287134. The mass spectrometry proteomics data have been deposited to the ProteomeXchange Consortium via the PRIDE64,65 partner repository with the dataset identifier PXD071531. Source data are provided with this paper.
References
de Cos, M. et al. Assessing and counteracting fibrosis is a cornerstone of the treatment of CKD secondary to systemic and renal limited autoimmune disorders. Autoimmun. Rev. 21, 103014 (2022).
Yamashita, N. & Kramann, R. Mechanisms of kidney fibrosis and routes towards therapy. Trends Endocrinol. Metab. 35, 31–48 (2024).
Nangaku, M. Chronic hypoxia and tubulointerstitial injury: a final common pathway to end-stage renal failure. J. Am. Soc. Nephrol. 17, 17–25 (2006).
Miguel, V., Shaw, I. W. & Kramann, R. Metabolism at the crossroads of inflammation and fibrosis in chronic kidney disease. Nat. Rev. Nephrol. 21, 39–56 (2025).
Huang, R., Fu, P. & Ma, L. Kidney fibrosis: from mechanisms to therapeutic medicines. Signal Transduct. Target Ther. 8, 129 (2023).
Lee, S. Y., Kim, S. I. & Choi, M. E. Therapeutic targets for treating fibrotic kidney diseases. Transl. Res. 165, 512–530 (2015).
Humphreys, B. D. Mechanisms of renal fibrosis. Annu. Rev. Physiol. 80, 309–326 (2018).
LeBleu, V. S. et al. Origin and function of myofibroblasts in kidney fibrosis. Nat. Med. 19, 1047–1053 (2013).
Lin, S. L., Kisseleva, T., Brenner, D. A. & Duffield, J. S. Pericytes and perivascular fibroblasts are the primary source of collagen-producing cells in obstructive fibrosis of the kidney. Am. J. Pathol. 173, 1617–1627 (2008).
Kuppe, C. et al. Decoding myofibroblast origins in human kidney fibrosis. Nature 589, 281–286 (2021).
Meran, S. & Steadman, R. Fibroblasts and myofibroblasts in renal fibrosis. Int. J. Exp. Pathol. 92, 158–167 (2011).
Meng, X. M., Nikolic-Paterson, D. J. & Lan, H. Y. TGF-beta: the master regulator of fibrosis. Nat. Rev. Nephrol. 12, 325–338 (2016).
Panizo, S. et al. Fibrosis in chronic kidney disease: pathogenesis and consequences. Int. J. Mol. Sci. https://doi.org/10.3390/ijms22010408 (2021).
Moses, H. L., Yang, E. Y. & Pietenpol, J. A. TGF-beta stimulation and inhibition of cell proliferation: new mechanistic insights. Cell 63, 245–247 (1990).
Feng, X. H. & Derynck, R. Specificity and versatility in TGF-beta signaling through Smads. Annu. Rev. Cell Dev. Biol. 21, 659–693 (2005).
Watabe, T. & Miyazono, K. Roles of TGF-beta family signaling in stem cell renewal and differentiation. Cell Res. 19, 103–115 (2009).
Naber, T. & Purohit, S. Chronic kidney disease: role of diet for a reduction in the severity of the disease. Nutrients https://doi.org/10.3390/nu13093277 (2021).
Kalantar-Zadeh, K., Jafar, T. H., Nitsch, D., Neuen, B. L. & Perkovic, V. Chronic kidney disease. Lancet 398, 786–802 (2021).
Meyer, T. W., Anderson, S. & Brenner, B. M. Dietary protein intake and progressive glomerular sclerosis: the role of capillary hypertension and hyperperfusion in the progression of renal disease. Ann. Intern Med. 98, 832–838 (1983).
Kalantar-Zadeh, K. & Fouque, D. Nutritional management of chronic kidney disease. N. Engl. J. Med. 377, 1765–1776 (2017).
Oba, R. et al. Dietary protein intake and single-nephron glomerular filtration rate. Nutrients https://doi.org/10.3390/nu12092549 (2020).
Peters, H., Border, W. A. & Noble, N. A. Angiotensin II blockade and low-protein diet produce additive therapeutic effects in experimental glomerulonephritis. Kidney Int. 57, 1493–1501 (2000).
Bell, R. R., Draper, H. H., Tzeng, D. Y., Shin, H. K. & Schmidt, G. R. Physiological responses of human adults to foods containing phosphate additives. J. Nutr. 107, 42–50 (1977).
Fouque, D. et al. Adherence to ketoacids/essential amino acids-supplemented low protein diets and new indications for patients with chronic kidney disease. BMC Nephrol. 17, 63 (2016).
Hou, Y. & Wu, G. Nutritionally essential amino acids. Adv. Nutr. 9, 849–851 (2018).
Orentreich, N., Matias, J. R., DeFelice, A. & Zimmerman, J. A. Low methionine ingestion by rats extends life span. J. Nutr. 123, 269–274 (1993).
Lee, B. C., Kaya, A. & Gladyshev, V. N. Methionine restriction and life-span control. Ann. N. Y Acad. Sci. 1363, 116–124 (2016).
Zhang, Y. et al. Methionine restriction - Association with redox homeostasis and implications on aging and diseases. Redox Biol. 57, 102464 (2022).
Ji, M., Xu, Q. & Li, X. Dietary methionine restriction in cancer development and antitumor immunity. Trends Endocrinol. Metab. 35, 400–412 (2024).
Huang, S. Histone methyltransferases, diet nutrients and tumour suppressors. Nat. Rev. Cancer 2, 469–476 (2002).
Cooke, D., Ouattara, A. & Ables, G. P. Dietary methionine restriction modulates renal response and attenuates kidney injury in mice. FASEB J. 32, 693–702 (2018).
Locasale, J. W. Serine, glycine and one-carbon units: cancer metabolism in full circle. Nat. Rev. Cancer 13, 572–583 (2013).
Matthews, D. E. An overview of phenylalanine and tyrosine kinetics in humans. J. Nutr. 137, 1549S–1555S (2007).
Knott, S. R. V. et al. Asparagine bioavailability governs metastasis in a model of breast cancer. Nature 554, 378–381 (2018).
Wu, J. et al. Asparagine enhances LCK signalling to potentiate CD8(+) T-cell activation and anti-tumour responses. Nat. Cell Biol. 23, 75–86 (2021).
Solon-Biet, S. M. et al. Branched chain amino acids impact health and lifespan indirectly via amino acid balance and appetite control. Nat. Metab. 1, 532–545 (2019).
Elshorbagy, A. K. et al. Dietary cystine level affects metabolic rate and glycaemic control in adult mice. J. Nutr. Biochem. 23, 332–340 (2012).
Goda, Y. et al. Dietary lysine restriction induces lipid accumulation in skeletal muscle through an increase in serum threonine levels in rats. J. Biol. Chem. 297, 101179 (2021).
Gao, X. et al. Dietary methionine influences therapy in mouse cancer models and alters human metabolism. Nature 572, 397–401 (2019).
Gonzalez, G. G. & Byus, C. V. Effect of dietary arginine restriction upon ornithine and polyamine metabolism during two-stage epidermal carcinogenesis in the mouse. Cancer Res 51, 2932–2939 (1991).
Maddocks, O. D. K. et al. Modulating the therapeutic response of tumours to dietary serine and glycine starvation. Nature 544, 372–376 (2017).
Sahu, N. et al. Proline starvation induces unresolved ER stress and hinders mTORC1-dependent tumorigenesis. Cell Metab. 24, 753–761 (2016).
Niklison-Chirou, M. V. et al. TAp73 is a marker of glutamine addiction in medulloblastoma. Genes Dev. 31, 1738–1753 (2017).
Ross-Inta, C. M., Zhang, Y. F., Almendares, A. & Giulivi, C. Threonine-deficient diets induced changes in hepatic bioenergetics. Am. J. Physiol. Gastrointest. Liver Physiol. 296, G1130–G1139 (2009).
Zapata, R. C., Singh, A., Pezeshki, A. & Chelikani, P. K. Tryptophan restriction partially recapitulates the age-dependent effects of total amino acid restriction on energy balance in diet-induced obese rats. J. Nutr. Biochem. 65, 115–127 (2019).
Barnes, J. L. & Gorin, Y. Myofibroblast differentiation during fibrosis: role of NAD(P)H oxidases. Kidney Int. 79, 944–956 (2011).
Gao, J. et al. S-adenosyl methionine and transmethylation pathways in neuropsychiatric diseases throughout life. Neurotherapeutics 15, 156–175 (2018).
Peterlin, B. M. & Price, D. H. Controlling the elongation phase of transcription with P-TEFb. Mol. Cell 23, 297–305 (2006).
Ni, Z. et al. P-TEFb is critical for the maturation of RNA polymerase II into productive elongation in vivo. Mol. Cell Biol. 28, 1161–1170 (2008).
Alarcon, C. et al. Nuclear CDKs drive Smad transcriptional activation and turnover in BMP and TGF-beta pathways. Cell 139, 757–769 (2009).
Chen, F. X., Smith, E. R. & Shilatifard, A. Born to run: control of transcription elongation by RNA polymerase II. Nat. Rev. Mol. Cell Biol. 19, 464–478 (2018).
Brenner, B. M. Nephron adaptation to renal injury or ablation. Am. J. Physiol. 249, F324–F337 (1985).
Juan, A. H., Lei, H., Bhargava, P., Lebrun, M. & Ruddle, F. H. Multiple roles of hoxc8 in skeletal development. Ann. N. Y. Acad. Sci. 1068, 87–94 (2006).
Shashikant, C. S. et al. Regulation of Hoxc-8 during mouse embryonic development: identification and characterization of critical elements involved in early neural tube expression. Development 121, 4339–4347 (1995).
Ye, C. et al. Demethylation of the protein phosphatase PP2A promotes demethylation of histones to enable their function as a methyl group sink. Mol. Cell 73, 1115–1126 e1116 (2019).
Xiao, Y. et al. Metformin induces S-adenosylmethionine restriction to extend the Caenorhabditis elegans healthspan through H3K4me3 modifiers. Aging Cell 21, e13567 (2022).
Li, L., Fu, H. & Liu, Y. The fibrogenic niche in kidney fibrosis: components and mechanisms. Nat. Rev. Nephrol. 18, 545–557 (2022).
Edeling, M., Ragi, G., Huang, S., Pavenstadt, H. & Susztak, K. Developmental signalling pathways in renal fibrosis: the roles of Notch, Wnt and Hedgehog. Nat. Rev. Nephrol. 12, 426–439 (2016).
Wynn, T. A. & Ramalingam, T. R. Mechanisms of fibrosis: therapeutic translation for fibrotic disease. Nat. Med 18, 1028–1040 (2012).
Pang, X. et al. Dietary methionine restriction alleviates oxidative stress and inflammatory responses in lipopolysaccharide-challenged broilers at early age. Front. Pharm. 14, 1120718 (2023).
Ren, B. et al. Methionine restriction improves gut barrier function by reshaping diurnal rhythms of inflammation-related microbes in aged mice. Front. Nutr. 8, 746592 (2021).
Li, Y. et al. Cardiac fibroblast-specific activating transcription factor 3 protects against heart failure by suppressing MAP2K3-p38 signaling. Circulation 135, 2041–2057 (2017).
Mi, Z. et al. Super-enhancer-driven metabolic reprogramming promotes cystogenesis in autosomal dominant polycystic kidney disease. Nat. Metab. 2, 717–731 (2020).
Deutsch, E. W. et al. The ProteomeXchange consortium at 10 years: 2023 update. Nucleic Acids Res. 51, D1539–D1548 (2023).
Perez-Riverol, Y. et al. The PRIDE database at 20 years: 2025 update. Nucleic Acids Res. 53, D543–D553 (2025).
Acknowledgements
The National Natural Science Foundation of China (82425011 to Y.C.) the Natural Science Foundation of Tianjin (21JCJQJC00100 to L.Z.). Tianjin Municipal Education Commission (2022ZD054 to L.Z.), the National Natural Science Foundation of China (82200834 to Z.L.), the National Natural Science Foundation of China (82402166 to R.J.). Tianjin Health Research Project (TJWJ2022QN019 to X.C.), the National Natural Science Foundation of China (82300785 to X.C.). We sincerely thank Dr. Deming Gou at the Shenzhen University for providing the Col1a2-CreERT mice.
Author information
Authors and Affiliations
Contributions
Conducted the animal studies: Y.L., Y.S., B.Q., and Z.Z. Conducted biochemistry studies: Y.L., J.C., R.J., X.C., and T.W. Conducted bioinformatic analysis: Z.L. Contributed to writing the manuscripts: Y.L. and Z.L. Prepared the human samples: L.L. and C.T. Conceived and supervised the project, analyzed data, and wrote the manuscript: L.Z., Y.C., and J.J.
Corresponding authors
Ethics declarations
Competing interests
The authors declare no competing interests.
Peer review
Peer review information
Nature Communications thanks Sandra Rayego Mateos, and the other, anonymous, reviewer(s) for their contribution to the peer review of this work. A peer review file is available.
Additional information
Publisher’s note Springer Nature remains neutral with regard to jurisdictional claims in published maps and institutional affiliations.
Source data
Rights and permissions
Open Access This article is licensed under a Creative Commons Attribution-NonCommercial-NoDerivatives 4.0 International License, which permits any non-commercial use, sharing, distribution and reproduction in any medium or format, as long as you give appropriate credit to the original author(s) and the source, provide a link to the Creative Commons licence, and indicate if you modified the licensed material. You do not have permission under this licence to share adapted material derived from this article or parts of it. The images or other third party material in this article are included in the article’s Creative Commons licence, unless indicated otherwise in a credit line to the material. If material is not included in the article’s Creative Commons licence and your intended use is not permitted by statutory regulation or exceeds the permitted use, you will need to obtain permission directly from the copyright holder. To view a copy of this licence, visit http://creativecommons.org/licenses/by-nc-nd/4.0/.
About this article
Cite this article
Liu, Y., Liu, Z., Liu, L. et al. Methionine restriction alleviates kidney fibrosis through epigenetic repression of the TGF-β-Smad3-Hoxc8/P-TEFb axis. Nat Commun 17, 1301 (2026). https://doi.org/10.1038/s41467-025-68061-0
Received:
Accepted:
Published:
Version of record:
DOI: https://doi.org/10.1038/s41467-025-68061-0










