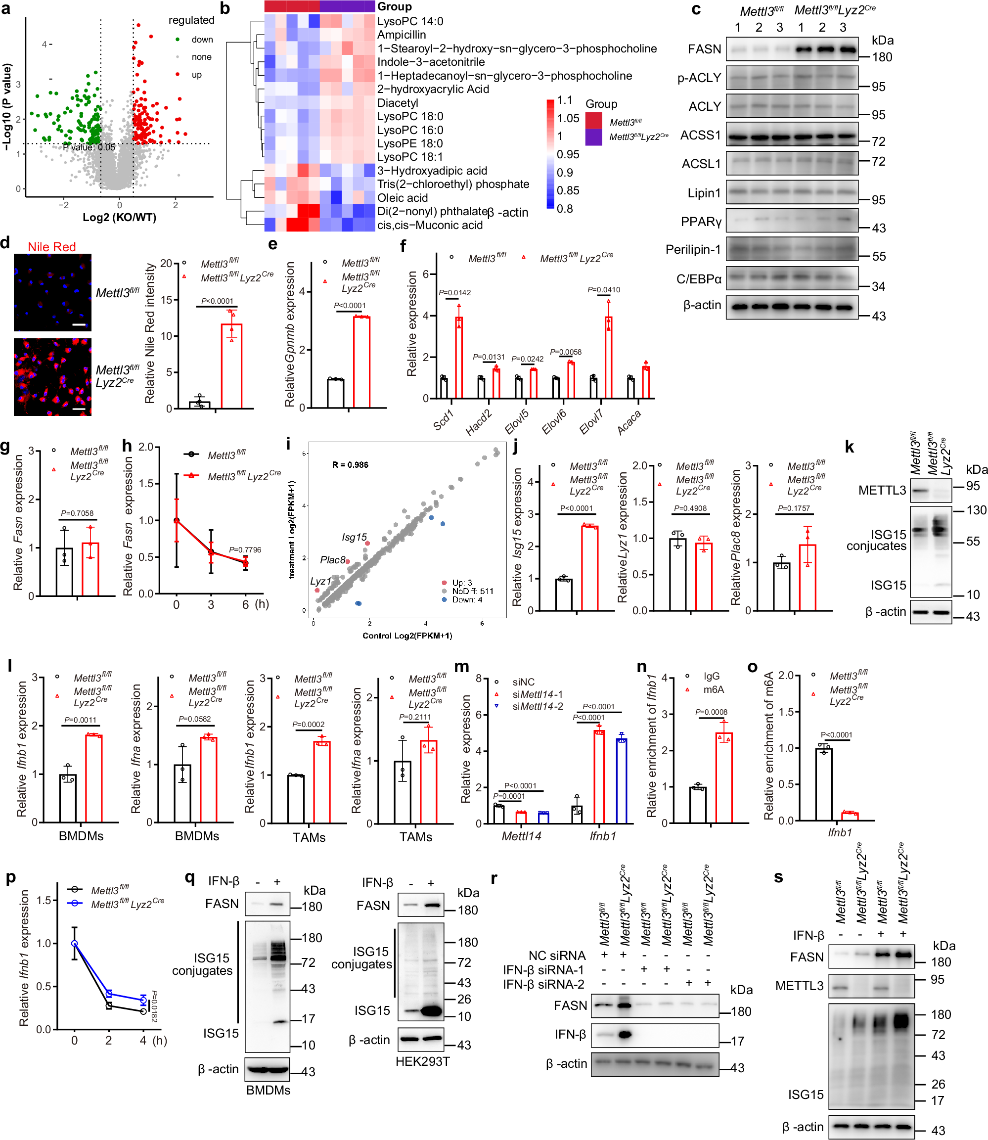
Fig. 3: METTL3 deficiency enhances lipid metabolism.

a Scatter plots analysis of differential metabolites in Mettl3fl/fl or Mettl3fl/flLyz2Cre BMDMs. b Heatmap analysis of differential metabolite in Mettl3fl/fl or Mettl3fl/flLyz2Cre BMDMs. c Western blot analysis of the indicated proteins in Mettl3fl/fl or Mettl3fl/flLyz2Cre BMDMs. (n = 3 replicates, each replicate includes 3 mice). d Nile Red staining and quantification were performed in Mettl3fl/fl or Mettl3fl/flLyz2Cre BMDMs. Scale bars: 30 μm. (n = 4 independent experiments). e qRT-PCR analysis of Gpnmb expression in Mettl3fl/fl or Mettl3fl/flLyz2Cre TAMs isolated from tumor-bearing mice. (n = 3 biological replicates). f qRT-PCR analysis of lipogenic gene expression in Mettl3fl/fl or Mettl3fl/flLyz2Cre BMDMs. (n = 3 biological replicates). g qRT-PCR analysis of Fasn expression in Mettl3fl/fl or Mettl3fl/flLyz2Cre BMDMs. (n = 3 biological replicates). h Fasn mRNA stability in Mettl3fl/fl or Mettl3fl/flLyz2Cre BMDMs treated with actinomycin D at the indicated times was determined by qRT-PCR. (n = 3 biological replicates). i Scatter plots showing genes expression changes in cellular transcript levels in Mettl3fl/flLyz2Cre TAMs versus Mettl3fl/fl TAMs. j qRT-PCR analysis of genes expression in Mettl3fl/fl or Mettl3fl/flLyz2Cre BMDMs. (n = 3 biological replicates). k Western blot analysis of the indicated proteins in Mettl3fl/fl or Mettl3fl/flLyz2Cre BMDMs. (n = 3 independent experiments). l qRT-PCR analysis of genes expression in Mettl3fl/fl or Mettl3fl/flLyz2Cre BMDMs and TAMs. (n = 3 biological replicates). m qRT-PCR analysis of genes expression in Mettl14 knockdown BMDMs. (n = 3 biological replicates). n m6A enrichment of Ifnb1 mRNA in BMDMs by m6A-RIP-qPCR. (n = 3 biological replicates). o m6A enrichment of Ifnb1 mRNA in Mettl3fl/fl or Mettl3fl/flLyz2Cre BMDMs by m6A-RIP-qPCR. (n = 3 biological replicates). p Ifnb1 mRNA stability in Mettl3fl/fl or Mettl3fl/flLyz2Cre BMDMs treated with actinomycin D at the indicated times determined by qRT-PCR. (n = 3 biological replicates). q Western blot analysis of the indicated proteins in BMDMs and HEK293T cells. (n = 3 independent experiments). r Immunoblotting analysis of the indicated proteins in Mettl3fl/fl or Mettl3fl/flLyz2Cre BMDMs transfected with NC siRNA or Ifnb siRNA. (n = 3 independent experiments). s Immunoblotting analysis of the indicated proteins in Mettl3fl/fl or Mettl3fl/flLyz2Cre BMDMs treated with IFN-β protein. (n = 3 independent experiments). Data are expressed as the mean ± SD. P values were determined by a two-tailed t-test (a, d, e, f, g, h, j, l, n, o, p) and one-way ANOVA with Tukey’s multiple comparisons (m). The source data are provided as a Source data file.