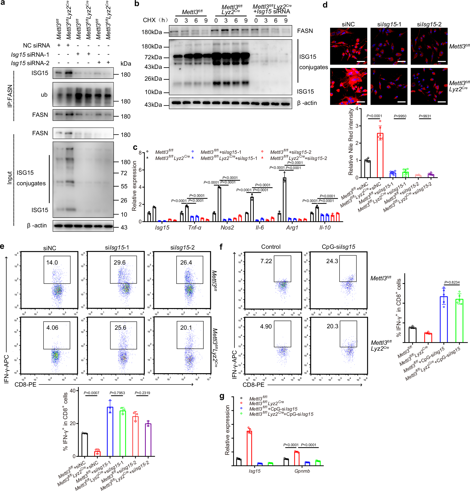
Fig. 6: METTL3 deficiency drives protumoral macrophage polarization depending on ISG15 induced FASN expression.

a Mettl3fl/fl or Mettl3fl/flLyz2Cre BMDMs treated with NC siRNA or Isg15 siRNAs for 48 h were lysed. Cell lysates and immunoprecipitates were examined with indicated antibodies. (n = 3 independent experiments). b Western blot to analyze FASN expression in Mettl3fl/fl or Mettl3fl/flLyz2Cre BMDMs after ISG15 silence combined with 100 ug/ml cycloheximide (CHX) at the 0, 3, 6 and 9 h. (n = 3 independent experiments). c qRT-PCR analysis of genes expression in Mettl3fl/fl or Mettl3fl/flLyz2Cre BMDMs transfected with Isg15 siRNAs. (n = 3 biological replicates). d Nile Red staining and quantification were performed in Mettl3fl/fl or Mettl3fl/flLyz2Cre BMDMs transfected with siNC or siIsg15. Scale bars: 30 μm. (n = 6 independent experiments). e T cell suppression by Mettl3fl/fl or Mettl3fl/flLyz2Cre BMDMs with ISG15 knockdown co-cultured with Lymphocytes at a ratio of 1:1. (n = 3 independent experiments). f, g Mice were engrafted with GL261 tumor cells and then injected with 5 mg/kg CpG-siRNAIsg15 every other day beginning on day 7 post-inoculation. Percentages of tumor-infiltrating IFN-γ-producing CD8+ T cells on day 21 were calculated (f). The expression of Gpnmb expression in TAMs were examined by qRT-PCR (g). (n = 5 biological replicates). Data are expressed as the mean ± SD. P values were determined by one-way ANOVA with Tukey’s multiple comparisons (c, d, e, f, g). The source data are provided as a Source data file.