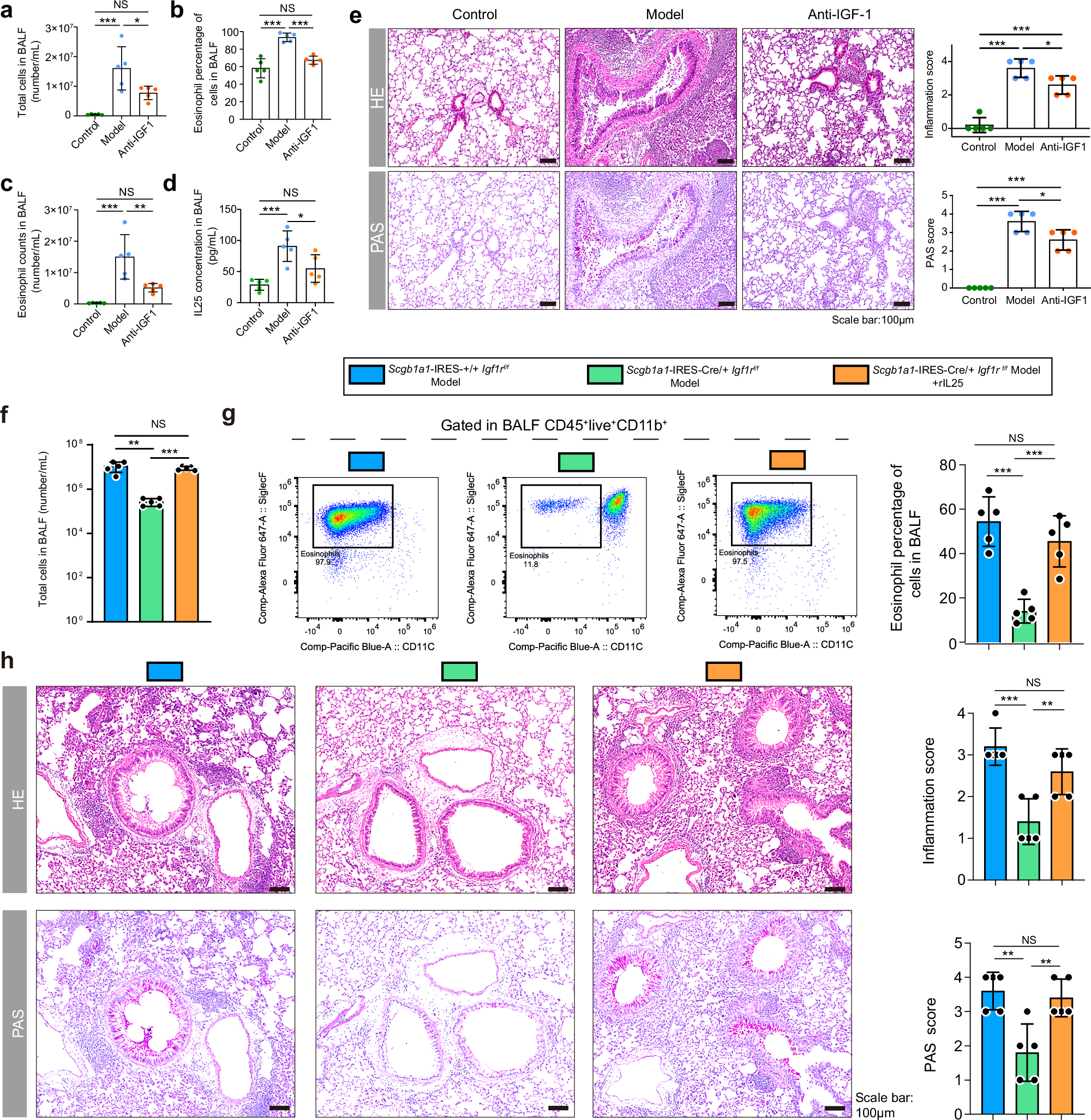
Fig. 6: Inhibition of IGF1/IGF1R signaling alleviates eosinophilic inflammation and airway remodeling via IL-25 in vivo.

a–e Anti-IGF1 treatment reduces eosinophilic inflammation and airway remodeling in IL-5 transgenic mice challenged with HDM and IL-33. Mice were divided into Control (PBS-treated), Model (HDM+IL-33 challenged), and Anti-IGF1 (HDM+IL-33+anti-IGF1 antibody) groups. a Total cell counts in bronchoalveolar lavage fluid (BALF) from control, model, and anti-IGF1-treated groups. b Eosinophil percentage in BALF. c Absolute eosinophil counts in BALF. d IL−25 levels in BALF quantified by ELISA. e Representative histological images of lung sections stained with hematoxylin and eosin (H&E, upper panels) and periodic acid-Schiff (PAS, lower panels), with corresponding inflammation and PAS score quantifications. Scale bar, 100 μm. f–h IGF1R deficiency modulates eosinophilic inflammation and airway remodeling via IL−25 in HDM+IL-33 challenged mice. f Total cell counts in BALF from wild-type (WT, Scgb1a1-IRES-+/+ Igf1rf/f), conditional knockout (Scgb1a1-IRES-Cre/+ Igf1rf/f, CKO), and CKO mice treated with recombinant IL-25 (rIL-25). All groups were challenged with HDM+IL-33. g Flow cytometric analysis of eosinophils (CD45+Siglec-F+CD11c-) in BALF. Representative plots and quantification of eosinophil percentages are shown. h Representative H&E (upper panels) and PAS (lower panels) staining of lung sections from WT, CKO, and CKO+rIL-25 groups, with quantification of inflammation and PAS scores. Scale bar, 100 μm. Statistical analysis: Data are presented as mean ± SD (n = 5 mice per group). Statistical significance was determined using a two-sided one-way ANOVA with Tukey’s post hoc test. *p < 0.05; **p < 0.01; ***p < 0.001; NS, not significant. Exact P values and complete test statistics for a–h are provided in Supplementary Data 1. CKO conditional knockout, HDM house dust mite, rIL-25 recombinant IL-25, WT wild-type.