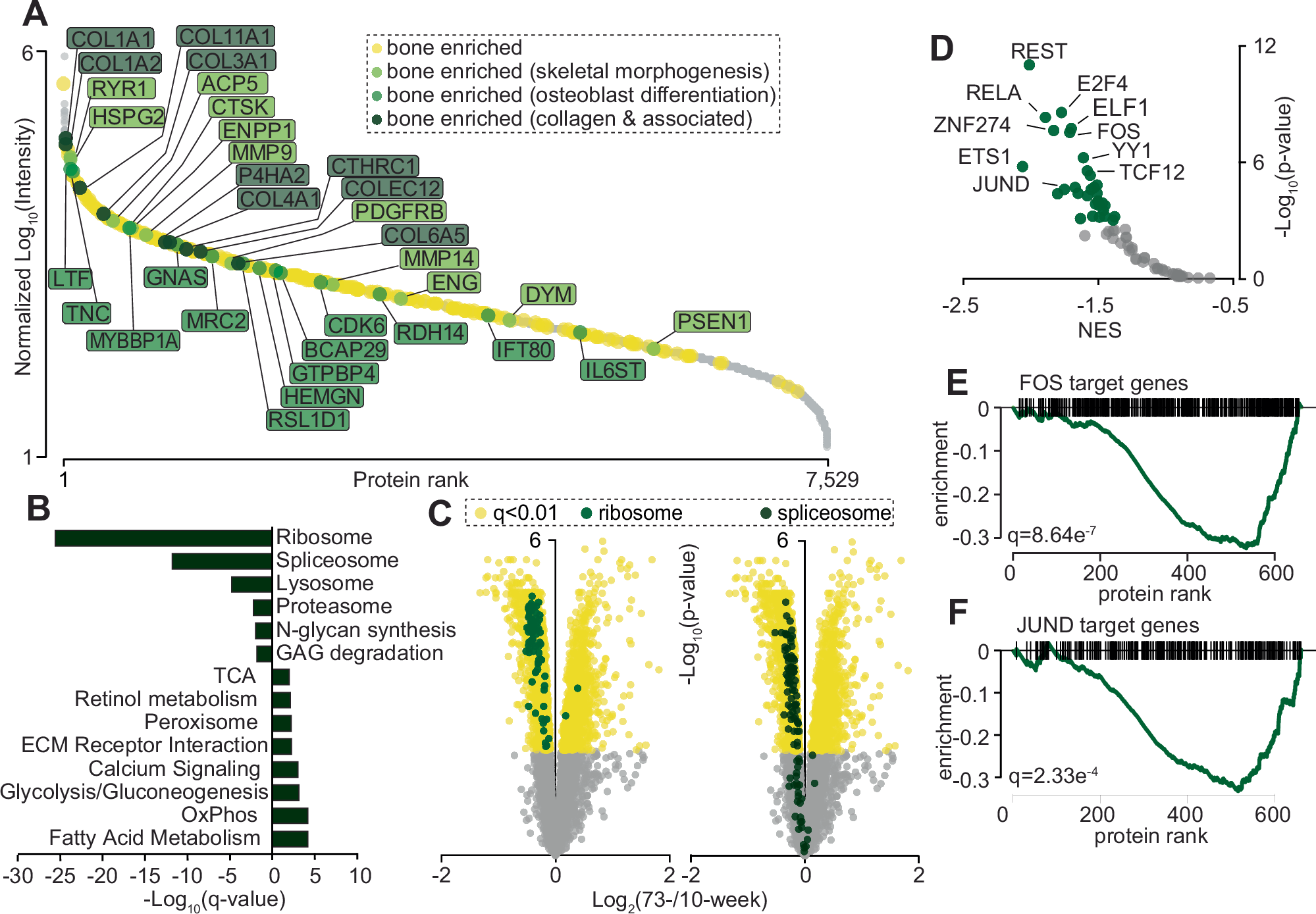
Fig. 2: The bone-enriched proteome and regulation during ageing.

A Ranked abundance of the mouse bone proteome highlight tissue enrichment. B Gene set enrichment analysis (GSEA) of KEGG pathways significantly regulated in 10-week vs 73-week-old mouse bone. Left = enriched in 10-week-old bone; right = enriched in 73-week-old bone. C Volcano plot showing the protein Log2 fold-change (73-week/10-week) plotted against the -Log10 p-value highlighting ribosome and spliceosome KEGG annotations proteins. D GSEA of the proteomics data using the transcription factor:target geneset annotations in the ChEA3 database. Data presents the normalized enrichment score (NES) focusing on proteins down-regulated in the 73-week old bone to estimate potential decreased transcription factor activity. Individual GSEA plots of the target genes for FOS (E) and JUND (F) showing the target genes are significantly down-regulated where proteins are ranked from up-regulated to down-regulated. Source data are provided as a Source Data file.