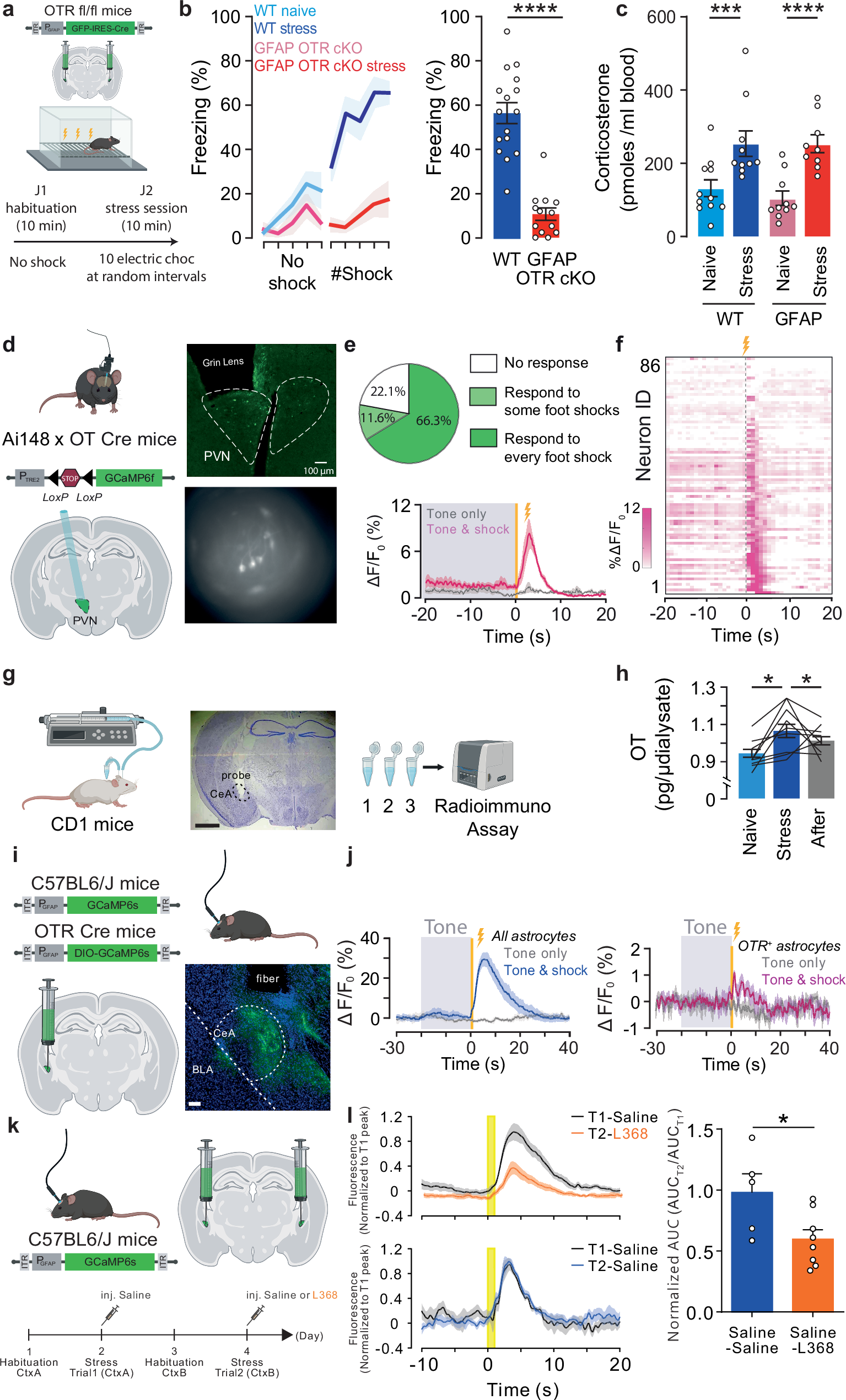
Fig. 1: Impact of OTR deletion from CeL/C astrocyte on freezing behavior.

a Protocol for stress induction: Mice were submitted to five electrical foot shocks (1s, 0.6mA) at variable time intervals during a 10-min session. Naïve mice were placed in the same cage without foot shocks. GFAP OTR cKO model: rAAV-GFAP-Cre was injected bilaterally in OTR-lox mice to knock out the OTR in astrocytes 3 weeks before experiments. b Freezing behavior in WT and GFAP OTR cKO mice during the stress protocol. Left: Development of the freezing response during the habituation (Hab.) and after each electric shock exposure (Shock (n)). Right: quantification of the time spent freezing during the 20s following electric foot shock exposure in WT and GFAP OTR cKO mice. nWT=16 mice, nGFAP OTR cKO=13 mice. c Plasma corticosterone levels in control and GFAP OTR cKO mice in naïve and stress male mice. nWT=11 mice, nWT stress=10 mice, nGFAP OTR cKO=10 mice, nGFAP OTR cKO stress=9 mice. d Monitoring calcium activity in Paraventricular hypothalamic (PVN) OT neurons in freely moving animals. GCaMP6f was targeted to PVN OT neurons by crossing Ai148 mice with OT-Cre mice. GRIN lenses were implanted above the PVN, and GCaMP fluorescence was captured thanks to a miniscope. Scale bar = 100µm. e Proportion of neurons showing calcium transients in response to each electric foot shock, to some electric foot shocks, or showing no response. Peristimulus graph showing the mean variation of GCaMP6f fluorescence in PVN OT neurons before and after an electric foot shock. The purple square shows the tone duration, and the yellow bar indicates the moment of the foot shock. The pink trace is an overlay of neuronal response following the electric foot shock, while the grey one was obtained in mice exposed to a tone with no foot shock. f Heat map showing calcium responses to electric foot shocks of all PVN OT neurons tested. Calcium levels are encoded by color. n = 4 mice, 86 neurons. g Microdialysis probe implanted in the amygdala for repeated OT sampling in naïve conditions, during the acute stress protocol, and after CD1 mice returned to the home cage. h Quantification of the OT amount per microdialysate. n = 9 mice. i Monitoring calcium activity in CeA astrocytes of freely moving mice. GCaMP was targeted to CeA astrocytes or to OTR-expressing CeA astrocytes following injection of rAAV-GFAP-GCaMP6s in WT mice (n= 5) or rAAV-GFAP-DIO-GCaMP6s in OTR-Cre mice (n = 4), respectively. Scale bar = 100µm. j Peristimulus graph showing the mean variation of GCaMP fluorescence intensity in all CeA astrocytes (left panel) or in OTR-expressing astrocytes (right panel). The grey square highlights the tone duration, and the yellow bar indicates the application of the foot shock. The blue and purple traces are overlays of astrocyte response following the electric foot shock, while the grey one was obtained in mice exposed to a tone with no foot shock. k GCaMP was expressed in all CeA astrocytes by injecting rAAV-GFAP-GCaMP in WT mice. Mice received i.p. injections of saline just before the first stress induction (Trial 1, T1), and the OTR antagonist L368 or its vehicle (Saline) just before a second stress induction (Trial 2, T2). l Left: GCaMP6s fluorescence intensity traces illustrating an increase in Ca2+ signaling in CeA astrocyte following the foot shock during the first trial (grey traces), or the second one (blue or orange traces). Right: normalized integrals of the fluorescence signal. nsaline=5 mice, nL368=8 mice. Data are expressed as mean across animals ± SEM. Detailed statistics can be found in Source Data Table 1. *p < 0.05, **p < 0.01, ***p < 0,001, ****p < 0.0001. Drawings created in BioRender: Charlet, A. (2025) https://BioRender.com/bkv8qa0.