Fig. 1: Dynamin deficiency results in nuclear envelope (NE) dysmorphisms.
From: Dynamins maintain nuclear envelope homeostasis and genome stability

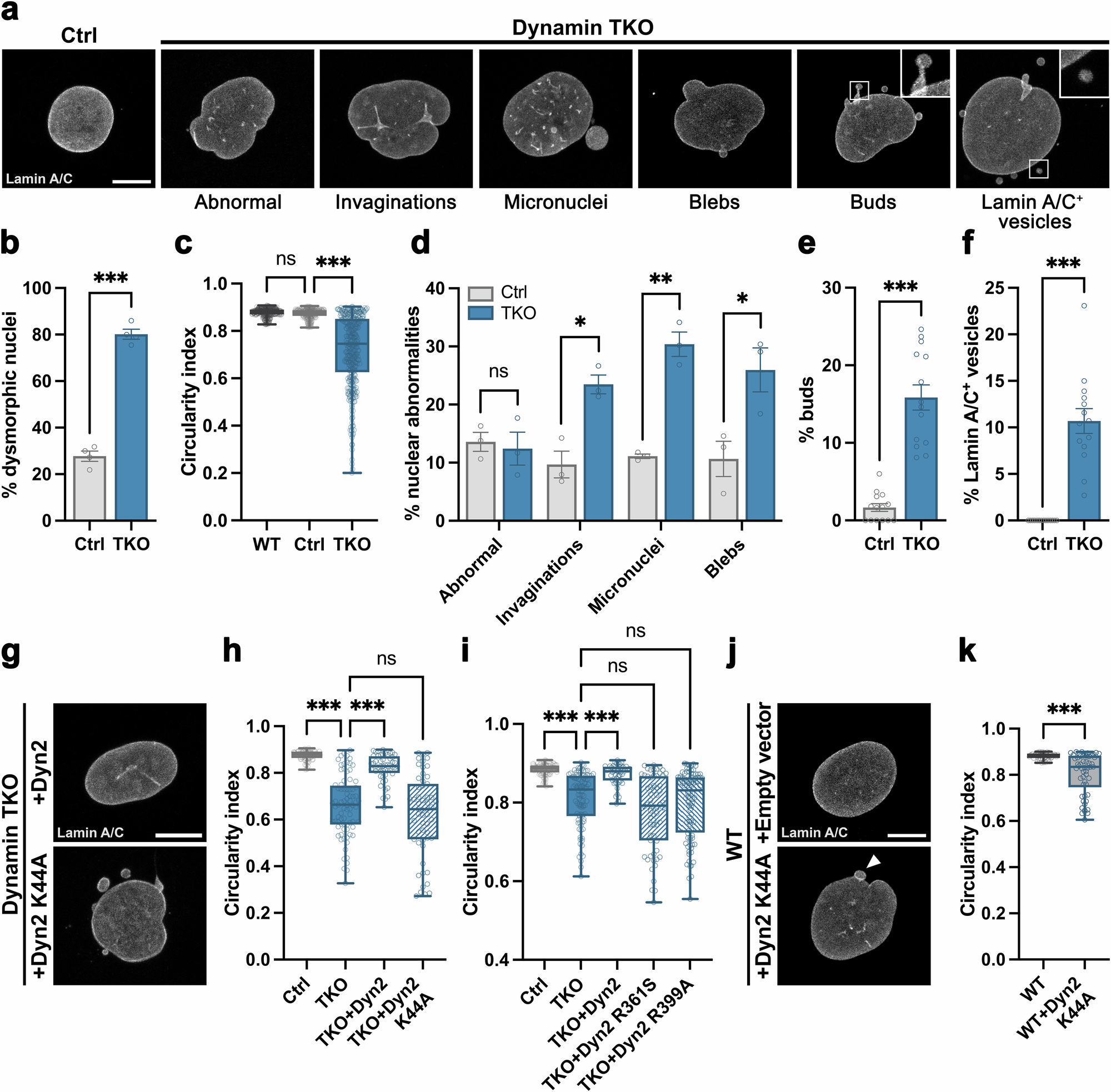
a Representative images of lamin A/C immunostained nuclei in control and dynamin TKO cells. Scale bar 10 µm; insets 5.4 µm. Quantification of dysmorphic nuclei (b), and circularity (c) in wild-type, control and dynamin TKO cells. Four (b) and five (c) independent biological replicates; >317 cells/condition. Quantification of types of nuclear abnormalities (d), buds (e) and lamin A/C-positive vesicles (f) in control and dynamin TKO cells. Three (d) and fourteen (e, f) independent biological replicates; >2250 cells/condition. Representative images of lamin A/C immunostained nuclei in dynamin TKO cells transfected with dynamin2-WT (top; (g)) or dynamin2-K44A mutant for 24 h (bottom; (g)), and respective quantification of nuclear circularity (h). Scale bar 10 µm. Four independent biological replicates; >52 cells/condition. i Quantification of nuclear circularity of dynamin2-R361S and dynamin2-R399A mutants expressed for 24 h in dynamin-TKO cells, compared to control, TKO and TKO with dynamin-2. Three independent biological replicates; >49 cells/condition. This experiment was performed independently of experiments shown in (h), using another microscopy system. j, k Representative images of nuclei in wild-type mouse fibroblasts 24 h after transfection with pEGFP vector as control (top; (j)) or dynamin2-K44A mutant (bottom; (i)), and respective quantification of nuclear circularity (j). Scale bar 10 µm. Three independent biological replicates; >53 cells/condition. Data are presented as bar charts with mean ± standard error of the mean (SEM), and as box plots showing the 25th percentile (Q1), median, 75th percentile (Q3), and whiskers extending to the minimum and maximum values. Statistical significance is indicated as ns, not significant; *p < 0.05; **p < 0.01; ***p < 0.001. Statistical analyses were performed using two-tailed unpaired Student’s t test with Welch’s correction (b: p < 0.0001, d: abnormal: 0.7424, invaginations p = 0.0107, micronuclei p = 0.0098, blebs p = 0.0366), two-tailed Mann–Whitney U-test (e: p < 0.0001, f: p < 0.0001, k: p < 0.0001), and one-way ANOVA Kruskal–Wallis test followed by post-hoc Dunn’s multiple comparisons test (c: p = 0.1885, p < 0.0001, h: p < 0.0001, p < 0.0001, p > 0.9999, i: p < 0.0001, p < 0.0001, p > 0.9999, p > 0.9999). Ctrl Control, TKO Triple knockout, WT Wild-type.