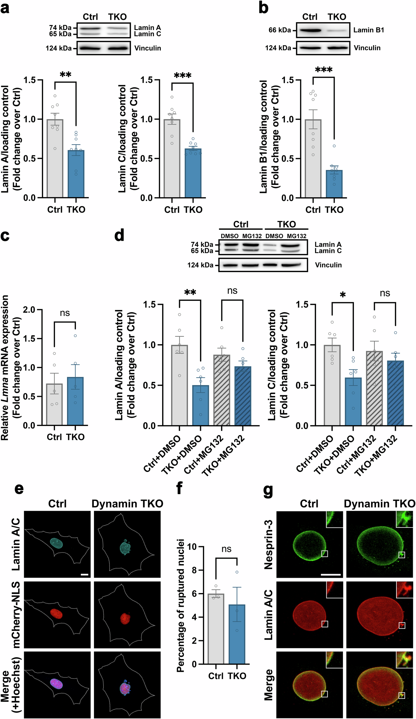
Fig. 2: Dynamin deficiency decreases nuclear lamins in dynamin TKO cells but does not affect nuclear envelope integrity.
From: Dynamins maintain nuclear envelope homeostasis and genome stability

a Western blot of lamins A and C (top) and respective quantifications (bottom). Vinculin was used as a loading control. Eight samples/condition. b Western blot of Lamin B1 (top) and respective quantification (bottom). Vinculin was used as a loading control. Eight samples/condition. c RT-qPCR of Lmna in control and dynamin TKO cells. Five independent biological replicates. d Western blot of lamins A and C (top) and respective quantifications (bottom) upon proteasomal inhibition with MG132. Vinculin was used as a loading control. Six samples/condition. e, f Representative stacked confocal images of control and dynamin TKO cells transfected with NLS-mCherry for 24 h and stained with anti-lamin A/C antibody. Note that cell fluorescence is localized to the cell nucleus (e) and respective quantification of cells with ruptured nucleus (f). Scale bar 10 µm. Three independent biological replicates. g Representative images of Emerald-nesprin 3 expressed in control and dynamin TKO cells for 24 h and stained with anti-lamin A/C antibody. Scale bar 10 µm. Data are presented as bar charts with mean ± SEM, ns, not significant; *p < 0.05; **p < 0.01; ***p < 0.001. Statistical analyses were performed using two-tailed unpaired Student’s t test with Welch’s correction (a: lamin A: p = 0.0020, lamin C: p = 0.0005, b: p = 0.0007, c: p = 0.6911, d: lamin A: p = 0.0054, p = 0.2008, lamin C: p = 0.0114, p = 0.4560, f: p = 0.5967). Ctrl Control, TKO Triple knockout, WT Wild-type.