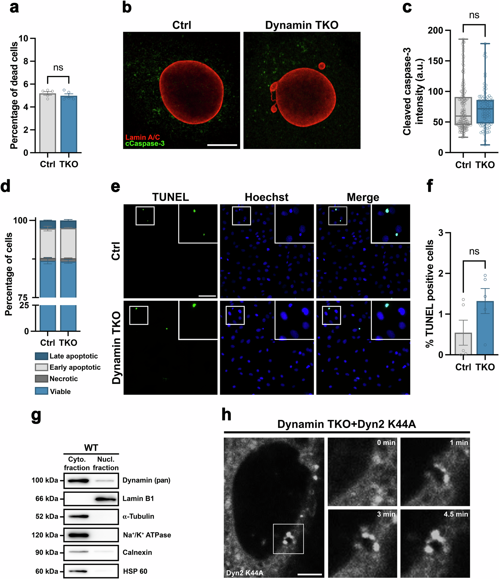
Fig. 3: Dynamin is present in the nuclear fraction, and its ablation does not cause cell death.
From: Dynamins maintain nuclear envelope homeostasis and genome stability

a–f Cell viability and apoptosis assays in dynamin-TKO cells compared to ctrl cells. a Percentage of dead cells after trypan blue application in cultured control and dynamin TKO cells. Five independent biological replicates. Representative images of lamin A/C and cleaved caspase-3 immunostained nuclei in control and dynamin TKO cells (b), and respective quantification of cleaved caspase-3 signal (c). Scale bar 10 µm. Three independent biological replicates; >85 cells/condition. d Percentage of viable/healthy (Annexin V−/PI−), necrotic (Annexin V−/PI+), early apoptotic (Annexin V+/PI−), and late apoptotic (Annexin V+/PI+) cells in control and dynamin TKO cells. Representative plots showed ~4% cells in the control group were dead or undergoing apoptosis, a usual level for cells growing in cultures. Three independent biological replicates. e, f Representative images of DAPI stained control and dynamin TKO cells after TUNEL assay (e), and respective quantification of TUNEL positive cells. Scale bar 100 µm; insets 100 µm. Five independent biological replicates. g Western blots after subcellular fractionation of wild-type cells into nuclear and cytoplasmic fractions. Five independent biological replicates. h Live-cell imaging of dynamin2-K44A-mRFP mutant expressed in dynamin TKO cells for 24 h by spinning-disk microscopy (red channel; optical cross-section through the cell is shown). Insets detail dynamin2-K44A enrichment at the nuclear bud (determined by negative staining) in live dynamin TKO cells. Scale bar 5 μm; insets 7 μm. Data are presented as bar charts with mean ± SEM, and as box plots showing the 25th percentile (Q1), median, 75th percentile (Q3), and whiskers extending to the minimum and maximum values; statistical significance is indicated as ns, not significant. Statistical analyses were performed using two-tailed unpaired Student’s t test with Welch’s correction (a: p = 0.3881, d: viable: p = 0.7690) and two-tailed Mann–Whitney U-test (c: p = 0.5041, f: p = 0.0952). a.u. Arbitrary units, Ctrl Control, TKO Triple knockout.