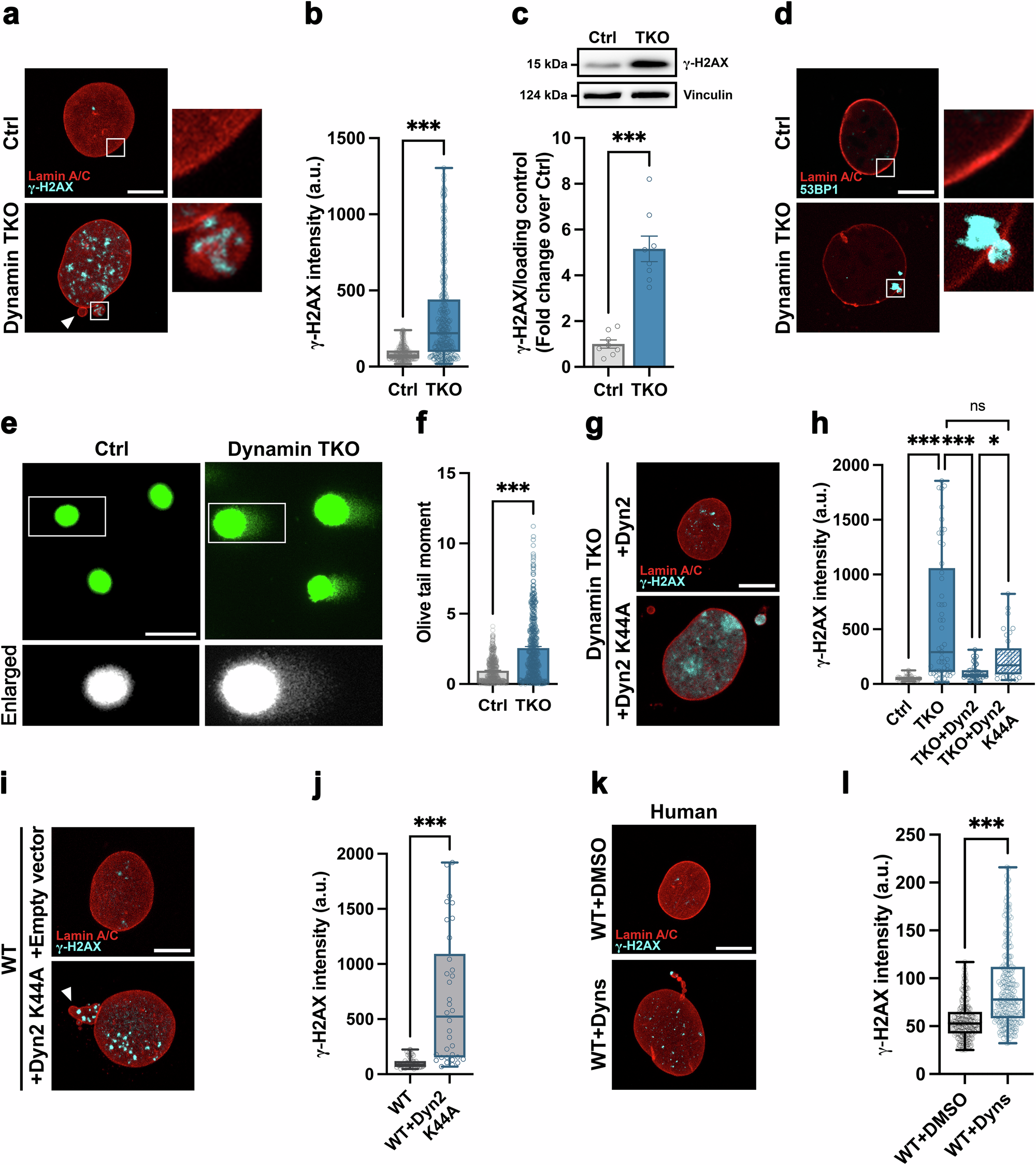
Fig. 5: Absence of dynamin leads to accumulation of DNA damage.
From: Dynamins maintain nuclear envelope homeostasis and genome stability

Representative images of lamin A/C and γ-H2AX immunostained nuclei in control and dynamin TKO cells (a), and respective quantification of γ-H2AX signal per nuclear area (b). Scale bar 10 µm; insets 5 µm. Four independent biological replicates; >304 cells/condition. c Western blot of γ-H2AX (top) and respective quantification (bottom). Vinculin was used as a loading control. Eight biological samples/condition. d Representative images of live control and dynamin TKO cells transiently expressing lamin A-mRFP and EGFP-53BP1, imaged by the spinning-disk confocal microscope. A single optical section is shown, at difference to other figure panels with lamin and γ-H2AX, which were acquired by confocal microscopy and show maximal projections. Scale bar 10 µm; insets 5 µm. Three independent experiments. Representative images of control and dynamin TKO cells analysed by alkaline comet assay (e), and respective quantification of DNA damage (f; Olive tail moment = [tail mean-head mean] x % of DNA in the tail). Scale bar 50 µm; insets 90 µm. Three biological replicates, >465 cells/condition. Representative images of lamin A/C and γ-H2AX immunostained nuclei in dynamin TKO cells after transfection with dynamin2-WT or dynamin2-K44A (g), and respective quantification of γ-H2AX signal (h). Scale bar 10 µm. Three biological replicates; >34 cells/condition. i, j Representative images of wild-type cells after transfection with pEGFP vector as control (top) or dynamin2-K44A (bottom) and immunostained against lamin A/C and γ-H2AX (i), and respective quantification of γ-H2AX signal. Scale bar 10 µm. Three biological replicates, >34 cells/condition. k, l Representative images of lamin A/C and γ-H2AX immunostained nuclei in wild-type human fibroblasts treated with DMSO (control) or non-selective dynamin inhibitor dynasore (c), and respective quantification of γ-H2AX signal (d). Scale bar 10 µm. Three independent biological replicates, >225 cells/condition. Data are presented as bar charts with mean ± SEM, and as box plots showing the 25th percentile (Q1), median, 75th percentile (Q3), and whiskers extending to the minimum and maximum values; statistical significance is indicated as ns, not significant; *p < 0.05; ***p < 0.001. Statistical analyses were performed using two-tailed Mann–Whitney U-test (b: p p < 0.0001, f: p < 0.0001, j: p < 0.0001, l: p < 0.0001), two-tailed unpaired Student’s t test with Welch’s correction (c: p < 0.0001), and one-way ANOVA Kruskal–Wallis test followed by post-hoc Dunn’s multiple comparisons test (h: p < 0.0001, p < 0.0001, p = 0.0465, p > 0.9999, respectively). a.u. Arbitrary units, Ctrl Control, TKO Triple knockout, WT Wild-type.