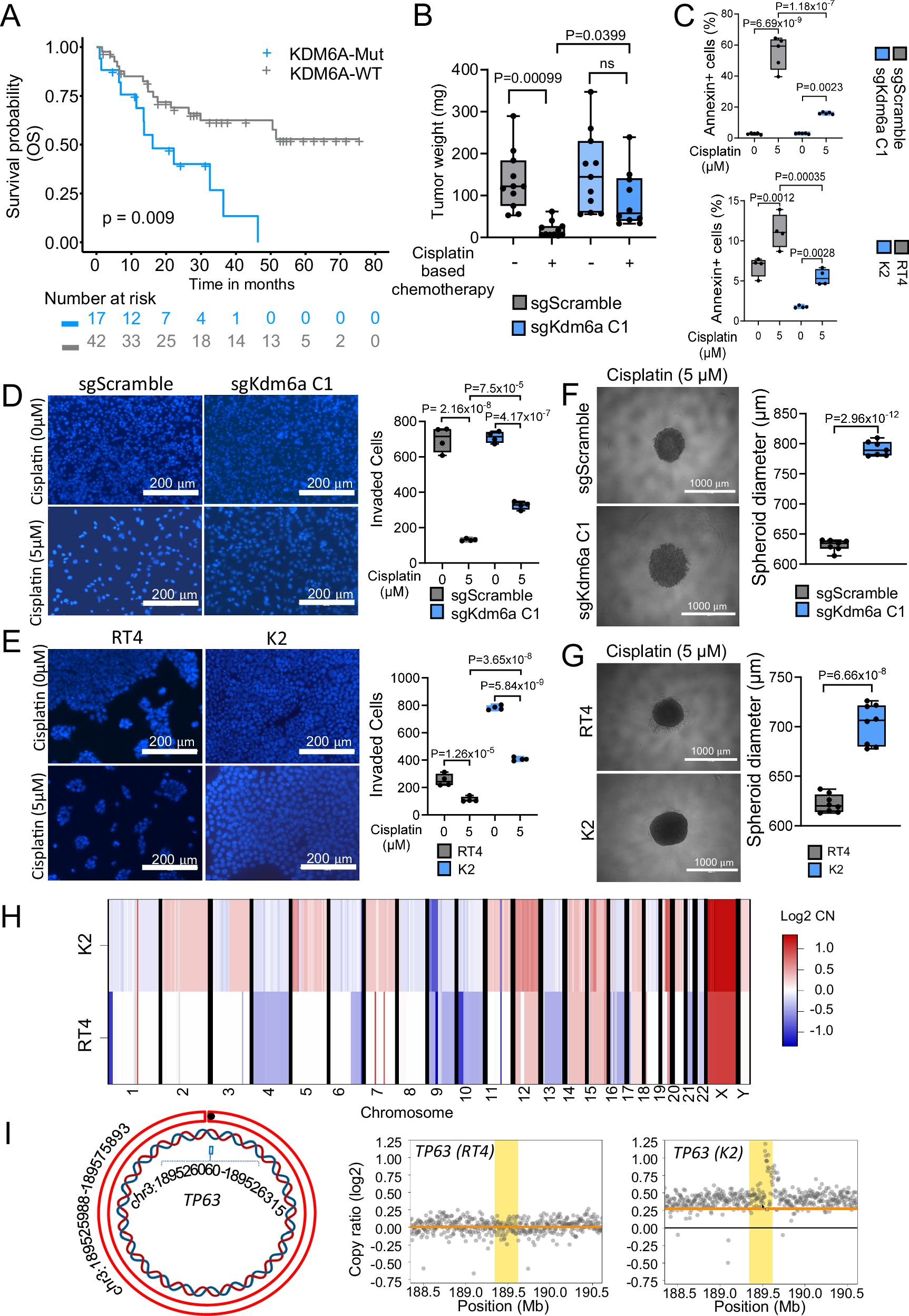
Fig. 1: Inactivating KDM6A mutations reduce OS with cisplatin in bladder cancer, by promoting extrachromosomal DNA formation.

A. Kaplan-Meier plot demonstrating OS of advanced bladder cancer patients with (KDM6A-Mut) and without (KDM6A-WT) KDM6A mutation receiving platinum-based chemotherapy (n = 59 patients, KDM6A-Mut =17, KDM6A-WT = 42). Two-tailed Log-rank test was performed. B. Box-and-whisker plot illustrating weights of MB49 sgScramble and sgKdm6a Clone C1 tumors from mice treated with and without cisplatin-based chemotherapy (n = 10 mice per group). C. Box-and-whisker plots depicting percentage of Annexin+ cells in sgScramble and sgKdm6a C1(Top); and RT4 and K2(Bottom) cells, with or without 5 µM cisplatin treatment for 48 h (n = 5(Top) and n = 4(Bottom) biologically independent samples). D, E. Representative images(Left) and corresponding box-and-whisker plots(Right) showing number of invaded cells in Transwell assay for sgScamble and sgKdm6a C1(D) cells; and RT4 and K2(E) cells, treated with or without 5 µM cisplatin for 48 hours(n = 4 independent visual fields). Data are representative of two independent experiments. Scale bars included. F, G. Representative images(Left) and corresponding box-and-whisker plots(Right) comparing the diameter of sgScramble and sgKdm6a C1(F) spheroids; and RT4 and K2(G) spheroids treated with 5 µM cisplatin for 48 h (n = 7(F) and n = 8(G) biologically independent samples). Data is representative of two independent experiments. Scale bars included. H. The heatmap represent genome-wide copy-number changes in K2 and RT4 cells. The red and blue tones denote copy number amplifications and losses respectively. I. Circos plot(Left) displaying TP63 eccDNA amplicon in K2 cells, representing whole amplicon(outer red ring), start coordinate(black dot), and TP63 segment(inner blue region) within the amplicon. The scatter plots(Right) showing TP63 eccDNA loci copy number amplifications in RT4 and K2 cells. Gray dots represent probes across genomic region(x-axis), while y-axis represents the copy ratio(log2) at that genomic position for gray dots. The orange horizontal line is the segmentation line indicating true copy number state, and yellow vertical bars mark the indicated TP63 regions within the amplicon. For B-E, p-values were calculated by Two-way ANOVA test with Benjamini-Hochberg correction for multiple comparisons. For F and G, data were analyzed by two-tailed Student’s t-test. Center line marks the median, edges of the box represent the interquartile(25th-75th) percentile and whiskers represent minimum-maximum values. Source data are provided as a Source Data file.