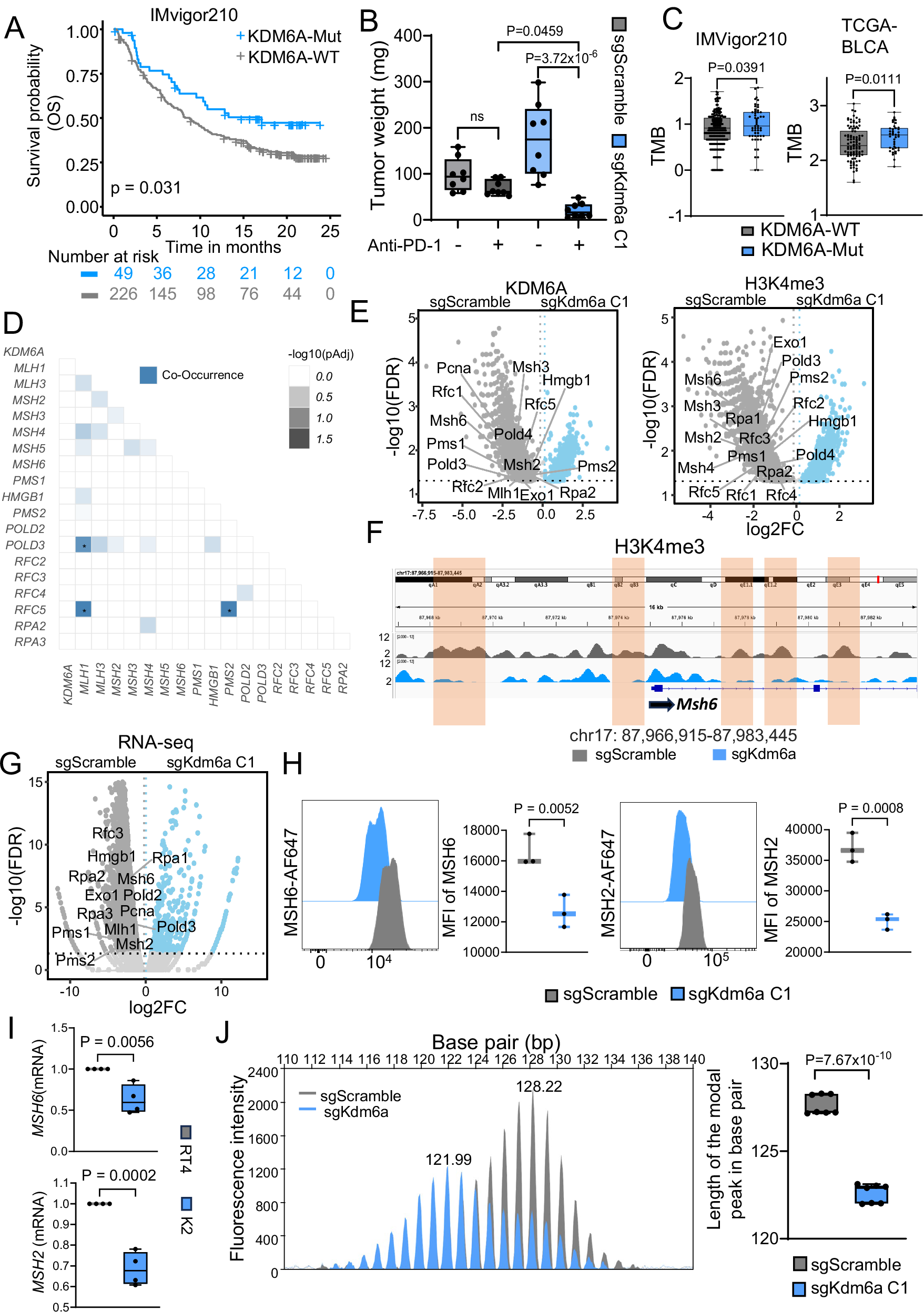
Fig. 2: Loss of KDM6A impairs the MMR machinery and correlates with improved OS following ICT.

A. Kaplan-Meier plot displaying the OS of KDM6A-Mut and KDM6A-WT patients treated with anti-PD-L1 therapy in IMVigor210 trial(n = 275 patients, KDM6A-Mut=49, KDM6A-WT = 226). Two-tailed Log-rank test was performed. B. Box-and-whisker plot illustrating weights from sgScramble and sgKdm6a C1 tumors in mice treated with and without Anti-PD-1 therapy(n = 8 mice per group). P-values were calculated by Two-way ANOVA test. C. Box-and-whisker plots representing TMB in KDM6A-WT and KDM6A-Mut patients with advanced bladder cancer, from two patient cohorts IMVigor210(n = 293, KDM6A-Mut=54, KDM6A-WT = 239) and TCGA BLCA(n = 136, KDM6A-Mut=40, KDM6A-WT = 96). Two-sided Wilcoxon test was performed. D. Somatic interaction plot depicting co-occurrence of genes in TCGA bladder cancer cohort(n = 412 patients). Two-tailed pair wise Fisher’s exact test was performed. E. ChIP-seq volcano plots demonstrating differential enrichment of KDM6A(Top) and H3K4me3(Bottom) marks in MMR pathway genes between sgScramble and sgKdm6a C1 cells with log2 ratio of fold change(log2FC) plotted against -log10 adjusted p-value(log10(FDR)). P-values were calculated using the Audic-Claverie Bayesian model with MAnorm. F. Genome browser plot demonstrating H3K4me3 peaks at Msh6 gene locus in sgScramble and sgKdm6a cells with highlighted regions indicating differential H3K4me3 enrichment. G. RNA-seq volcano plot representing differential expression of DNA MMR pathway genes between sgScramble and sgKdm6a C1 cell lines with log2 ratio of fold change(log2FC) plotted against -log10 adjusted p-value(log10(FDR)). P-values were calculated with two tailed exact test under a negative binomial distribution using EdgeR. H. Representative histograms(Left) and box-and-whisker plots(Right) showing Median Fluorescence Intensity(MFI) of MSH6 and MSH2 between sgScramble and sgKdm6a C1 cells(n = 3 biologically independent samples). One-tailed Student’s t-test was performed. I. Box-and-whisker plots showing relative expression of MSH6(Top) and MSH2(Bottom) in RT4 and K2 cells(n = 4 biologically independent samples). J. Representative electropherogram(Left) derived from Fragment Fluorescent Length Analysis(FFLA) of mBAT-64 microsatellite from sgScramble and sgKdm6a C1 tumor cells and box-and-whisker plot(Right) depicting the length of the modal peak in base pair in sgScramble and sgKdm6a C1 tumor cells(n = 7 mice per group). Data is representative of two independent experiments. For I and J, data were analyzed by two-tailed Student’s t-test. For all box-and-whisker plots, center line marks the median, edges of the box represent interquartile (25th−75th) percentile and whiskers represent minimum-maximum values. For B, D, E and G, p-values were adjusted with Benjamini–Hochberg(FDR) method. Source data are provided as a Source Data file.