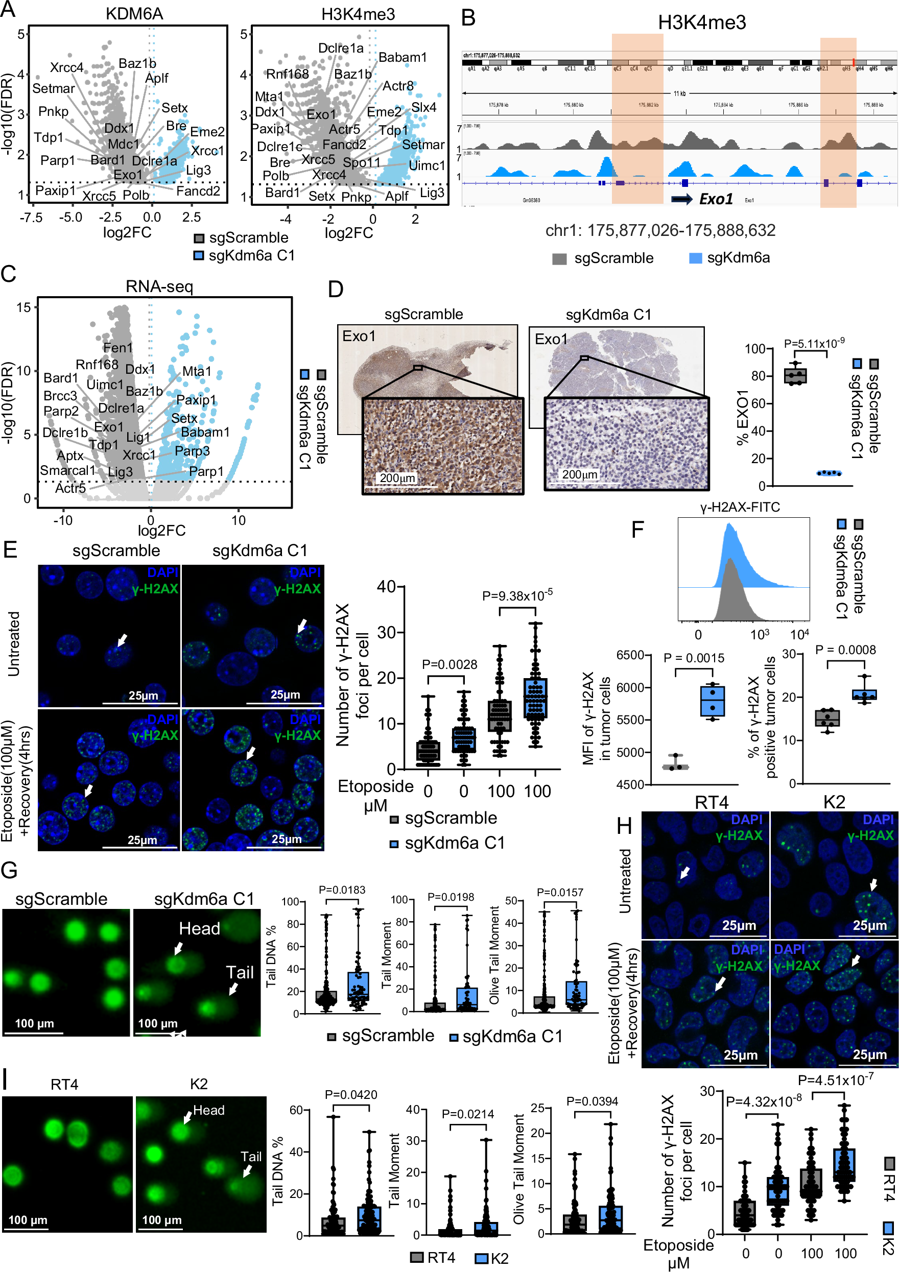
Fig. 3: Loss of KDM6A impairs the double-stranded break repair pathway.

A. ChIP-seq Volcano plots demonstrating differential enrichment of KDM6A(Left) and H3K4me3(Right) marks in DSBR pathway genes between sgScramble and sgKdm6a C1 cells, with log2 ratio of fold change(log2FC) plotted against -log10 adjusted p-value(log10(FDR). P-values were calculated using the Audic-Claverie Bayesian model with MAnorm. B. Genome browser plot demonstrating H3K4me3 peaks at Exo1 gene locus in sgScramble and sgKdm6a cells with highlighted regions indicating differential H3K4me3 enrichment. C. RNA-seq volcano plot representing differential expression of DSBR pathway genes between sgScramble and sgKdm6a C1 cells, with log2 ratio of fold change (log2FC) plotted against -log10 adjusted p-value(log10(FDR)). P-values were calculated with two tailed exact test under a negative binomial distribution using EdgeR. D. Representative images of immunohistochemical (IHC) staining and box-and-whisker plot(Right) showing percentage of EXO1 expression in sgScramble and sgKdm6a C1 tumors(n = 5 tumors per group). Data is representative of two independent experiments. E. Representative microscopy images(Left) and box-and-whisker plot(Right) depicting number of gamma-H2AX foci per cell(green-FITC and blue-DAPI/nucleus) in sgScramble and sgKdm6a C1 cells treated with and without 100 µM Etoposide followed by 4 h of recovery(n = 72). Arrows point to gamma-H2AX foci. Data is representative of two independent experiments. F. Representative histogram (Top) and box-and-whisker plots indicating the MFI of gamma-H2AX(Left) and percentage(Right) of gamma-H2AX positive E-cadherin positive tumor cells in sgScramble and sgKdm6a C1 tumors (n = 3(Left) and n = 6(Right) biologically independent samples). G. Representative images(Left) displaying comet-like appearance of DNA(vista green) and box-and-whisker plots(Right) representing the Tail DNA %, Tail Moment and Olive Moment of the corresponding comets formed in sgScramble(n = 246) and sgKdm6a C1(n = 75) cells. Arrows point to comet head and tail. Data is indicative of two independent experiments. H. Representative microscopy images(Left) and box-and-whisker plot(Right) depicting number of gamma-H2AX foci per cell(green-FITC and blue-DAPI/nucleus) in RT4 and K2 cells treated with and without 100 µM Etoposide followed by 4 h of recovery(n = 60). I. Representative images(Left) displaying comet-like appearance of DNA(vista green) and box-and-whisker plots(Right) representing the Tail DNA %, Tail Moment and Olive Moment of the corresponding comets formed in RT4(n = 106) and K2(n = 131) cells. For D, F, G, I, data were analyzed by two-tailed Student’s t-test. For E and H, data were analyzed by Two-way ANOVA. Center line marks the median, edges of the box represent the interquartile (25th-75th) percentile and whiskers represent minimum-maximum values. For A, C, E and H, p-values were adjusted with Benjamini–Hochberg(FDR) method. Source data are provided as a Source Data file.