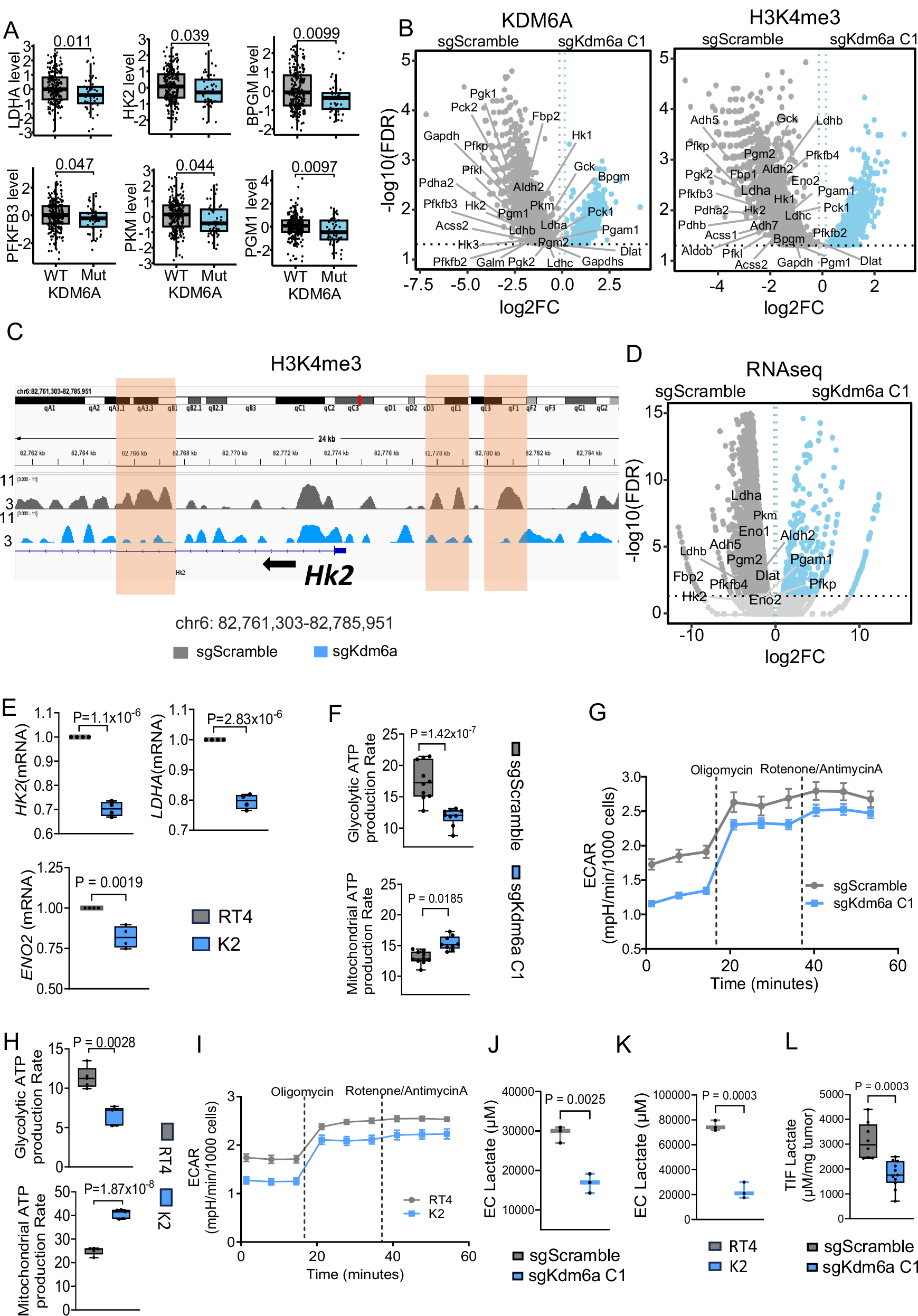
Fig. 4: KDM6A drives glycolysis and lactate production in bladder cancer cells.

A. Box-and-whisker plots depicting the expression of the indicated glycolytic genes in KDM6A-Mut and KDM6A-WT patients, from the IMvigor210 cohort(n = 275 patients, KDM6A-Mut=49, KDM6A-WT = 226). Two-tailed Wilcoxon test was performed. B. ChIP-seq volcano plots demonstrating the differential enrichment of KDM6A(Left) and H3K4me3(Right) marks in glycolytic genes between sgScramble and sgKdm6a C1 cell lines, with log2 ratio of fold change (log2FC) plotted against -log10 adjusted p-value (log10(FDR)). P-values were calculated using the Audic-Claverie Bayesian model with MAnorm. C. Genome browser plot demonstrating H3K4me3 peaks at Hk2 gene locus in sgScramble and sgKdm6a cells with highlighted regions indicating differential H3K4me3 enrichment. D. RNA-seq volcano plot illustrating differentially expressed glycolytic genes between sgScramble and sgKdm6a C1 cell lines with log2 ratio of fold change (log2FC) plotted against -log10 adjusted p-value (log10(FDR)). P-values were calculated with two tailed exact test under a negative binomial distribution using EdgeR. E. Box-and-whisker plots showing relative expression of indicated genes in RT4 and K2 cells(n = 4 biologically independent samples). F. Box-and-whisker plot representing glycolytic (Top) and mitochondrial (Bottom) ATP production rate in sgScramble and sgKdm6a C1 cell lines (n = 9 biologically independent samples). G. Extracellular acidification rate (ECAR) between sgScramble and sgKdm6a C1 cell lines. Data represented as mean +/- Standard error of mean (SEM). (n = 11 biologically independent samples). H. Box-and-whisker plot representing glycolytic (Top) and mitochondrial (Bottom) ATP production rate in RT4 and K2 cell lines. I. ECAR between RT4 and K2 cells. Data represented as mean +/- SEM. (n = 5 biologically independent samples). J–K. Box-and-whisker plots indicating the Extracellular (EC) L-Lactate concentration in the supernatants of sgScramble and sgKdm6a C1 cell lines, measured following 24 h of culture (J) and in the supernatants of RT4 and K2 cells, measured following 48 h of culture (K). (n = 3 biologically independent samples). L. Box-and-whisker plot demonstrating L-lactate concentrations in the TIF normalized to corresponding tumor weights, obtained from sgScramble(n = 8) and sgKdm6a C1(n = 11) tumor bearing mice. For E, F, H, J–L, data were analyzed by two-tailed Student’s t test, center line marks the median, the edges of the box represent the interquartile (25th-75th) percentile and whiskers represent minimum-maximum values. For B and D, p-values were adjusted with Benjamini–Hochberg(FDR) method. Source data are provided as a Source Data file.