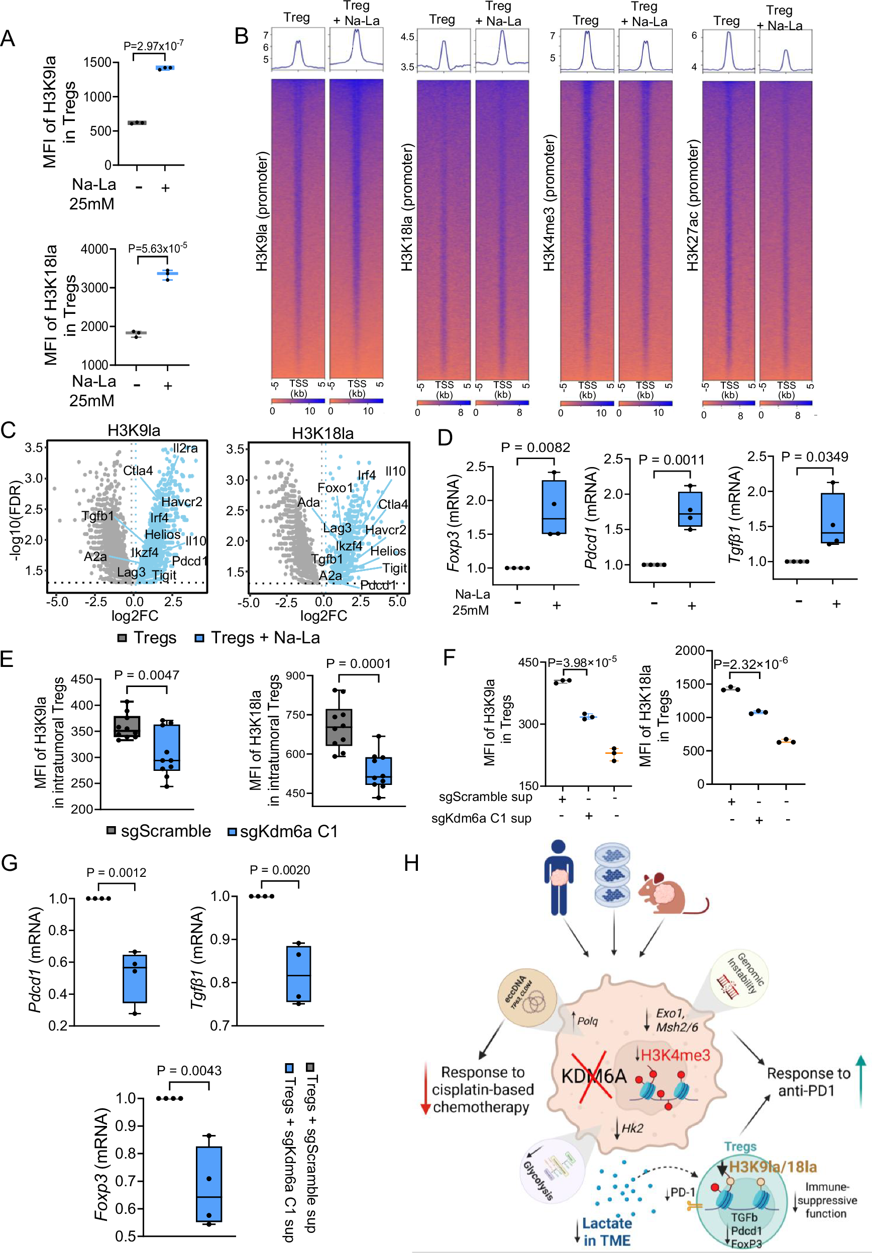
Fig. 6: Loss of KDM6A in tumor cells impairs lactate mediated histone lactylation and function of Tregs.

A. Box-and-whisker plots depicting the MFI of H3K9la(Top) and H3K18la (Bottom) in in-vitro generated Tregs treated with and without 25 mM Na-La for 48 h. (n = 3 biologically independent samples). B. Heatmaps demonstrating the genomic occupancy of the indicated hPTMs at the gene promoter regions (TSS ± 5 kb) in in-vitro generated Tregs treated with and without 25 mM Na-La for 48 h. C. ChIP-seq volcano plots illustrating the differential enrichment of H3K9la(Left) and H3K18la(Right) marks in the indicated Treg associated genes between in-vitro generated untreated Tregs and Tregs treated with 25 mM Na-La for 48 h, with log2 ratio of fold change (log2FC) plotted against -log10 adjusted p-value (log10(FDR). P-values were calculated using the Audic-Claverie Bayesian model with MAnorm. D. Box-and-whisker plots representing the relative expression of indicated Treg associated genes in in-vitro generated Tregs treated with and without 25 mM Na-La for 48 hours(n = 4 biologically independent samples). E. Box-and-whisker plots showing the MFI of H3K9la(Left) and H3K18la(Right) in intratumoral Tregs from sgScramble and sgKdm6a C1 tumor bearing mice(n = 10 mice per group). F. Box-and-whisker plots indicating the MFI of H3K9la(Left) and H3K18la (Right) in in-vitro generated Tregs treated with and without culture supernatants from sgScramble and sgKdm6a C1 cell lines for 24 hours(n = 3 biologically independent replictes). G. Box-and-whisker plots depicting the relative expression of indicated genes in in-vitro generated Tregs treated with sgScramble and sgKdm6a C1 culture supernatants for 24 h (n = 4 biologically independent samples). For A, D, E and G, data were analyzed by two tailed Student’s t-test. For F, p-values were calculated by one-way ANOVA test with Benjamini-Hochberg correction for multiple comparisons. Center line marks the median, edges of the box represent the interquartile (25th-75th) percentile and whiskers represent minimum-maximum values. H. Graphical summary of the findings presented in this study depicting the role of KDM6A as a critical epigenetic regulator driving genomic stability and metabolic reprogramming responsible for differential responses to chemotherapy and ICT in bladder cancer. Created in BioRender. Raychaudhuri, D. (2025) https://BioRender.com/sypcqql. Source data are provided as a Source Data file.