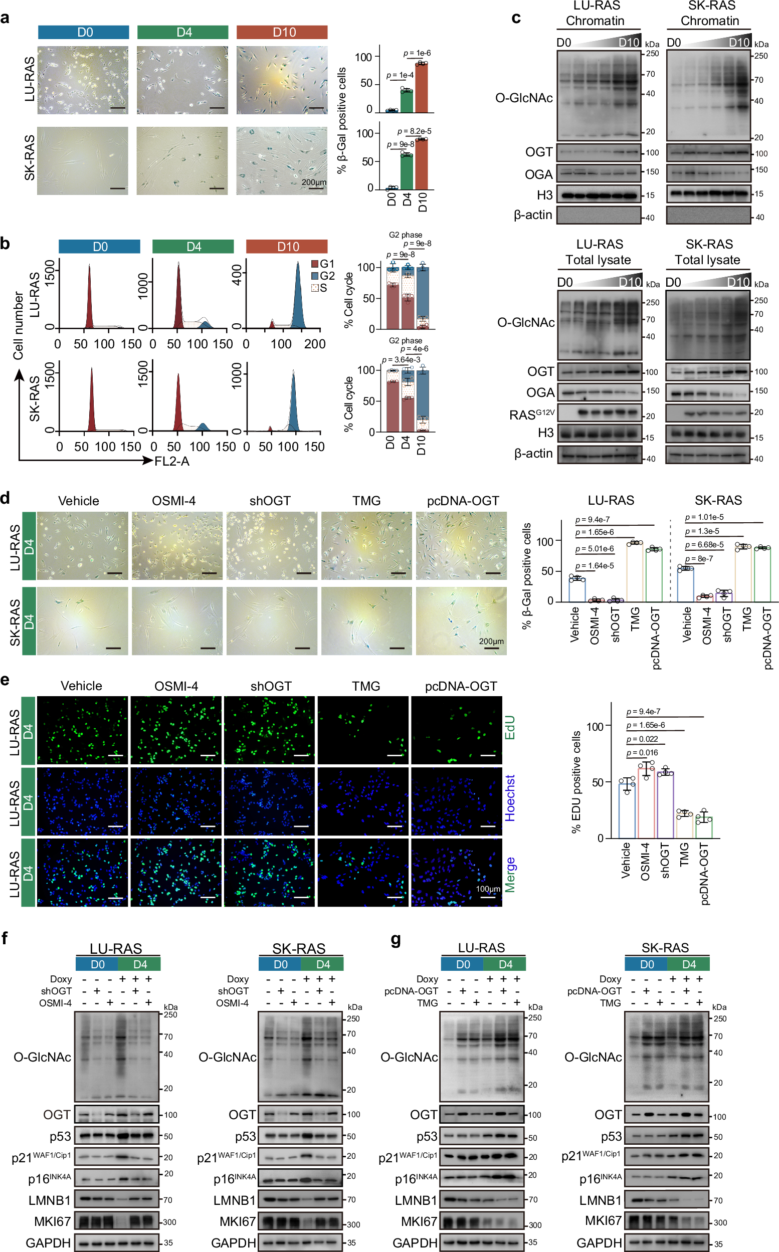
Fig. 1: Dynamic chromatin O-GlcNAc modification is linked to OIS progression in fibroblasts.

a Representative SA-β-gal staining of LU-RAS and SK-RAS cells treated with Doxy to undergo OIS for the indicated times. Scale bars, 200 μm. b Flow cytometry was used to determine the percentages of cells in the G1, S, and G2 phases. LU-RAS and SK-RAS cells were treated with Doxy to undergo OIS for the indicated times. c Samples of LU-RAS and SK-RAS cells undergoing OIS were collected on D0, D2, D4, D6, D8, and D10 for time-course analysis. Total cell lysates and crosslinked chromatin complexes were isolated and subjected to immunoblot analysis. O-GlcNAc modification was detected using a CTD110.6 O-GlcNAc-specific antibody. d–g LU-RAS and SK-RAS cells were treated with shRNA targeting OGT, an OGT overexpression construct (pcDNA-OGT), OSMI-4, TMG, or an empty vector control and induced to undergo OIS for 4 days (D4) in the presence of Doxy. d Representative SA-β-Gal staining images are shown. Scale bars, 200 μm. e Representative fluorescence images of EdU incorporation and Hoechst staining in LU-RAS cells undergoing OIS at D4. Scale bars, 100 μm. Cells undergoing OIS and induced to progress to D4 were subsequently pulsed with EdU for 2 h, followed by Hoechst staining. f–g Total cell lysates were extracted and subjected to immunoblot analysis. O-GlcNAc modification was detected using a CTD110.6 O-GlcNAc-specific antibody. The data are presented as means ± SD. The p values were determined using a two-tailed unpaired Student’s t-test. For (a, b) and (d, e), n = 4 biologically independent experiments were performed with similar results. The immunoblots shown in (c, f–g) are representative of three biologically independent experiments with similar results. The source data for the graphs in (a, b, d, e) as well as the blots in (c, f, g) are provided in the Source Data File.