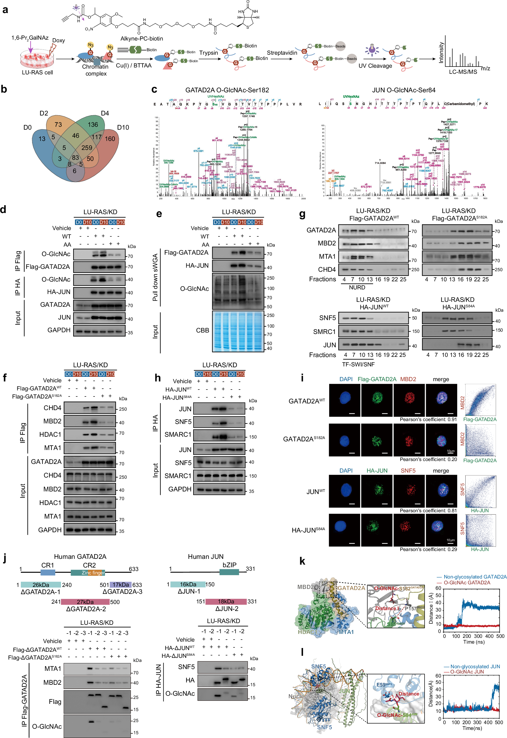
Fig. 5: O-GlcNAc promotes the assembly of TF-SWI/SNF and NuRD complexes involved in senescence reprogramming.

a Workflow for quantitative and site-specific analysis of O-GlcNAc modifications on OCPs during OIS in LU-RAS cells. b Venn diagram showing overlap of high-confidence O-GlcNAc sites across OIS time points. c Mapped O-GlcNAc sites in GATAD2A and JUN. d, e LU-RAS/KD cells stably expressing empty vector (vehicle), wild-type (Flag-GATAD2AWT and HA-JUNWT; LU-RAS/KD-WT cells) or mutant (Flag-GATAD2AS182A and HA-JUNS84A; LU-RAS/KD-AA cells) constructs were analyzed at D0 and D10. Proteins were immunoprecipitated with anti-Flag or anti-HA magnetic beads (d) or pulled down using sWGA lectin (e). f, h Immunoprecipitation of cells in (d) at D0 and D10 followed by immunoblot analysis of NuRD complex components (f) and TF-SWI/SNF complex components (h). g Size exclusion chromatography (Superose 6) of nuclear extracts from the indicated cells, followed by immunoblot analysis of NuRD and SWI/SNF subunits. Fractions 4–13 represent holo-NuRD and SWI/SNF complexes; fractions 13–25 contain unassembled components. i Immunofluorescence images showing nuclear colocalization of Flag-GATAD2A with MBD2 and HA-JUN with SNF5 in LU-RAS/KD-WT and LU-RAS/KD-AA cells at D10. Nuclei were stained with DAPI (blue). Scale bars, 10 μm. A Pearson coefficient of 1 indicates perfect colocalization, 0 indicates none. j Truncated variants of vehicle (vehicle-1 to vehicle-3), Flag-GATAD2A (ΔGATAD2A-1 to ΔGATAD2A-3) and HA-JUN (ΔJUN-1 to ΔJUN-2) were designed (top), and co-IP was performed using Flag and HA tags (bottom). k Simulation of GATAD2A interaction with the NuRD complex (replica 1), with GATAD2A in wheat, MTA1 blue, MBD2 gray, HDAC1 green. Zoomed view shows the O-GlcNAc-S182GATAD2A (red sticks) interaction network, with the P157MBD2–S85HDAC1 distance used to characterize binding. Distance I curves for indicated systems are shown. l Overall model of JUN within SWI/SNF component SNF5 and nucleosome (replica 1), with JUN in wheat, SNF5 sky blue, other proteins gray, DNA green. Zoomed view shows O-GlcNAc-S84JUN interaction with SNF5 and the O-GlcNAc JUN-E59SNF5 distance. Distance curves for indicated systems are shown. Immunoblots (d–h, j) are representative of three independent experiments. Source data for (b) and for immunoblots (d–h, j) are in the Source Data File.