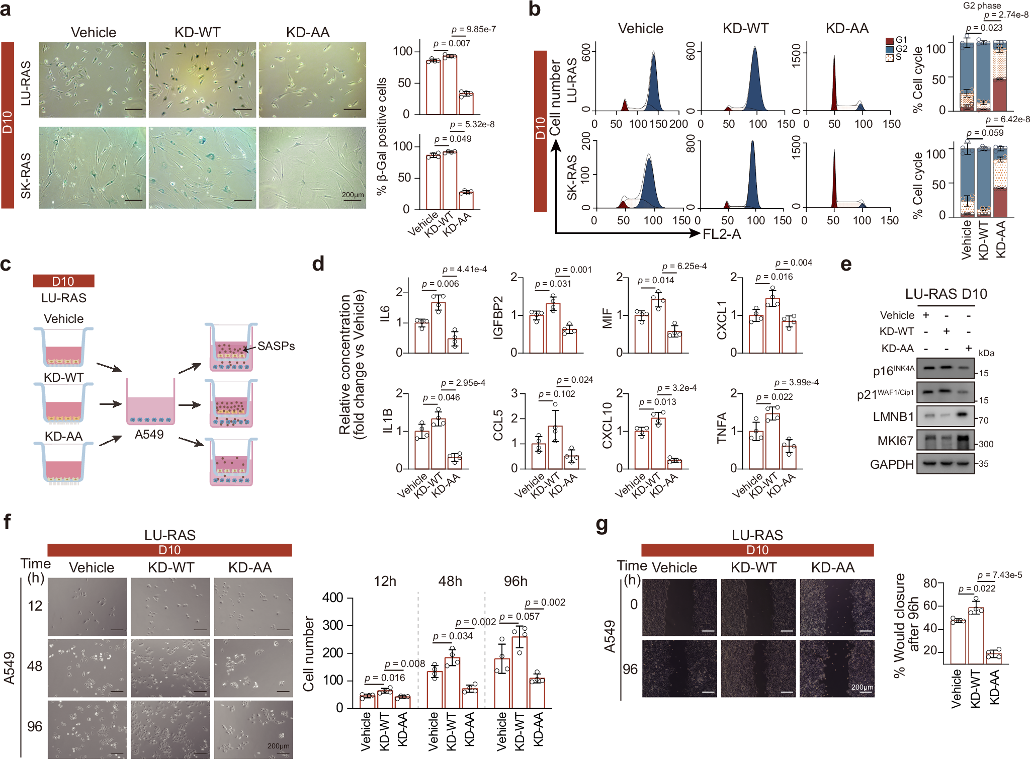
Fig. 7: Loss of O-GlcNAc modification on JUN and GATAD2A disrupts OIS progression and inhibits SASP-associated tumor growth in vitro.

a Representative SA-β-Gal staining of LU-RAS (vehicle), LU-RAS/KD-WT, LU-RAS/KD-AA, SK-RAS (vehicle), SK-RAS/KD-WT, and SK-RAS/KD-AA cells at D10 of OIS. SK-RAS cells and either wild-type (Flag-GATAD2AWT, HA-JUNWT) or mutant (Flag-GATAD2AS182A and HA-JUNS84A) constructs were then reintroduced. Scale bars, 200 μm. b Flow cytometric analysis of the cell cycle distribution (G1, S, and G2 phases) in LU-RAS (vehicle), LU-RAS/KD-WT, LU-RAS/KD-AA, SK-RAS (vehicle), SK-RAS/KD-WT, and SK-RAS/KD-AA cells at D10 of OIS. c Schematic of transwell coculture experiments assessing the effects of SASP factors derived from LU-RAS, LU-RAS/KD-WT, and LU-RAS/KD-AA cells at D10 of OIS on A549 cell growth. d The relative levels of senescence conditioned medium multiple SASP factors at the OIS D10 time point in LU-RAS and its variant cell lines were quantified by ELISA, with the level in vehicle control cells set as 1 (fold change). e LU-RAS and its variant cells were induced to undergo OIS at D10 in the presence of doxycycline (2 μg/mL) under transwell coculture conditions. Whole-cell lysates were extracted and subjected to immunoblot analysis. The immunoblots are representative of three biologically independent experiments with similar results. f Counts of A549 cells cultured alone or cocultured with the indicated cells at D10 of OIS. Scale bars, 200 μm. g Images from the scratch assay of A549 cells at 0 h and 96 h; the cells were cultured alone or cocultured with the indicated cells at D10 of OIS. Scale bars, 200 μm. The data are presented as mean ± SD from four biological replicates with similar results. The p values were calculated using a two-tailed unpaired Student’s t test (a, b, d, f, g). The source data for the values and the graphs in (a, b, d, f, g) and immunoblots in (e) are provided in the Source Data File.