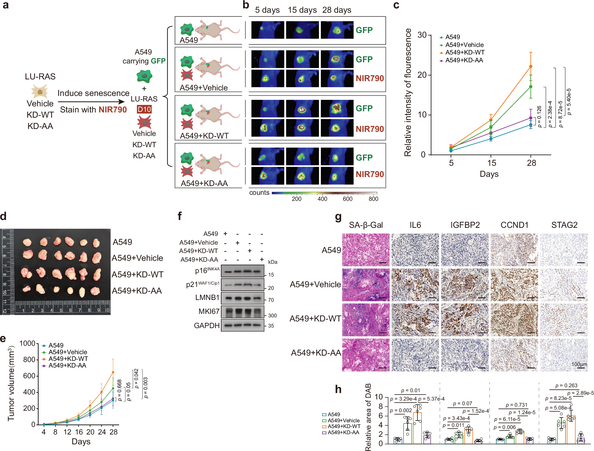
Fig. 8: Coinjection of OIS-affected cells lacking O-GlcNAc-modified JUN and GATAD2A with tumorigenic cells fails to promote senescence-associated tumor growth in vivo.

a Schematic of the coinjection model of D10 LU-RAS (vehicle), LU-RAS/KD-WT, or LU-RAS/KD-AA cells with A549 cells in nude mice. b, c Fluorescence images of GFP-expressing A549 cells injected alone or coinjected with LU-RAS (vehicle), LU-RAS/KD-WT, or LU-RAS/KD-AA cells (NIR790-stained) at D10 of OIS (n = 6 per group); images were acquired on days 5, 15, and 28. One representative image is shown (b). The relative fluorescence intensity was quantified (c). d Tumors were excised after 28 days. e Tumor volumes were measured. f Immunoblot analysis of senescence markers in xenograft tumor samples. n = 3 biologically independent samples were analyzed, and similar results were obtained across replicates. g, h Xenograft tumor samples were subjected to H&E, SA-β-Gal, IL6, IGFBP2, CCND1, and STAG2 staining. Scale bars, 100 μm. Representative images (g); quantitative analysis of mean IHC staining (h). The data are presented as mean ± SD from six biological replicates with similar results. p values were calculated using a two-tailed unpaired Student’s t-test (c, e, h). The source data for the graphs in (c, e, h) and immunoblots in (f) are provided in the Source Data File.