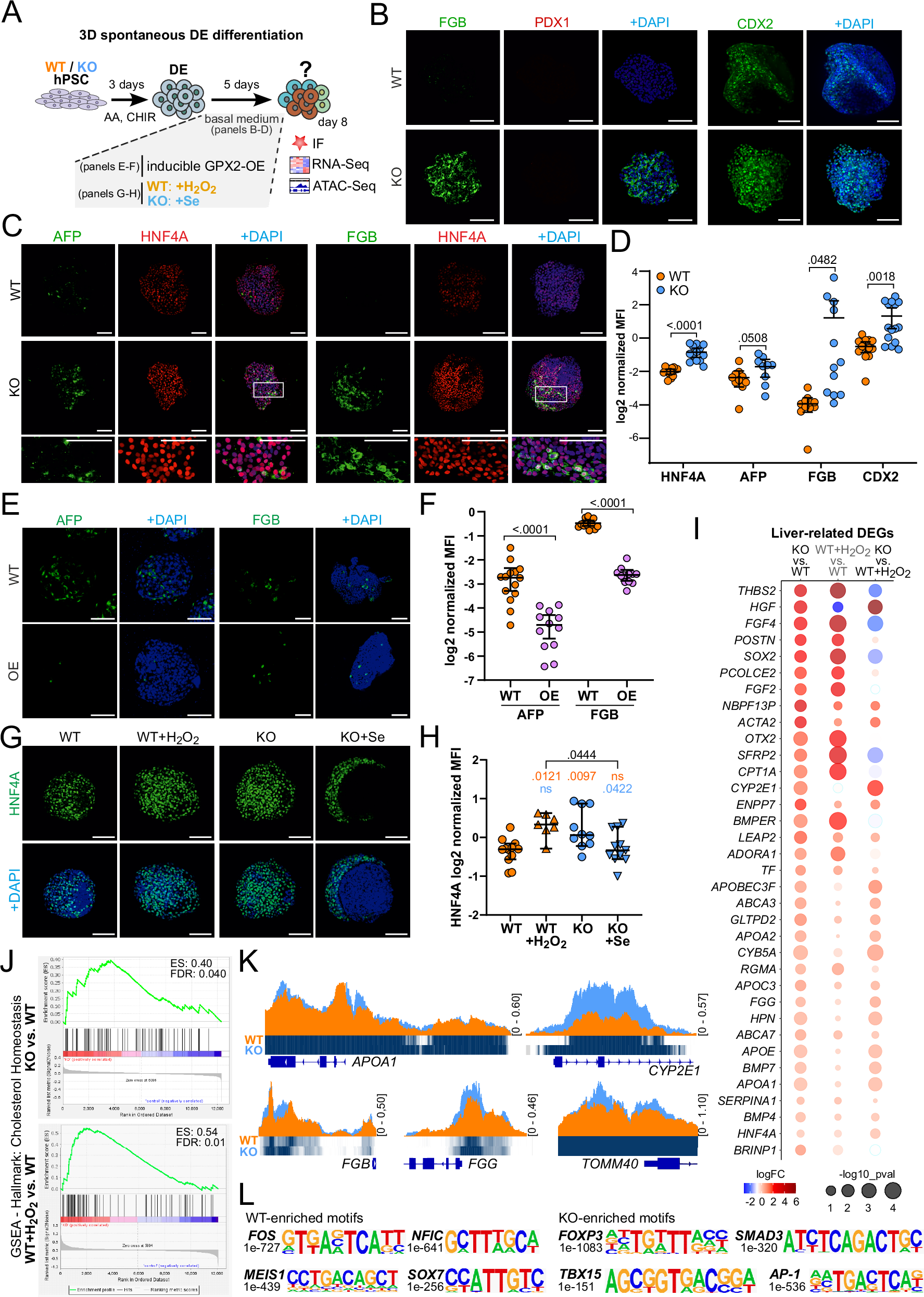
Fig. 5: Spontaneous differentiation shows a higher propensity of GPX2 KO DE cells to differentiate towards liver-like progenitors.
From: Oxidative stress and GPX2 control pancreatic vs. non-pancreatic cell fate in human endoderm

A Schematic representation of the experimental setup used to analyze spontaneous differentiation of definitive endoderm (DE) under oxidative stress. WT and KO hPSCs were differentiated into DE with activin A (AA) and CHIR99021 (CHIR) treatment. On day 5, WT cells were treated with hydrogen peroxide (H2O2), KO cells were treated with selenium (Se), or GPX2 overexpression (OE) was induced with doxycyline. On day 8, cells were analyzed using immunofluorescence (IF), RNA sequencing (RNA-seq), and assay for transposase-accessible chromatin using sequencing (ATAC-seq). B Representative IF images of WT and KO (clonal line KO1) cells stained for liver marker FGB (green), pancreatic marker PDX1 (red), and intestinal marker CDX2 (green), with DAPI (blue) as a nuclear counterstain. Scale bar = 100 µm. N = 3 biological repeats. C Representative IF images of WT and KO (clonal line KO2) cells stained for liver markers: AFP (green) and FGB (green), both co-stained with liver marker HNF4A (red). DAPI (blue) was used as a nuclear counterstain. Scale bar = 100 µm. D. Dot plot shows quantification of mean fluorescence intensity (MFI) of HNF4A, AFP, FGB, and CDX2 relative to DAPI for WT (orange) and KO (clonal line KO1 and 2, blue) spheroids. Each dot represents one image. N = 3 independent experiments. Data are presented on the plot as means; error bars are 95% CIs. The p-values were calculated using an unpaired, two-sided t-test. p-value for each WT vs. KO comparison were: HNF4A: p < 0.0001, AFP: p = 0.0508, FGB: p = 0.0482, CDX2: p = 0.0018. E WT and GPX2 OE (in HUES8) cells at day 8 of spontaneous differentiation, stained for liver markers AFP (green) and FGB (green). DAPI (blue) marks nuclei. Scale bar = 100 µm. WT and OE cells were treated with 1 µg/mL doxycycline for 24 h at day 5 of differentiation. F Dot plot represents the quantification of mean fluorescence intensity (MFI) of AFP and FGB relative to DAPI for WT (orange) and OE (pink) cells at day 8 of spontaneous differentiation. Each dot represents one image. N = 3 independent experiments. Data are presented as mean on the plot; error bars are 95% CIs. The p-values were calculated using an unpaired, two-sided t-test. p-value for each WT vs. OE comparison: AFP: p < 0.0001, FGB: p < 0.0001. G Representative IF images of WT and KO (clonal line KO2) cells at day 8 of spontaneous differentiation, stained for HNF4A (green). On day 5 of differentiation WT cells were treated with 10 nM H2O2 and KO cells were exposed to 100 pM Se for 72 h. DAPI (blue) marks nuclei. Scale bar = 100 µm. H Dot plot represents the quantification of mean fluorescence intensity (MFI) of HNF4A relative to DAPI for WT (orange), WT + H2O2 (orange), KO (clonal line KO2, blue), and KO + Se (blue) cells at day 8 of spontaneous differentiation. Each dot represents one image. N = 3 independent experiments. Data are presented as mean with 95% CIs. p-values were calculated using an ANOVA test. I Dot plot represents the differential expression of liver-related genes across the following comparisons: KO (clonal line KO1) vs. WT, WT + H2O2 vs. WT, and KO vs. WT + H2O2. WT, WT + H2O2 and KO cells were differentiated spontaneously until day 8. Genes with higher average expression are shown in red, and with lower are shown in blue. Dot size is proportional to the -log10(p-value). Differences in gene expression between samples were calculated using a two-sided empirical Bayes moderated t-test (limma-voom), with p-values adjusted for multiple testing using the Benjamini–Hochberg false discovery rate (FDR) method. J Enrichment plot from the gene set enrichment analysis (GSEA) of genes differentially expressed between KO (clonal line KO1) vs. WT and WT + H2O2 vs. WT cells in the RNA-seq experiment, compared to the cholesterol homeostasis signaling gene set from hallmark gene sets. We performed 1000 permutations in the GSEA analysis. Gene sets with a false discovery rate (FDR) ≤ 0.04 and enrichment score (ES) ≤ 0.54 are shown. K ATAC-seq tracks highlight the loci of APOA1, CYP2E1, FGB, FGG, and TOMM40 in WT (orange) and KO (clonal line KO2, blue) cells differentiated spontaneously until day 8. The peaks represent normalized and combined biological replicates (N  =  2). L Binding motifs of transcription factors identified by motif enrichment analysis in WT and KO (clonal line KO2) cells differentiated spontaneously until day 8. Source data are provided as a Source data file.