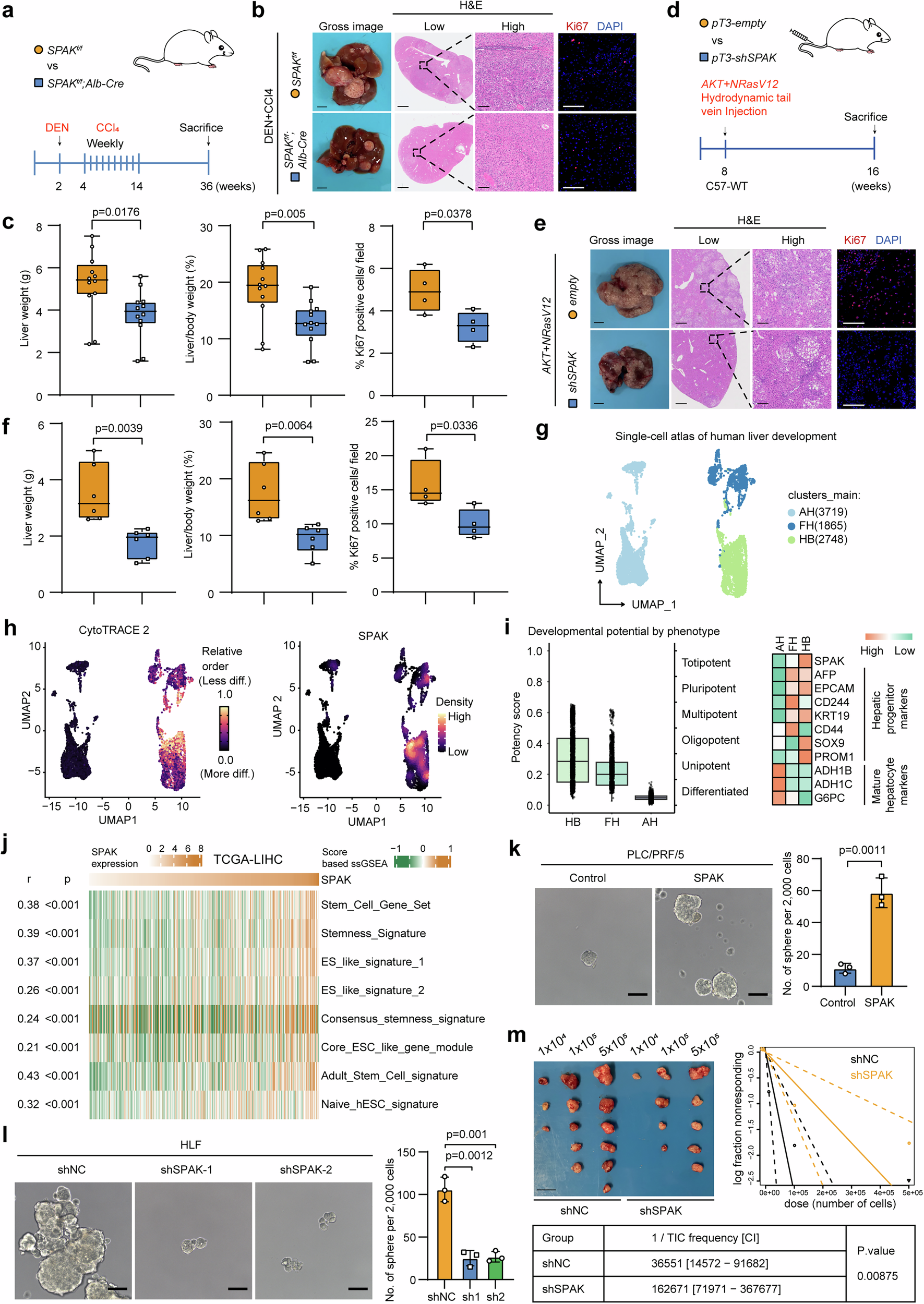
Fig. 2: SPAK promotes tumorigenesis and stem cell properties of HCC.

a Flow chart of the DEN/CCl4-induced HCC mouse model. b, c Gross images of livers (scale bars, 5 mm), representative H&E staining (scale bars, 1000 μm (L), 100 μm (R)), representative immunostaining (scale bars, 100 μm), tumor burden (n = 12 mice), and quantification of Ki-67 (n = 4 mice) of Spakf/f; Alb-Cre and Spakf/f mice. d Flow chart of the AKT/NRasV12-induced HCC mouse model. e, f Gross images of livers (scale bars, 5 mm), representative H&E staining (scale bars, 1000 μm (L), 100 μm (R)), representative immunostaining (scale bars, 100 μm), tumor burden (n = 6 mice), and quantification of Ki-67 (n = 4 mice) of pT3-shSpak and pT3-empty mice. g Analysis of a human liver development single-cell atlas revealed three cell clusters: hepatoblasts (HB), fetal hepatocytes (FH), and adult hepatocytes (AH). h UMAP of CytoTRACE 2 predicted order (more to less differentiated) and SPAK relative expression. i SPAK, hepatic progenitor and mature hepatocyte markers expression in HB/FH and AH clusters. j Correlation analysis of SPAK with stemness-related signatures. k, l Sphere formation assays to evaluate the impact of SPAK on the self-renewal capacity of HCC cells (n = 3 independent experiments, scale bar, 100 μm). m Extreme limiting dilution analysis: SPAK knockdown HCC cells were subcutaneously injected into 4-week-old male NUDE mice (n = 6 mice/group, scale bar, 5 mm). Stem cell frequency was analyzed; c, f, i, k P values were calculated using an unpaired t test (two-tailed). j P values were calculated using a Pearson correlation analysis (two-tailed). The box plots show data distribution with the overlaid box plot indicating the median, first (Q1) and third (Q3) quartiles, and the whiskers extending to the 1.5× interquartile range (IQR). Data are presented as the mean ± SD. Source data are provided as a Source Data file.