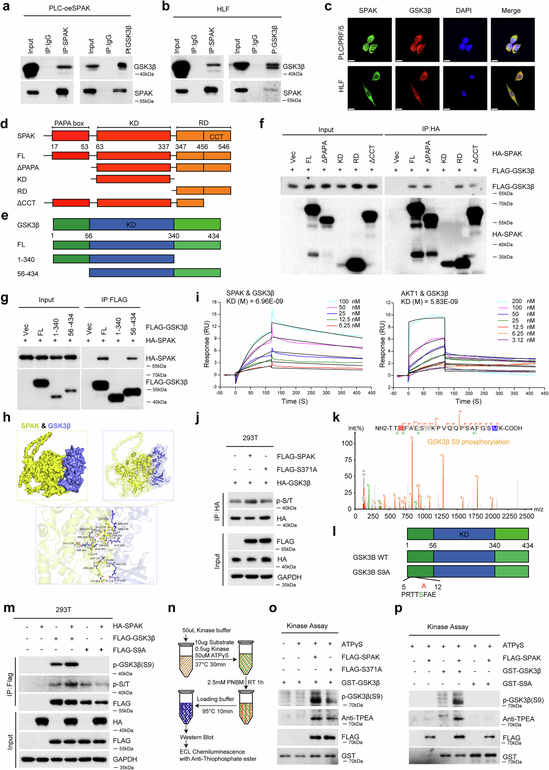
Fig. 5: SPAK deactivates GSK3β by direct binding and promoting its phosphorylation at Ser9.

a, b Immunoprecipitation and western blot assays reveal the interaction between SPAK and GSK3β in HCC cells (n = 3 independent experiments). c Colocalization of SPAK and GKS3β in HCC cells detected by IF analysis (scale bars, 25 μm) (n = 3 independent experiments). d, e Development of truncations for SPAK and GKS3β. f Immunoprecipitation and western blot assays were used to demonstrate the interactions between HA-tagged truncated SPAK and FLAG-tagged GSK3β proteins in HEK293T (n = 3 independent experiments). g Immunoprecipitation and western blot assays were used to demonstrate the interactions between FLAG-tagged truncated GKS3β and HA-tagged SPAK proteins in HEK293T (n = 3 independent experiments). h The crucial amino acids for the interaction between SPAK and GKS3β were speculated using three-dimensional structures. i Surface plasmon resonance assays to evaluate and compare the relative binding affinities of AKT1 and SPAK to GSK3β. j Immunoprecipitation followed by western blot analysis was conducted to examine the phosphorylation of GSK3β in HEK293T cells transfected with FLAG-SPAK or FLAG-S371A (n = 3 independent experiments). k LC-MS/MS spectrum showing the phosphorylation of GKS3βS9. l Design of mutation of S9 sites of GKS3β. m Immunoprecipitation and western blot analyses showing the GKS3β phosphorylation in HEK293T cells transfected with FLAG-GKS3β or FLAG-S9A (n = 3 independent experiments). n Scheme displaying the procedure for kinase reaction and alkylation. o Recombinant GST-GSK3β was used in an in vitro kinase assay, where active FLAG-SPAK or FLAG-S371A proteins were incubated with GST-GSK3β to initiate the kinase reaction. S9 phosphorylation on WT GSK3β after in vitro kinase assay was determined by GSK3β-specific phospho-antibodies (n = 3 independent experiments). p S9 phosphorylation on WT GSK3β and mutant GSK3β after in vitro kinase assay was determined by GSK3β-specific phospho-antibodies (n = 3 independent experiments). Source data are provided as a Source Data file.