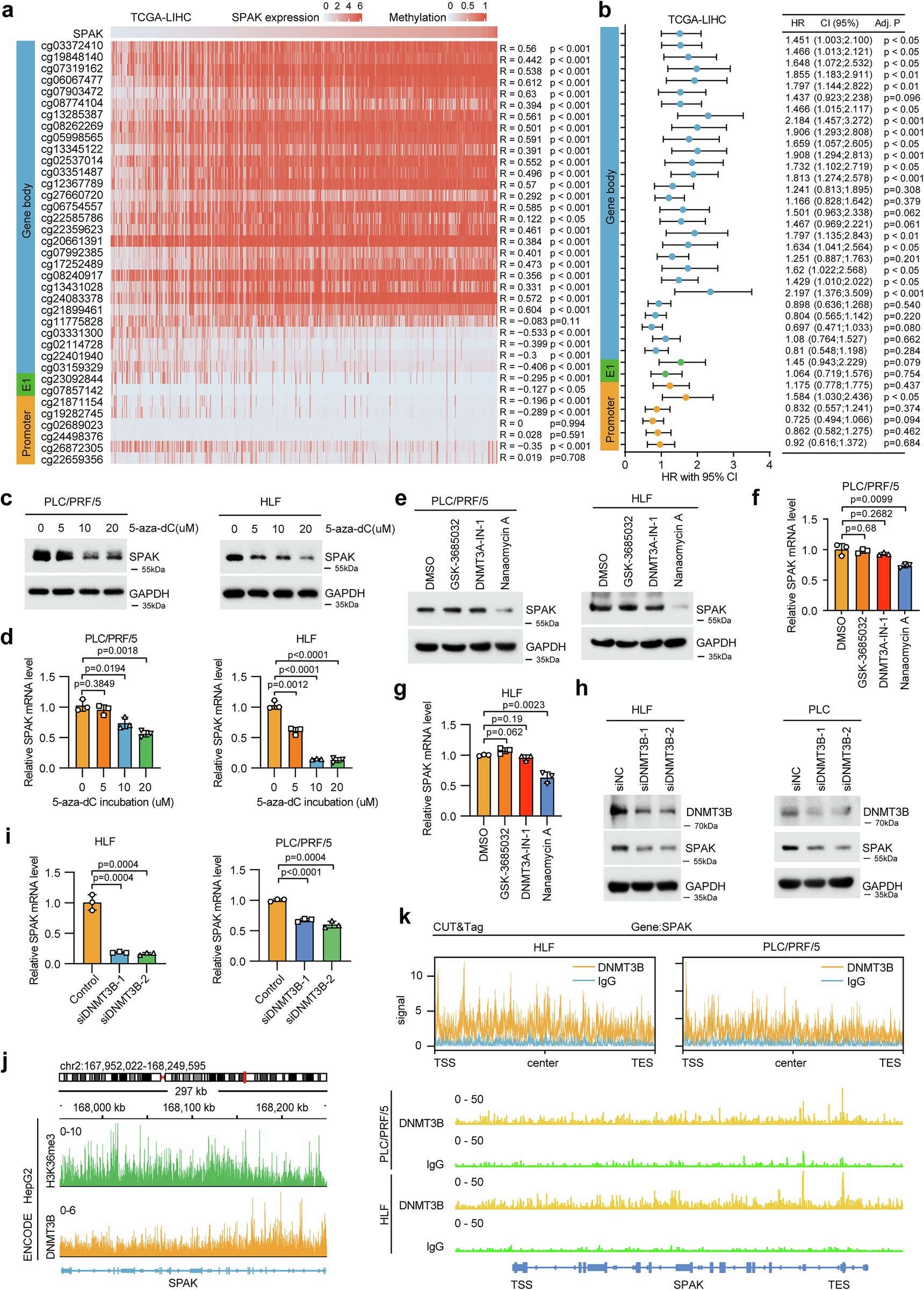
Fig. 7: Intragenic hypermethylation of SPAK contributed to its high expression in HCC.

a The correlation between the methylation level of the CpG sites of SPAK gene and its expression level. b Most of the CpG sites in the gene body are correlated with the overall survival (OS) of HCC patients, while only one site in the promoter region is related to OS (TCGA-LIHC, n = 371 patients). c SPAK protein levels in HCC cells treated with 5-aza-dC for the indicated concentrations (n = 3 independent experiments). d SPAK mRNA levels in HCC cells treated with 5-aza-dC for the indicated concentrations (n = 3 independent experiments). e SPAK protein levels in HCC cells treated with DNMTs inhibitors (n = 3 independent experiments). f, g SPAK mRNA levels in HCC cells treated with DNMTs inhibitors (n = 3 independent experiments). h SPAK protein levels in indicated HCC cells treated with or without si-DNMT3B transfection (n = 3 independent experiments). i SPAK mRNA levels in indicated HCC cells treated with or without si-DNMT3B transfection (n = 3 independent experiments). j Tracks showing the DNMT3B and H3K36me3 occupancy at gene body region of SPAK based on analysis of ChIP seq from the ENCODE (ENCSR156CWW and ENCSR000AMB). k Tracks showing the DNMT3B occupancy at gene body region of SPAK based on analysis of CUT&Tag sequencing data performed in PLC/PRF/5 and HLF cells; a P values were calculated using a Pearson correlation analysis (two-tailed). b P values were calculated using a Cox proportional hazards regression model. d, f, g, i P values were calculated using an unpaired t test (two-tailed). Data are presented as the mean ± SD. Source data are provided as a Source Data file.