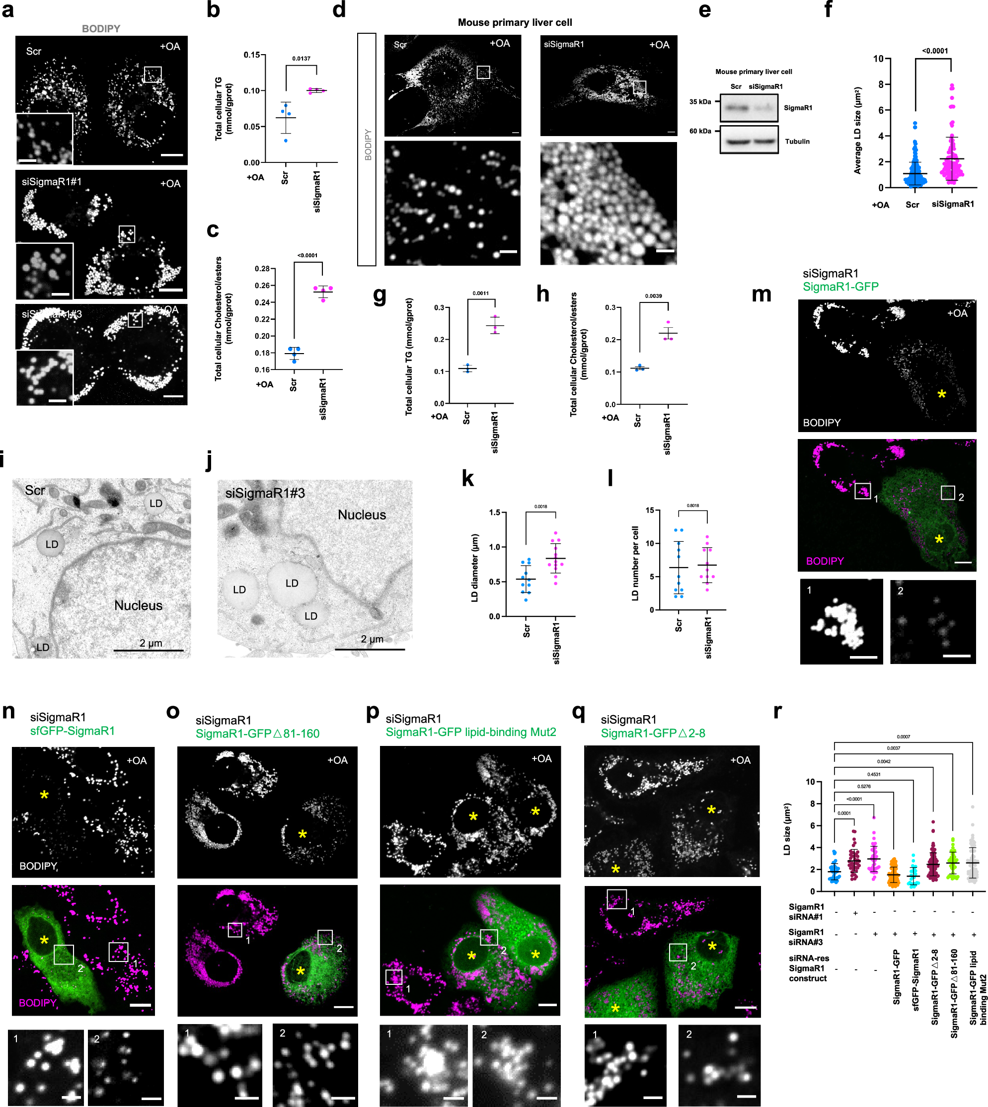
Fig. 6: SigmaR1 depletion results in accumulation of lipid droplets in hepatocytes.

a Representative images of live HepG2 cells stained by BODIPY 558/568 (gray) treated with scrambled or two different SigmaR1 siRNAs (#1, #3) with insets under treatment of OA (200 μM) for 16 h. b, c The levels of TG (b) and cholesterol (c) in HepG2 cells as in (a) in four independent experiments. Two-tailed unpaired Student’s t test. Mean ± SD. d Representative images of BODIPY 558/568 (gray)-stained mouse primary liver cells treated with scrambled (left) or SigmaR1 siRNA (right) with insets under treatment of OA (200 μM) for 16 h. e Western blots showing the efficiency of siRNAs-mediated SigmaR1 depletion in primary hepatocytes from 3 independent experiments. f Quantification of LDs size in mouse primary liver cells as in (d) treated with scrambled (139 cells) or SigmaR1 siRNA (99 cells) in at least three independent experiments. Two-tailed unpaired Student’s t test. Mean ± SD. g, h. The levels of TG (g) and cholesterol (h) in mouse primary liver cells as in (d) from three independent experiments. Two-tailed unpaired Student’s t test. Mean ± SD. i, j Representative TEM images of control (i) or SigmaR1-depleted (j) HepG2 cells under normal culture condition with insets. k, l The LD diameter [scrambled (11cells) or SigmaR1 siRNA (13 cells)] (k) and LD number [scrambled (11 cells) or SigmaR1 siRNA (11 cells)] per cell (l) as shown in (i, j). Two-tailed unpaired student’s t-test. Mean ± SD. m–q BODIPY 558/568 (magenta)-stained HepG2 cells treated with SigmaR1 siRNA expressing siRNA-resistant SigmaR1-GFP (m, green), sfGFP-SigmaR1 (n), SigmaR1-GFP∆81-160 (o), SigmaR1-GFP lipid-binding Mut2 (p), or SigmaR1-GFPΔ2-8 (q) with insets. r Quantification of LD size in HepG2 cells [scrambled (39 cells) or SigmaR1 siRNA#1 (42 cells), SigmaR1 siRNA#3 (43 cells), SigmaR1 siRNA expressing siRNA-resistant SigmaR1-GFP (83 cells), sfGFP-SigmaR1 (24 cells), SigmaR1-GFPΔ2-8 (92 cells), SigmaR1-GFP∆81-160 (41 cells) or SigmaR1-GFP lipid-binding Mut2 (68 cells)] as in (a, m–q) from three independent experiments. Ordinary one-way ANOVA with Tukey’s multiple comparisons test. Mean ± SD. Scale bars, 10 μm in the whole cell images and 2 μm in the insets (a, d, m–q) and 2 μm in (i, j).