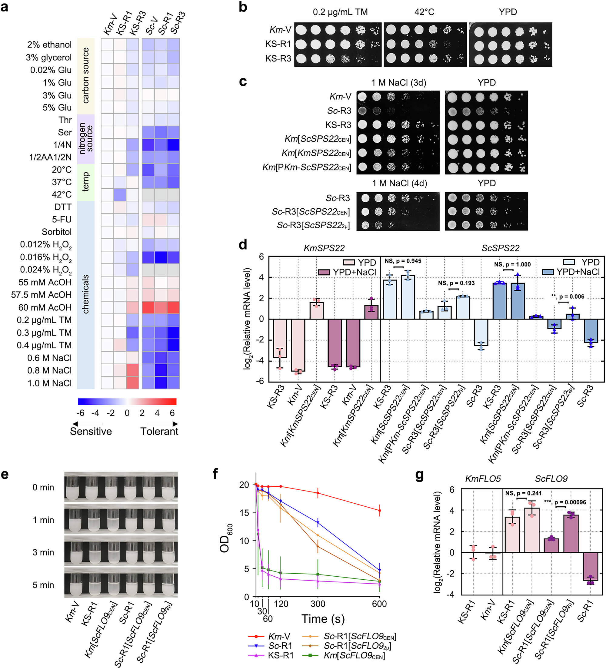
Fig. 3: Chromosomal transfers resulted in enhanced phenotypes.

(a) Growth phenotypes of the synthetic and parental species, relative to Km-Vector (Km-V). Growth under each condition was normalized to YPD growth at 30 °C, log-transformed, averaged across biological replicates and subtracted by the value of Km-V (see Methods for details), such that 0 means equal growth to Km-V. n = 3 for all conditions except for three H2O2 treatments and 60 mM AcOH, where n = 2 (see Methods). Original data are provided in Supplementary Fig. 6 and Supplementary Data 4. Gray, no growth. Glu, glucose; 1/4 N, one-quarter ammonium sulfate; 1/2 AA, half amino acids; 1/2 N, half ammonium sulfate; TM, tunicamycin; 5-FU, 5-fluorouracil. (b) Growth defects under TM or 42 °C associated with transferred Sc chromosomes (1:5 serial dilutions; 1-day growth unless indicated otherwise). (c) Improved NaCl tolerance associated with ScSPS22 promoter. ScSPS22, KmSPS22 and PKm-ScSPS22 alleles were expressed with a centromeric plasmid (indicated by the subscript CEN) or a 2 µ plasmid (ScSPS222µ) in either Km (upper panel) or Sc-R3 (lower panel). (d) Relative mRNA levels of ScSPS22 and KmSPS22 measured by qPCR. mRNA levels in KS and Km were normalized to the average of three housekeeping genes, KmSWC4, KmTRK1, and KmMPE1. mRNA levels of ScSPS22 in Sc were normalized to the average of ScSWC4, ScTRK1, and ScMPE1. (e, f) Enhanced flocculation in KS-R1 associated with ScFLO9. ScFLO9 was expressed with either a centromeric plasmid (ScFLO9 CEN) or a 2µ plasmid (ScFLO92µ) in Km or Sc-R1. Overnight cultures were vortexed vigorously and left still, before being imaged (e) and examined for the OD600 of the supernatant (f) at designated timepoints. (g) Relative expression levels of ScFLO9 and KmFLO5 measured by qPCR, normalized as described above. The values in (d, f, g) represent the mean ± SD (three biological replicates). Statistical tests in (d, g) were performed with ANOVA followed by Tukey’s test to account for multiple comparisons. **, p < 0.01; ***, p < 0.001. Source data are provided in Source Data file and Supplementary Data 4.