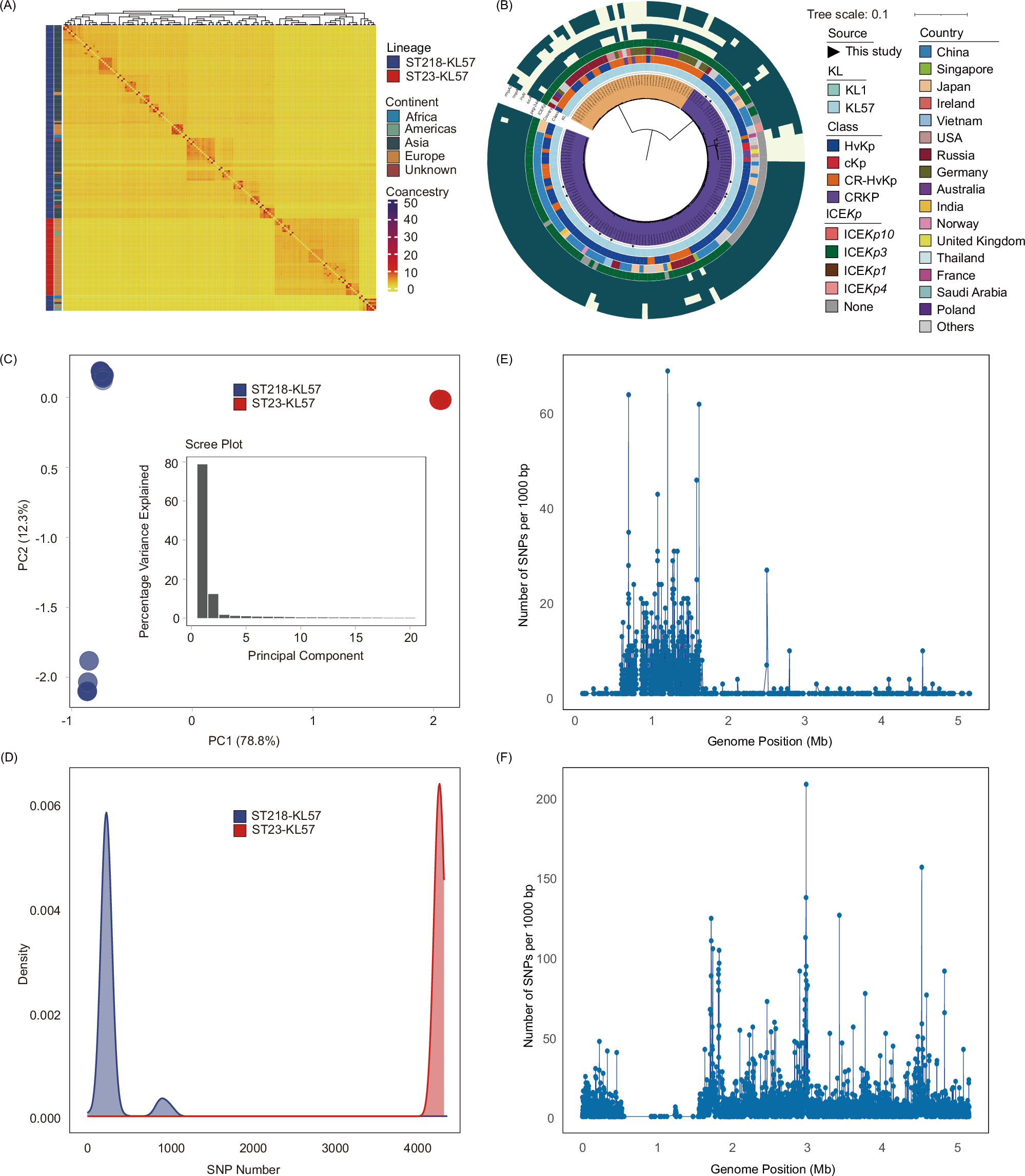
Fig. 2: FineSTRUCTURE analysis, population structure and genetic variation in ST218-KL57 and ST23-KL57 isolates.

A Geographic origins and ST of isolates are shown by annotation bars. The heatmap gradient indicates a genetic diversity cline rather than discrete clusters. B Maximum-likelihood phylogenetic tree of ST218-KL57 and ST23-KL57 isolates based on core SNPs. Within the innermost ring, orange indicates ST23-KL57 isolates, while purple indicates ST218-KL57 isolates. C Principal Component Analysis (PCA) of ST218-KL57 and ST23-KL57 isolates based on pruned SNPs. The inset scree plot shows the variance explained by the first 20 principal components. D Distribution of pairwise SNP distances between ST218-KL57 and ST23-KL57 isolates. E Nucleotide polymorphisms distinguishing ST218-KL57 isolates from ST23-KL57 isolates. The number of SNPs per 1,000 bp is shown. F Nucleotide polymorphisms distinguishing ST395 isolates from ST23-KL57 isolates. The number of SNPs per 1,000 bp is shown. ST sequence type, KL capsule locus, SNP single-nucleotide polymorphism, cKp classical K. pneumoniae, CRKP carbapenem-resistant K. pneumoniae, hvKp, hypervirulent K. pneumoniae, CR-hvKp carbapenem-resistant hypervirulent K. pneumoniae. Source data are provided as a Source Data file.