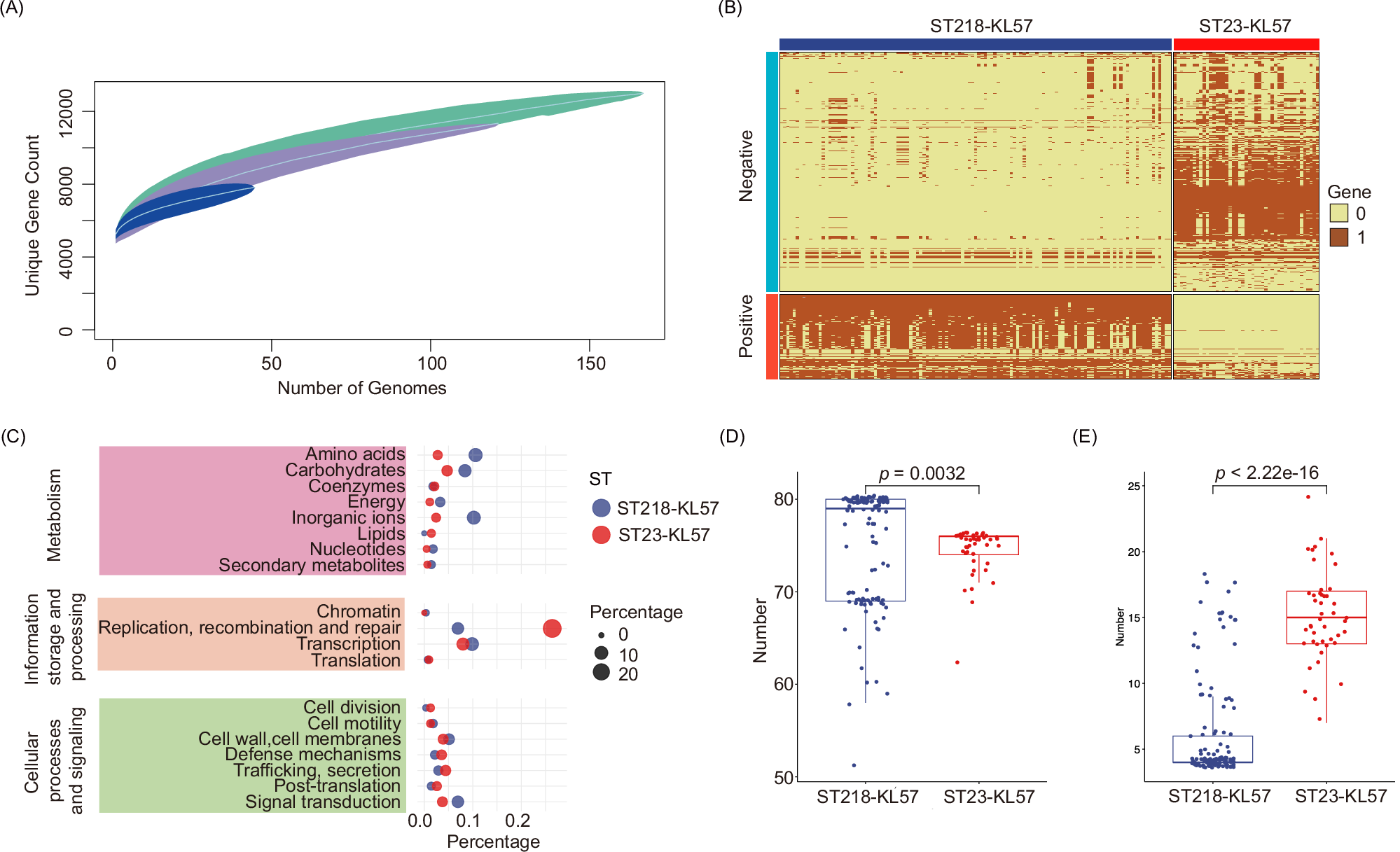
Fig. 3: Pan-genome profiling, comparative genomic analysis, and functional enrichment analysis.

A The pan-genome curves of ST218-KL57 and ST23-KL57 isolates, along with the combined pan-genome curve for both ST218-KL57 and ST23-KL57. The blue, purple, and green colors represent the pangenome curves of ST23-KL57, ST218-KL57, and the combined strains of ST218-KL57 and ST23-KL57, respectively. B Characteristic genes distinguishing ST218-KL57 and ST23-KL57 isolates. Gene presence/absence associations were analyzed using Scoary with two-sided Fisher’s exact tests. Multiple testing was controlled using the Benjamini–Hochberg false-discovery rate (FDR) method, and gene clusters with FDR-adjusted p < 0.05 were considered significant. Genes with odds ratio (OR) > 1 are labeled as ‘Positive’ (enriched in ST218-KL57), whereas genes with OR < 1 are labeled as ‘Negative’ (enriched in ST23-KL57). C Clusters of Orthologous Groups (COG) clustering of characteristic genes for ST218-KL57 and ST23-KL57 isolates, with the size of the circles representing the proportion. D Comparison of virulence gene numbers between ST218-KL57 and ST23-KL57 isolates. E Comparison of resistance gene numbers between ST218-KL57 and ST23-KL57 isolates. For each group, number of genes were summarized using boxplots in which the central line represents the median, the box boundaries indicate the interquartile range (IQR, 25th–75th percentile), and the whiskers extend to 1.5 × IQR. Individual data points were overlaid using jittered dots. Group differences were evaluated using the Wilcoxon rank-sum test (two-tailed), and p-values were reported. Source data are provided as a Source Data file.