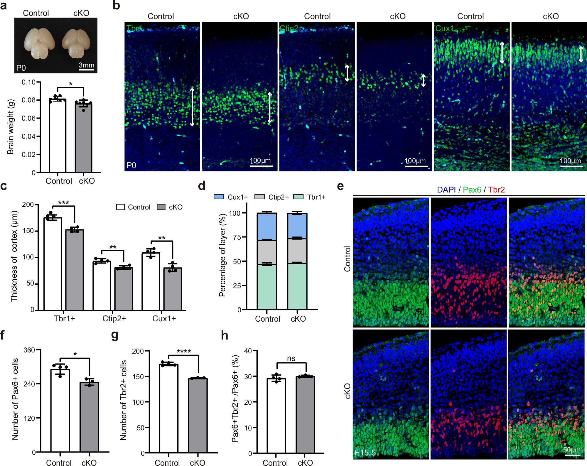
Fig. 5: Nestin-cKO mice display microcephaly without deficits in the AP-to-BP transition.

a Pqbp1flox/Y mice as control and Pqbp1flox/Y; Nestin-Cre mice as cKO. The top is the general morphology of the brains in control and cKO mice at P0. Scale bar, 3 mm. The bottom is the quantification of brain weights for the top. n = 7 mice in each group, p = 0.0106. b Representative images of control and cKO mice cortex stained for Tbr1, Ctip2, Cux1, and DAPI at P0. Scale bar, 100 μm. c Quantification of the thickness (white two-way arrows in b) of Tbr1+, Ctip2+, Cux1+ neurons for (b). n = 4 mice in each group, Tbr1+ : p = 0.0005; Ctip2+ : p = 0.0031; Brn2+ : p = 0.0014. d Quantification of the proportion of neurons in each layer of the brain for (b). e Representative images of control and cKO mice cortex stained for Pax6 and Tbr2 at E15.5. Scale bar, 50 μm. f, g Quantification of the Pax6+ cell number, Tbr2+ cell number in 200 μm cortex for (e). n = 4 mice in control group, n = 3 mice in cKO group, Pax6+ number: p = 0.0125; Tbr2+ number: p < 0.0001. h Quantification of the proportion of the AP-to-BP transition for (e). n = 4 mice in control group, n = 3 mice in cKO group, p = 0.361. All quantification data are represented as mean ± SD. a, c, f, g, h two-tailed unpaired Student’s t test. ns>0.05, *p ≤ 0.05; **p ≤ 0.01; ***p ≤ 0.001; ****p ≤ 0.0001. Source data are provided as a Source Data file.