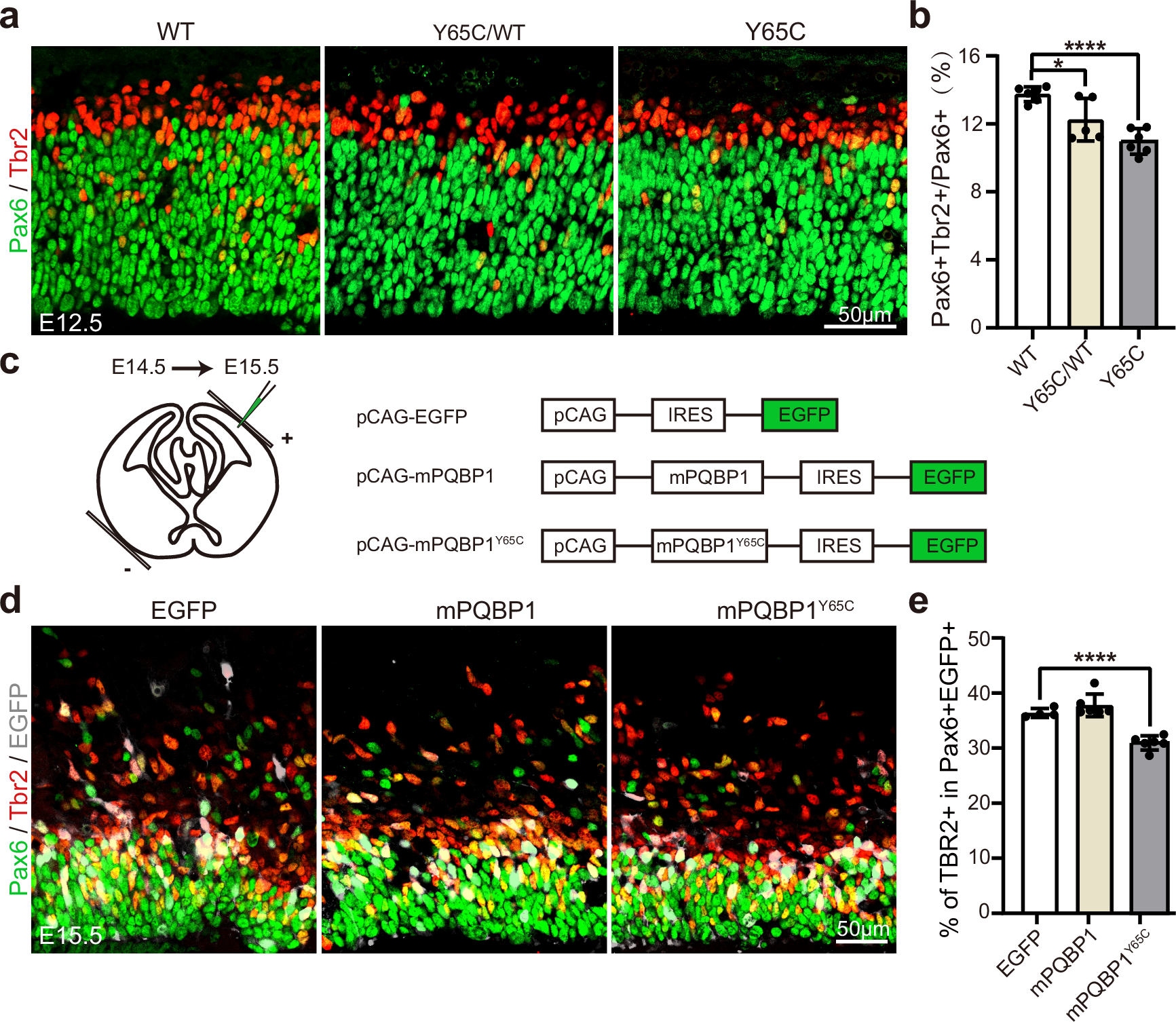
Fig. 6: The Y65C mutation confers a gain-of-function phenotype that disrupts AP-to-BP transition.

a Representative images of WT, Pqbp1Y65C/WT and Pqbp1Y65C/Y mice cortex stained for Pax6 and Tbr2 at E12.5. Scale bar, 50 μm. b Quantification of the proportion of the AP-to-BP transition for (a). n = 6 mice in WT group, n = 5 mice in Y65C/WT group, n = 6 mice in Y65C group, WT vs Y65C/WT: p = 0.0218; WT vs Y65C/WT: p < 0.0001. c Schematic diagram of in utero electroporation and plasmid construction. The plasmid was mixed with fast green and injected into the ventricles of embryonic mice. + and − represents positive and negative electrodes respectively. d Representative images of the mouse cortex stained for Pax6, Tbr2, and EGFP after electroporation with different plasmids at E15.5. Scale bar, 50 μm. e Quantification of the proportion of the AP-to-BP transition after electroporation with different plasmids for (d). n = 4 mice in EGFP group, n = 6 mice in mPQBP1 group, n = 6 mice in mPQBP1Y65C group, EGFP vs mPQBP1: p = 0.2335; EGFP vs mPQBP1Y65C: p < 0.0001. All quantification data are represented as mean ± SD. b, e A two-tailed unpaired Student’s t-test. ns>0.05, *p ≤ 0.05; ****p ≤ 0.0001. Source data are provided as a Source Data file.