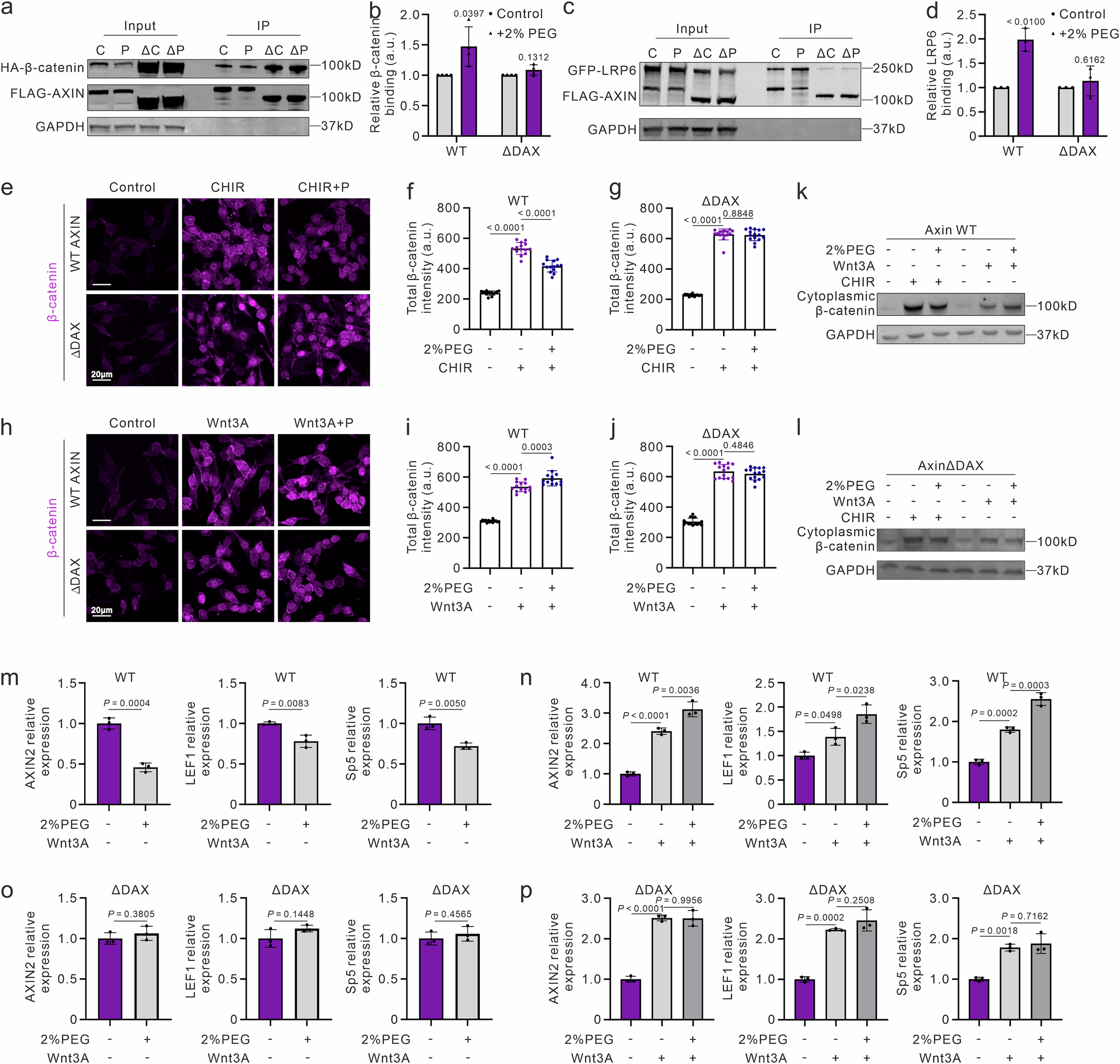
Fig. 2: A mechano-biochemical operational amplifier circuit guiding distinct outputs of AXIN-β-catenin binding, β-catenin accumulation, and Wnt/β-catenin signaling activation.

Western blot showing that volumetric compression promotes AXIN binding β-catenin (a; quantified in b) and LRP6 (c; quantified in d). These effects were abolished upon DAX domain deletion. e–g RKO cells treated with CHIR99021 (3 µM) show β-catenin degradation under compression (e), quantified in (f) (n = 14 cells per group). This degradation was prevented upon DAX domain deletion (control, n = 15; CHIR, n = 16; CHIR + 2P, n = 15 cells) (e, g). Scale bar, 20 μm. h–j Immunostaining shows compression leads to β-catenin accumulation under Wnt3a stimulation (h), quantified in (i) (control, n = 14; Wnt3A, n = 14; Wnt3A + 2P, n = 13 cells). This was prevented upon DAX domain deletion (n = 15 cells per group) (h, j). Scale bar, 20 μm. Western blot analysis showing that volumetric compression results in β-catenin degradation in the absence of Wnt ligands but accumulation in the presence of Wnt ligands (k), the bidirectional regulation on β-catenin is eliminated upon DAX domain deletion (l). Data are representative of three independent experiments with similar results. RT-qPCR showing that compression inhibits the expression of Wnt target genes AXIN2, LEF1, and SP5 in the absence of Wnt ligands (m), while elevating their expression in the presence of Wnt ligands (n). RT-qPCR showing that the inhibitory (o) or promotive (p) effects of volumetric compression on Wnt target gene expression are prevented upon DAX domain deletion. In b, d, data are presented as fold change relative to the respective control group (set to 1). Statistical significance was determined using a two-sided ratio paired t-test on raw densitometry values (n = 4 independent experiments for b; n = 3 independent experiments for d). In f, g, i, j, data are presented as mean ± s.d. and were analyzed by one-way ANOVA. In m–p, data are representative of three independent experiments (n = 3 per group); data are presented as mean ± s.d. and were analyzed by two-tailed unpaired t-test. Exact p values are shown in the figure. a.u. arbitrary units. Source data are provided as a Source Data file.