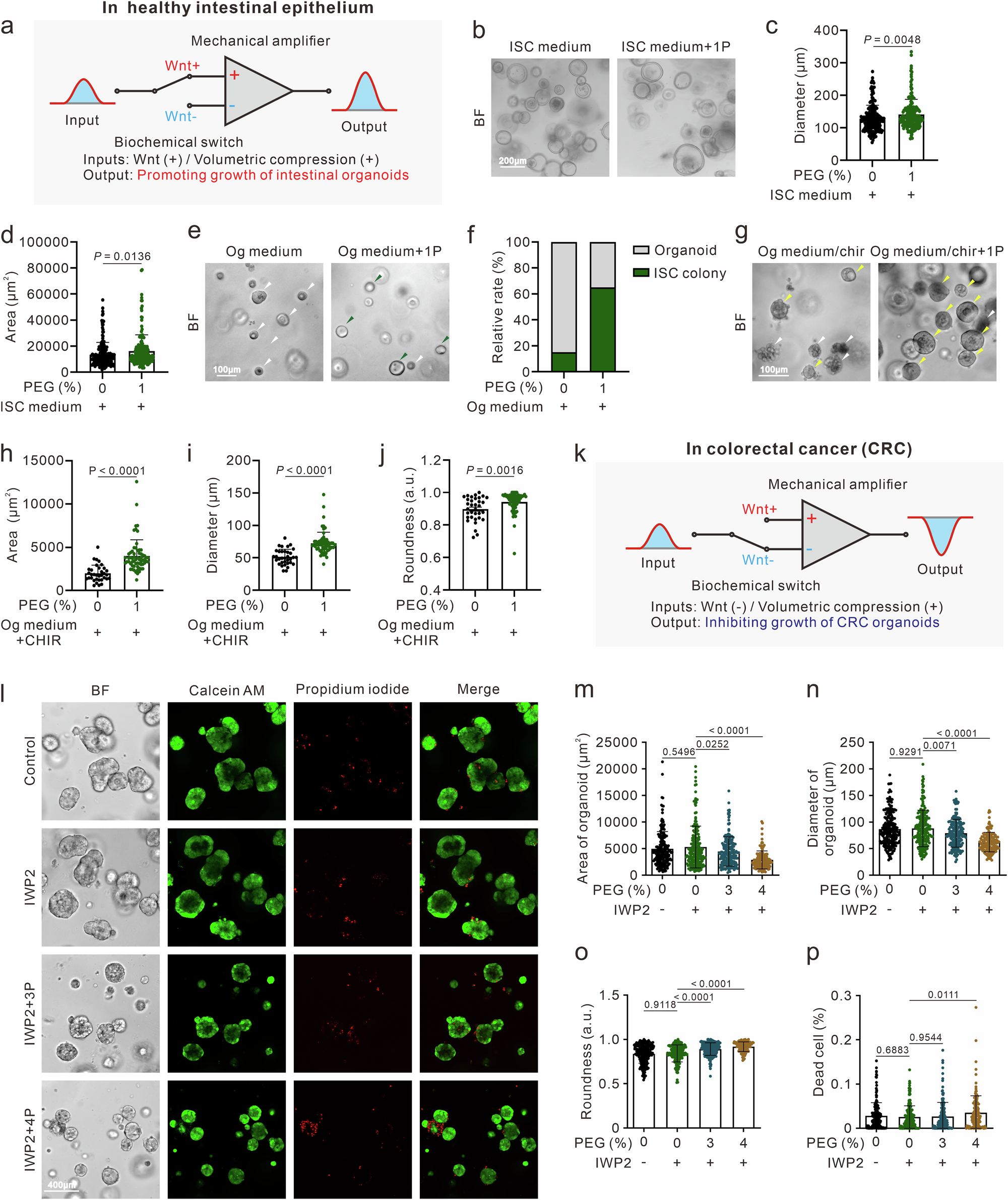
Fig. 3: A mechano-biochemical operational amplifier circuit guides distinct cell fate decisions in healthy intestinal organoids and colorectal cancer organoids.

a Schematic illustration showing that in healthy intestinal epithelium or organoids, Wnt/β-catenin signaling is required for cell growth. The operational amplifier switches to “non-inverting input”, promoting the growth of healthy intestinal organoids. b–d ISC spheroids were cultured in ISC medium with Wnt ligands. Representative images showing that volumetric compression generates larger ISC spheroids (b), consistently supported by quantifications of diameters (c) and areas (d) (Control, n = 199; Compressed, n = 175 organoids). Scale bar, 200 μm. e, f Organoids were cultured in Organoid (Og) medium. Representative images showing that compression promotes the transition to ISC colonies (e), quantified by the relative rate of colony formation (f) (n = 100 organoids). Scale bars, 100 μm. g–j Intestinal organoids were cultured in Og medium with CHIR99021. Representative images showing that compression promotes organoid growth (g), quantified by area (h), diameter (i), and roundness (j) (Control, n = 34; Compressed, n = 63 organoids). Scale bar, 100 μm. k Schematic illustration showing that in colorectal cancer (CRC), Wnt/β-catenin signaling is typically hyperactivated with pathological β-catenin accumulation. The operational amplifier switches to “inverting input”, inhibiting CRC organoid growth. l CRC organoids were cultured in CRC medium with IWP2 (to exclude possible Wnt ligands) or osmotic compression (3% or 4% PEG 300). Representative images showing that IWP2 does not affect growth, whereas compression inhibits growth. Scale bar, 400 μm. Quantifications showing that volumetric compression reduces the area (m), diameter (n), and alters the morphology (o) of CRC organoids, with no significant effect on cell viability at 3% PEG and only a minimal effect at 4% PEG (p). (Control, n = 204; IWP2, n = 201; 3% PEG, n = 185; 4% PEG, n = 137 organoids). In b, e, g, l, data are representative of three independent experiments with similar results. In c, d, h–j, data are presented as mean ± s.d. and were analyzed by two-tailed unpaired t-test. In m–p, data are presented as mean ± s.d. and were analyzed by one-way ANOVA. Exact p values are shown in the figure. Source data are provided as a Source Data file.