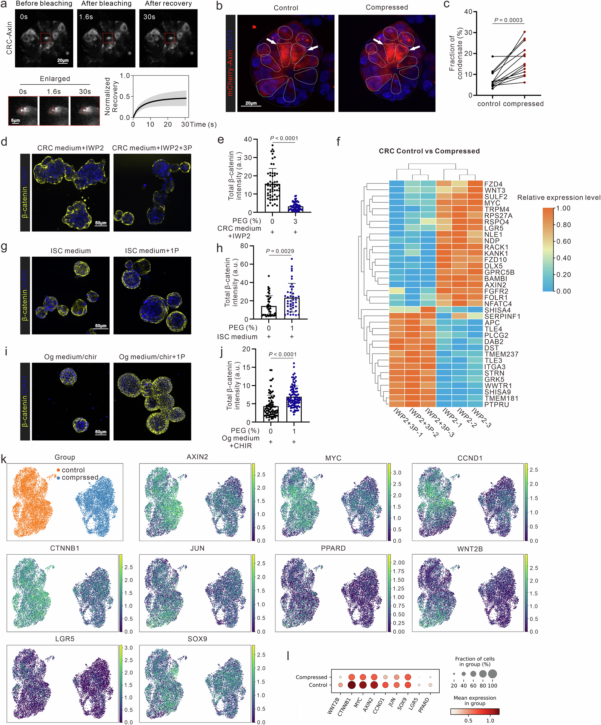
Fig. 4: The bidirectional regulation of Wnt by the mechano-biochemical operational amplifier is enabled by AXIN phase separation.

a FRAP assay showing the recovery of AXIN condensates after photo-bleaching. Top panels show a larger field of view (Scale bar, 20 μm), and bottom panels show magnified views of the red boxed regions (Scale bar, 5 μm). Data are presented as mean ± s.d. (n = 7 biologically independent experiments). b Representative images showing AXIN condensates in the same CRC organoids before and after volumetric compression. White arrows indicate regions with distinct changes in droplets. Scale bar, 20 μm. c Quantification of fraction of total AXIN in condensates in CRC organoids before and after volumetric compression (n = 13 organoids). Data were analyzed by two-tailed paired t-test. In CRC organoids, volumetric compression inhibits β-catenin accumulation as indicated by representative immunofluorescence images (d) and quantification of intensity (n = 58 organoids per group) (e). f Heatmap of differentially expressed genes (DEGs) in CRC organoids before and after volumetric compression (n = 3 biologically independent samples per group). Color scale indicates normalized gene expression levels. In ISC spheroids, volumetric compression increases β-catenin accumulation as indicated by representative immunofluorescence images (g) and quantification of β-catenin intensity (n = 42 organoids per group) (h). In intestinal organoids, volumetric compression increases β-catenin accumulation as indicated by representative immunofluorescence images (i), and quantification β-catenin intensity (Control, n = 79; Compressed, n = 92 organoids) (j). scRNA-seq analysis of CRC organoids showing that Wnt signaling-associated genes such as AXIN2, MYC, CCND1, JUN, LGR5, PPARD, CTNNB1, SOX9, and WNT2B are downregulated under volumetric compression, visualized by UMAP feature plots (k) and quantified by mean gene expression (l). Color scale represents log-normalized gene expression. In d, g, i, scale bars, 50 μm. In e, h, j, data are presented as mean ± s.d. and were analyzed by two-tailed unpaired t-test. Exact p values are shown in the figure. Source data are provided as a Source Data file.