Fig. 5: VPAC2 dysfunction in AVP neurons acutely shortens the free-running period.
From: Neuronal feedback loop of the suprachiasmatic nucleus generates robust circadian rhythms

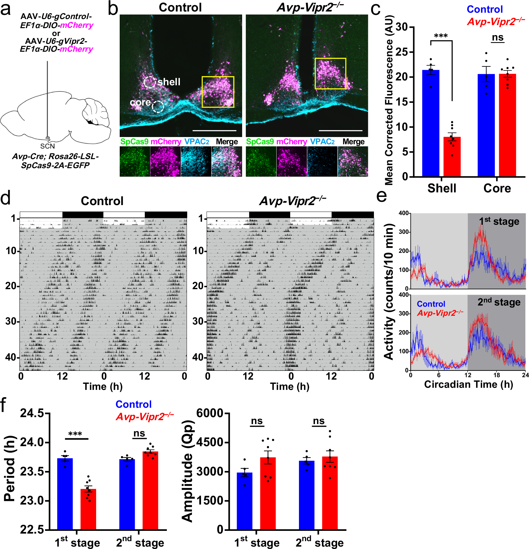
a Schematic diagram showing the injection of AAV-U6-gVipr2-EF1α-DIO-mCherry (Avp-Vipr2−/−) or AAV-U6-gControl-EF1α-DIO-mCherry (control) into the SCN of Avp-Cre; Rosa26-LSL-SpCas9-2A-EGFP mice. b Representative coronal SCN sections prepared from control and Avp-Vipr2−/−mice stained with an anti-VPAC2 antibody. Scale bars, 300 (low magnification) or 50 (high magnification) μm; green, SpCas9-2A-EGFP; magenta, mCherry; light blue, VPAC2 immunostaining). c Quantification of VPAC2 immunostaining in the SCN shell and core regions indicated in (b) by dotted circles. d Representative locomotor activity actograms of control and Avp-Vipr2−/− mice. Recordings were started immediately after the AAV injection to track the course of behavior change. Mice were initially housed in LD for 3 days and then in DD. Gray shading indicates the time when the light was off. e Averaged daily profiles of the locomotor activity of 1st and 2nd stages in DD. f Mean free-running period and amplitude (Qp values) of the locomotor activity rhythm in DD. Because Avp-Vipr2−/− obviously altered the free-running period in the middle of DD, periodogram analysis was performed separately before (1st stage) and after (2nd stage) the transition point for 10 days when the periods were stable. Values are mean ± SEM; n = 6 for control, n = 8 for Avp-Vipr2−/− mice. ***p < 0.001 by two-way repeated measures ANOVA; ns, not significant. The exact p-values are as follows: shell, <0.0001; core >0.9999 (c); period 1st stage, <0.0001; 2nd stage, >0.2723; amplitude 1st stage, 0.5122; 2nd stage, >0.9999 (f). Source data are provided as a Source data file.