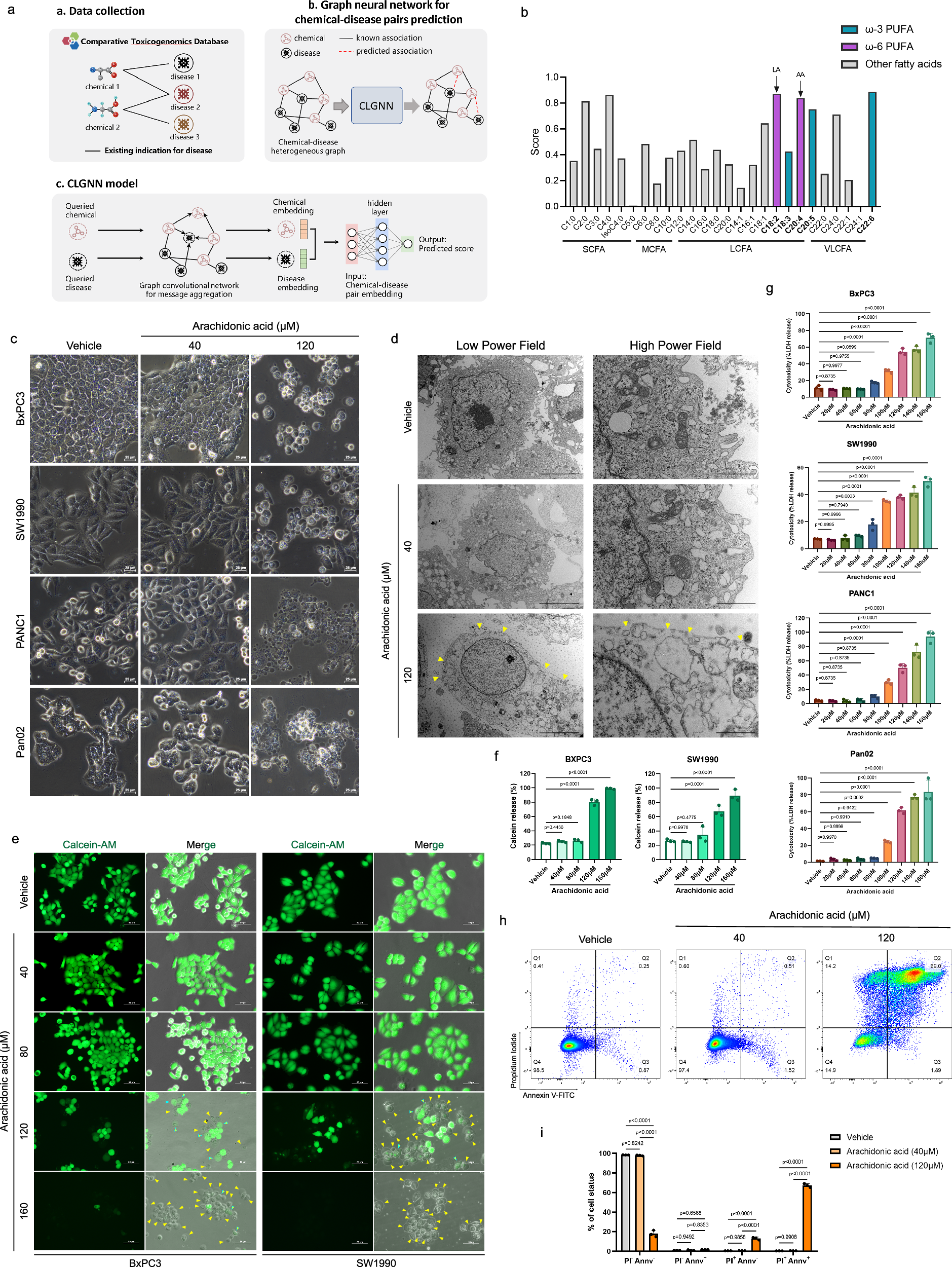
Fig. 1: CLGNN predicts therapeutic effect of PUFA and high concentration of arachidonic acid triggers pyroptosis of PDAC.

a Framework of Contrastive Learning Graph Neural Network (CLGNN) model. The figure was assembled using Microsoft PowerPoint. The icons were sourced from Bioicons (https://bioicons.com/, under CC0 license) and Iconfont (https://www.iconfont.cn/, marked as free for academic use). b Scores of the therapeutic effect of common fatty acids on PDAC predicted by the CLGNN model. The polyunsaturated fatty acids were in bold. c Representative images of pyroptotic morphology changes in BxPC3, SW1990, PANC1, and Pan02 cells. Cells were stimulated with 40 or 120 μM arachidonic acid for 2 h. n = 3 independent experiments, one representative image of 3 independent experiments is shown. Scale bars: 25 μm. d Representative images of electron microscopy analysis of pyroptotic morphology changes in BxPC3 cells. Cells were stimulated with 40 or 120 μM arachidonic acid for 2 h. The disruption of the cell membrane was marked with yellow arrowheads. n = 3 independent experiments, one representative image of 3 independent experiments is shown. Scale bars: 5 μm (Low Power Field) and 1 μm (High Power Field). e, f Representative images (e) and relative percentage of Calcein-AM release into the medium (f) in Calcein-AM release analysis in BxPC3 and SW1990 cells. Cells were stained with Calcein-AM for 30 min, then stimulated with gradient concentrations of arachidonic acid for 2 h. Yellow arrowheads mark cells exhibiting a complete loss of Calcein-AM. Cyan arrowheads mark cells exhibiting partial loss. n = 3 independent experiments, one representative image of 3 independent experiments is shown, One-way ANOVA with Dunnett’s multiple comparisons test. Scale bars: 50 μm. g LDH release assay of BxPC3, SW1990, PANC1, and Pan02 cell lines treated with a gradient concentration of arachidonic acid for 4 h. n = 3 independent experiments, One-way ANOVA with Dunnett’s multiple comparisons test. h Flow cytometry analysis of Annexin V (AnnV)/Propidium Iodide (PI)-stained BxPC3. n = 3 independent experiments, one representative image of 3 independent experiments is shown. Experimental design as in (c). i Proportions of AnnV-/PI+ and AnnV+/PI+ cell population cells, quantified from images as shown in (h). n = 3 independent experiments, Two-way ANOVA with Tukey’s multiple comparisons test. Bar graphs expressed as mean ± SEM. See also Supplementary Fig. 1 and Supplementary Fig. 2. Source data are provided as a Source Data file.