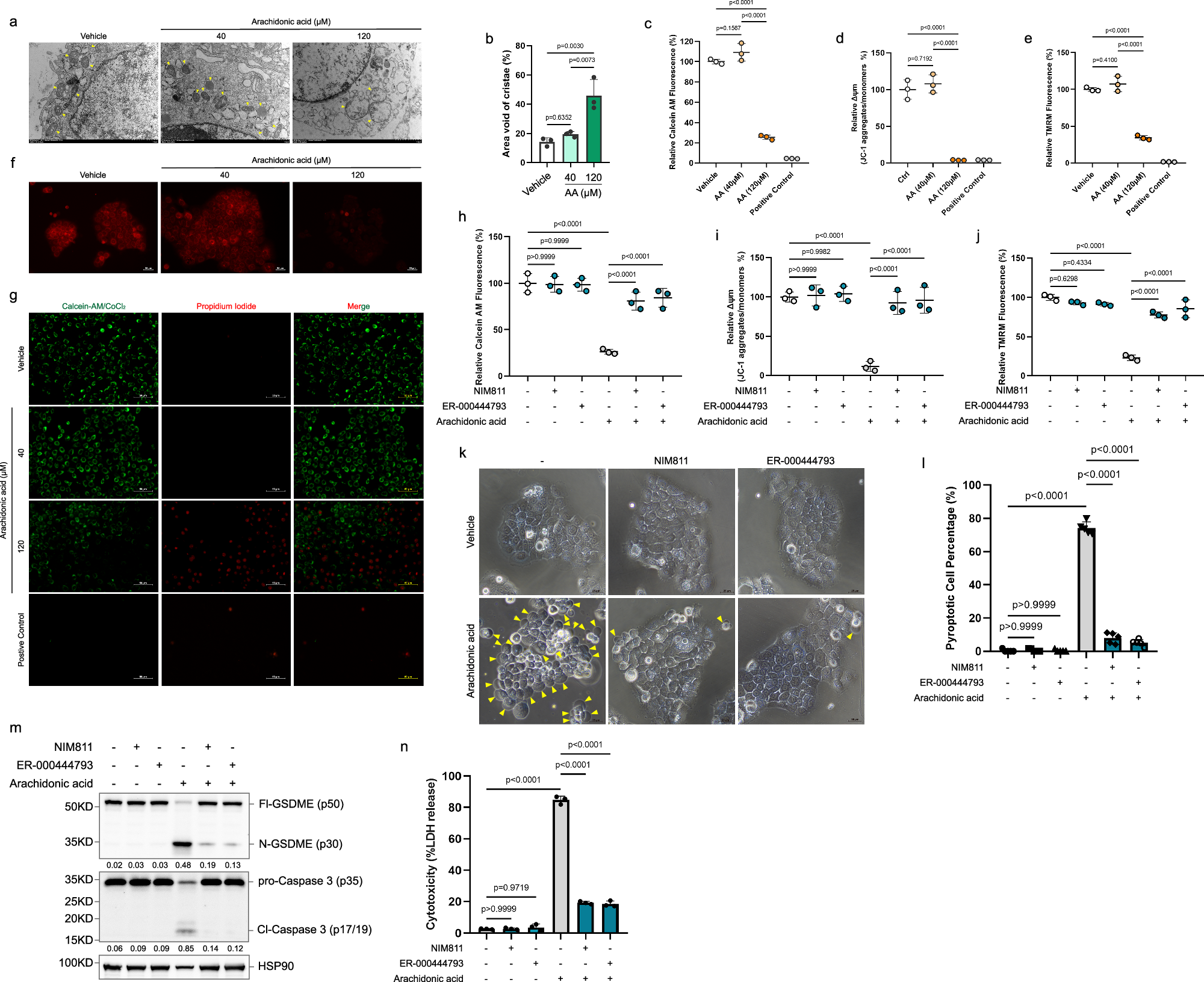
Fig. 3: Arachidonic acid induced irreversible mPT is necessary trigger of pyroptosis.

a Representative electron microscopy images of BxPC3 cells. Representative mitochondrial morphologies were marked with yellow arrowheads. n = 3 independent experiments, one representative image of 3 independent experiments is shown. Scale bars, 1 μm. b Mitochondrial cristae density was represented as percent area void of cristae, quantified from images as shown in (a). n = 3 independent experiments, One-way ANOVA with Dunnett’s multiple comparisons test. c–e Relative mPTP formation was detected by Calcein-AM/CoCl2 assay (c) and dissipation of Δψm by JC−1 assay (d) and Tetramethylrhodamine methyl ester perchlorate (TMRM) staining assay (e). BxPC3 were treated with 40 or 120 μM arachidonic acid for 1 h. Ionomycin and carbonyl cyanide 3-chlorophenylhydrazone (CCCP) were used as positive controls of mPT and Δψm dissipation, respectively. n = 3 independent experiments, One-way ANOVA with Dunnett’s multiple comparisons test. f Representative images of TMRM staining assay. Experimental design as in (e). n = 3 independent experiments, one representative image of 3 independent experiments is shown. g Representative images of Calcein-AM/CoCl2 assay and PI staining assay. Cells were treated with 40 or 120 μM arachidonic acid for 2 h. Ionomycin was used as a positive control. n = 3 independent experiments, one representative image of 3 independent experiments is shown. h–j mPT detected by Calcein-AM/CoCl2 assay (h) and dissipation of Δψm by JC−1 assay (i) and TMRM staining assay (j). BxPC3 cells were pre-treated with NIM811 (10 μM) or ER-000444793 (10 μM) for 2 h followed by 120 μM arachidonic acid treatment for 1 h. n = 3 independent experiments, One-way ANOVA with Dunnett’s multiple comparisons test. k, l Representative images (k) and quantitative analysis (l) of pyroptotic morphology changes in NIM811/ER-000444793 pre-treated BxPC3 cells. Cells were pre-treated with NIM811 (10 μM) or ER-000444793 (10 μM) for 2 h followed by 120 μM arachidonic acid treatment for 2 h. The pyroptotic cells were marked with yellow arrowheads. n = 5 independent experiments, one representative image of 5 independent experiments is shown, One-way ANOVA with Dunnett’s multiple comparisons test. Scale bars, 25 μm. m Immunoblots of GSDME, Caspase 3, and HSP90 in cell lysates of NIM811/ER-000444793 pre-treated BxPC3 cells. Cells were pre-treated with NIM811 (10 μM) or ER-000444793 (10 μM) for 2 h followed by 120 μM arachidonic acid treatment for 2 h. n = 3 independent experiments, one representative image of 3 independent experiments is shown. n LDH release assay of NIM811-/ER-000444793-pre-treated cells followed by 120 μM arachidonic acid treatment for 4 h. n = 3 independent experiments, One-way ANOVA with Dunnett’s multiple comparisons test. HSP90 was used as a loading control. Densitometric quantification of cleaved GSDME (~ 30 kDa, lower band) and cleaved caspase 3 (17/19 kDa, lower band) normalized to loading control (Two distinct bands on the membrane). Bar graphs expressed as mean ± SEM. See also Supplementary Fig. 4. Source data are provided as a Source Data file.