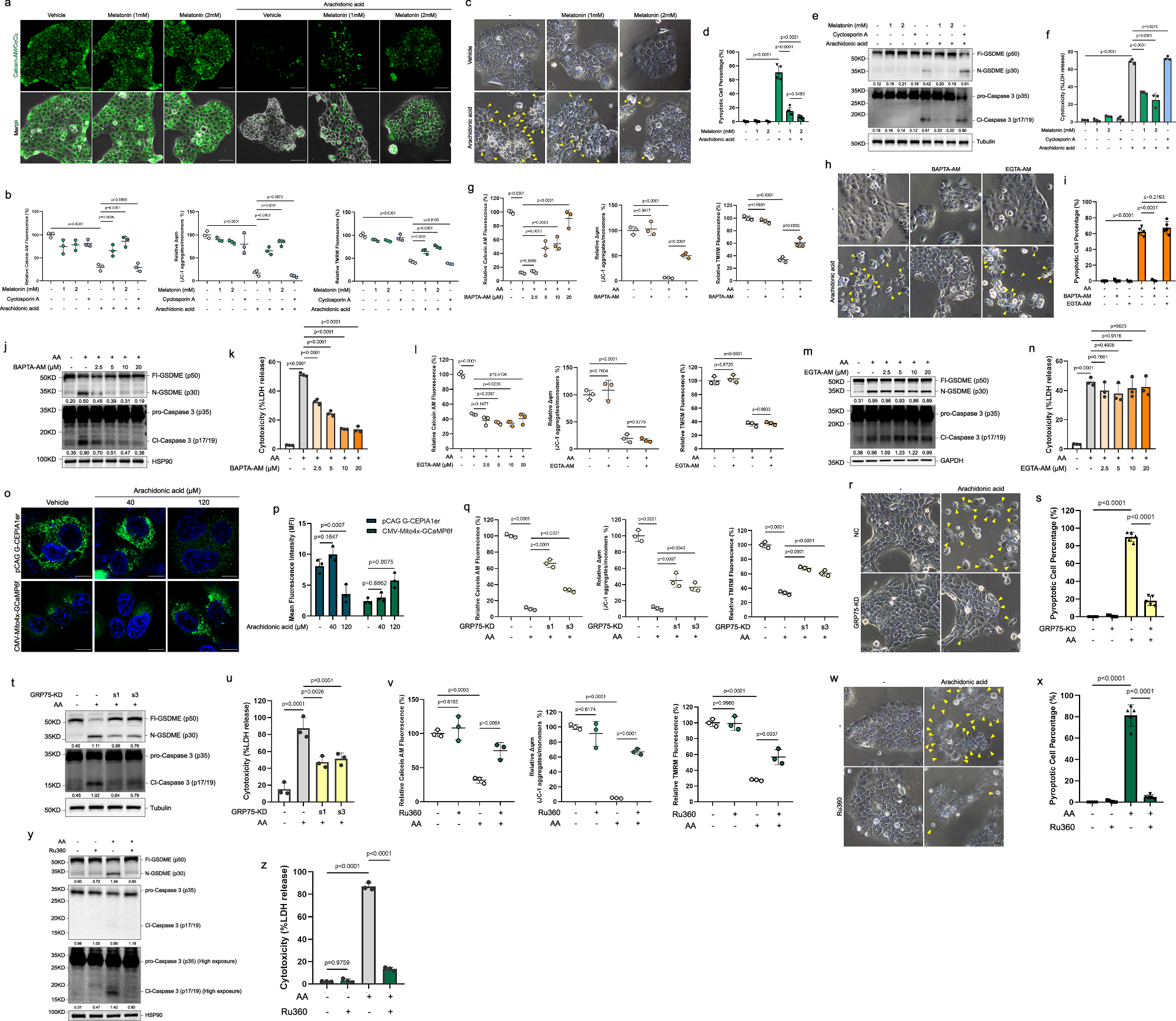
Fig. 4: Ca2+ is responsible for irreversible mPT upon arachidonic acid treatment.

a Representative images of Calcein-AM/CoCl2 assay. BxPC3 cells were pre-treated with melatonin (1 mM or 2 mM) for 2 h followed by 120 μM arachidonic acid treatment for 1 h. n = 3 independent experiments, one representative image of 3 independent experiments is shown. Scale bars, 25 μm. b mPT detected by Calcein-AM/CoCl2 assay and dissipation of Δψm by JC-1 assay and TMRM staining assay. Experimental design as in (a). n = 3 independent experiments, One-way ANOVA with Dunnett’s multiple comparisons test. c, d Representative images (c) and quantitative analysis (d) of pyroptotic morphology changes in melatonin-pre-treated BxPC3 cells. BxPC3 cells were pre-treated with melatonin (1 mM or 2 mM) for 2 h followed by 120 μM arachidonic acid treatment for 2 h. The pyroptotic cells were marked with yellow arrowheads. n = 5 independent experiments, one representative image of 5 independent experiments is shown, One-way ANOVA with Dunnett’s multiple comparisons test. Scale bars, 25 μm. e Immunoblots of GSDME, Caspase 3, and Tubulin in cell lysates of melatonin-pre-treated BxPC3 cells. BxPC3 cells were pre-treated with melatonin (1 mM or 2 mM) for 2 h followed by 120 μM arachidonic acid treatment for 2 h. n = 3 independent experiments, one representative image of 3 independent experiments is shown. f LDH release assay of melatonin-pre-treated BxPC3 cells. BxPC3 cells were pre-treated with melatonin (1 mM or 2 mM) for 2 h followed by 120 μM arachidonic acid treatment for 4 h. n = 3 independent experiments, One-way ANOVA with Dunnett’s multiple comparisons test. g mPT detected by Calcein-AM/CoCl2 assay and dissipation of Δψm by JC-1 assay and TMRM staining assay. BxPC3 cells were pre-treated with 2.5–20 μM (Calcein-AM/CoCl2 assay) or 20 μM (JC-1 assay and TMRM staining assay) BAPTA-AM for 2 h followed by 120 μM arachidonic acid treatment for 1 h. n = 3 independent experiments, One-way ANOVA with Dunnett’s multiple comparisons test. h, i Representative images (h) and quantitative analysis (i) of pyroptotic morphology changes in BAPTA-AM/EGTA-AM pre-treated BxPC3 cells. BxPC3 cells were pre-treated with 20 μM BAPTA-AM/EGTA-AM for 2 h followed by 120 μM arachidonic acid treatment for 2 h. The pyroptotic cells were marked with yellow arrowheads. n = 5 independent experiments, one representative image of 5 independent experiments is shown, One-way ANOVA with Dunnett’s multiple comparisons test. Scale bars, 25 μm. j Immunoblots of GSDME, Caspase 3, and HSP90 in cell lysates of BAPTA-AM pre-treated BxPC3 cells. BxPC3 cells were pre-treated with 2.5-20 μM BAPTA-AM for 2 h followed by 120 μM arachidonic acid treatment for 2 h. n = 3 independent experiments, one representative image of 3 independent experiments is shown. k LDH release assay of BAPTA-AM pre-treated BxPC3 cells. Cells were pre-treated with 2.5–20 μM BAPTA-AM for 2 h followed by 120 μM arachidonic acid treatment for 4 h. n = 3 independent experiments, One-way ANOVA with Dunnett’s multiple comparisons test. l mPT detected by Calcein-AM/CoCl2 assay and dissipation of Δψm by JC-1 assay and TMRM staining assay. BxPC3 cells were pre-treated with 2.5-20 μM (Calcein-AM/CoCl2 assay) or 20 μM (JC-1 assay and TMRM staining assay) EGTA-AM for 2 h followed by 120 μM arachidonic acid treatment for 1 h. n = 3 independent experiments, One-way ANOVA with Dunnett’s multiple comparisons test. m Immunoblots of GSDME, Caspase 3, and GAPDH in cell lysates of EGTA-AM pre-treated BxPC3 cells. Cells were pre-treated with 2.5–20 μM EGTA-AM for 2 h followed by 120 μM arachidonic acid treatment for 2 h. n = 3 independent experiments, one representative image of 3 independent experiments is shown. n LDH release assay of EGTA-AM pre-treated BxPC3 cells. Cells were pre-treated with 2.5-20 μM EGTA-AM for 2 h followed by 120 μM arachidonic acid treatment for 4 h. n = 3 independent experiments, One-way ANOVA with Dunnett’s multiple comparisons test. o, p Representative immunofluorescent images (o) and quantitative analysis (p) of pCAG G-CEPIA1er and CMV-Mito4x-GCaMP6f in PANC1 cells treated with 40 or 120 μM arachidonic acid for 1 h. n = 3 independent experiments, one representative image of 3 independent experiments is shown, mean fluorescence intensity was applied for Two-way ANOVA with Tukey’s multiple comparisons test. Scale bar: 10 μm. q mPT detected by Calcein-AM/CoCl2 assay and dissipation of Δψm by JC-1 assay and TMRM staining assay of GRP75-KD BxPC3 cells compared with N.C. group. Cells were treated with 120 μM arachidonic acid for 1 h. n = 3 independent experiments, One-way ANOVA with Dunnett’s multiple comparisons test. r, s Representative images (r) and quantitative analysis (s) of pyroptotic morphology changes in GRP75-KD and N.C. group. Cells were stimulated with 120 μM arachidonic acid for 2 h. The pyroptotic cells were marked with yellow arrowheads. n = 5 independent experiments, one representative image of 5 independent experiments is shown, One-way ANOVA with Dunnett’s multiple comparisons test. Scale bars, 25 μm. t Immunoblots of GSDME, Caspase 3, and Tubulin in cell lysates of GRP75-KD BxPC3 cells compared with the N.C. group. Experimental design as in (r). n = 3 independent experiments, one representative image of 3 independent experiments is shown. u LDH release assay of GRP75-KD BxPC3 cells compared with the N.C. group. Cells were stimulated with 120 μM arachidonic acid for 4 h. n = 3 independent experiments, One-way ANOVA with Dunnett’s multiple comparisons test. v mPT detected by Calcein-AM/CoCl2 assay and dissipation of Δψm by JC-1 assay and TMRM staining assay. BxPC3 cells were pre-treated with 5 μM Ru360 for 2 h followed by 120 μM arachidonic acid treatment for 1 h. n = 3 independent experiments, One-way ANOVA with Dunnett’s multiple comparisons test. w, x Representative images (w) and quantitative analysis (x) of pyroptotic morphology changes in Ru360 pre-treated BxPC3 cells. BxPC3 cells were pre-treated with 5 μM Ru360 for 2 h followed by 120 μM arachidonic acid treatment for 2 h. The pyroptotic cells were marked with yellow arrowheads. n = 5 independent experiments, one representative image of 5 independent experiments is shown, One-way ANOVA with Dunnett’s multiple comparisons test. Scale bars, 25 μm. y Immunoblots of GSDME, Caspase 3, and HSP90 in cell lysates of Ru360 pre-treated BxPC3 cells. BxPC3 cells were pre-treated with 5 μM Ru360 for 2 h followed by 120 μM arachidonic acid treatment for 2 h. n = 3 independent experiments, one representative image of 3 independent experiments is shown. z LDH release assay of Ru360 pre-treated BxPC3 cells. BxPC3 cells were pre-treated with 5 μM Ru360 for 2 h followed by 120 μM arachidonic acid treatment for 4 h. n = 3 independent experiments, One-way ANOVA with Dunnett’s multiple comparisons test. Tubulin, HSP90, and GAPDH were used as loading controls. Densitometric quantification of cleaved GSDME ( ~ 30 kDa, lower band) and cleaved caspase 3 (17/19 kDa, lower band) normalized to loading control (Two distinct bands on the membrane). Bar graphs expressed as mean ± SEM. See also Supplementary Figs. 5–8. Source data are provided as a Source Data file.