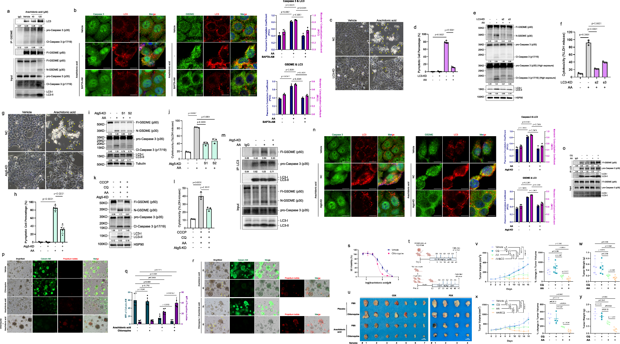
Fig. 6: Autophagosome formation provides a scaffold for GSDME activation and promotes arachidonic acid induced pyroptosis.

a Immunoprecipitation analysis of GSDME, Caspase 3, and LC3 from lysates of BxPC3 cells. Cells were treated with 120 μM arachidonic acid for 1.5 h. n = 3 independent experiments, one representative image of 3 independent experiments is shown. b Representative immunofluorescent images and quantitative analysis of GSDME, Caspase 3, and LC3 in 120 μM arachidonic acid treated BxPC3 cells for 1.5 h with/without 20 μM BAPTA-AM pre-treatment. Scale bar: 2 μm. n = 3 independent experiments, one representative image of 3 independent experiments is shown, Pearson’s Correlation Coefficient (PCC) and Manders’ Colocalization Coefficient (MCC) were applied for Two-way ANOVA with Tukey’s multiple comparisons test. c, d Representative images (c) and quantitative analysis (d) of pyroptotic morphology changes in LC3-KD BxPC3 cells. Cells were stimulated with 120 μM arachidonic acid for 2 h. n = 5 independent experiments, one representative image of 5 independent experiments is shown, One-way ANOVA with Dunnett’s multiple comparisons test. Scale bars, 25 μm. e Immunoblots of GSDME, Caspase 3, LC3, and Tubulin in cell lysates of LC3-KD BxPC3 cells compared with the N.C. group. Experimental design as in (c). n = 3 independent experiments, one representative image of 3 independent experiments is shown. f LDH release assay of LC3-KD BxPC3 cells compared with the N.C. group. Cells were stimulated with 120 μM arachidonic acid for 4 h. n = 3 independent experiments, One-way ANOVA with Dunnett’s multiple comparisons test. g, h Representative images (g) and quantitative analysis (h) of pyroptotic morphology changes in Atg5-KD BxPC3 cells. Cells were stimulated with 120 μM arachidonic acid for 2 h. n = 5 independent experiments, one representative image of 5 independent experiments is shown, One-way ANOVA with Dunnett’s multiple comparisons test. Scale bars, 25 μm. i Immunoblots of GSDME, Caspase 3, LC3, and Tubulin in cell lysates of Atg5-KD BxPC3 cells compared with N.C. group. experimental design as in (g). n = 3 independent experiments, one representative image of 3 independent experiments is shown. j LDH release assay of Atg5-KD BxPC3 cells compared with the N.C. group. Cells were stimulated with 120 μM arachidonic acid for 4 h. n = 3 independent experiments, One-way ANOVA with Dunnett’s multiple comparisons test. k Immunoblots of GSDME, Caspase 3, LC3, and HSP90 in cell lysates of chloroquine and CCCP pre-treated Atg5-KD BxPC3 cells compared with the N.C. group. Cells were pre-treated with 50 μM chloroquine and 10 μM CCCP for 6 h followed by 120 μM arachidonic acid treatment for 2 h. n = 3 independent experiments, one representative image of 3 independent experiments is shown. l LDH release assay of Atg5-KD BxPC3 cells compared with the N.C. group. Experimental design as in (k). n = 3 independent experiments, One-way ANOVA with Dunnett’s multiple comparisons test. m Immunoprecipitation analysis of GSDME, Caspase 3, and LC3 from lysates of Atg5-KD BxPC3 cells compared with the N.C. group. Cells were treated with 120 μM arachidonic acid for 1.5 h. n = 3 independent experiments, one representative image of 3 independent experiments is shown. n Representative immunofluorescent images and quantitative analysis of GSDME, Caspase 3, and LC3 in 120 μM arachidonic acid treated Atg5-KD BxPC3 cells compared with the N.C. group. Scale bar: 2 μm. n = 3 independent experiments, one representative image of 3 independent experiments is shown, Pearson’s Correlation Coefficient (PCC) and Manders’ Colocalization Coefficient (MCC) were applied for Two-way ANOVA with Tukey’s multiple comparisons test. o Immunoprecipitation analysis of GSDME, Caspase 3, and LC3 from lysates of chloroquine pre-treated BxPC3 cells. Cells were pre-treated with 50 μM chloroquine for 24 h followed by 120 μM arachidonic acid treatment for 1.5 h. n = 3 independent experiments, one representative image of 3 independent experiments is shown. (p, q) Representative fluorescent images (p) and quantitative analysis (q) of Calcein-AM and PI staining in 200 μM arachidonic acid treated PDAC organoid with/without chloroquine pre-treated. n = 6 independent experiments, one representative image of 6 independent experiments is shown, mean fluorescence intensity was applied for Two-way ANOVA with Tukey’s multiple comparisons test. Scale bars, 50 μm. r Longitudinal imaging analysis of Calcein-AM and PI staining in 200 μM arachidonic acid-treated PDAC organoid with/without chloroquine pre-treated. The cell membrane swelling was marked with yellow arrowheads. n = 3 independent experiments, one representative image of 3 independent experiments is shown. Scale bars, 50 μm. s Cell viability of 200 μM arachidonic acid treated PDAC organoid with/without chloroquine pre-treated. Bar graphs expressed as mean ± SEM (n = 3). t, y BxPC3 derived subcutaneous xenograft (n = 7 per group), and patient derived xenograft (PDX) (n = 4 per group) models received chloroquine (CQ) and arachidonic acid (AA) combined treatment. Schematic illustration. q24h, every 24 h (t). Created in BioRender. Fan, Z. (2026) https://BioRender.com/04f0qz9. Images of subcutaneous tumors (u), and the quantification of tumor volume (v and x) and weight (w and y) were recorded at the indicated times. n = 7 independent experiments (CDX), Two-way ANOVA with Tukey’s multiple comparisons test for Tumor volume curve (v) and One-way ANOVA with Dunnett’s multiple comparisons test for Change in Tumor volume (v) and Tumor weight (w). n = 4 independent experiments (PDX), Two-way ANOVA with Tukey’s multiple comparisons test for Tumor volume curve (x) and One-way ANOVA with Dunnett’s multiple comparisons test for Change in Tumor volume (x) and Tumor weight (y). Scale bars, 1 cm. HSP90 and Tubulin were used as loading controls. Densitometric quantification of cleaved GSDME (~ 30 kDa, lower band) and cleaved caspase 3 (17/19 kDa, lower band) normalized to loading control (Two distinct bands on the membrane). Bar graphs expressed as mean ± SEM. See also Supplementary Fig. 9. Source data are provided as a Source Data file.