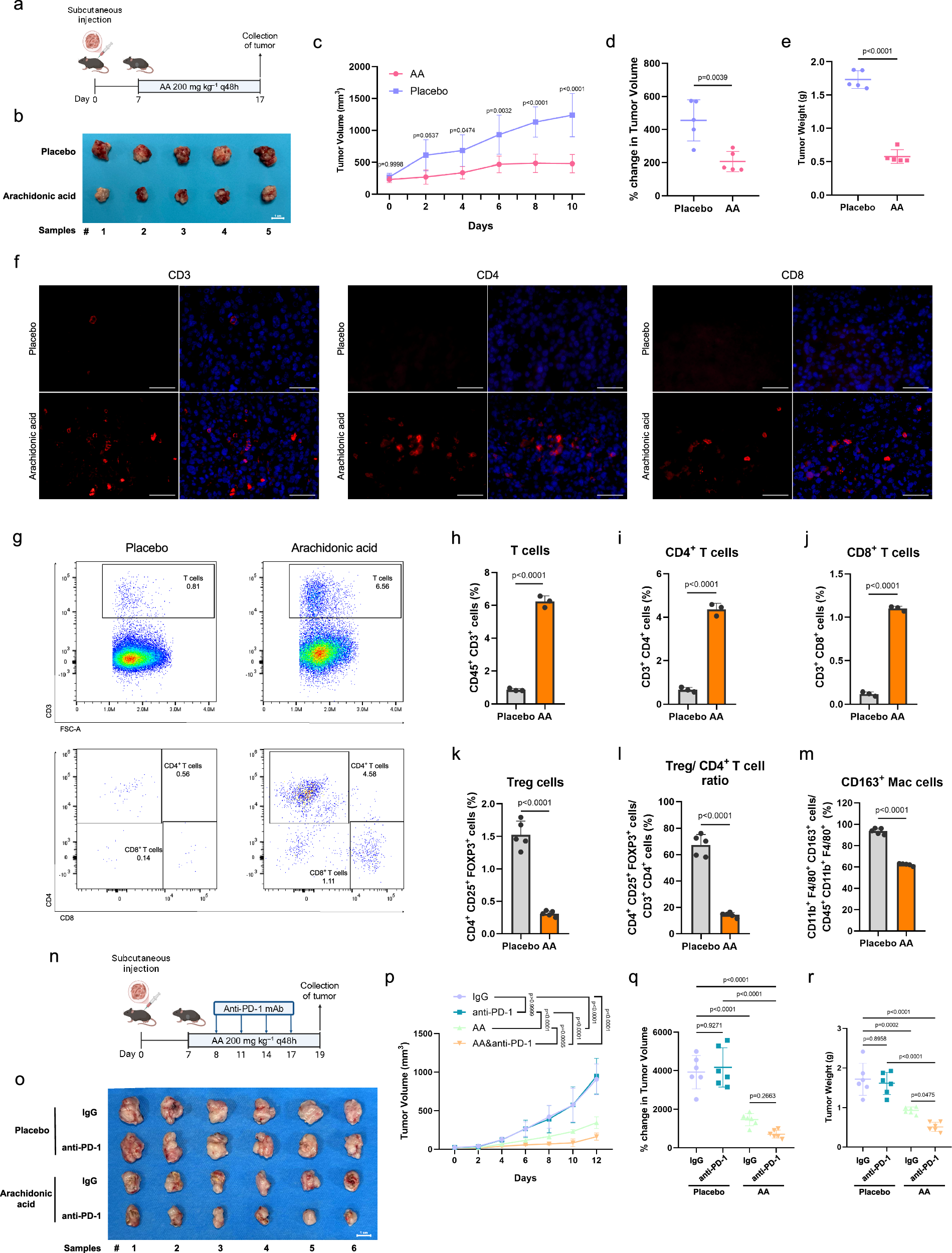
Fig. 7: Arachidonic acid induced pyroptosis recruits immune cells infiltration and synergizes with anti-PD-1 in immunocompetent PDAC models.

a–e Mice bearing subcutaneous tumors (Pan02) received arachidonic acid (n = 5 per group). Schematic illustration. q48h, every 48 h (a). Created in BioRender. Fan, Z. (2026) https://BioRender.com/04f0qz9. Images of subcutaneous tumors (b), and the quantification of tumor volume (c, d) and weight (e) were recorded at the indicated times. Cells were stimulated with 120 μM arachidonic acid for 2 h. n = 5, Two-way ANOVA with Tukey’s multiple comparisons test (c) and Unpaired two-tailed Student’s t test (d, e). Scale bars, 1 cm. f Representative immunofluorescent images of CD3+, CD4+, and CD8+ T cells in arachidonic acid treated subcutaneous Pan02 tumors in C57 mice. n = 3 independent experiments, one representative image of 3 independent experiments is shown. Scale bars, 50 μm. g Flow cytometry analysis of CD3+, CD4+, and CD8+ T cells in arachidonic acid treated subcutaneous Pan02 tumors in C57 mice. n = 3 independent experiments, one representative image of 3 independent experiments is shown. h–j Proportion analysis of CD3+ (h), CD4+ (i), and CD8+ (j) T cells, quantified from images as shown in (g). Experimental design as in Fig. 7a. n = 3 independent experiments, Unpaired two-tailed Student’s t test. k–m Proportion analysis of Treg (k, l) and CD163+ Macs (m). Experimental design as in Fig. 7a. n = 5 independent experiments, Unpaired two-tailed Student’s t test. n–r Mice bearing subcutaneous tumors (Pan02) received anti-PD-1 and arachidonic acid combined treatment. (n = 6 per group). Schematic illustration. q48h, every 48 h (n). Created in BioRender. Fan, Z. (2026) https://BioRender.com/04f0qz9. Images of subcutaneous tumors (o), and the quantification of tumor volume (p, q) and weight (r) were recorded at the indicated times. n = 6, Two-way ANOVA with Tukey’s multiple comparisons test (p) and One-way ANOVA with Dunnett’s multiple comparisons test (q, r). Scale bars, 1 cm. Bar graphs expressed as mean ± SEM. See also Supplementary Fig. 10.