Fig. 3: 20E activates P1 neurons to regulate male flies’ sexual drive.
From: Brain-gonad axes harmonize male mating drive and reproductive strategy via steroid hormones

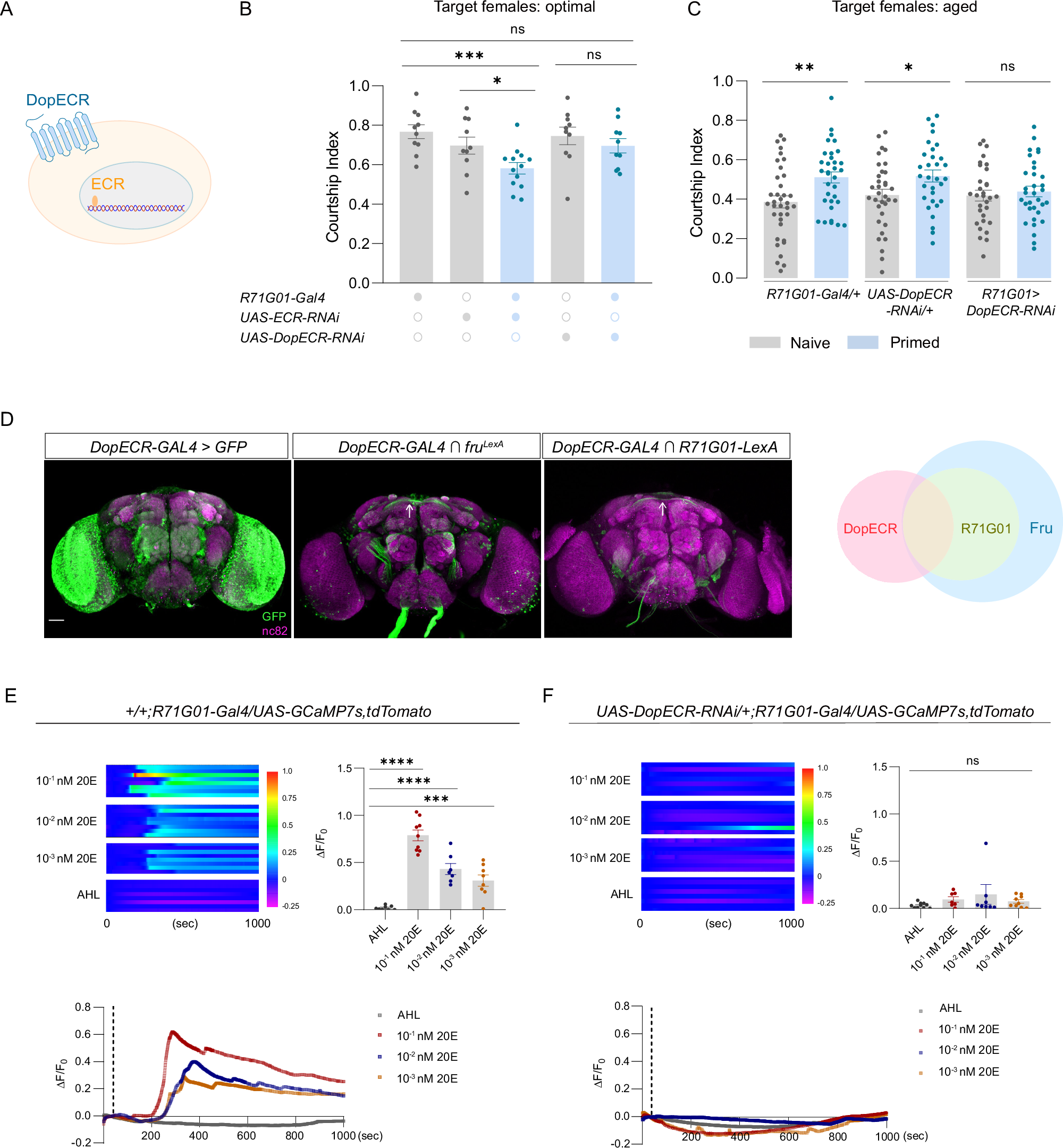
A Subcellular localization of ECR and DopECR. B Knocking down ECR but not DopECR in P1 neurons by an R71G01-GAL4 driver caused a defect in the male courtship index. R71G01-Gal4/+ naive, N = 10; UAS-EcR-RNAi/+ naive, N = 10; R71G01-Gal4 > UAS-EcR-RNAi primed, N = 13; UAS-DopEcR-RNAi/+ naive, N = 10; R71G01-Gal4 > UAS-DopEcR-RNAi primed, N = 10. Error bars represent ± SEM. Two-tailed unpaired t test, column A vs column C, p = 0.0005; column B vs column C, p = 0.0312. C Knocking down DopECR in P1 neurons blocked priming-induced enhanced mating drive of males to age females. R71G01-Gal4/+ naive, N = 36; R71G01-Gal4/+ primed, N = 33; UAS-DopEcR-RNAi/+ naive, N = 34; UAS-DopEcR-RNAi/+ primed, N = 31; R71G01-Gal4 > UAS-DopEcR-RNAi naive, N = 31; R71G01-Gal4 > UAS-DopEcR-RNAi primed, N = 33. Error bars represent ± SEM. Two-tailed unpaired t test, column A vs column B, p = 0.0043; column C vs column D, p = 0.0247. D Intersectional expression between DopECR neurons driven by DopECR-GAL4 and P1 neurons driven by R71G01-LexA or fru+ neurons driven by fruLexA. The white arrows indicate P1 neurons. Scale bars represent 50 μm. Green, GFP antibody; magenta, nc82 antibody. E GCaMP7s signals in P1 neurons were increased with the concentration of 20E (above, left). The traces of fluorescence changes after 20E or AHL adding (below). The dashed line indicates the time when we added 20E or AHL to the samples. The GCaMP7s fluorescence change ratios in 20E added and control group (above, right). Scale bars represent 50 μm. AHL, N = 8; 10−1 nM 20E, N = 9; 10−2 nM 20E, N = 7; 10−3 nM 20E, N = 8. Error bars represent ± SEM. Two-tailed unpaired t test, column A vs column B, p < 0.0001; column A vs column C, p < 0.0001; column A vs column D, p = 0.0003. F 20E could not induce Ca2+ response in P1 neurons after knocking down DopECR in these neurons (above, left). The traces of fluorescence changes after 20E or AHL adding (below). The dashed line indicates the time when 20E or AHL was added. The GCaMP7s fluorescence change ratios in 20E added and control groups (above, right). Scale bars represent 50 μm. AHL, N = 10; 10−1 nM 20E, N = 7; 10−2 nM 20E, N = 8; 10−3 nM 20E, N = 9. Error bars represent ± SEM. Two-tailed unpaired t test. ns, not significant. *p < 0.05. **p < 0.01, ***p < 0.001, ****p < 0.0001.