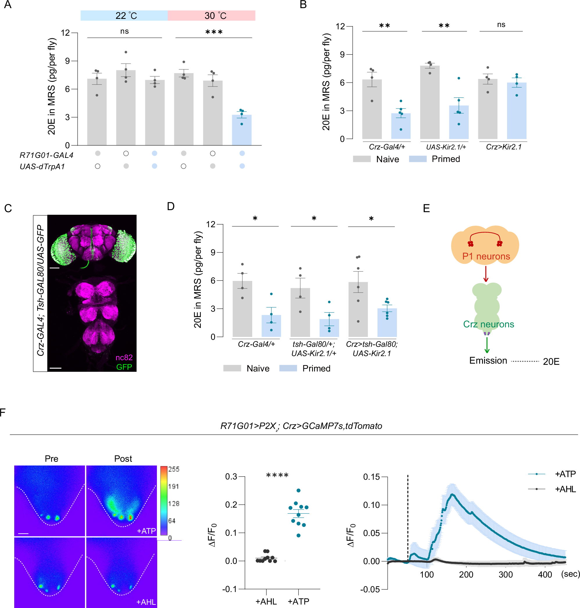
Fig. 4: A brain-gonad axis controls 20E released from the male reproductive system.
From: Brain-gonad axes harmonize male mating drive and reproductive strategy via steroid hormones

A Activation of P1 neurons induced the emission of 20E from the male reproductive system. N = 4. Each data point represents 10 flies. MRS, male reproductive system. Error bars represent ± SEM. One-way ANOVA, p = 0.0002. B Blocking Crz neurons blocked the emission of 20E from the male reproductive system. Crz-Gal4/+ naive, N = 4; Crz-Gal4/+ primed, N = 5; UAS-Kir2.1/+ naive, N = 4; UAS-Kir2.1/+ primed, N = 5; Crz>Kir2.1 naive, N = 4; Crz>Kir2.1 primed, N = 4. Each data point represents 10 flies. MRS, male reproductive system. Error bars represent ± SEM. Two-tailed unpaired t test, column A vs column B, p = 0.0050; column C vs column D, p = 0.0033. C tsh-GAL80 was used to suppress Crz neurons’ expression in the VNC. Scale bars represent 100 μm. Green, GFP antibody; magenta, nc82 antibody. D Crz neurons in the brain were not required for the emission of 20E from the male reproductive system. Crz-Gal4/+ naive, N = 4; Crz-Gal4/+ primed, N = 4; tsh-Gal80/+;UAS-Kir2.1/+ naive, N = 4; tsh-Gal80/+;UAS-Kir2.1/+ primed, N = 4; Crz-Gal4,tsh-Gal80;UAS-Kir2.1 naive, N = 6; Crz-Gal4,tsh-Gal80;UAS-Kir2.1 primed, N = 6. MRS, male reproductive system. Each data point represents 10 flies. Error bars represent ± SEM. Two-tailed unpaired t test, column A vs column B, p = 0.0194; column C vs column D, p = 0.0411; column E vs column F, p = 0.0390. E The brain-gonad axis is composed of P1 neurons, Crz neurons, and the male reproductive system. F VNC Crz neurons responded to the P1 neurons’ activation (left) and the traces of fluorescence intensity after ATP or AHL adding (right). The dotted line indicates the time when ATP or AHL was added to the imaging chamber. The calibration bar ranges from 0–255. The quantitation of the fluorescence changes in Crz neurons (middle). N = 10. Error bars represent ± SEM. Two-tailed unpaired t test, p < 0.0001. ns, not significant. *p < 0.05. **p < 0.01, ***p < 0.001, ****p < 0.0001.