Fig. 5: The DSK/CCKLR pathway bridges P1 neurons and Crz neurons to control 20E emission.
From: Brain-gonad axes harmonize male mating drive and reproductive strategy via steroid hormones

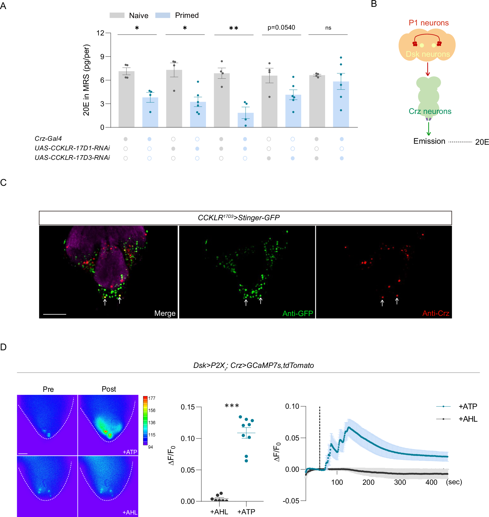
A Knocking down CCKLR-17D3 but not CCKLR-17D1 in Crz neurons inhibited the emission of 20E from the male reproductive system. Crz-Gal4/+ naive, N = 4; Crz-Gal4/+ primed, N = 4; UAS-CCKLR-17D1-RNAi/+ naive, N = 4; UAS-CCKLR-17D1-RNAi/+ primed, N = 6; Crz-Gal4 > UAS-CCKLR-17D1-RNAi naive, N = 4; Crz-Gal4 > UAS-CCKLR-17D1-RNAi primed, N = 4; UAS-CCKLR-17D3-RNAi/+ naive, N = 4; UAS-CCKLR-17D3-RNAi/+ primed, N = 6; Crz-Gal4 > UAS-CCKLR-17D3-RNAi naive, N = 4; Crz-Gal4 > UAS-CCKLR-17D3-RNAi primed, N = 6. Each data point represents 10 flies. MRS, male reproductive system. Error bars represent ± SEM. Column A and column C didn’t pass the normality test (Shapiro-Wilk test). Column A vs column B and column C vs column D used a nonparametric test (two-tailed Mann-Whitney test). Other tests used a two-tailed unpaired t test, column A vs column B, p = 0.0286; column C vs column D, p = 0.019; column E vs column F, p = 0.0023; column G vs column H, p = 0.054. B The brain-gonad axis contributed to the emission of 20E and is composed of P1 neurons, Dsk neurons, CCKLR-17D3 in Crz neurons, and the male reproductive system. C Two of four VNC Crz neurons expressed CCKLR-17D3 (indicated by white arrows). Scale bars represent 100 μm. Green, GFP antibody; magenta, nc82 antibody; red, Crz antibody. D VNC Crz neurons responded to the DSK-expressed neurons’ activation (left). The calibration bar ranges from 0–177. Traces of fluorescence intensity changes after ATP or AHL adding (right). The dotted line indicates the time when we added ATP to the chamber. The quantitation of the fluorescence changes in Crz neurons (middle). Scale bars represent 50 μm. + AHL, N = 7; + ATP, N = 9. Error bars represent ± SEM. Column A didn’t pass the normality test (Shapiro-Wilk test). Column A vs column B used a nonparametric test (two-tailed Mann-Whitney test), p = 0.0002. ns, not significant. *p < 0.05. **p < 0.01, ***p < 0.001, ****p < 0.0001.