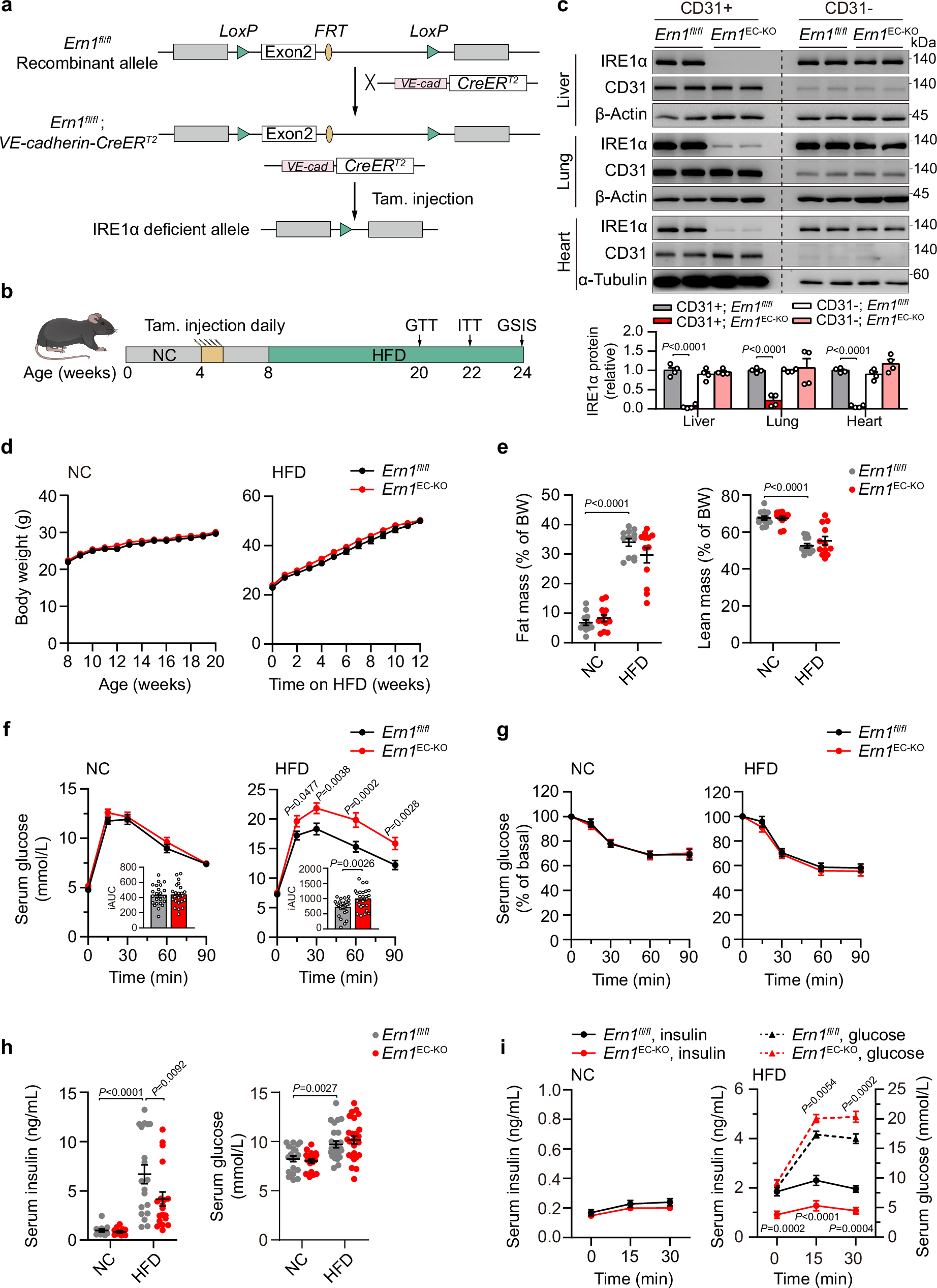
Fig. 1: IRE1α ablation in ECs results in glucose intolerance with deficient insulin production in HFD-fed male mice.

a Schematic illustration of the creation of Tamoxifen (Tam)-inducible endothelial cell (EC)-specific IRE1α knock-out (Ern1EC-KO) mice in adult Ern1fl/fl;VE-cadherin-CreERT2 mice produced by intercrossing floxed IRE1α mice (Ern1fl/fl) with the VE-cadherin-CreERT2 line. b–i Phenotypic analyses of male Ern1EC-KO mice with diet-induced obesity. b Experimental procedure. Male Ern1fl/fl;VE-cadherin-CreERT2 mice and age-matched Ern1fl/fl littermates at 4 weeks of age were injected daily with 2 mg Tam for 5 consecutive days. Mice were maintained on a normal chow (NC, 10% fat) diet, or fed a high-fat diet (HFD, 60% fat) starting at 8 weeks of age. Metabolic phenotyping was conducted at the indicated time. c Immunoblot analysis of IRE1α and CD31 protein in CD31-positive (CD31 + ) ECs and CD31-negative (CD31-) control cells isolated using anti-CD31 antibody and Dynabeads from the liver, lung and heart tissues from 8-week-old animals. β-Actin or α-Tubulin was used as the loading control. Shown also is the quantification of IRE1α protein levels in CD31+ ECs and CD31- control cells (n = 4 per genotype). d Body weight monitoring (n = 20 per group). e Body fat content and lean mass relative to body weight (BW) after NC- or HFD-feeding for 12 weeks (n = 12 per group). f Glucose tolerance test (GTT) following 12 weeks of NC or HFD feeding (NC, n = 23 per group; HFD, n = 25 per group). Shown also is the incremental area under curve (iAUC). g Insulin tolerance test (ITT) following 14 weeks of NC or HFD feeding (NC, n = 21 per group; HFD, n = 25 per group). h Serum insulin (NC, n = 12 per group; HFD, n = 19 per group) and glucose levels (NC, n = 20 per group; HFD, n = 25 per group) after a 4-hour fast following 16 weeks of NC or HFD feeding. i Glucose-stimulated insulin secretion. Serum insulin levels were measured following intraperitoneal injection of glucose after a 16-hour fast, and blood glucose levels were also simultaneously monitored for HFD-fed mice (NC, n = 10 per group; HFD, n = 15 per group). Data are presented as mean ± SEM by unpaired two-tailed Student’s t-test (c, f, i) or two-way ANOVA (e, h).