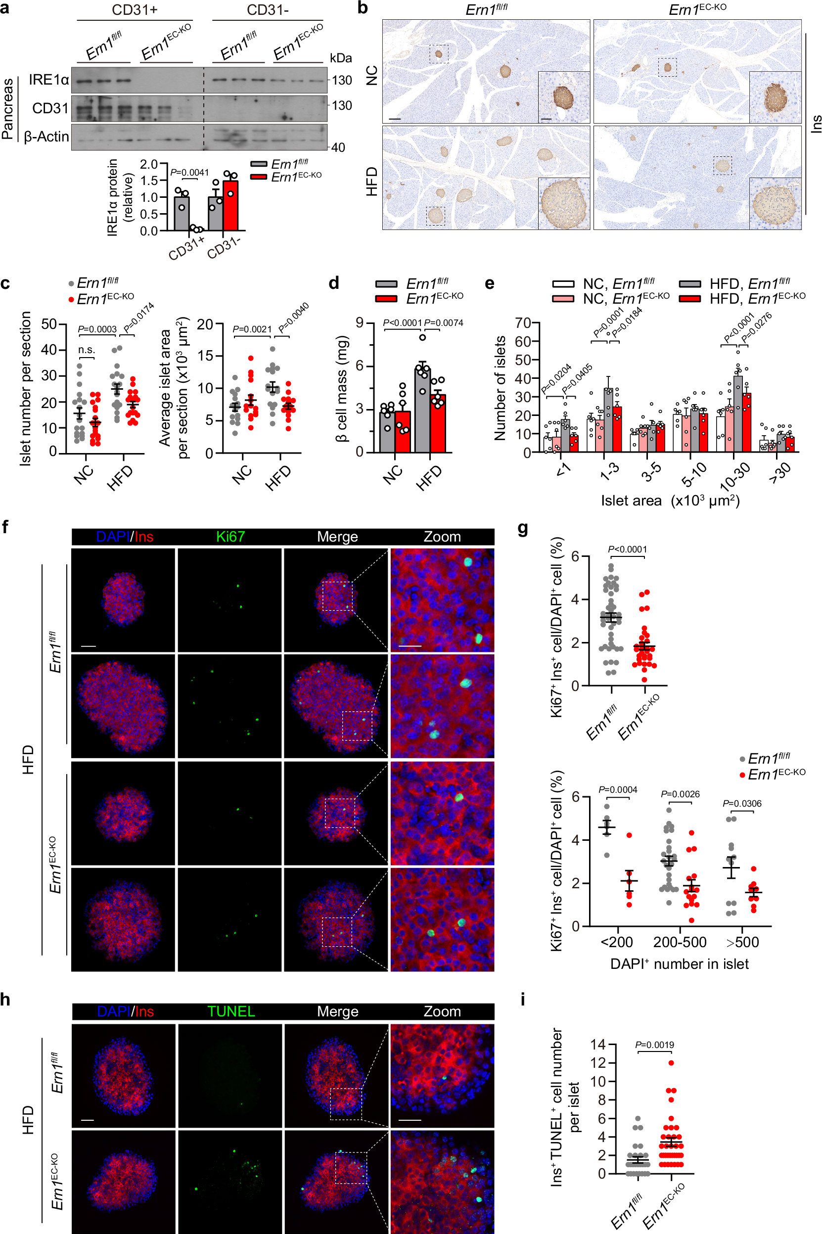
Fig. 2: IRE1α deficiency in ECs leads to impaired compensatory growth of pancreatic islets in HFD-fed male mice.

a Immunoblot analysis of IRE1α and CD31 protein in CD31-positive (CD31 + ) ECs and CD31-negative (CD31-) control cells isolated using anti-CD31 antibody and Dynabeads from pancreas tissues from 8-week-old NC-fed Ern1EC-KO mice and their Ern1fl/fl control littermates. β-Actin was used as the loading control. Shown also is the quantification of IRE1α protein levels in CD31+ ECs and CD31- control cells (n = 3 per genotype). b–i Male Ern1EC-KO mice and their Ern1fl/fl littermates were fed a NC diet or HFD for 16 weeks. b Representative immunohistochemistry (IHC) staining of insulin (Ins) from pancreas sections. Scale bar, 200 µm. Shown also are magnified graphs of the indicated islets. Scale bar, 10 µm. c Quantification of islet number and average islet area from the IHC staining (3 sections per mouse, n = 6 mice per group for islet number, and n = 5 per group for islet area). d Quantification of β cell mass by normalization to pancreatic mass (n = 6 per group). e Distribution of islets of various sizes in mice of the indicated group (n = 6 per group). f Representative images of whole-mount immunofluorescent Ki67/insulin staining of isolated primary islets from HFD-fed mice. Insulin (Ins, red), Ki67 (green) and DAPI (blue). Scale bar, 50 μm. Shown also are magnifications of the demarcated regions from the merged images. Scale bar, 20 μm. g Quantification of the percentage of total Ki67 + /Ins+ cells per islet (44 islets from 3 Ern1fl/fl mice, 31 islets from 3 Ern1EC-KO mice). Shown in the lower panel are percentages of Ki67 + /Ins+ cells in islets of differing sizes. h Representative images of whole-mount immunofluorescent TUNEL/insulin staining of isolated islets from HFD-fed mice. Insulin (Ins, red), TUNEL (green) and DAPI (blue). Scale bar, 50 μm. Magnifications of the demarcated regions are also shown from the merged images. Scale bar, 20 μm. i Quantification of the number of Ins + /TUNEL+ cells per islet (26 islets from 3 Ern1fl/fl mice, 34 islets from 3 Ern1EC-KO mice). Data are presented as mean ± SEM by unpaired two-tailed Student’s t-test (a, g, i) or two-way ANOVA (c, d, e).