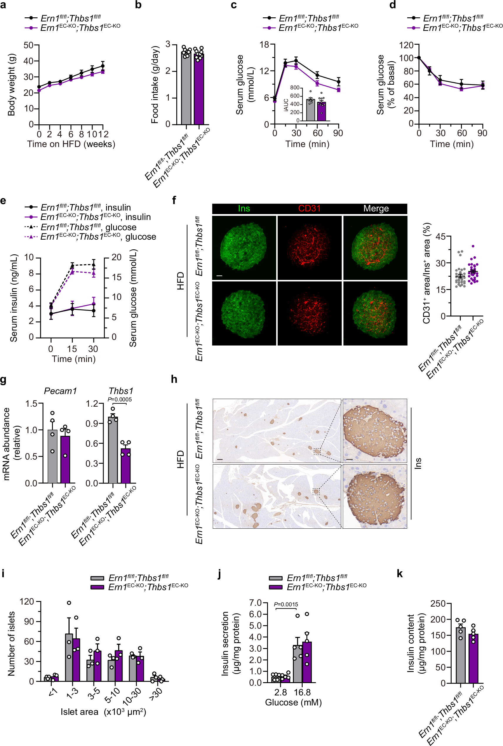
Fig. 8: Depletion of Thbs1 in ECs corrects glucose intolerance and islet dysfunction of HFD-fed male mice with endothelial IRE1α deficiency.

Male Ern1EC-KO;Thbs1EC-KO mice and their Ern1fl/fl;Thbs1fl/fl littermates were fed an HFD for 14-18 weeks. a Body weight monitoring (Ern1fl/fl;Thbs1fl/fl, n = 8; Ern1EC-KO;Thbs1EC-KO, n = 10). b Averaged daily food intake (Ern1fl/fl;Thbs1fl/fl, n = 8; Ern1EC-KO;Thbs1EC-KO, n = 10). c, d GTT along with iAUC (c) and ITT (d) analyses (Ern1fl/fl;Thbs1fl/fl, n = 7; Ern1EC-KO;Thbs1EC-KO, n = 10). e Serum insulin levels along with blood glucose levels were measured upon intraperitoneal glucose injection (Ern1fl/fl;Thbs1fl/fl, n = 6; Ern1EC-KO;Thbs1EC-KO, n = 8). f Primary islets were isolated from mice following 16 weeks of HFD feeding. Representative images of whole-mount immunofluorescent staining of CD31/insulin in islets. Scale bar, 50 µm. Shown also is quantification of intra-islet CD31+ relative to Ins+ signals (10 islets per mouse, n = 3 mice per group). g Quantitative RT-PCR analysis of the mRNA abundance of Pecam1 and Thbs1 in islets (n = 4 per group). h Representative IHC staining of insulin in pancreas sections from HFD-fed mice. Scale bar, 200 µm. Shown also are magnifications of the indicated islets. Scale bar, 20 µm. i Quantification of the distribution of islets in the indicated range of sizes, shown as the islet number per mouse for each group ( ~ 600 islets; 6 slides per mouse; n = 3 mice per group). j GSIS analysis of isolated primary islets (pooled from 3 mice, 5 replicates for each group). Insulin levels were normalized to islet protein content. k Insulin content was measured by ELISA from islets after GSIS, shown after normalization to islet protein content (pooled from 3 mice, 5 replicates for each group). Data are shown as mean ± SEM by unpaired two-tailed Student’s t-test (g) or two-way ANOVA (j).