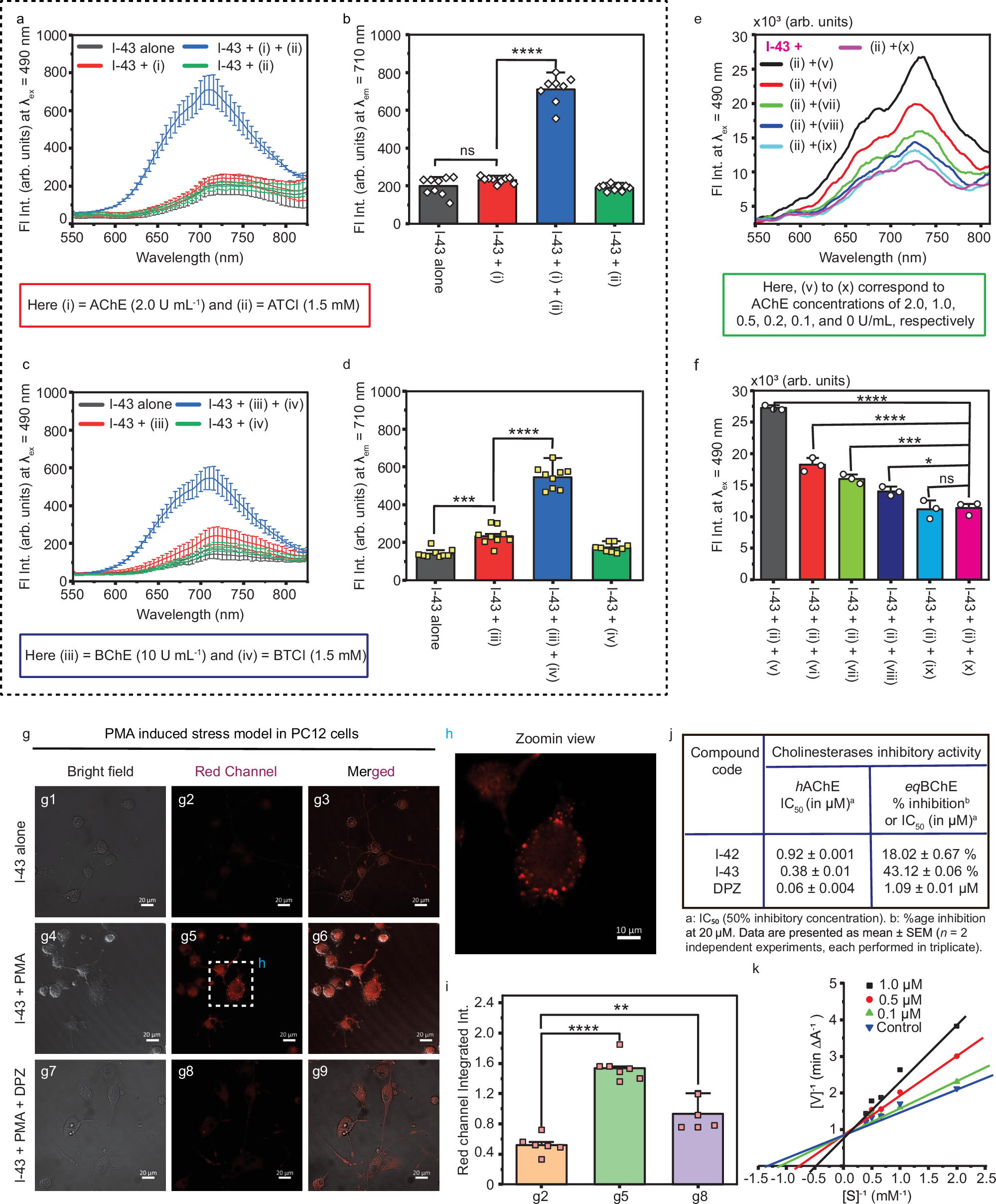
Fig. 8: In vitro and cell-based fluorescence assays showing the affinity of I-43 for cholinesterases (ChEs).

a, b Fluorescence (Fl) spectra and emission intensity bar graphs of I-43 alone, and upon co-incubation with: (i) hAChE (2.0 U mL−1) alone, (ii) ATCI (1.5 mM) alone, and a mixture of (i) + (ii). c, d Fluorescence (Fl) spectra and emission intensity bar graphs of I-43 alone, and upon co-incubation with: (iii) eqBChE (10 U mL−1) alone, (iv) BTCI (1.5 mM) alone, and a mixture of (iii) + (iv). Data were acquired at 490 nm using a SPARK reader (Tecan, Austria). e, f Spectral profiles and corresponding emission intensity plots of I-43 after co-incubation with hAChE at 2.0, 1.0, 0.5, 0.25, 0.1, and 0.0 U mL−1 in the presence of ATCI (1.5 mM). Data represent mean ± SD (n = 3, in triplicate). Data were analyzed using one-way ANOVA with Dunnett’s multiple comparisons post hoc test: b ****P < 0.0001, nsP = 0.0634; d ****P < 0.0001, ***P = 0.0003; f ****P ˂ 0.0001, ***P ˂ 0.0003, *P = 0.0222, nsP. g Confocal imaging of I-43 in a PMA-induced apoptosis model to assess AChE levels in PC12 cells. Images g1–g3, cells treated with I-43 alone (10 µM); g4–g6, cells pre-incubated with PMA (1 µg mL−1) followed by I-43; g7–g9, cells pretreated with DPZ (10 µM) to inhibit PMA-induced activity before I-43 treatment. Scale bar, 20 µm. h A twofold enlarged view of the boxed area in g5 reveals I-43 enrichment at the cell periphery. i Red channel integrated intensities of PC12 cells from images g2, g5, and g8 across all treatment groups were quantified using ImageJ (NIH) software (mean ± SD; n ≥ 6; one-way ANOVA followed by Dunnett’s post hoc test; ****P < 0.0001, **P = 0.0013). j IC50 values of I-42 and I-43 against hAChE and eqBChE, with DPZ as the reference drug. k Lineweaver-Burk plot of reaction velocity (V) vs substrate concentration (ATCI; 0.5–2.5 µM) without and with I-43 as inhibitor (1.0, 0.5, 0.1 µM). Source data are provided as a Source Data file. For panels j and k, data are from n = 2 independent experiments performed in triplicate.