Abstract
Alzheimer’s disease (AD) remains a major unmet medical challenge, with limited tools that integrate early diagnosis and therapeutic intervention. Considering the pivotal roles of amyloid-β (Aβ) and cholinesterases (ChEs) in AD etiology, we report dual-functional theranostic NIR-I probes. The lead candidate, I-43, exhibits favorable NIR optical properties (Stokes shift ≥ 220 nm) and binds strongly to Aβ fibrils, with Kd values of 58.2 ± 9.7 nM for Aβ1-40 and 104 ± 25 nM for Aβ1-42. Histological staining of brain tissues from transgenic APP-PS1 mice and human autopsy samples confirms selective detection of Aβ plaques with a high signal-to-noise ratio and minimal cross-reactivity toward pathogenic tau tangles and α-synuclein. In addition, I-43 exhibits fluorescence response toward AChE, shows inhibitory activity (IC50 = 0.38 µM), and enhances memory in a scopolamine-induced amnesia in Swiss albino mice. Despite this, limited aqueous solubility and metabolic stability necessitate structural modifications and formulation strategies to broaden the scope in preclinical studies. Herein, we demonstrate that probes can be engineered to label key AD biomarkers with ChEs inhibitory activity, paving the way to an alternate theranostic approach in AD management.
Similar content being viewed by others
Introduction
Alzheimer’s Disease (AD) is an insidious and irreversible cerebral atrophy that accounts for 70–80% of individuals diagnosed with dementia1. Clinical manifestations typically encompass amnesia, and aging may cause diverse functional disabilities like aphasia, disorientation, and ataxia2. Toxic amyloid-β (Aβ) deposition and cholinergic impairment have been consistently identified as signature neuropathological hallmarks in postmortem analyses of brains from AD patients. The onset of AD is closely linked to the accretion of amyloidogenic Aβ (mainly Aβ40 and Aβ42) peptides into well-ordered β-sheet oligomers and subsequent insoluble fibrils, ultimately depositing as senile plaques within cerebral tissues3,4. In turn, the existence of these pathogenic Aβ forms (oligomers, and fibrils) within biological systems serves as critical AD biomarkers, detectable via advanced imaging and cerebrospinal fluid analysis, thereby enabling early diagnosis5,6. Additionally, cholinesterases (ChEs), particularly acetylcholinesterase (AChE), regulate synaptic transmission by hydrolyzing acetylcholine and remain key therapeutic targets in AD7,8. Usually, cholinergic dysregulation in the basal forebrain promotes a cascade of events that causes synaptic failure, accelerates irreversible neurodegeneration, and drives cognitive decline in AD9,10,11. Its colocalization with diffuse pre-amyloid deposits and mature plaques in AD brains, along with peripheral anionic sites (PAS) mediated acceleration of Aβ oligomer and fibril formation, highlights interconnected pathological events in AD12,13,14,15. Similarly, toxic Aβ species also exacerbate cholinergic dysfunction, even in the prodromal phases16. A definitive cure remains out of reach because of elusive underlying causes of triggering events in AD onset, coupled with a multifaceted and intertwined etiology. To date, clinically approved AChE inhibitors provide only transient relief from impaired memory in AD, while amyloid-β (Aβ) targeted therapies failed to arrest or attenuate neurodegeneration in the long term. A decade-long (10–20 years) preclinical phase of AD is marked by irreversible damage to the neurons prior to the commencement of apparent clinical symptoms. It poses a formidable barrier to curative therapies17. Early detection in prodromal stages is thus critical for effective interventions but remains challenging due to diagnostic limitations. Approved radiotracers excel at visualizing Aβ plaques but rely on non-readily available tools and expensive, short-lived isotopes like [18F] or [11C], which limit their widespread use for routine screening18,19,20. Similarly, only a few AChE-specific radiotracers are available, such as [11C]MP4A, rarely used in diagnosis due to sensitivity issues21,22. Non-radiative NIR (Near-infrared) fluorescence chemical sensors (λem ≥ 650 nm) offer an affordable transformative alternative, enabling real-time, highly selective, deep tissue imaging of these biomarkers non-invasively23,24,25,26,27. Donor-π-Acceptor (D-π-A) NIR probes, such as DANIR, CRANAD, and BODIPY dyes (as illustrated in Fig. 1b), have been successfully tested for non-invasive NIR imaging of the brain in a murine model of AD28,29,30,31,32,33. Likewise, MYCN and BChE-NIRFP probes (Fig. 1c) were ChE-activated off-on DANIR probes to study the physiological roles of AChE and BChE, respectively, in AD pathophysiology23,34. Recent advances in NIR-based theranostics, which integrate diagnostics with therapy, hold immense promise for addressing the multifaceted pathology of AD. Hybrid constructs such as TBT, PiB-C, and cationic probes like quinolinium-based carbazole and DNTPH (Fig. 1d) serve as exemplary theranostic agents, capable of detecting Aβ fibrils while concurrently inhibiting their aggregation and mitigating pathology in preclinical models35,36,37,38. However, extensive ongoing research aimed at clinical translation underscores the need for innovative designs to advance theranostics for effective AD diagnosis and therapy.
a, b Representative structures of conventional histological dyes and D-π-A-based NIR probes featuring N,N-Dimethylamine donors for AD biomarkers, especially Aβ deposits in cerebral tissues and biochemical assays. c Chemical structures of AChE and BChE responsive “Off-On” probes for mapping in situ enzyme activity, but do not report Aβ activity. d Reported hybrid theranostic probes integrate Aβ-binding motifs with either metal-chelating groups (e.g., TBT, PiB-C) or cationic moieties such as quinolinium-carbazole (DBAN-SLOH) and naphthalene-cyanine (DNTPH) derivatives, which exhibit Aβ aggregation inhibition. Donor and acceptor moieties are highlighted in blue and red, respectively. e Chemical structure of representative neurofibrillary tangles (NFT) selective D-π-A NIR probes. f Strategy for engineering multifunctional theranostics via hybridizing known Aβ/ChE therapeutic fragments (F24, and ferulic acid) with existing NIR fluorophores (e.g., DANIR-2c, MCAAD-3). A hybrid scaffold was designed to integrate diagnostic imaging and therapeutic functions. g Structures of synthesized probes (I-30 to I-43), with modifications in aryl fragments marked in red boxes.
Conversely, imaging modalities make recording in situ changes in ChE enzymes and Aβs activity simultaneously in the AD brain more challenging. Given the key role played by Aβs and the change in the level of ChEs during different stages of AD pathology, currently, there are no reported molecular theranostics capable of effectively probing these pathological hallmarks and simultaneously acting as inhibitors to modulate crucial AChE activity.
This study aimed to design a D-π-A-based core capable of detecting Aβs and ChEs while also serving as a ChE inhibition activity. We achieved this by adopting a hybridization approach, combining a ferulic acid-derived pharmacophore (ChE inhibitors), previously identified from our laboratory, with Aβ aggregate-specific D-π-A probes (DANIR-2c and MCCAD-3), as illustrated in Fig. 1f. We hypothesized that incorporating a donor-π-acceptor (D-π-A) architecture with an extended diene system would facilitate NIR deep tissue imaging. At the same time, the inclusion of bulky acceptor fragments would enhance lipophilicity and thereby strengthen binding to the hydrophobic domains of Aβ fibrils. Additionally, this design may enable selective modulation of cholinesterase (ChE) activity by engaging aromatic residues at the catalytic and peripheral sites of the enzymes. The presence of ester functionalities is expected to further enhance binding potency and overall efficacy.
In this work, I-43 (compound 33, in Fig. 1g) is identified as a lead theranostic fluorescent probe, exhibiting dual emission peaks at 690 and 725 nm upon binding to Aβ aggregates, with a high Stokes shift of ≥200 nm that enables high-contrast NIR imaging with minimal background interference and reduced excitation laser-mediated self-quenching. In biological screening studies, I-43 demonstrated specificity for Aβ plaques in histochemical (HC) and immunohistochemical (IHC) assays, with minimal cross-reactivity compared to other key neurodegenerative biomarkers, including tau and α-synuclein. Its favorable optical and physicochemical properties enable in vivo brain NIR imaging and Aβ quantification in preclinical models. Moreover, the emissivity at 710 nm upon interaction with AChE/BChE enables in situ monitoring of cholinesterase activity in cell-based models. I-43 also exhibits AChE inhibitory activity at low micromolar concentrations and improves cognition in a scopolamine-induced amnesia model, demonstrating its theranostic potential. Together, these findings highlight the theranostic potential of I-43, offering a dual-targeting strategy for the diagnosis and modulation of key biochemical factors implicated in the onset of AD.
Results
Design, synthesis, and in vitro fluorescence assays
In line with the literature, an ideal in vivo NIR theragnostic for addressing the diverse neurobiology of the AD brain necessitates a small molecular probe (≤500 Da) with a substantial Stokes shift, deep-NIR emission maxima (≥650–900 nm), high signal-to-noise ratio, biocompatibility, acceptable brain permeability, favorable pharmacokinetics, non-toxicity, high binding affinity, therapeutic efficacy in the low μM range, and minimal undesirable interactions with surrounding biological components. Herein, the scaffold design was inspired by previous and ongoing research on the development of AD therapeutics39,40. A ferulic acid-tryptamine derivative (compound F24 or 7a) has been shown to possess sub-μM activity against AChE (IC50 = 5.74 ± 0.13 µM), and BChE (IC50 = 14.05 ± 0.10 µM), as seen in Fig. 1f40,41. Thus, we hypothesized that integrating ferulic acid pharmacophore with the DANIR-2c framework using a molecular hybridization approach could benefit in two ways: N,N-dimethylamine substituted donor-acceptor framework from DANIR-2c acts as recognition of misfolded protein (Aβs) with effective intramolecular charge transfer (ICT)42, and ChEs recognizing ferulic acid fragment for anticholinergic activity. The bulky groups (R) at the acceptor fragment contribute to steric management, enabling precise targeting of structural variations in ChE active site pockets. Drawing from previous research and addressing specific design challenges, this integrated approach represents a significant step forward in advancing our ability to visualize and manage biochemical factors responsible for AD onset in living organisms. It is noteworthy that Seo et al. (2016) developed an NIR probe that selectively targets tau (compound 16 or 3 h, Fig. 1e), which shares partial structural similarity with our designed probes. Interestingly, our designed probes lack the methylene spacer in cyano aryl ester fragments. Further, the unique feature indicating the robustness of the designed probes is the presence of a single methoxy group at the 2nd position of N,N-dimethylaniline, and other features mentioned above25. Targeted probes were synthesized according to synthetic protocols in supplementary methods and characterized well with NMR (1H, 13C, and 19F) and high-resolution mass spectroscopy (Supplementary Figs. 1–41 and Supplementary Table 1). HPLC purity suggested that most probes were ≥ 95% pure (Supplementary Fig. 42 and Supplementary Table 2).
We began our screening by measuring the optical properties of the developed NIR probes in DMSO, followed by 1× PBS (containing 20% DMSO as a cosolvent) to mimic physiological conditions. UV–Vis and fluorescence analyses (Supplementary Figs. 43 and 44 and Supplementary Table 3) revealed that all probes exhibit absorption maxima at 490–495 nm, broad emission profiles with maxima in the deep NIR-I region (690–740 nm), and large Stokes shifts (~235 nm). These features support their utility in acquiring high-contrast deep tissue optical imaging, with enhanced signal-to-background ratios and minimal interference from excitation light. In addition, high molar absorptivity (ε; Supplementary Table 3) enables efficient excitation at low concentrations, thereby minimizing phototoxicity. However, the apparent reason for low quantum yields (0.0017–0.034; Supplementary Table 3) of these probes is linked to the extended polyenic π-system, which promotes nonradiative decay from the excited state and leads to fluorescence quenching. Balanced hydrophobicity and hydrophilicity are critical for ensuring target affinity, brain permeability, and aqueous solubility. Investigational studies have shown that conventional dyes are primarily bound to Aβ1-42 fibrils through hydrophobic interactions35,43,44. To leverage this interaction mode, bulky hydrophobic fragments were introduced into the acceptor region of the probes, yielding moderate cLogP values (4.82–5.95; Supplementary Table 3), which are suitable for brain targeting. We hypothesize that this hydrophobic character not only enhances selectivity towards ChEs but also strengthens binding affinity to β-sheet-rich, hydrophobic Aβ fibrils, thereby supporting dual-target engagement.
Given their favorable optical and physicochemical properties, fluorescence-based in vitro assays were conducted against Aβ pre-aggregates, β-sheet-rich Aβ fibrils, and freshly prepared bovine serum albumin (BSA) to identify candidates capable of selectively labeling pathogenic Aβ species. To assess specificity, the lead compounds were further tested against recombinant tau and α-synuclein proteins. The aggregation states of Aβ1-40 and Aβ1-42 (Supplementary Fig. 45a, b) were validated by ThT fluorescence assay and transmission electron microscopy (TEM), whereas pathogenic tau and α-synuclein were characterized by TEM (Supplementary Fig. 45c). As shown in Supplementary Figs. 46–47 and Fig. 2a, I-30, I-32, I-33, I-34, I-35, I-36, I-38, I-39, I-42, and I-43 exhibit distinct fluorescence enhancement in response to Aβ1-42 aggregates, with negligible signals observed for monomeric forms. In addition, probes I-33 to I-36 showed enhanced fluorescence with BSA, indicating undesirable off-target signals and leading to their exclusion from further investigation. I-32, I-38, and I-43 demonstrated the most pronounced and selective responses toward aggregated Aβ (****p < 0.0001) compared to Aβ monomers and BSA, supporting their continued investigation. These probes exhibited emission maxima at 725 nm (I-32), 720 nm (I-38), and dual peaks at 690/725 nm (I-43) upon binding to aggregated Aβ (Supplementary Fig. 47 and Fig. 2a), all falling within the deep NIR window (650–900 nm) preferred for in vivo optical imaging. This fluorescence enhancement is likely driven by sensitivity to microenvironmental polarity or restricted intramolecular rotation upon intercalation into the hydrophobic grooves of β-sheet-rich Aβ aggregates. To explore this phenomenon, solvent-dependent fluorescence studies were conducted using toluene, DCM, THF, MeOH, ACN, DMF, and DMSO (Fig. 2c, d and Supplementary Figs. 48 and 49). We found that absorbance maxima remained largely unaffected by solvent polarity changes, indicating minimal dependency on the solvent permittivity, with a 20–30 nm shift in MeOH to other aprotic solvents, possibly due to hydrogen bonding interactions. However, a bathochromic emission shift (λem) and a decrease in emissivity were observed with the increase in the solvent’s polarity (Fig. 2e and Supplementary Fig. 49). In typical TICT (twisted-ICT) fluorophores, a more polar solvent system stabilizes the excited state by promoting a stronger charge transfer character, shifting emission to red, but may increase nonradiative decay due to enhanced internal conversion from the twisted or distorted excited-state geometry. Therefore, we employed the Lippert-Mataga equation to determine the correlation between Stokes shifts (Δν; Supplementary Table 4) values of probes in different solvents based on solvent orientation polarizability [Δf (ε, n)], given in Supplementary Table 545. I-32 showed minimal sensitivity to solvent polarity, as evident from the Δν vs solvent polarizability plot (Supplementary Fig. 49a). In contrast, I-38 and I-43 displayed good linear correlations (r² values 0.870 and 0.7668, respectively; Fig. 2e and Supplementary Fig. 49b), indicative of efficient charge transfer. We next examined the role of restricted intramolecular motion in the fluorescence response of our probes using glycerol-MeOH mixtures (0–100%), where glycerol provides a dense, viscous environment. Theoretically, a dense environment enhances emissivity in molecular rotor probes, possibly by lowering nonradiative decay. Representative probe I-43 exhibited weak emission at 645 nm (Fig. 2f) in low glycerol content (≤ 50%), possibly due to strong intermolecular hydrogen bonding. Beyond 50% glycerol content, I-43 behaved as a molecular rotor probe, showing gradual fluorescence increment with emission maxima at 705 nm, indicating the dominance of viscosity effects. These findings support that the fluorescence response of I-43 upon Aβ binding arises from the restriction of intramolecular motion and microenvironmental polarity.
a, b Representative fluorescence spectra and corresponding bar graph of I-43 (20 μM) after incubation with various Aβ species (10 μM; monomers, oligomers, and fibrils) and freshly prepared BSA (25 μg/mL). Mono, Oligo, and Fibril refer to Aβ monomers, oligomers, and fibrils, respectively. Lowercase Roman numerals correspond to: (i) I-43 alone in PBS (pH 7.4); (ii) I-43 + Aβ1-42 (Mono); (iii) I-43 + Aβ1-42 (Oligo); (iv) I-43 + Aβ1-42 fibrils; (v) I-43 + freshly prepared BSA; (vi) I-43 + Aβ1-40 (Mono); (vii) I-43 + Aβ1-40 (Oligo); and (viii) I-43 + Aβ1-40 fibrils. Data are mean ± SEM with n = 3 independent experiments in triplicate. Statistical values are ****p < 0.0001 and ***p = 0.0007, derived from one-way ANOVA using Tukey’s test. c, d Absorbance and fluorescence spectra of I-43 (10 µM) in various solvents reveal its solvatochromic behavior with polarity changes (toluene to DMF, λex = 490 nm). e Lippert-Mataga plot [Δf(ε, n) vs Stokes shift (Δν)] showing a linear trend (r² = 0.7668). f Fluorescence intensity increases of I-43 with the increase in glycerol percentage, indicating its molecular rotor behavior (1.0 µM, λex = 490 nm). g Fluorescence (Fl) intensity plot of I-43 (5–0.03 μM) in the presence of Aβ1-40 fibrils (5 μM), fitted to a one-site binding model (λex/em = 490/690 nm). h, i Fluorescence spectra and correlation plots of I-43 relative fluorescence (Fl) intensity (10 μM) changes vs decreasing concentrations of Aβ1-40 fibrils, showing strong linearity (r² = 0.97). In (g–i), data are presented as mean ± SD from n = 3 independent experiments performed in triplicate. Source data are provided as Source Data file.
Subsequently, I-43 also exhibited a marked fluorescence enhancement (****P ≤ 0.0001; Fig. 2a, b) with fibrillar Aβ1-40 species (another key pathogenic AD biomarker), compared to its monomeric and oligomeric forms, highlighting its affinity for the aggregated species. Following this, to quantify binding strength, saturation binding affinity of the probe 1-32, 1-38, and I-43 in concentration-dependent titration assay against Aβ1-42 aggregates (5 µM). Among the tested probes, I-43 displayed the lowest dissociation constant (Kd = 104 ± 25 nM) compared to I-38 and I-32 (Kd = 279 ± 79, and 286 ± 93 nM for I-38 and I-32, respectively; Supplementary Fig. 50a). Notably, I-43 also showed higher binding affinity to Aβ1-40 and Aβ1-42 fibrils (Kd = 58.19 ± 9.7 nM and 104 ± 25 nM, respectively; Fig. 2g and Supplementary Fig. 50a) compared to their oligomeric forms (Kd = 213 ± 44 nM and 337 ± 112 nM, respectively; Supplementary Fig. 50b). With a low binding constant, I-43 joins the club of Aβ aggregate specific NIR dyes with ≤ 200 nM affinities, such as DANIR-2c, CRANAD-2, MCAAD-3, DNTPH, and QM-FN-SO3 with Kd = 26.9, 38.69, 106, 143, and 170 nM, respectively29,35,46,47,48. The fluorescence response of I-43 (5 µM) with Aβ1-40 fibrils demonstrates a strong quantitative correlation (r² = 0.97), as shown in Fig. 2i, with corresponding fluorescence spectra in Fig. 2h.
ThT-based assays are a widely used method for tracking time-dependent fibril growth and assessing the anti-amyloidogenic potential of various probes49,50,51. In a subsequent experiment, the ability of I-43 to attenuate the aggregation of monomeric Aβ1-40 and Aβ1-42 peptides into aggregated species was evaluated. Interestingly, I-43 displayed minimal inhibitory activity on the conversion of Aβ1-42 monomers to aggregates, as evident through the ThT fluorescence assay (Supplementary Fig. 51). While TEM images (Fig. 3a) showed that at a two fold concentration of I-43: Aβ1-40 formed amorphous clusters instead of apparent fibrils. At fourfold the concentration of I-43, mostly short or broken fibrils appeared, suggesting that I-43 can interfere with fibril formation, especially at a 4:1 probe-to-peptide ratio. These results are consistent with a significant reduction in ThT fluorescence intensity (****P < 0.0001) compared to untreated samples (Fig. 3b1, b2), with a similar trend observed in the ThT-based aggregation kinetics study conducted over 72 h (Fig. 3b3). While in vitro experiments provide useful insights, further in situ and in-vivo studies are essential to validate these findings in a biological context.
a Schematic representation of the incubation of monomeric Aβ1-40 peptides (10 µM) under various experimental conditions: without I-43 (i), with twofold of I-43 (ii), and with fourfold of I-43 (iii), all incubated for 72 h. TEM micrographs (i–iv) illustrate that the presence of I-43 at concentrations of 20 and 40 μM, relative to Aβ (10 μM), slows down aggregation to small fragments compared to the control (i.e., without I-43). b ThT fluorescence spectra used to monitor the transition of monomeric Aβ1-40 peptides into aggregated forms. Spectral data (b1 and b2) include ThT fluorescence emission spectra and corresponding bar graphs for the following conditions: (i) ThT alone (20 μM); (ii) ThT + Aβ1-40 (2:1, 72 h); (iii) ThT + Aβ1-40 + I-43 (2:1:4, 72 h); and (iv) ThT + Aβ1-40 + I-43 (2:1:2, 72 h) in PBS (pH 7.4). Data points are mean ± SEM (n = 3 independent experiments in triplicate) and ****p < 0.0001. b3 shows ThT-based aggregation kinetics, depicting the time-dependent conversion of monomeric Aβ1-40 peptides into aggregates in the presence or absence of I-43 over 72 h (mean ± SD, n = 3 independent experiments in triplicate), and ****p < 0.0001. c, d Comparative analysis of fluorescence intensity changes (Fl spectral and bar graph) of I-43 (10 μM) following incubation with monomeric and fibrillar forms of recombinant tau and α-synuclein (5 μM), relative to Aβ1-42 and Aβ1-40 fibrils (5 μM). Data are presented as mean ± SD (n = 3 independent experiments in triplicate). Statistical significance was determined using one-way ANOVA followed by Dunnett’s post hoc test, and ****P < 0.0001. e, f FMOs and electrostatic potential maps of I-43 obtained from DFT-optimized geometries (Gaussian16). g MTT assay in PC12 cells shows mean ± SEM (n = 3 independent experiments in quadruplicate; statistical outliers excluded). Source data are provided as a Source Data file.
Similar to AD pathogenesis, the accumulation of misfolded proteins into aggregates is indeed a key feature in several neurodegenerative diseases, such as α-synuclein in Parkinson’s disease (PD), and tau oligomerization, or transactive response DNA/RNA-binding protein (TDP-43) in frontotemporal dementia52. Therefore, to assess selectivity, fluorescence spectra of I-43 were recorded with various amyloidogenic proteins. As shown in Fig. 3c, d, I-43 displayed significantly higher fluorescence intensity with Aβ1-40 fibrils (****P < 0.0001) compared to monomeric and fibrillar forms of tau and α-synuclein, confirming its preferential affinity for β-sheet amyloid aggregates. DFT calculations using Gaussian 16 were performed to examine electronic transitions and ICT behavior in I-32, I-38, and I-43. A lower energy gap between frontier orbitals, i.e., highest occupied molecular orbital (HOMO) and lowest unoccupied molecular orbital (LUMO), is often associated with bathochromic shifts in emission maxima, bringing fluorescence into the NIR region of fluorescence spectroscopy53. Also, the energy gap between these orbitals ascertains the stability and chemical reactivity of the compounds54,55. Therefore, geometry optimization for the representative probes I-32, I-38, and I-43 was performed using B3LYP functional with 6-311 G ++ (d, p) basis sets in the gas phase, followed by their frequency calculation (HOMO and LUMO states; Supplementary Table 6) to validate the ICT phenomenon and global minimum isomer of I-43, depending on the E and Z orientation of the double bonds (Supplementary Fig. 52). The data presented in Fig. 3e and Supplementary Table 6 strongly suggested that in all the probes, the electron distribution is primarily localized on extended poly dienes with maximum electron density residing to the dimethyl aniline (donor fragment) in HOMO states, which is delocalized towards cyano (acceptor) in LUMO state corresponds to an ICT event within designed D-π-A scaffold. The energy gap between the orbitals increases in the order I-43 < I-38 < I-32, indicating that I-43 has the lowest stability and, thus, the highest reactivity, consistent with the Kd values.
In Aβ aggregates, the fibril core is predominantly composed of hydrophobic residues (Leu17, Phe19, Phe20, Val24, Ala30, Ile31, Ile32, Leu34, Met35, Val36, Val39, Ile41), while hydrophobic patches on the fibril surface are formed by residues Val18, Ala21, Val40, and Ala4256. To investigate the binding mechanism, electrostatic potential mapping of the optimized I-43 conformer was generated using DFT, vividly illustrating its polarization (Fig. 3f). The hydrophobic benzothiazole cyanate ester fragment generates repulsive interactions (red arrowheads), while the hydrophilic dimethyl aniline fragment results in attractive interactions (blue arrowheads). Mechanistically, this unique characteristic suggests that the hydrophobic interactions, driven by the benzothiazole cyanate ester fragment, likely facilitate initial contact with the hydrophobic regions of the aggregates. Concurrently, the hydrophilic dimethyl aniline fragment enhances binding stability through polar interactions with the surrounding aqueous environment or other polar residues in the Aβ structure. These dual interactions improve the specificity and detection property of I-43 in targeting and binding to Aβ aggregates, making it a promising candidate for further investigation in amyloid imaging and potential therapeutic applications. Other salient features, such as ≥ 80% cell viability measured in PC12 cells up to 10 µM after 24 h of incubation in MTT assay (Fig. 3g) and ≥ 95% photostability in physiological buffer (pH 7.4) for up to 6 h (Supplementary Fig. 53), corroborate the safety and biocompatibility of I-43 in the living organism.
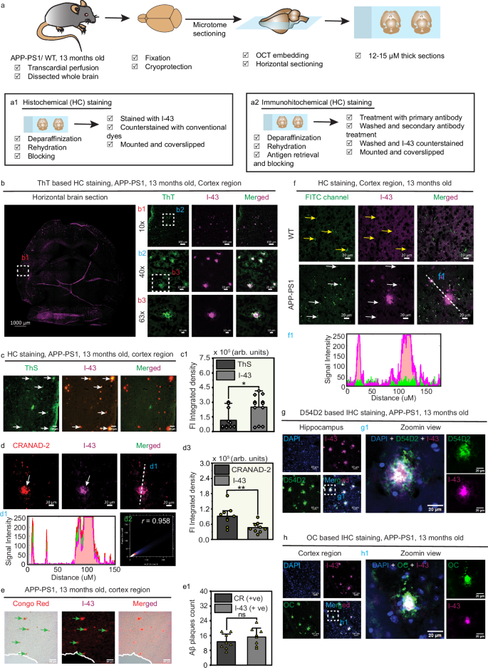
Fluorescence-based detection of Aβ deposits in brain tissues of APP-PS1 mice
After validating the affinity for Aβ aggregates in in vitro assays, lead probes I-32, I-38, and I-43 were evaluated for their ability to detect Aβ plaques in brain tissue from APP-PS1 mice. APP-PS1 mice show an age-dependent increase in amyloid burden and elevated Aβ deposits with aging. Amyloid deposits start appearing in the brain subregions as early as the age of 4 months57. Initially, 13-month-old mice were selected in this study to ensure abundant plaque pathology to emulates late-stage AD pathology. Figure 4a outlines the sequential workflow for preparing mouse brain specimens and typical steps involved in performing histochemical (HC; panel a1) and IHC (panel a2) assays. We have started dual HC staining experiments using popular Aβ targeted conventional fluorescence dyes, including ThT, Thioflavin-S (ThS), CRANAD-2, and Congo-Red (CR)30,58,59,60,61. Whole-brain specimens from APP-PS1 mice, after treatment with I-43 revealed widespread, punctate fluorescence signals across cortical and subcortical regions in NIR channel (λex/em = 633/700 nm; Fig. 4b). Upon magnification, discernible cortical plaques were observed in the green channel (λex/em = 488/520 nm), corresponding to ThT staining in panels b1, b2, and b3. These plaques colocalized with I-43, confirming the probe’s affinity for amyloid structures. In contrast, no plaque-associated signals were observed in either channel in age-matched control littermate brain specimens (WT; Supplementary Fig. 54a and c) upon treatment with ThT following I-32 and I-38 counterstaining, respectively. Zoom-in views of the frontal cortex region (a1 and c1 in Supplementary Fig. 54) from their corresponding tile scan images suggest minimal to negligible nonspecific binding with these probes. Dual-staining of APP-PS1 brain sections with I-32 or I-38 and ThT (Supplementary Fig. 54b, d) revealed supposed signals between green and NIR channels in dense-core plaques, with magnified views (b1 and d1; pink and cyan boxes) highlighting high signal-to-noise ratios for I-32 and I-38, respectively. I-43 showed consistent results in dual-staining and stand alone applications in WT brain sections, with minimal off-target signals (Supplementary Fig. 55a, b). Therefore, I-43 was prioritized for downstream in vitro and in vivo evaluations because of its superior photophysical and binding characteristics. Consecutive brain sections from APP-PS1 mice were stained with Aβ plaque-specific standards, i.e., Thioflavin S (ThS), CRANAD-2, DANIR-2c, and Congo Red, followed by counterstaining with I-43 to assess colocalization and validate the specificity of I-43 for Aβ deposits. Confocal images in Fig. 4c, d depict colocalization of ThS (FITC or green filter) and CRANAD-2 (TRITC or red filter) stained matured plaques (indicated by white arrows) with I-43 reaffirm the affinity of I-43 for Aβ plaques. Furthermore, we noted higher signal intensity of I-43 for Aβ plaques compared to Th-S (*P < 0.01; Fig. 4c1) but relatively lower intensity compared to CRANAD-2 (**P = 0.0082; Fig. 4d3). Signal intensity and pixel-wise colocalization analyses of CRANAD-2 and I-43 (Fig. 4d1 and d2) revealed a markedly higher signal-to-background ratio, enabling sharper delineation of amyloid plaques (Fig. 4d). The strong linear correlation (r = 0.958; Fig. 4d2) further supports colocalization and shared affinity for similar pathological targets. Again, I-43 showed markedly substantial colocalization with ThS than with ThT (Supplementary Fig. 55c–d1), yielding high correlation coefficients at both the section (r = 0.89) and plaque (r = 0.95) levels, consistent with binding confined to the cores of dense Aβ plaques. Overlapping signals between I-43 and the fibril-specific reference dye DANIR-2c (r ≥ 0.9; Supplementary Fig. 55e–f1) at both tissue and plaque levels further reaffirm the selective binding of I-43 for densely packed amyloid aggregates. Dual HC staining with Congo Red (Fig. 4e) revealed Aβ plaques (green arrows) in numbers comparable to those detected by I-43, with a non-significant difference (nsP = 0.26; Fig. 4e1). I-43 colocalization with these dyes reinforced its Aβ targeting profile, but there is still scope to enhance specificity.
a Sequential workflow for preparing brain sections for histochemical (HC) and immunohistochemical (IHC) staining, created in Adobe Illustrator. Panels a1 and a2 illustrate protocols for HC (left; conventional dyes/I-43) and IHC (right; Aβ-specific or other antibodies/I-43), respectively. b Confocal images of brain sections from APP-PS1 mice dual-stained with I-43 and the β-sheet-selective dye ThT (FITC channel, λex/em = 488/520 nm). Panels b1–b3 show magnified views acquired using 10×, 40×, and 63× objectives, respectively (n ≥ 3). Scale bars: 1000 µm for the overview, and 100, 20, and 10 µm for the panels b1–b3, respectively. c, d Representative images of 13-month-old APP-PS1 mouse brain sections stained with I-43, followed by counterstaining with ThS (FITC filter) and CRANAD-2 (TRITC filter), respectively. White arrows mark neuritic plaques. Scale bars, 20 μm. Images c1 and d3 show quantitative analyses comparing the signal intensity of I-43 on Aβ plaques to that of ThS and CRANAD-2, respectively (mean ± SD; n ≥ 8, two-tailed unpaired t-test, *P < 0.01 for c1 and **P = 0.0082 for d3). d1 Signal intensity plot between I-43 (magenta) and CRANAD-2 (red) for comparative view, with colocalization of signals presented by scatter plot (d2; Pearson’s r = 0.958). e Fluorescence images of the cortical region upon dual staining with Congo Red (DIC channel) and I-43 (TRITC channel), with plaque counts estimated to be comparable to those with I-43 (e1; n = 8, two-tailed unpaired t-test, nsP = 0.2627 and ns non-significant). f Brain sections from 13-month-old WT and APP-PS1 mice treated with I-43. Autofluorescent lipofuscin (yellow arrows) appears in the green channel (λex/em = 488/520 nm), and I-43 signals were detected using the NIR filter. f1 Signal intensity plot across the white dotted line in the merged image from (f). g, h Representative confocal images of sections after IHC staining with anti-Aβ antibodies (D54D2 and OC), followed by counter-labeling with I-43. Enlarged views (g1, h1) correspond to boxed areas. Scale bars: g, h = 50 µm; g1, h1 = 20 µm. Confocal data were acquired on an LSM confocal microscope, while ThS and Congo Red fluorescence images were captured using a Nikon fluorescence microscope.
Aging leads to lipofuscin deposition in nerve cells, showing strong autofluorescence at 510–530 nm (green) and 570–600 nm (red) upon excitation with 488 and 561 nm, respectively62. This must be distinguished from target signals when using fluorescence imaging tools. Thus, we tested I-43 in the brain tissues of aged mice (WT and APP-PS1, 13 months old). The tiny fluorescent deposits of lipofuscin granules seen in the green channel (yellow arrows) were not visible in the NIR channel (633/700 nm) in both WT and APP-PS1 mice, indicating minimal interference of lipofuscin while staining with I-43, as shown in Fig. 4f. Again, signal intensity plot (Fig. 4f1) of I-43 alone treated slides displayed high signal-to-noise ratio for amyloid-beta plaques with minimal interference from lipofuscin granules. Moreover, the colocalization of silver-impregnated amyloid lesions (silver staining) with I-43 staining in APP-PS1 mouse brain sections (Supplementary Fig. 55g, with zoomed views) further accentuates the specificity of I-43 for amyloid-beta.
Finally, we employed IHC dual-staining with two well-characterized Aβ antibodies: D54D2, which recognizes a spectrum of endogenous Aβ isoforms (Aβ42, Aβ40, Aβ39, Aβ38, and Aβ37), and OC, which preferentially binds fibrillar Aβ. I-43 exhibits substantial spatial overlap with D54D2- and OC-positive amyloid plaques in APP-PS1 brain sections, highlighting its potential to target Aβ pathology. However, magnified views (Fig. 4g, h, insets g1 and h1) reveal partial colocalization, suggesting differences in binding specificity or epitope accessibility. Furthermore, analysis of regions a1, a2, and a3 in Supplementary Fig. 56a shows that dense-core plaques were co-labeled by both OC and I-43. However, certain plaque regions stained by OC lacked corresponding I-43 signal, and vice versa (Supplementary Fig. 56a3), further supporting the notion that I-43 may preferentially bind to specific Aβ conformations distinct from those recognized by OC. DAPI (4’,6-diamidino-2-phenylindole) staining was incorporated for nucleus staining, in Fig. 4g, h and Supplementary Fig. 56a. These properties, coupled with its NIR emission, position I-43 as a promising probe for ex vivo and potentially in vivo amyloid imaging applications. In a subsequent experiment (Supplementary Fig. 57a), the critical micelle concentration (CMC) of I-43 was determined to be 23.94 μM in phosphate buffer (10 mM, 1% DMSO) as a complementary indicator of the aggregation threshold. As shown in Supplementary Fig. 57b, confocal imaging of APP-PS1 brain sections treated with I-43 alone revealed fluorescence exclusively in the NIR channel (λex/em = 633/700 nm), with no detectable signal in the FITC (λex/em = 488/520 nm) or DAPI (λex/em = 405/490 nm) channels, confirming spectral specificity. To evaluate potential interference in confocal imaging from aggregated I-43, we performed concentration-dependent staining using I-43 from 10 μM down to 0.01 μM (Supplementary Fig. 57c; in 1× PBS with 5% DMSO as a cosolvent), along with DAPI counterstaining to confirm that nuclear signals in the DAPI channel are distinct from I-43 labeling. Notably, I-43 produced clear, plaque-specific fluorescence in the NIR channel even at 0.1 μM (well below its CMC), strongly indicating that the observed signals arise from specific Aβ binding rather than nonspecific aggregation.
As previously mentioned, APP-PS1 mice show Aβ deposition starting at 4 months of age, which becomes prevalent in the hippocampus and cortex by 9 months and increases with age63. Confocal imaging showed no Aβ plaques in 13-month-old WT mice (Fig. 5a, a1), while APP-PS1 mice exhibited an apparent age-dependent increase in plaque burden, with visually denser and more abundant plaques in 13-month-old compared to 6-month-old animals (Fig. 5b, c, b1, c1). Semiquantitative analysis of plaque count (Fig. 5d1) and I-43 fluorescence intensity showed significant increases in plaque counts (Fig. 5d1; (****P < 0.0001) and signal intensity (Fig. 5d2; **P = 0.0066) with age. Again, a similar trend was observed with fibrillar Aβ-specific OC antibody staining (Fig. 5d1), used as a positive control, further validating these findings. Forty-micrometer-thick brain tissue sections from 13-month-old APP-PS1 mice were subjected to z-stack imaging to evaluate the three-dimensional distribution of amyloid-β deposits labeled with I-43. Z-stack reconstructions and depth-encoded projections of tissue stained with I-43 alone (Fig. 5e, e1) and dual IHC with the OC antibody (Fig. 5f, f1) showed that I-43-labeled plaques are distributed throughout the tissue, confirming deep parenchymal labeling with minimal surface bias. Color-coded projections (Fig. 5e1 and f1) demonstrated that plaque emissions associated with I-43 (λex/em = 633/700 nm) remain pronounced, with faint green emissions discernible in the layer even beyond 45 μm in the z-stack projections. Compared to standard dyes like ThT, ThS, and Congo Red, which suffer from poor selectivity, no brain permeability and shallow imaging depth due to short emission wavelengths (500-550 nm)64,65, these findings suggest that the optimal optical properties of I-43, along with its ability to reliably track age-related Aβ deposition and visualize fibrillar Aβ in deep tissue, position it as a superior alternative for Aβ imaging in translational studies.
a Representative tile-scan images of brain sections from wild-type (WT) mice at 13 months showed no amyloid plaque deposition, as confirmed by OC and I-43 staining. Panel a1 shows a magnified view of the boxed region in panel a. Brain sections from APP-PS1 mice at 6 and 13 months, respectively, showing progressive increase in plaque density with age, confirmed by colocalized staining with OC and I-43. Panels b1, and c1, are magnified views of boxed regions in b and c, respectively. Scale bars: 500 μm (a–c); 100 μm (a1–c1). d Statistical correlation plots, wherein the (d1) plot represents the measurement of plaque-associated signals in brain sections stained with I-43 and OC, were generated from the ImageJ quantification tool. Statistical data in the bar graph are mean ± SD, n = 10 independent biological samples; ordinary one-way ANOVA followed by Dunnett’s post hoc test; ****P < 0.0001 and *P = 0.0431. d2 Integrated Fl intensity of I-43 in both 6- and 13-month age groups of APP-PS1 mice and statistical difference of data set are mean ± SD determined using two-tailed paired t-test (n = 8; **P = 0.0066). e, f Z-stack projection images (up to ~60 μm depth) from APP-PS1 brain sections (13 months old) stained with I-43 alone (e) or dual-stained with I-43 and OC (f). The e1 and f1 images are color-coded projections of (e and f), respectively, measuring the fluorescence signal strength of I-43 associated with amyloid plaques, ranging from the upper layers to deeper tissue layers, using λex/em = 633/700 nm. These projection images are derived using Zeiss Zen (v3.10.103) software, a free software tool for analyzing confocal fluorescence imaging data. Source data are provided as a Source Data file.
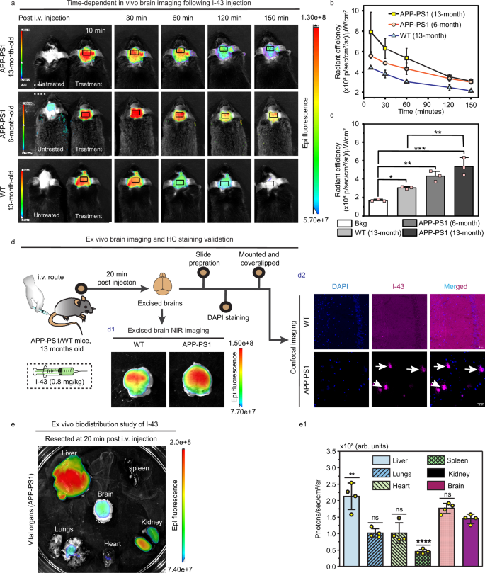
These encouraging results led us to test the brain permeability and in vivo imaging capability of I-43 in the living mouse model. Upon injecting I-43 at 0.8 mg/kg (vehicle: 7.5% DMSO, 2.5% Cremophor® EL, and 90% 1× PBS) intravenously into 6- and 13-month-old APP-PS1 mice and age-matched 13-month-old B6 mice as WT controls, in vivo imaging of the shaved scalps was performed to monitor changes in the radiance efficiency of I-43 at representative time points, as shown in Fig. 6a and Supplementary Fig. 58a–c. Notably, the data indicated that fluorescence signals were relatively higher in APP-PS1 mice and stayed longer than in WT mice (Fig. 6a, b). Radiance efficiency over time (Fig. 6b), measured in n = 3 animals, revealed a statistically significant difference in signal intensity between 13-month-old WT and age-matched APP-PS1 mice at 60 min post-injection (**P = 0.0024; Fig. 6c). Contrary to this, 6-month-old APP-PS1 mice exhibited intermediate signal levels, with insignificant difference relative to either 13-month-old WT (nsP = 0.0573) or APP-PS1 mice (nsP = 0.1167) at 60 min. This intermediate response likely reflects early-stage amyloid pathology, where Aβ deposition is nascent and heterogeneously distributed, yielding levels below the detection threshold required for reliable in vivo discrimination by I-43. Nonetheless, the signal intensity in younger APP-PS1 mice fell between the two groups, reinforcing that I-43 can effectively detect Aβ burden in vivo during the later stages of AD progression. As prolonged brain retention may increase the toxicity risk, the decline in signal intensity to near-baseline levels by 150 min indicates a favorable washout rate of I-43, which is beneficial in terms of safety. Our next goal was to determine the ex vivo imaging capabilities of I-43 administered intravenously to 13-month-old APP-PS1 and age-matched WT controls. NIR imaging of these excised brains revealed markedly higher fluorescence intensity in APP-PS1 mice than in WT controls (Fig. 6d1), indicating enhanced I-43 accumulation associated with Aβ pathology. The protocol outlined in Fig. 6d was followed for HC staining, including DAPI counterstaining to visualize nuclei and provide a better anatomical context for the localization of Aβ deposits. As expected, WT mice showed no stained marks, whereas brain sections from APP-PS1 mice have a distinct staining pattern in the cortex region (white arrows; Fig. 6d2), indicative of plaque-like deposits. Additionally, biodistribution data confirm a predominant brain signal with minimal off-target accumulation in peripheral organs (spleen, lungs, and heart) except for the liver and kidneys (**P = 0.0025), suggesting effective blood-brain barrier permeability, low retention in vital organs, and elevated liver and kidney signals likely due to hepatic first-pass metabolism (Fig. 6e, e1) and renal elimination. We can conclude from the presented data that I-43 has potential for NIR detection of Aβ pathology in preclinical AD models.
a Fluorescence imaging micrographs showing radiance efficiency changes of I-43 in 13- and 6-month-old APP-PS1 and 13-month-old WT mice after 0.8 mg/kg intravenous administration. Scalp imaging was performed at representative time points (n = 3 biologically independent mice; λex/em = 500/690 nm; Lago-X from Spectral Instruments Imaging, equipped with desirable filter sets). b The radiance efficiency vs time plot showed higher signal intensity in APP-PS1 mouse brains than WT mice throughout the study (n = 3). c The bar graph showed significant differences in fluorescence intensity (**P = 0.0024) between APP-PS1 mice (13-month-old; n = 3) and age-matched WT mice at 60 min post i.v. route dosing of I-43, while a significant difference compared to the background (Bkg) or untreated control (Data represent mean ± SD; significance levels: ***P = 0.0001, **P = 0.001, *P = 0.040 vs Bkg, and **P = 0.0024 (WT vs 13-month APP-PS1); one-way ANOVA with Dunnett’s post hoc test). Data from the remaining two mice from each group are provided as Supplementary Fig. 58a–c. d Ex vivo NIR imaging at 700 nm of intact excised brains from 13-month-old WT and APP-PS1 mice, resected 20 min after intravenous administration of 0.8 mg/kg I-43. Cryo-sectioned slices were imaged under an NIR confocal microscope to locate Aβ deposits in APP-PS1 mice brains with I-43 at a 700 nm filter set (Scale bar: 50 µm; LSM 780 equipped with axio imager 2). e Ex vivo biodistribution study of I-43 in 6-month-old APP-PS1 mice following intravenous administration of a 0.8 mg/kg dose. Major organs, including the liver, spleen, kidney, brain, lung, and heart, were resected at 20 min post-injection and used for fluorescence imaging. e1 The bar graph shows fluorescence signal intensity profiling (photon counts) of I-43 in the organs resected from APP-PS1 mice (n = 4 independent mice). Data represent mean ± SD, one-way ANOVA with Dunnett’s post hoc test: **P = 0.0025 (Liver); nsP = 0.0636 (Lungs); nsP = 0.0655 (Heart); ****P < 0.0001 (Spleen); nsP = 0.2224 (Kidney), all compared to Brain signals. Source data are provided as a Source Data file.
Histological dual staining of neuronal tissue from AD patients and ocular imaging in Drosophila AD flies
Human AD brain specimens present the full spectrum of amyloid pathology and potential interference from autofluorescence, tissue degradation, and coexisting pathologies, offering a more rigorous and clinically relevant context for evaluating I-43. Therefore, autopsy brain samples from clinically confirmed cases were used. Histological staining of AD brain sections revealed that dense-core amyloid plaques stained with ThT and CRANAD-2 colocalized with I-43, as evident from the merged images (Fig. 7a). Notably, I-43 revealed additional structures not labeled by ThT (white arrows), and vice versa (yellow circles), highlighting their distinct binding preferences. As previously reported, ThT can associate with non-amyloid targets such as DNA, cartilage, albumin, and α-helices, which may account for the observed differences66. No stains were observed in the non-demented patients (NDP; control) postmortem brain specimens for I-38 and I-43-stained slices counterstained with ThT as reference dye (Supplementary Fig. 59). Also, the hippocampal (Hip) and frontal cortex (Ft. cortex) brain tissue specimens from other NDP patients, stained alone with I-43 produced similar results, indicating minimal nonspecific white matter tissue interactions (Supplementary Fig. 60). Congophilic Aβ angiopathy (CAA) lesions are neuropathological changes associated with the deposition of pathogenic Aβs in cerebral blood vessels67. Interestingly, I-43 was found to show overlap with Congo Red staining, as depicted in Fig. 7a and Supplementary Fig. 61. This indicates that I-43 can effectively detect both parenchymal Aβ plaques and vessel-associated Aβ deposits.
a Paraffin-embedded AD brain sections showed Aβ-positive puncta stained with known standards (ThT, CRANAD-2, and Congo Red). Counterstaining with I-43 revealed high colocalization with these dyes, especially in mature plaques. CAA-associated deposits visualized by Congo Red were also effectively labeled by I-43. b–e Confocal images of AD patient brain tissues co-stained with I-43 (NIR channel) and anti-Aβ antibodies (D54D2, 6E10, OC, and A11; green channel). c1 and d1 Semiquantitative fluorescence intensity analysis of regions of interest (ROIs) determined using ImageJ. Data represent mean ± SD. In panel c1, n = 12; two-tailed unpaired t test (nsP = 0.466). In panel d1, n = 9; one-way ANOVA with Dunnett’s post hoc test (****P < 0.0001, and *P = 0.0402). f IHC confocal images of PD striatum showing α-Synuclein deposits (pSer129α-Syn antibody); I-43 counterstaining showed no colocalization. g Confocal images of AD and FTD brain sections revealed mature tau tangles (Tau46, AT8 antibodies) with no detectable NIR signal from I-43 in tau-positive puncta. h Confocal images showing CAA-associated staining in the green (OC antibody) and NIR (I-43) channels. Imaging was performed on an LSM 780 (Axio Imager 2) using FITC, TRITC, and 700 nm emission filters for ThT, CRANAD-2, and I-43, respectively. Scale bar: 20 µm. i Confocal images of larval imaginal discs from WT (Oregon R⁺; panels i1–i2) and AD (ey-GAL4-UAS-Aβ42/CyO; panels i3–i4) flies stained with I-43 (n ≥ 10). Panels i2 and i4 are 40× magnifications of panels i1 and i3, respectively (scale bars: 50 µm for i1/i3; 20 µm for i2/i4; λem = 700 nm; LSM 780). An orthogonal view from panel i4 reveals discrete amyloid plaques. j Fluorescence images of adult WT (j1-j2) and AD (j3-j4) fly eyes after feeding with I-43 (10 µM), acquired at 20× magnification using a NIS-Elements BR microscope (scale bar, 100 µm). White circles indicate ROIs used for fluorescence intensity quantification (red channel). k Semiquantitative fluorescence intensity plot of I-43 in the eyes of WT vs AD flies (n ≥ 10, mean ± SD, ****P < 0.0001 compared to WT, analyzed by two-tailed unpaired t-test). Source data are provided as a Source Data file.
Furthermore, to strengthen the clinical relevance of I-43 in AD human brain tissue specimens, I-43-stained slides were counterstained by IHC with Aβ subspecies specific D54D2, Aβ5-10-targeted 6E10, OC, and oligomer-specific A11 antibodies. As illustrated in Fig. 7b–e and Supplementary Figs. 62–64, except for the A11 counterstained tissue sections, I-43 exhibited strong colocalization with dense-core amyloid plaques immunolabeled with D54D2, 6E10, and OC antibodies (green channel), as indicated by white puncta in the merged images. Notably, discrete signals from I-43 or antibody staining, observed in a few instances without overlap, suggest differential epitope recognition, heterogeneity in plaque composition, or differences in probe binding specificity. Quantitative fluorescence analysis (Fig. 7c1) of dual-stained sections revealed that I-43 exhibits comparable β-amyloid labeling efficacy to 6E10 (non-significant, nsp), with consistent spatial co-distribution. Additionally, I-43 showed elevated fluorescence intensity in tissue specimens from AD patients compared to non-demented patient (NDP) brain samples (Fig. 7d1), suggesting that I-43 can be applied as a sensitive marker for detecting β-amyloid deposits in AD pathology.
Neuropathological staining of striatal tissue from a PD patient (80-year-old female) showed no colocalization between pSer129α-Syn signals (α-synuclein plaques specific antibody) and I-43, indicating minimal cross-reactivity with α-synuclein plaques (Fig. 7f). Owing to its structural analogy to the tau tangle-specific dye 3 h (Fig. 1e), I-43 was also investigated for its efficacy in staining tau protein deposits (tau tangles or NFTs) in AD and FTD brain specimens using Tau46 and AT8 antibodies. Figure 7g and Supplementary Fig. 65 show that the I-43 fluorescence signals did not overlap with Tau46 and AT8 labeled stains (green channels), indicating I-43 specificity for amyloid-β deposits. The overlapped signals of OC with I-43 around the cerebral vasculature in Fig. 7h reaffirm its labeling efficacy for congophilic Aβ.
To determine the potential interference from autofluorescent spots observed under the FITC filter, indicative of lipofuscin and other endogenous fluorophores, we incubated the tissue sections with I-43 alone and acquired fluorescence data using both FITC (488/520 nm) and NIR (633/700 nm) filters. The lower panel of Fig. 7h shows CAA lesions (red arrow) visible in the NIR filter corresponding to I-43. However, the tiny glitters mediated by lipofuscin (green channel; 488/520 nm, white arrows) were not perfectly localized with I-43 signals in the NIR channel except in a few instances, indicating minimal interference from lipofuscin granules in NIR imaging with I-43. A similar observation was noted in other tissue sections, as shown in Supplementary Fig. 66.
In the context of AD, genetically modified Drosophila AD models have become a cost-effective platform for rapid screening. Upon treatment with I-43, eye discs of the third instar larvae revealed visible plaque deposits (white arrows) in the magnified orthogonal view (40×, Fig. 7i, panel i4) of the eye-specific ey-GAL4-UAS-Aβ42/CyO fly imaginal discs (20×, Fig. 7i, panel i3), compared to wild-type controls (WT; Oregon R+, panels i1 and i2). Furthermore, when adult flies were fed I-43 (10 μM in culture agar media), the AD flies eyes (j4 image of Fig. 7j) exhibited a relatively higher intensity signal within ROI (white dotted circle, ****p < 0.0001, n ≥ 10 flies) under the TRITC filter (red channel) compared to WT flies (j2 images of Fig. 7j), as quantified in Fig. 7k. Above following data potentiate the applicability of I-43 as a rapid screening tool in AD experimental models.
In vitro assays for determining ChE sensing and inhibitory activity
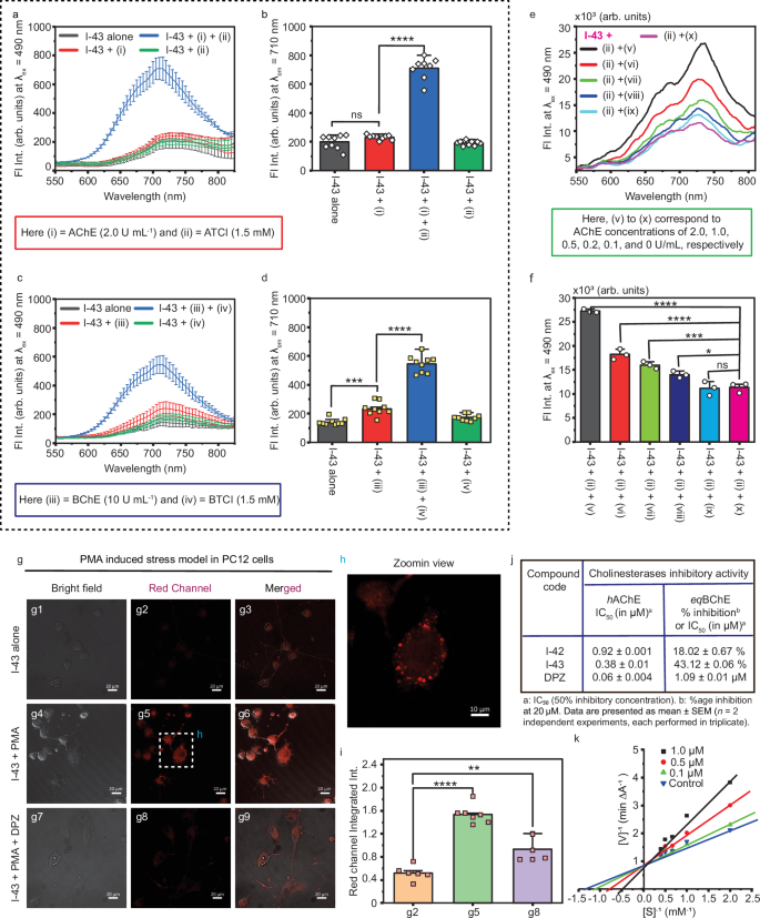
Monitoring cholinesterase enzymes (ChEs; AChE and BChE) activities ex vivo and in vivo in biological systems may hold clinical significance for understanding the pathophysiology of diseases characterized by abnormal enzyme levels68. Capitalizing on the hybrid design of our scaffold, which integrates features conducive to ChE recognition, the probes were evaluated for their sensing efficacy against hAChE and eqBChE, with and without their respective substrates (ATCI and BTCI) in PBS (pH 7.4) following established protocols69. Interestingly, I-32, I-33, I-38, and I-42 showed AChE-induced fluorescence changes (Supplementary Figs. 67 and 68), while no probe responded to eqBChE at 2.0 U mL−1. At 10 U mL−1 eqBChE concentration, I-30, I-32, I-33, I-35, I-38, and I-40 displayed notable responses (Supplementary Figs. 69 and 70). I-43 showed significant fluorescence enhancement with both hAChE (****P < 0.0001) and eqBChE (****P < 0.0001), with emission peaking at 710 nm (Fig. 8a–d). I-43 exhibited a concentration-dependent fluorescence increase with hAChE (0–2 U mL−1) in the presence of ATCI (1.5 mM), with maximum emissivity at 2.0 U mL−1 (****P < 0.0001; Figs. 8e, f). Notably, no significant response was observed when the enzyme or substrate was used alone, highlighting the probe’s ability to selectively report ChE activity under physiologically relevant conditions.
a, b Fluorescence (Fl) spectra and emission intensity bar graphs of I-43 alone, and upon co-incubation with: (i) hAChE (2.0 U mL−1) alone, (ii) ATCI (1.5 mM) alone, and a mixture of (i) + (ii). c, d Fluorescence (Fl) spectra and emission intensity bar graphs of I-43 alone, and upon co-incubation with: (iii) eqBChE (10 U mL−1) alone, (iv) BTCI (1.5 mM) alone, and a mixture of (iii) + (iv). Data were acquired at 490 nm using a SPARK reader (Tecan, Austria). e, f Spectral profiles and corresponding emission intensity plots of I-43 after co-incubation with hAChE at 2.0, 1.0, 0.5, 0.25, 0.1, and 0.0 U mL−1 in the presence of ATCI (1.5 mM). Data represent mean ± SD (n = 3, in triplicate). Data were analyzed using one-way ANOVA with Dunnett’s multiple comparisons post hoc test: b ****P < 0.0001, nsP = 0.0634; d ****P < 0.0001, ***P = 0.0003; f ****P ˂ 0.0001, ***P ˂ 0.0003, *P = 0.0222, nsP. g Confocal imaging of I-43 in a PMA-induced apoptosis model to assess AChE levels in PC12 cells. Images g1–g3, cells treated with I-43 alone (10 µM); g4–g6, cells pre-incubated with PMA (1 µg mL−1) followed by I-43; g7–g9, cells pretreated with DPZ (10 µM) to inhibit PMA-induced activity before I-43 treatment. Scale bar, 20 µm. h A twofold enlarged view of the boxed area in g5 reveals I-43 enrichment at the cell periphery. i Red channel integrated intensities of PC12 cells from images g2, g5, and g8 across all treatment groups were quantified using ImageJ (NIH) software (mean ± SD; n ≥ 6; one-way ANOVA followed by Dunnett’s post hoc test; ****P < 0.0001, **P = 0.0013). j IC50 values of I-42 and I-43 against hAChE and eqBChE, with DPZ as the reference drug. k Lineweaver-Burk plot of reaction velocity (V) vs substrate concentration (ATCI; 0.5–2.5 µM) without and with I-43 as inhibitor (1.0, 0.5, 0.1 µM). Source data are provided as a Source Data file. For panels j and k, data are from n = 2 independent experiments performed in triplicate.
Altered AChE activity is closely associated with neuronal apoptosis. Based on this, Tang et al. (2019) employed a two-photon probe (MCYN) to monitor AChE activity during phorbol-12-myristate-13-acetate (PMA)-induced apoptosis in PC12 cells23. We slightly modified this approach to evaluate the lead probes I-43 and I-42 (based on their in vitro response) for monitoring AChE activity in living PC12 cells. The confocal fluorescence image displayed a notably brighter fluorescence response of I-43 and I-42 in PC12 cells pretreated with PMA (1.0 µg/ml, 60 min; g4–g6 of Fig. 8g) compared to untreated controls (g1–g3 of Fig. 8g; and Supplementary Fig. 71). Pre-incubation with donepezil (DPZ, 10 µM), a known AChE inhibitor, attenuated the fluorescence response of I-43 (g7–g9 of Fig. 8g), confirming that the emission increase was AChE-dependent. Zoom-in view of cells from g5 of Fig. 8g has distinguished AChE-linked I-43 signals, as seen in Fig. 8h. These findings validate the utility of I-42 and I-43 for imaging AChE activity in live-cell models of neurotoxicity.
Developing a scaffold derived from an anticholinergic agent (7a) motivated us to assess its therapeutic efficacy. We employed the well-established calorimetric Ellman protocol (Ellman et al.,)70 to determine these probes’ inhibitory activity (IC50) against human AChE and equine BChE, with DPZ as the reference drug. I-43 showed the most potent AChE inhibition (IC₅₀ = 0.38 ± 0.012 μM), followed by I-42 (IC₅₀ = 0.92 ± 0.001 μM), while other probes showed negligible inhibition (Fig. 8j and Supplementary Table 8). The Lineweaver-Burk method was performed to elucidate the nature of enzyme inhibition71. As per the reported protocol40, derived reciprocal plot (Fig. 8k) between enzyme (hAChE) initial velocity rate (V) vs substrate (ATCI) concentrations (S; ranging from 0.5 to 2.5 µM) in the absence and presence of lead probe I-43 (at 1.0, 0.5, and 0.1 µM) suggested a competitive type of enzyme inhibition.
Brain permeability, acute oral toxicity study, pharmacokinetic profiling, and behavioral study in scopolamine induced amnesia mice model
BBB permeability is crucial for targeting AD therapeutics and pathogenic biomarkers; thus, a probe with low molecular weight (≤500 Da) and optimal log P values (2–5) is desirable72,73. We find the predicted log P values are within the suggested range, except for I-35, I-38, and I-40 (Supplementary Table 3). Experimentally, a lipid-infused parallel artificial membrane permeability assay (PAMPA; depicted in Fig. 9a) was performed for lead probe I-43. According to Di et al., Pe > 4.0 × 10−6 cm s−1 is considered to have desirable brain permeability (CNS+) via passive diffusion74. The results showed that I-43 had a closer Pe value of 3.61 (Supplementary Table 9) and lies in between DPZ [11.19; CNS (+) drug] and tenoxicam [0.3; CNS (−) drug], indicating moderate brain permeability to enter the brain via passive diffusion (Fig. 9a). Furthermore, HPLC analysis of homogenized brains excised at 5-, 10-, 30-, and 60-min post intravenous administration of I-43 (4.0 mg/kg) into Swiss albino mice validated cerebral permeability (Supplementary Fig. 72). I-43 exhibited substantial initial brain uptake of 0.59% ID/g at 5 min post-injection and was cleared from the brain with a rapid elimination rate of 3.4 (brain5 min/60 min), potentially crucial for NIR imaging with better signal-to-noise ratio (Supplementary Table 10 and Supplementary Fig. 73). The rapid metabolism of I-43, driven by its hydrolyzable ester bond as evident from in vitro plasma stability studies (Supplementary Fig. 74a–e), suggests a quick clearance of fluorescence intensity. Such transient brain retention may help minimize long-term fluorescence retention and potential neurotoxicity. The acute oral toxicity of I-42 and I-43 was assessed in Swiss albino mice following OECD-425 guidelines (Fig. 9b)75 and monitored for 14 days for any indication of severe toxicity, such as dermatitis, mortality, aberrant behavior, or weight loss. Like I-43, Supplementary Fig. 75a demonstrates the biocompatibility of I-42, with 78% cell viability in PC12 cells, supporting its potential suitability for safe in vivo application. Furthermore, the animals were euthanized on the 14th day of the experiment, and their livers were subjected to pathological examination for possible damage. Supplementary Figs. 75b and 76c depicted no significant difference in body weight or morphological changes to the hepatic cellular architecture. This indicates that both probes were well tolerated at a 550 mg/kg dose, suggesting a broader safety margin. LC/MRM and LC-MS in vitro analyses of I-43 incubated with rat liver microsomes revealed primary metabolites (product-1 and product-2) formed within 1.5 h, consistent with plasma stability data. Secondary metabolism generated an O-demethylated product-3, with AUC measurements indicating sequential conversion from I-43 to product-1 and subsequently to product-3 over time (Supplementary Fig. 76a–f). To assess in vivo stability, blood samples were collected (retro-orbital plexus) at representative time points (Supplementary Fig. 77) from healthy male Wistar rats (n = 3) following i.p. administration of lead compound I-43 at 5 mg/kg. The pharmacokinetic profile showed a half-life (t1/2) of 171.4 min, a Cmax of 0.41 ± 0.08 μg/ml at 10 min, AUC0−t of 13.59 ± 1.4 μg/ml*min, an extrapolated AUC0−inf of 26.60 ± 0.08 μg/ml*min, and a mean residence time of 228.17 min (summarized table in Supplementary Fig. 77). The resultant data suggests rapid absorption and prolonged circulation, though the moderate Cmax might limit efficacy depending on the required therapeutic threshold.
a PAMPA assay protocol. The bar graph illustrates the permeability efficiency of I-43 compared to reference drugs; data points represent the mean ± SD (n = 2 independent experiments, each performed in quadruplicate). b Schematic presentation for the acute oral toxicity study of I-42 and I-43. c Schematic presentation of behavioral (Y-maze) study timeline. c1 Quantitative analysis for % spontaneous alternation upon treatment with I-43 (5.0 and 10 mg/kg, via i.p. route) and I-42 (5.0 and 10 mg/kg, via i.p. route) on scopolamine-induced memory deficits in mice (mean ± SD, n = 6 independent mice, Dunnett’s post hoc test using one-way ANOVA, ****P ˂ 0.0001,***P = 0.0003, **P = 0.003, and nsp > 0.999). Source data are provided as a Source Data file.
Next, the anticholinergic potential of I-42 and I-43 was evaluated using a broadly used scopolamine (SP)-induced amnesia mouse model, which mimics transient cholinergic deficits, including spatial memory loss and impaired learning33. The Y-maze behavioral experiment was performed according to the reported protocol (Fig. 9c) to evaluate the efficacy of the probes I-42 and I-43 in reversing SP-induced cognition impairments. Mice administered SP (3.0 mg/kg, i.p.) showed a significant reduction in spontaneous alternations (****p ≤ 0.0001, Fig. 9c1) compared to controls, confirming SP-induced cognitive impairment. Donepezil (DPZ, 1 mg/kg, i.p.) was used as a positive control to counteract SP-induced memory deficits by inhibiting ACh metabolism. As shown in Fig. 9c1, DPZ and I-43 (5 and 10 mg/kg, i.p.) significantly restored spontaneous alternations (****p < 0.0001), indicating mitigation of SP-induced cognitive dysfunction. In contrast, I-42 showed a weaker effect, consistent with its lower anticholinergic activity. Moreover, ex vivo neurochemical analysis (Supplementary Fig. 78c) revealed elevated AChE levels in SP-treated mice, whereas treatment with I-43 (10 mg/kg) resulted in reduced AChE activity, comparable to that of DPZ (1 mg/kg), confirming its anticholinergic potency.
To support our initial findings, we further assessed I-43 (10 mg/kg, i.p.) in C57BL/6 mice (25 ± 3 g) using a slightly modified protocol (Supplementary Fig. 78d), with SP (3 mg/kg) and DPZ (1 mg/kg) as controls. The Y-maze assay showed a modest yet significant improvement in spontaneous alternations (*P = 0.029; Supplementary Fig. 78e) after 3 days of I-43 treatment. Additionally, Morris Water Maze testing on day 7 (Supplementary Fig. 78f, g) revealed partial rescue of SP-induced cognitive impairment. These results reinforce the cognitive benefits of I-43 and suggest that extended dosing may further enhance its therapeutic potential. To ascertain whether the behavioral recovery was attributable to I-43 or its biotransformation-generated acid fragment, the metabolite Met-1 was synthesized and structurally validated by 1H NMR (Supplementary Fig. 79), and assessed for AChE inhibition (IC50) using Ellman calorimetry. Notably, Met-1 demonstrated 47.39 ± 0.094% AChE inhibitory activity at 20 μM (IC50 value 9.9 ± 0.09 μM), while the phenolic benzothiazole fragment of I-43 showed 22.18 ± 0.81% AChE inhibitory activity at the same concentration. In contrast, I-43 exhibited 61.32 ± 0.64% AChE inhibitory activity at 10 μM, with an IC50 value of 0.38 ± 0.012 μM, approximately 26-fold more potent than Met-1, highlighting the importance of our design for cholinesterase modulation.
Computational modeling and simulations
We selected a recently deposited human Aβ42 filament structure (PDB ID: 7Q4M; resolution: 2.8 Å; Cryo-EM)76, composed of two identical pentameric protofilaments, to interrogate the binding mechanisms of the identified leads I-32, I-38, and I-43. Known Aβ aggregates, specific binding dyes (ThT, DANIR-2c, and MCCAD-3), were used as reference compounds for comparative docking analysis and determination of their binding affinities. In the absence of a co-crystallized ligand, blind docking was conducted to identify binding sites and assess experimental data correlation. Docking and structural analysis revealed that I-43 preferentially binds within a well-defined groove located at the interface between Aβ protofilaments, with a binding free energy of −7.1 kcal/mol, represented as Binding Site-1 (BS-1, as seen in Fig. 10a and Supplementary Fig. 80). BS-1 is characterized by a partially buried hydrophobic channel surrounded by polar residues, including Ser46B, Ala93C, Ser170F, Ile154E, Ala155E, Ile216G, and Ser232H, facilitating both hydrophobic and hydrogen-bond interactions. I-43 forms key hydrogen bonds with Ser46B (2.1 Å), Ser170F (2.6 Å), and Ala93C (2.6 Å), while its benzo[d]thiazole-2-carbonitrile moiety reinforces deep hydrophobic engagement with Ile30A, Ile216G, and Ser232H (Fig. 10b, c). Conversely, a mirrored site opposite to the BS-1 pocket, termed Binding Site-2 (BS-2), was identified as the preferred binding site for I-32, I-38, ThT, and MCAAD-3. In Fig. 10b, I-43 forms hydrogen bonds with Ser46B, Ser170F, and Ala93C. Additionally, the benzo[d]thiazole-2-carbonitrile moiety at the acceptor fragment tends to enhance the hydrophobic interactions (Ile30A, Ile154E, and Ile216G) with amino acid residues of Aβ fibrils. As shown in Supplementary Table 11, the order of the calculated binding energies is as follows: I-43 (−7.1 eV) < I-38 (−6.6 eV) < I-32 (−6.5 eV) < ThT (−5.8 eV) < MCAAD-3 (−5.7 eV). These results indicate that I-43 is the most suitable probe for binding to the Aβ1-42 protein, which is in line with our experimental results. DINAR-2c (−5.7 eV) exhibited an affinity for a different binding site and, thus, is not considered suitable for comparative analysis within the context of BS-1 and BS-2 binding modes.
a 3D molecular interaction diagrams illustrating the binding of the lowest-energy conformer of I-43 within the Binding Site-1 (BS-1) of Aβ fibrils (PDB: 7Q4M). b Surface view of BS-1 with I-43 (stick model) fitting into a groove formed by polar residues (red, forming hydrogen bonds shown as red dashed lines) and nonpolar residues (cyan). The hydrophobic surface is shown as semi-transparent. Generated in PyMOL (v3.1.5.1). c 2D interaction diagram displaying hydrogen bonds in red dashed lines and bond length that stabilizes the I-43/Aβ complex (using Ligplot+, v2.9.9). d 3D surface representation of the hAChE enzyme (PDB: 4ey7) upon the binding of I-43 (yellow, stick model) at the active-site gorge. e Close-up view of key interactions within the binding pocket, showing hydrogen bonds (red dashed lines) between I-43 and polar residues (highlighted in red), along with surrounding nonpolar residues (cyan). The positions of the Catalytic Active Site (CAS), Peripheral Anionic Site (PAS), and Acyl Pocket are indicated within the active-site gorge. f 2D interaction diagram of I-43/hAChE complex showing hydrogen bonds, interacting residues, and hydrophobic interactions, generated using Discovery Studio software. g Ensemble-averaged RMSD plot showing the stability of the I-43/hAChE complex over 200 ns MD simulations, comparing the Cα RMSD of hAChE backbone (black) and the ligand I-43 (red). h Atom-wise RMSF analysis of I-43 indicates higher mobility at terminal substituents, whereas the central aromatic scaffold remained rigid due to persistent π–π stacking. i Per-residue RMSF plot of hAChE highlighting flexible regions during the 200 ns simulation. j Ensemble-averaged protein-ligand contact histogram showing the frequency and types of interactions (Hydrogen bonds, hydrophobic interactions, and water bridges) between I-43 and hAChE residues over the simulation trajectory. Source data are provided as a Source Data file.
The optimal inhibitory activity (IC50) observed in in vitro findings against the hAChE enzyme prompted us to conduct molecular docking studies for probes I-42 and I-43. We employed the hAChE enzyme structure co-crystallized with DPZ (PDB: 4ey7)77 to assess their binding mode and therapeutic potential. The study began with redocking donepezil (DPZ) into its co-crystallized binding site to assess the reliability of the docking protocol, which yielded an RMSD of 0.0 Å (Fig. 81c), indicating desirable reproduction of the experimental pose. The detailed interactions of DPZ within the active site with residues are provided in Supplementary Fig. 81 and Supplementary Table 11. DPZ exhibited the highest docking score at −12.3 kcal/mol, followed by I-43 (−10.9 kcal/mol) and I-42 (−10.0 kcal/mol), concordance with the in vitro results. As shown in Fig. 10d, e, I-43 is embedded deep down in the binding pocket with benzo[d]thiazole-2-carbonitrile moiety exposed to mid-gorge and active site gorge. Likewise, DPZ, probe I-43 form hydrophobic π interactions (Trp286, Tyr337, and Phe338) within the peripheral anionic site (PAS), and hydrogen bonding interactions (Phe295 and Arg296) in the acyl pocket of the active site gorge (Fig. 10f and Supplementary Fig. 81d). I-43 also participates in a π-sulfur interaction with His447 from the catalytic triad site, further stabilizing the ligand-receptor complex. This indicates the scaffold’s electronic configuration enables favorable binding within the active-site gorge.
To evaluate the thermodynamic stability and dynamic interaction profile of the docked hAChE-I-43 complex, two independent 200 ns molecular dynamics simulations were carried out using different initial velocity seeds. Trajectories were aligned on protein frames on Cα atoms for protein root mean square deviation (RMSD) and on ligand heavy atoms for ligand RMSD. The ensemble-averaged protein Cα RMSD remained stable around ~2.0 Å (Fig. 10g), indicating minimal global conformational changes during the simulation. In contrast, the ensemble-averaged RMSD of I-43 displayed higher fluctuations during the initial equilibration phase (0–100 ns). During this period, the 2-methoxy aniline moiety of I-43 repositioned within the PAS pockets (1–5 Å range), particularly shifting towards residue Trp286 to establish strong hydrophobic interactions, while the benzo[d]thiazole-2-carbonitrile moiety showed slight adjustments within the CAS pocket. After ~100 ns, the ligand RMSD stabilizes and remains within the acceptable (2.7–4.0 Å) range for the remainder of the simulation (Supplementary Fig. 82). Considering the inherent flexibility of I-43, such a relatively low RMSD fluctuation suggests a stable binding pose. Consistently, the protein fit ligand root mean square fluctuation (RMSF; Fig. 10h) also showed localized fluctuations in the atoms of the 2-methoxy aniline moiety (atoms 29–33; 2.7–3.5 Å), whereas the rest of the molecules remained largely stable throughout the 200 ns simulation. Additionally, the ensemble-averaged per-residue RMSF profile (Fig. 10i) highlights residue-level fluctuations across hAChE over the 200 ns simulation. Key active-site residues (Ser203, Trp286, Phe295, and Tyr341) showed limited fluctuations (<2.0 Å), suggesting local rigidity in the binding region and stable engagement with I-43. These observations confirm the stability of the hAChE-I-43 complex over the 200 ns simulations. Interaction analysis of the trajectories (Fig. 10i) revealed that the nitrile moiety of I-43 maintained both direct and water-mediated hydrogen-bonding interactions with Phe295 in the acyl pocket for ~78% of the simulation, suggesting a key role in ligand stabilization.
Additionally, Phe338 and Tyr341 residues located within the catalytic anionic site and mid-gorge regions, respectively exhibited persistent π-interactions and hydrophobic contacts with I-43 for ~50% and 78% of the trajectory, respectively. Notably, Trp86 and Ser203 from the CAS, Trp286 from the PAS, and Phe338 and Tyr341 exhibited recurrent hydrophobic as well as water-mediated interactions with I-43, while Phe295 and Arg296 provided complementary hydrogen-bonding and hydrophobic contacts, together reinforcing a multiregional binding profile across the active-site gorge of hAChE (Fig. 10k). Collectively, these MD-derived stability metrics, limited local RMSF in key residues, and persistent interactions pattern support a stable and specific binding mode for I-43 in hAChE, consistent with the proposed design rationale.
Discussion
Contemporary research evidence suggests that fluorescence signals can be harnessed to observe real-time biological events in living systems, delineating molecular states and permitting quantitative estimation of key biomarkers. In AD, an Aβ fibril staining agent that can probe and modulate ChEs remains an ongoing milestone, enabling real-time visualization of the role of cholinergic enzymes in amyloidosis. Herein, a rationally designed structural analog of an anticholinergic agent was developed as a theranostic NIR probe. These analogs efficiently stained Aβ lesions, monitored ChE enzyme activity in in vitro studies, and showed effective anticholinergic activity to improve cognitive functions in the AD mouse model. Biological screening assays identified I-43 as a promising lead with desirable fluorescent properties for selectively staining aggregated Aβs in solution and neurohistological specimens, with emission maxima in the deep-NIR region (690, 725 nm). Brain permeability, cytocompatibility, and acceptable brain kinetics make it a versatile probe for both in vitro and in vivo imaging of Aβ plaques in the AD model. Also, I-43 was successfully applied to monitor the AChE enzyme in an in vitro cell culture model. More importantly, treatment with I-43 rescued deficits in learning and memory via anti-AChE activity in the scopolamine AD model. Overall, this study reports the development of theranostic fluorescent probes with imaging efficacy for Aβ plaques and ChE enzymes, and therapeutic potential to reverse memory and learning deficits in AD model mice. However, simultaneous detection of amyloid-β and ChEs within the same sample to monitor their interplay in AD pathogenesis remains a future objective. Nevertheless, the current findings underscore the potential of this design strategy as a promising investigational tool in AD neurobiology.
The development of an effective theragnostic agent for AD depends on achieving balanced NIRF Aβ probes, such as CRANAD-2, ZW800-1C, AOI-987, and HS-169 (Supplementary Table 12), which show promise for in vitro and in vivo imaging of amyloid-beta (Aβ) plaques, meeting several critical requirements. However, NIR dyes are not yet clinical tools, emphasizing the need for the development of theranostic probes with high selectivity and enhanced therapeutic efficacy. Literature indicates CRANAD-2 as a promising NIR imaging probe in AD mouse models, with a 70-fold fluorescence increase and 38.69 μM affinity for Aβ42 aggregates30,78. However, it also shows a detectable signal (~30%) in the presence of BSA, compared to Aβ1−42 fibrils30. ZW800-1C, a deep-NIR dye, exhibits a 3.9-fold fluorescence enhancement when bound to Aβ40 aggregates and a 1.8-fold enhancement with Aβ42 aggregates. It also shows an emission peak shift to 791 nm for Aβ40 and 781 nm for Aβ42, with binding constants (Kd) of 43.7 ± 5.8 nM for Aβ40 and 78.9 ± 12.3 nM for Aβ4279. Conversely, AOI-987 demonstrates a binding affinity of 0.22 ± 0.13 μM for Aβ40 aggregates80. However, I-43 exhibits distinct advantages. In comparison, I-43 shows a comparable binding affinity with Kd values of 58.19 ± 9.7 nM for Aβ1-40 and 104 ± 25 nM for Aβ1-42 fibrils while exhibiting a higher fluorescence intensity change (approximately 13-fold for Aβ1-40 aggregates and 6.2-fold for Aβ1-42 at 690 nm), positioning it as an effective probe alongside these dyes. Notably, I-43 demonstrates greater selectivity towards fibrillar Aβ species, unlike ZW800-1C and HS-169, which bind both tau and Aβ79,81. These attributes position I-43 as a promising candidate for further development. We recognize that, although our probes efficiently detect AD biomarkers in vitro and in vivo, their use in therapeutic settings is limited by modest aqueous solubility at effective doses and rapid metabolic clearance. While fast metabolism may help reduce cerebral toxicity during imaging, it complicates therapeutic application by necessitating frequent dosing. While the current work focuses on screening leads, future studies will explore lead optimization and the mechanistic basis of fluorescence response to ChEs.
Structure-activity data from I-32, I-38, I-43, and related probes suggest that modifications at the cyanoaryl-ester moiety are tolerated without compromising affinity for Aβ aggregates or ChEs. Based on these insights, several rational strategies may be pursued to improve probe performance: replacing the N, N-Dimethylamino donor with more polar groups (e.g., N-methyl ethanolamine or morpholine)82,83,84 to enhance solubility; incorporating heteroaryl thiophene fragments to distort the planarity and avoid aggregation from π-π stacking46; and introducing cyano-aryl groups with polar substituents to increase selectivity and cholinesterase efficacy. These approaches provide a realistic path for optimizing I-43 and related scaffolds for broader preclinical utility. Additionally, multiplex imaging approaches reported in recent studies further substantiate the clinical potential of such optimized probes85. In this context, I-43 represents an early yet compelling lead and establishes a proof-of-concept framework for developing next-generation theranostic NIR probes in AD. This approach can contribute to advancing the understanding of interconnected pathological processes, support both qualitative and quantitative screening assays in preclinical studies and ultimately offer theranostic potential for translational applications.
Methods
Synthesis and characterization of compounds
A detailed description of the synthesis, experimental procedures, characterization data (Supplementary Figs. 1–41 and Supplementary Table 1), and purity analyses (Supplementary Fig. 42 and Supplementary Table 2), is provided in the Supplementary method section of Supplementary Information.
Protein aggregation assays
Preparation of oligomeric and fibrillar Aβ1-42 species
Aβ1-42 protein fragments (lyophilized powder, purity > 95%, CAS Number: DG-105020; DGpeptide Co. Pvt. Ltd., China) were treated as described previously, with minor modifications86. Briefly, a solution of Aβ1-42 peptide 1.0 mg/mL in 1,1,1,3,3,3-hexafluoro-2-propanol (HFIP; TCI) was aliquoted into ten microcentrifuge tubes and dried under a gentle nitrogen stream to remove HFIP. The resulting peptide films were stored at −78 °C until use. Immediately prior to oligomer preparation, the HFIP pretreated and dried peptide film was dissolved in 60 mM NaOH (4 °C), and the concentration was determined by absorbance (NanoDrop™ 2000/2000c; Thermo Scientific). The stock was then diluted in 20 mM phosphate-buffered saline (PBS; pH 7.4) to a final concentration of 20 µM and incubated at room temperature for 12 h without agitation to favour oligomer formation. The sample was filtered through a 0.2 μm membrane filter (Millipore), and the filtrate was collected as smaller Aβ1-42 aggregates87. For Aβ1-42 aggregation experiments, the peptide stock solution was diluted to 20 µM in 20 mM PBS (pH 7.4) and incubated at 37 °C for 72 h under continuous agitation (300 rpm) in an orbital shaker (Eppendorf ThermoMixer C) to promote fibril formation. Changes in aggregation state were evaluated using the ThT fluorescence assay (λex = 445 nm; emission scan 475–650 nm; BioTek Synergy H1 microplate reader) and TEM.
Preparation of oligomeric and fibrillar Aβ1-40 species
The well-optimized protocol from the following reference article was used88. Briefly, 1.0 mg of Aβ1-40 peptide was dissolved in 1.0 mL HFIP, aliquoted into ten microcentrifuge tubes, and dried under nitrogen, followed by storage at −78 °C until further use. For oligomer formation, the peptide solution was diluted with PBS buffer (pH 7.4) to achieve a final concentration of 20 μM and left at room temperature for 12 h without agitation. TEM analysis revealed the conversion of monomeric species to oligomers or small aggregate formation. For fibrillization, dissolve the dried peptide film in a 1% ammonium hydroxide (NH4OH; Cat. No. 221228-25 ML, Sigma-Aldrich) solution to a concentration of 1 mM. Vortex briefly to ensure complete dissolution. The peptide solution was diluted to a concentration of 20 μM with 20 mM PBS (pH 7.4) and stirred at 37 °C with constant shaking (300 rpm) for 72 h. The formation of aggregates was confirmed using TEM and a ThT fluorescence assay.
Tau aggregation protocol
Following a modified protocol, E. coli-derived human Tau protein (Cat. # SP-495-100, R&D Systems, USA) was used for aggregation89. An assembly buffer consisting of 10 mM HEPES, DL-dithiothreitol (7.7 mg; CAS 3483-12-3; SRL, India), and NaCl (58.44 mg) was prepared. A 50 µM Tau protein stock solution was subsequently diluted in this buffer to obtain a 21.79 µM working solution (60 µL). Aggregation was induced using heparin (108.9 µM, 3 µL; CAS 9041-08-1; Tocris Bioscience, UK), and the resultant mixture contained 19.8 μM Tau and 4.95 μM heparin. The sample was incubated at 37 °C for 72 h with continuous agitation (300 rpm) in a thermomixer to promote fibrillization, and aggregation was confirmed using TEM analysis.
α-synuclein aggregation protocol
For α-synuclein aggregates, E. coli-derived human α-synuclein protein (Met1-Ala140, Cat. No. SP-485-500, batch: DRDU0223121, R&D Systems) was used following a reported protocol with minor modifications90. The assembly buffer was composed of 10 mM Tris-Cl (pH 7.4), 1 mM EDTA (Cat. No. E9884; Sigma-Aldrich), and 10 mM NaCl. The protein was diluted to a final concentration of 100 μM in this buffer and incubated at 37 °C for 10 days with continuous agitation at 300 rpm in a thermomixer. Aggregation was confirmed using TEM analysis.
TEM study
The TALOS S transmission electron microscope (200 kV; Thermo Fisher Scientific) was used to examine the morphological characteristics of the samples and is housed at the Sophisticated Analytical Instrumentation Facility (SAIF), AIIMS, New Delhi, India. Samples were diluted to 5 μM in their respective assembly buffers. Subsequently, 5 μL of each sample was applied to glow-discharged, carbon-coated copper grids (300 mesh; Cat. No. 01843, Ted Pella) and allowed to adsorb for 30 min at room temperature, after which excess solution was removed by blotting. Finally, the grids were briefly treated with 2% uranyl acetate dihydrate (Cat. No. 81405, SRL Chem) for 10 s to provide negative contrast for TEM imaging. After blotting and air-drying, the grids were imaged using TEM.
In vitro fluorescence response of probes with Aβ species
To the 40 μM solutions of test probes (30 μL) in 1× PBS (pH 7.4) with 10% DMSO as a cosolvent, various forms of Aβ1-40 or Aβ1-42 (30 μL, 20 μM) peptide suspension in PBS (pH 7.4), or with a freshly prepared solution of BSA (Cat. No. MB083, HIMEDIA) in PBS (30 μL; 25 μg/mL) was added. The probe and proteins were mixed in a 2:1 molar ratio in the final solution and incubated for 1 h at 37 °C with gentle, constant shaking at 300 rpm. Subsequently, the mixture was transferred to a black 384-well plate (Genetix, Biotech Asia Pvt. Ltd) and subjected to fluorescence reading on a multi-mode microplate reader (SpectraMax i3× Platform, Molecular Devices). The tested probes in 1× PBS alone were also measured to record spectra under the same parameters. For fluorescence characterization, the excitation wavelength (λex) was set at 490 nm and spectral graphs were record over a range from 550 to 850 nm.
Comparative fluorescence analysis of I-43 with Aβ40 fibrils, tau, and α-synuclein
Aβ1-40 fibrils, tau proteins, and α-synuclein proteins were each diluted to a final concentration of 10 μM in their preparation buffers (pH 7.4). Stock solutions of I-43 were prepared in DMSO (Cat. 34869-100 mL, Sigma-Aldrich) and added to the protein solutions to obtain mixtures containing 5% (v/v) DMSO and a 2:1 molar ratio of probe to protein. The samples were incubated for 1 h at 37 °C with orbital shaking at 300 rpm to ensure equilibrium binding. Fluorescence emission spectra were recorded on SpectraMax i3× reader in black 384-well plates. Measurements were performed at an excitation wavelength of 490 nm, and emission spectra were collected from 550 to 850 nm. Spectra of the probe alone in PBS were recorded under identical conditions as controls.
Saturation binding affinity assay
Saturation binding analysis was conducted according to the protocol optimized in our laboratory91. The binding constant (Kd) of lead probes I-32, I-38, and I-43 for Aβs (oligomers and fibrils of Aβ1-40 or Aβ1-42) was measured in PBS solutions containing 10% DMSO as a cosolvent. Briefly, various Aβ aggregated species (5 μM) were admixed with varying concentrations of the probes (5–0.001 μM) and incubated at 37 °C with constant and gentle shaking on an orbital shaker (300 rpm) for 1 h. Fluorescence emission at 690 nm (λex = 490 nm) was recorded using a SpectraMax i3× plate reader. Binding constants (Kd) were obtained by nonlinear regression (one-site binding model) in GraphPad Prism 8.0, following the equation:
where the probe concentration (nM) is represented by x, the fluorescence signal by y, and the maximal binding by Bmax. Identical conditions were used to measure the affinity of I-43 for Aβ1-40 fibrils and Aβ oligomers.
Brain tissue sections preparation and staining protocol
APP-PS1 and C57BL/6 mice, used for brain tissue slides preparations as well as for the in vivo and ex vivo fluorescence studies, were obtained from the NII, New Delhi. All animal experiments were performed in accordance with institutional ethical guidelines and approved by the Institutional Animal Ethics Committee (IAEC; Reg. No. 38/GO/ReBi/SL/99/CPCSEA; dated 20 March 2017; IAEC approval #512/19). The animals were maintained in the animal housing facility in well-ventilated cages under standard conditions (22 ± 2 °C, 50–60% humidity, 12-h dark-light cycle) with ad libitum food and water supply. Sex was not used as a biological variable in any aspect of the study design or analysis. For brain tissue specimens, intact brains were excised from 6- and 13-month-old APP-PS1 mice and 13-month-old C57BL/6 wild-type (WT or B6) mice after transcardial perfusion with ice-cold 1× PBS (pH 7.4), followed by 4% paraformaldehyde (PFA). Afterward, the brains were post-fixed in 4% PFA for 72 h at 4 °C, then cryoprotected in 15% and subsequently 30% sucrose in PBS at 4 °C until tissues sank. Samples were embedded in optimal cutting temperature (OCT) compound, cryosectioned horizontally at a thickness of 12–15 µm (unless specified) using a Leica CM1520 cryostat, and mounted onto glass slides. Finally, slides were air-dried and stored at −20 °C until staining.
Histochemical (HC) staining in mouse brain sections
Cryosection tissues were brought to room temperature and rehydrated through graded ethanol (100%, 90%, 75%, 50%, and 30% in deionized water; 5 min each) followed by PBS. Sections were first stained with reference dyes for 30 min and then washed with 50% and 30% ethanol (each for 3 min). Working concentrations were: Thioflavin T (ThT; 0.1% aqueous; Cat. No. T3516-25G, Sigma-Aldrich), Thioflavin S (ThS; 0.1% aqueous; Cat. No. T1892, Sigma-Aldrich), CRANAD-2 (20 μM in water with 10% DMSO as cosolvent; gift from Prof. Ran Chongzhao, Hravard Medical School), Congo Red (0.1 mg/mL in 50% ethanol/water; Cat. No. C6277-25G, Sigma-Aldrich), and DANIR-2c (10 μM in water with 10% DMSO as cosolvent; in-house synthesized). Sections were then counterstained with test probes (25 µM; compounds 1-32, I-38, or I-43 prepared in deionized water containing 5% DMSO and 1.5% Cremophor EL) for 1 h, washed as described above, and mounted in an antifade medium comprising 2.5% (w/v) 1,4-diazabicyclo[2.2.2]octane (DABCO; Cat. D27802-25G, Sigma-Aldrich) in 90% glycerol and 10% PBS (pH 7.4) before glass cover mounting. In select experiments, variable concentrations of I-43 (0.01–10 μM prepared in 10 mM PBS pH 7.4 and 5% DMSO as a cosolvent) were used as specified in the figure legends. Confocal imaging was performed using an LSM780 laser-scanning microscope (Carl Zeiss) equipped with an Imager.Z2 stand and an AxioCam MRc camera, with fluorophore-appropriate excitation and emission settings, unless specified. Congo Red-stained sections were imaged on a Nikon fluorescence microscope (NIS-Elements BR 4.30.00, 64-bit) using differential interference contrast (DIC) and TRITC filter sets. All images were acquired with consistent exposure and detector settings and processed uniformly using Zeiss ZEN (v3.10.103) software.
Methenamine silver staining
Methenamine-silver staining was performed based on the protocol by Haga et al. (1994) with slight modifications92. After oxidation in 0.25% potassium permanganate (KMnO₄) for 10 min, sections were reduced in 1% sodium metabisulfite and then cleared in 0.5% oxalic acid, followed by rinsing. Sections were incubated with I-43 (10 µM, 1 h) and then rinsed three times with H2O (5 min each). Silver impregnation was performed using a freshly prepared working solution of 3% methenamine (Cat. No. 398160-5 G, Sigma-Aldrich) and 5% silver nitrate (AgNO3; Cat. No. 94118, SRL) in buffer (prepared as described in Haga et al.), and developed at ~75 °C until reaction was visible. Slides were rinsed, fixed in 1% sodium thiosulfate (1 min), and treated with a solution of 0.3% gold(III) chloride (Cat. No. MB291, HIMEDIA) in 1× PBS to enhance contrast. The sections were rinsed with distilled water, dehydrated, cleared, and mounted. Visualization was performed using a DIC filter for silver stain and a TRITC filter for I-43 fluorescence (NIS-Elements BR 4.30.00 64-bit).
Immunohistochemical (IHC) staining in mouse brain sections
Cryosections were rehydrated and subjected to antigen retrieval in 70% formic acid for 20 min, followed by quenching in 0.3% hydrogen peroxide (H2O2) for 10 min. Sections were permeabilized with phosphate-buffered saline containing 0.4% Triton X-100 (PBST) for 20 min and blocked in 5% BSA with 0.3% Triton ×-100 in 1× PBS (pH 7.4) for 2 h at room temperature. Primary antibodies (sources and dilutions in Supplementary Table 7) were applied overnight at 4 °C in blocking buffer for 14–16 h. The following day, sections were washed three times for 10 min each with PBST and then incubated with fluorophore-conjugated secondary antibodies for 2 h at room temperature. After another three PBST washes (each for 5 min), the sections were incubated with I-43 (10 µM, in 5% DMSO and 1.5% Cremophor EL in water) for 1 h, washed, and then mounted using mounting medium. In addition, a 1 µg/mL solution of 4′,6-diamidino-2-phenylindole (DAPI; Cat. D9542-1MG, Sigma-Aldrich) in 1× PBS (pH 7.4) was used for nuclear staining in triple-staining experiments. Sections were incubated with DAPI for 5 min at room temperature, followed by three washes in PBS prior to mounting, where applicable.
HC and IHC staining of human post-mortem brain tissues
Formalin-fixed, unstained post-mortem brain sections from donors diagnosed with Alzheimer’s disease (AD), frontotemporal dementia (FTD), Parkinson’s disease (PD), and non-demented controls (CT) samples were received from the Human Brain Tissue Repository (Brain Bank), NIMHANS, Bangalore, India, for academic research use. To maintain donor anonymity while distinguishing biological replicates, each specimen was assigned a unique identifier: AD-1 to AD-5 (five independent AD cases), FTD-1 and FTD-2 (two FTD cases), PD-1 and PD-2 (two PD cases), and CT-1 to CT-4 (four non-demented control samples). Each label corresponds to tissue obtained from a different individual donor. The brain bank obtained ethical approval from the Institutional Ethics Committee (IEC No. NIMHANS/IEC (BS & NS DIV.) 2023) and written informed consent for autopsy and research use from the next of kin. The sampled brain regions, donor age (in years), and sex (female, F; male, M) are reported in the relevant figure panels and legends in both the main manuscript and Supplementary Information. The study was sex-unbiased, and additional clinical metadata were not provided by the brain bank. HC and IHC staining were performed following established protocols93.
The typical HC staining of autopsy brain sections involved routine deparaffinization in xylene (three times, 10 min each), rehydration through graded alcohols, and rinsing in PBS. To minimize tissue autofluorescence (e.g., lipofuscin), sections were oxidized with 0.25% potassium permanganate for 10 min, reduced in 1% sodium metabisulfite, and cleared in 0.5% oxalic acid. For comparison, a subset of sections was processed without this oxidation step to assess potential interference and probe affinity toward endogenous auto-fluorescent deposits. The next step involved PBS rinsing, followed by sequential staining with reference dyes (ThT, Congo red, and CRANAD-2) and then test probes, using the same staining conditions described for mouse brain sections. Following the oxidation-reduction-clearing procedure to reduce endogenous autofluorescence, IHC staining on human sections was performed using the same protocol described above for mouse brain IHC, with identical conditions for antigen retrieval, blocking, antibody incubation, and washing. Confocal imaging was performed using an LSM780 laser-scanning microscope (Carl Zeiss) equipped with an Imager.Z2 stand and an AxioCam MRc camera, with fluorophore-appropriate excitation and emission settings, unless specified. Congo Red-stained sections were imaged on a Nikon fluorescence microscope (NIS-Elements BR 4.30.00 64-bit) using DIC and TRITC filter sets (to locate I-43). All images were acquired with consistent exposure and detector settings and processed uniformly using Zeiss ZEN software.
For α-synuclein IHC staining
Sections were incubated with the primary antibody (p-Ser129-αSyn; Cat. PA5-37740, ThermoFisher Scientific) for 16 h at 4 °C and then washed in Tris-buffered saline (pH 7.4). Briefly, the primary antibody was applied following antigen retrieval and blocking as described above. Antigen-antibody complexes were visualized using the VECTASTAIN® ABC-HRP Kit (Peroxidase, Rabbit IgG; Vector Laboratories, Cat. No. PK-4001), and the signal was developed with 3,3′-diaminobenzidine (DAB; Cat. D12384, Sigma-Aldrich) as the chromogenic substrate. The next step involved staining with I-43 using the above-mentioned protocol.
Fluorescence imaging in Drosophila melanogaster
We procured the Drosophila melanogaster strains UAS-Aβ42/CyO and ey-GAL4/CyO (eye-specific driver line) from the Bloomington Drosophila Stock Center (Indiana, USA). Male ey-GAL4/CyO flies were crossed with virgin UAS-Aβ42/CyO females to generate F1 progeny (ey-GAL4 > UAS-Aβ42/CyO) that exhibit the Aβ42-induced eye degeneration phenotype. The ey-GAL4/CyO line was used as the corresponding genetic control. All flies were reared on standard cornmeal-agar medium and maintained at 28 ± 1 °C in a BOD incubator under controlled environmental conditions with a 12-h day-night cycle.
For ex vivo imaging, third-instar larvae were dissected in chilled 1× PBS (pH 7.4) to isolate the eye imaginal discs. The dissected tissues were fixed in 4% PFA for 15 min at room temperature, permeabilized with 0.2% PBST for 30 min, and incubated with I-43 (10 µM in 50% ethanol/water) for 1 h in the dark prior to imaging. After 1× PBS and 50% aqueous ethanol wash (3 times each, 5 min), discs were mounted on glass slides in DABCO-based antifade medium and imaged using a Zeiss LSM 780 confocal microscope. Orthogonal views were generated using ZEN (v3.10.103).
For in vivo fluorescence imaging, 15-day-old wild-type (Oregon R+) and AD model (ey-GAL4-UAS-Aβ42/CyO) flies (n ≥ 30 per group) were kept fasting for 2 h, followed by transfer to corn-agar plates containing I-43 (50 µM) supplemented with yeast and maintained at 28 ± 1 °C. Intact eye fluorescence was imaged after 2 h of feeding using a Nikon Ri-1 color CCD camera equipped with the Unique Extended Depth of Focus module to capture a fully focused composite view of the entire eye. ROI measurements, including fluorescence intensity and area, were quantified using NIS-Elements (BR) software.
Fluorescence imaging and biodistribution analysis in mice model
For in vivo fluorescence imaging, 6- and 13-month-old APP-PS1 mice and 13-month-old B6 mice, serving as controls, were obtained from the NII, New Delhi. Animals (n = 3 per group) had their fur shaved on the scalp to minimize interference and were administered 100 µL of I-43 (0.8 mg/kg prepared in 1× PBS and 7.5% DMSO, 2.5% Cremophor® EL, and 90% PBS) administered intravenously through tail vein injection using a 30 G insulin syringe. Imaging was performed on a LAGO X optical imaging system (Spectral Instruments Imaging, USA) equipped with a high-sensitivity, deep-cooled CCD camera, using 500/690 nm excitation/emission filters, and an exposure time of 30 s under identical acquisition parameters for all groups. Animals were anesthetized with an intraperitoneal injection of ketamine (75 mg/kg) and xylazine (10 mg/kg), which provided a stable surgical plane of anesthesia for approximately 120 min. Throughout the procedure, body temperature was maintained at 37 °C using a temperature-controlled heating platform. Repeated anesthetization was applied for sequential imaging when necessary. Images were acquired, and regions of interest (ROIs) were quantified using Aura Analysis Software (version 4.5.0).
For ex vivo fluorescence brain imaging, 13-month-old APP-PS1 mice and age-matched C57BL/6 wild-type (WT) controls received I-43 (0.8 mg/kg, i.v.). Twenty minutes after probe administration, the animals were anesthetized and transcardially perfused first with 50 mL of ice-cold 1× PBS, followed by 50 mL of ice-cold 4% PFA. Brains were removed, rinsed briefly in PBS to remove residual fixative, and then post-fixed for 15 min in 4% PFA at 4 °C. They were stored on ice prior to imaging. Whole-brain fluorescence imaging was performed using the LAGO X optical imaging system (Spectral Instruments Imaging) under standardized acquisition conditions (excitation: 500 nm; emission: 690 nm; binning: 8; exposure: 30 ms; f-stop: 2; field-of-view: 10; excitation power: 10%; object height: 1.5 cm). Image acquisition and ROI-based quantification were conducted using Aura Analysis Software (version 4.5.0), with identical settings applied to all samples. Following ex vivo imaging, brains were cryosectioned as described above, counterstained with DAPI, and subjected to confocal microscopy (LSM 780, Carl Zeiss) to evaluate the distribution of amyloid-β plaques and the localization of I-43 in WT vs APP-PS1 brain tissues.
For organ-level biodistribution, 6-month-old APP-PS1 mice (n = 4 independent animals; either sex) received I-43 (0.8 mg kg−1, i.v.). After 20 min, the mice were perfused under anesthesia conditions exactly as above. Major organs (liver, spleen, kidney, brain, lung, and heart) were dissected, rinsed in PBS, post-fixed for 15 min at 4 °C in 4% PFA, and kept on ice until imaging. Intact organs were imaged using the same LAGO X setup and acquisition parameters described in the brain-imaging section. ROIs were manually drawn around each organ, and total radiant efficiency values were then extracted using identical quantification settings for all samples.
In vitro plasma and liver microsomal stability of I-43
For plasma stability assays, I-43 (25 µM) was incubated with 200 µL of mouse plasma (pooled Swiss Albino plasma containing heparin as anticoagulant) at 37 °C for 10, 60, 120, and 150 min in capped microcentrifuge tubes. At each time point, reactions were quenched with 800 µL of acetonitrile (ACN; ice-cold), vortexed, and centrifuged at 3370 × g for 10 min at 4 °C (Remi C-24 Plus). The supernatant was passed through a 0.2 µm syringe filter (13 mm; Thermo Fisher Scientific, Code LSPV2013NS) and analyzed immediately by HPLC (Agilent Technologies, USA). Chromatographic separation was performed using a Shodex C18-4e column with a mobile phase of acetonitrile/water (88.5:11.5, v/v) at a flow rate of 0.65 mL min−1, injection volume of 20 µL, and detection at 470 nm (run time 6 min). The flow rate was adjusted to improve the resolution between I-43 and its metabolite, Met-1, resulting in a minor shift in the retention time of I-43 compared to previous runs.
Liver microsomal stability studies were performed by TCG Lifescience (Chembiotek, Kolkata) on a payment basis. I-43 (10 µM) was incubated at 37 °C with inactivated MLM and fresh MLM (1 mg/mL, pooled) in the presence and absence of NADPH cofactor (2.4 mM) in PBS (100 mM, pH 7.4) at different time points. To terminate the reaction, three volumes of ice-cold acetonitrile were added, and the mixture was adequately mixed. After centrifugation (4000 r.p.m. at 15 °C for 20 min), the supernatant was transferred to a DW96 plate, evaporated under nitrogen, and reconstituted with a mixture of acetonitrile/methanol in a 1/2 ratio (v/v). Matrix blank samples (Matrix Blank) containing all the constituents without the test compound and a 60-min sample without the NADPH cofactor (60NCF) were also prepared and analyzed by LC/MS and LC/MS/MS. The analysis condition is as follows: Analysis platform: API 6500 + QTRAP, Shimadzu LC, PAL autosampler. Source polarity: +ESI & −ESI. LC conditions: Kinetex biphenyl 4.6 × 50 mm, 2.6 µ and YMC C18 2.0 × 10 mm, 4 µ.A: H2O with 0.1% formic acid. B: 60/30/10; methanol/acetonitrile/water with 0.1% Formic acid and 1.25 mM Ammonium acetate. Flow rate: 0.900 ml/min; Elution type: Gradient elution; Injection volume: 5–10 µL. Wash Solvent: Weak Wash: 40/60 ratio of methanol/water (v/v) containing 0.1% Formic acid. Strong Wash: 40:40:20 ratio of methanol/acetonitrile/water (v/v/v) with 5 mM ammonium acetate.
Ex vivo fluorescence response of the developed probes against cholinesterase enzymes
PC12 cells were differentiated with nerve growth factor-β (NGF-β, 75 ng mL−1; Sigma, H9666) for 5–6 days. Differentiated cells were gently dissociated and seeded onto Nunc™ 12-mm glass-base dishes (Thermo Fisher Scientific, Cat. No. 150680) and allowed to adhere overnight prior to experiments. Assessment of intracellular acetylcholinesterase (AChE) activity was performed by adapting the apoptosis-induction procedure of Tang et al. (2019) with minor modifications23. Cells were treated with phorbol-12-myristate-13-acetate (PMA, 1 µg mL−1, 60 min), followed by incubation with I-43 or I-42 (10 µM, 60 min). For inhibitor controls, cells were pre-incubated with 10 µM solution of Donepezil hydrochloride (DPZ; Sigma-Aldrich, Cat. No. D6821-10MG) for 60 min prior to probe loading. In parallel, cells treated with I-43 alone (10 µM, 60 min) served as baseline fluorescence controls. Confocal fluorescence and DIC imaging were performed on a ZEISS LSM980 microscope (Axio Observer.Z1/7) using a 40× immersion Plan-Apochromat objective (water or oil, as per sample requirements) together with Nomarski optics for DIC. I-43 or I-42 was excited at 577 nm using a tunable laser line, and fluorescence was collected over a 561–695 nm detection window using GaAsP-PMT detectors. Images were acquired using ZEN Blue software.
Integrated fluorescence density was quantified from confocal images processed in ZEN Blue (Zeiss) with all acquisition parameters (laser power, gain, and pinhole) kept strictly constant across all constructs and experimental replicates. Images were exported as uncompressed TIFF files for downstream analysis. Fluorescence quantification was performed in ImageJ (v1.54 g; NIH, USA) using identical analysis parameters for all samples. For each construct, the corresponding red-channel fluorescence images were opened individually in ImageJ. Regions of interest (ROIs) were defined using a fixed (50 × 50) pixel square selection box, which was applied uniformly across all images. Four cells per image were selected based on clear visualization of cell boundaries without saturation artifacts. For each ROI, Integrated Density (sum of pixel intensities), Area, and Mean Gray Value were recorded using the “Measure” function. A total of n = 3 independent images per construct were quantified, yielding 12 ROIs per construct (4 cells × 3 images). All quantification steps were performed blind to sample identity. Data were compiled in source data file and analyzed using GraphPad Prism.
Zoomed-in views for morphological inspection were generated using native cropping tools without altering pixel intensity values. Only linear and uniform adjustments to brightness andcontrast were applied when required.
Scopolamine-induced cognitive impairment models
Cognitive behavior was assessed using the Y-maze and Morris Water Maze (MWM) paradigms in a mouse model of scopolamine-induced amnesia. Cognitive impairment was produced by intraperitoneal (i.p.) administration of 3 mg/kg scopolamine hydrochloride (SP; Cat. No. S0929-1G; Sigma-Aldrich). DPZ (1 mg/kg, i.p.; Sigma-Aldrich, Cat. No. D6821-10MG) was used as the reference therapeutic compound. Test compounds I-42 and I-43 were formulated in 0.5% Tween-80 in deionized water and the resultant suspesion was administered intraperitoneally at 5 or 10 mg/kg. Swiss albino mice (33 ± 3 g; n = 6 per group, either sex) were randomly allocated into eight experimental groups: untreated control, vehicle, scopolamine alone, donepezil, I-43 (5 or 10 mg/kg), and I-42 (5 or 10 mg/kg). Treatments were given once daily for seven consecutive days. On day 7, animals were administered scopolamine 30 min after the last treatment (excluding the control and vehicle groups). Spatial working memory was evaluated using the Y-maze 15 min later. The maze consisted of three identical arms (A, B, and C) arranged at 120° angles. Each mouse was placed at the center and allowed to explore freely for 5 min, while the sequence of arm entries was recorded. An arm entry was scored when all four paws of the mouse entered the arm. Spontaneous alternation, defined as consecutive entries into three different arms without repetition (e.g., ABC, ACB, BAC, BCA, CAB, CBA), was analyzed from video recordings by an investigator blinded to treatment. Total arm entries were plotted to verify that locomotor activity was unaffected across groups. The spontaneous alternation (%SA) percentage was calculated as:
In a separate cohort of B6 mice (n = 6 per group), the same dosing schedule was used for vehicle, DPZ, SP, and I-43 (10 mg/kg). The Y-maze test was conducted on day 4, followed by MWM training on days 5–6 (three trials/day). Escape latency (the time it took to find the submerged platform) was averaged across trials, and a probe trial on day 7 assessed memory retention by measuring the time spent in the target quadrant. Data are presented as mean ± SD and analyzed using one-way ANOVA followed by Tukey’s post hoc test (GraphPad Prism v8.0.1). Escape latency was calculated as the mean latency across trials, where t represents the time taken in each trial and n is the total number of trials.
Here, tmean is mean escape latency, ti = time taken by the mouse in trial, and n = total number of trials.
Statistics and reproducibility
Statistical analyses were performed using GraphPad Prism v8.0.1, and plots were generated using OriginPro v9.0. Data are presented as mean ± SD or SEM, with the number of independent experiments (n) indicated in the corresponding figure legends. Unless otherwise specified, each experimental condition was replicated in at least three independent experiments to ensure robustness and reproducibility. In addition, the statistical tests used for each analysis (one-way ANOVA or t-test, as appropriate) are indicated in the figure legends.
Ethics statement
The institutional and national ethical guidelines and regulations were strictly followed for all animal procedures after obtaining approval from the Institutional Animal Ethical Committee, Institute of Medical Sciences, Banaras Hindu University (BHU), Varanasi, India (Reg. No. 542/GO/ReBi//S/02/CPCSEA, dated 26.05.2017; No. Dean/2019/AEC/1080), and the Institutional Animal Ethics Committee, National Institute of Immunology (NII), New Delhi, India (Reg. No. 38/GO/ReBi/SL/99/CPCSEA; dated 20.03.2017; IAEC#512/19). Studies involving human postmortem brain tissues were carried out upon getting ethical clearance from the Institute of Medical Sciences, BHU (Reg. No. ECR/526/Inst/UP/2014/RR-20, dated 19.05.2020; No. Dean/2022/EC/3152). All human brain tissue samples were obtained from the Human Brain Tissue Repository (Brain Bank), Department of Neuropathology, National Institute of Mental Health & Neurosciences, Bangalore, India. The Bank collects and stores human brain tissues at postmortem following written informed consent of close relatives of the deceased and is provided free of cost to all scientists in India. The Brain Bank has Institute Ethics clearance to collect, store, and distribute samples (IEC No. NIMHANS/IEC (BS & NS DIV.) 2023).
Reporting summary
Further information on research design is available in the Nature Portfolio Reporting Summary linked to this article.
Data availability
All data needed to evaluate the conclusions are provided in this paper, including the Supplementary Information file. Source data are provided with this paper as a Source Data file. These datasets provide the minimum information necessary to interpret, verify, and extend the results reported in this study. The structures for 7Q4M and 4EY7 were downloaded from the PDB under [https://doi.org/10.2210/pdb7Q4M/pdb] and [https://doi.org/10.2210/pdb4EY7/pdb], respectively. The optimized geometry coordinates of the I-43 isomers using DFT calculation and the molecular dynamics trajectories (initial and final configurations of both the MD runs) for the I-43/4ey7 complex are available on Zenodo https://doi.org/10.5281/zenodo.17787915. Additional information is available from the corresponding author upon reasonable request. Source data are provided with this paper.
References
Association, A. S., Thies, W. & Bleiler, L. 2013 Alzheimer’s disease facts and figures. Alzheimers Dement 9, 208–245 (2013).
Schott, J. M. C24.4.2Alzheimer’s disease and other dementias. In Oxford Textbook of Medicine (eds Kennard, C. et al.). (Oxford University Press, 2020).
Hampel, H. et al. The amyloid-β pathway in Alzheimer’s Disease. Mol. Psychiatry 26, 5481–5503 (2021).
Haass, C. & Selkoe, D. J. Soluble protein oligomers in neurodegeneration: lessons from the Alzheimer’s amyloid β-peptide. Nat. Rev. Mol. Cell Biol. 8, 101–112 (2007).
Hansson, O. Biomarkers for neurodegenerative diseases. Nat. Med. 27, 954–963 (2021).
Craig-Schapiro, R., Fagan, A. M. & Holtzman, D. M. Biomarkers of Alzheimer’s disease. Neurobiol. Dis. 35, 128–140 (2009).
Miao, Y., He, N. & Zhu, J.-J. History and new developments of assays for cholinesterase activity and inhibition. Chem. Rev. 110, 5216–5234 (2010).
Chen, Z. R., Huang, J. B., Yang, S. L. & Hong, F. F. Role of cholinergic signaling in Alzheimer’s disease. Molecules 27, 1816 (2022).
Atack, J. R. et al. Molecular forms of acetylcholinesterase in senile dementia of Alzheimer type: selective loss of the intermediate (10S) form. Neurosci. Lett. 40, 199–204 (1983).
Kwakowsky, A. et al. Treatment of beta amyloid 1–42 (Aβ1–42)-induced basal forebrain cholinergic damage by a non-classical estrogen signaling activator in vivo. Sci. Rep. 6, 21101 (2016).
Bartus, R. T., Dean, R. L., Beer, B. & Lippa, A. S. The cholinergic hypothesis of geriatric memory dysfunction. Science 217, 408–414 (1982).
Alvarez, A., Opazo, C., Alarcón, R., Garrido, J. & Inestrosa, N. C. Acetylcholinesterase promotes the aggregation of amyloid-β-peptide fragments by forming a complex with the growing fibrils11Edited by A. R. Fersht. J. Mol. Biol. 272, 348–361 (1997).
Carvajal, F. J. & Inestrosa, N. C. Interactions of AChE with Aβ aggregates in Alzheimer’s brain: therapeutic relevance of IDN 5706. Front. Mol. Neurosci. 4, 19 (2011).
Inestrosa, N. C. et al. Acetylcholinesterase accelerates assembly of amyloid-β-Peptides into Alzheimer’s Fibrils: possible role of the peripheral site of the enzyme. Neuron 16, 881–891 (1996).
Talesa, V. N. Acetylcholinesterase in Alzheimer’s disease. Mech. Ageing Dev. 122, 1961–1969 (2001).
Tran, M. H., Yamada, K. & Nabeshima, T. Amyloid β-peptide induces cholinergic dysfunction and cognitive deficits: a minireview. Peptides 23, 1271–1283 (2002).
Holtzman, D. M., Morris, J. C. & Goate, A. M. Alzheimer’s disease: the challenge of the second century. Sci. Transl. Med. 3, 77sr71 (2011).
Rowe, C. C. et al. Imaging of amyloid β in Alzheimer’s disease with 18F-BAY94-9172, a novel PET tracer: proof of mechanism. Lancet Neurol 7, 129–135 (2008).
Camus, V. et al. Using PET with 18 F-AV-45 (florbetapir) to quantify brain amyloid load in a clinical environment. Eur. J. Nucl. Med. Mol. Imaging 39, 621–631 (2012).
Rabinovici, G. et al. 11C-PIB PET imaging in Alzheimer disease and frontotemporal lobar degeneration. Neurology 68, 1205–1212 (2007).
Carpinelli, A. et al. Improved synthesis and radiolabeling of [11C]MP4A, a suitable ligand for the investigation of the cholinergic system using PET. Appl. Radiat. Isot. 64, 182–186 (2006).
Loane, C. & Politis, M. Positron emission tomography neuroimaging in Parkinson’s disease. Am. J. Transl. Res. 3, 323–341 (2011).
Wang, X. et al. Observation of acetylcholinesterase in stress-induced depression phenotypes by two-photon fluorescence imaging in the mouse brain. J. Am. Chem. Soc. 141, 2061–2068 (2019).
Fortibui, M. M. et al. Near-Infrared fluorescence probe for specific detection of acetylcholinesterase and imaging in live cells and zebrafish. ACS Appl. Bio Mater. 5, 2232–2239 (2022).
Seo, Y. et al. A smart near-infrared fluorescence probe for selective detection of tau fibrils in Alzheimer’s disease. ACS Chem. Neurosci. 7, 1474–1481 (2016).
Zhu, J. -y et al. In vivo near-infrared fluorescence imaging of amyloid-β plaques with a dicyanoisophorone-based probe. Anal. Chim. Acta 961, 112–118 (2017).
Rai, H. et al. Near-infrared fluorescent probes as imaging and theranostic modalities for amyloid-beta and tau aggregates in Alzheimer’s disease. J. Med. Chem. 65, 8550–8595 (2022).
Watanabe, H., Miki, Y., Shimizu, Y., Saji, H. & Ono, M. Synthesis and evaluation of novel two-photon fluorescence probes for in vivo imaging of amylin aggregates in the pancreas. Dyes Pigm. 170, 107615 (2019).
Cui, M. et al. Smart near-infrared fluorescence probes with donor–acceptor structure for in vivo detection of β-amyloid deposits. J. Am. Chem. Soc. 136, 3388–3394 (2014).
Ni, R. et al. In-vitro and in-vivo characterization of CRANAD-2 for multi-spectral optoacoustic tomography and fluorescence imaging of amyloid-beta deposits in Alzheimer mice. Photoacoustics 23, 100285–100285 (2021).
Zhang, X. et al. Design and synthesis of curcumin analogues for in vivo fluorescence imaging and inhibiting copper-induced cross-linking of amyloid beta species in Alzheimer’s disease. J. Am. Chem. Soc. 135, 16397–16409 (2013).
Zhu, M. et al. A BODIPY-based probe for amyloid-β imaging in vivo. Org. Chem. Front. 10, 1903–1909 (2023).
Molchan, S. E. et al. Increased cognitive sensitivity to scopolamine with age and a perspective on the scopolamine model. Brain Res. Rev. 17, 215–226 (1992).
Liu, S.-Y. et al. Discovery of butyrylcholinesterase-activated near-infrared fluorogenic probe for live-cell and in vivo imaging. ACS Sens 3, 2118–2128 (2018).
Zhang, T. et al. Near-infrared aggregation-induced emission luminogens for in vivo theranostics of Alzheimer’s disease. Angew. Chem. Int. Ed. Engl. 62, e202211550 (2023).
Gao, F. et al. Recent progress of small-molecule-based theranostic agents in Alzheimer’s disease. RSC Med. Chem. 14, 2231–2245 (2023).
Sarabia-Vallejo, Á, López-Alvarado, P. & Menéndez, J. C. Small-molecule theranostics in Alzheimer’s disease. Eur. J. Med. Chem. 255, 115382 (2023).
Yang, T. et al. Specific self-monitoring of metal-associated amyloid-β peptide disaggregation by a fluorescent chelator. Chem. Commun. 52, 2245–2248 (2016).
Singh, Y. P. et al. Further SAR studies on natural template based neuroprotective molecules for the treatment of Alzheimer’s disease. Bioorg. Med. Chem. 46, 116385 (2021).
Singh, Y. P. et al. Design, synthesis and biological evaluation of novel naturally-inspired multifunctional molecules for the management of Alzheimer’s disease. Eur. J. Med. Chem. 198, 112257 (2020).
Singh, Y. P. et al. Exploration of neuroprotective properties of a naturally inspired multifunctional molecule (F24) against oxidative stress and amyloid β induced neurotoxicity in Alzheimer’s disease models. ACS Chem. Neurosci. 13, 27–42 (2022).
Tang, F. et al. Small molecular fluorescent probes for Alzheimer’s disease associated active species. Chem. Eur. J. 29, e202300592 (2023).
Chen, G. F. et al. Amyloid beta: structure, biology and structure-based therapeutic development. Acta Pharmacol. Sin. 38, 1205–1235 (2017).
Staderini, M., Martín, M. A., Bolognesi, M. L. & Menéndez, J. C. Imaging of β-amyloid plaques by near infrared fluorescent tracers: a new frontier for chemical neuroscience. Chem. Soc. Rev. 44, 1807–1819 (2015).
Liptay, W. Electrochromism and solvatochromism. Angew. Chem. Int. Ed. Engl. 8, 177–188 (1969).
Fu, W. et al. Rational design of near-infrared aggregation-induced-emission-active probes: in situ mapping of amyloid-β plaques with ultrasensitivity and high-fidelity. J. Am. Chem. Soc. 141, 3171–3177 (2019).
Ran, C. et al. Design, synthesis, and testing of difluoroboron-derivatized curcumins as near-infrared probes for in vivo detection of amyloid-β deposits. J. Am. Chem. Soc. 131, 15257–15261 (2009).
Fu, H., Cui, M., Tu, P., Pan, Z. & Liu, B. Evaluation of molecules based on the electron donor–acceptor architecture as near-infrared β-amyloidal-targeting probes. Chem. Commun. 50, 11875–11878 (2014).
Shoffner, S. K. & Schnell, S. Estimation of the lag time in a subsequent monomer addition model for fibril elongation. Phys. Chem. Chem. Phys. 18, 21259–21268 (2016).
An, J. et al. Early onset diagnosis in Alzheimer’s disease patients via amyloid-β oligomers-sensing probe in cerebrospinal fluid. Nat. Commun. 15, 1004 (2024).
Frankel, R. et al. Autocatalytic amplification of Alzheimer-associated Aβ42 peptide aggregation in human cerebrospinal fluid. Commun. Biol. 2, 365 (2019).
Jo, M. et al. The role of TDP-43 propagation in neurodegenerative diseases: integrating insights from clinical and experimental studies. Exp. Mol. Med. 52, 1652–1662 (2020).
Noirbent, G. et al. Synthesis, optical and electrochemical properties of a series of push-pull dyes based on the 2-(3-cyano-4,5,5-trimethylfuran-2(5H)-ylidene)malononitrile (TCF) acceptor. Dyes Pigm. 184, 108807 (2021).
Kausar, N. et al. Design, synthesis, crystal structure, in vitro cytotoxicity evaluation, density functional theory calculations and docking studies of 2-(benzamido) benzohydrazide derivatives as potent AChE and BChE inhibitors. RSC Adv. 12, 154–167 (2022).
Aihara, J. -i. Reduced HOMO−LUMO gap as an index of kinetic stability for polycyclic aromatic hydrocarbons. J. Phys. Chem. A. 103, 7487–7495 (1999).
Thacker, D., Willas, A., Dear, A. J. & Linse, S. Role of hydrophobicity at the N-terminal region of Aβ42 in secondary nucleation. ACS Chem. Neurosci. 13, 3477–3487 (2022).
Wang, J., Tanila, H., Puoliväli, J., Kadish, I. & van Groen, T. Gender differences in the amount and deposition of amyloidbeta in APPswe and PS1 double transgenic mice. Neurobiol. Dis. 14, 318–327 (2003).
Biancalana, M. & Koide, S. Molecular mechanism of Thioflavin-T binding to amyloid fibrils. Biochim. Biophys. Acta 1804, 1405–1412 (2010).
Arad, E., Green, H., Jelinek, R. & Rapaport, H. Revisiting thioflavin T (ThT) fluorescence as a marker of protein fibrillation – The prominent role of electrostatic interactions. J. Colloid Interface Sci. 573, 87–95 (2020).
Stahl, T., Reimers, C., Johne, R., Schliebs, R. & Seeger, J. Viral-induced inflammation is accompanied by β-amyloid plaque reduction in brains of amyloid precursor protein transgenic Tg2576 mice. Eur. J. Neurosci. 24, 1923–1934 (2006).
Bussière, T. et al. Morphological characterization of Thioflavin-S-positive amyloid plaques in transgenic Alzheimer mice and effect of passive Abeta immunotherapy on their clearance. Am. J. Pathol. 165, 987–995 (2004).
Moreno-García, A., Kun, A., Calero, O., Medina, M. & Calero, M. An overview of the role of lipofuscin in age-related neurodegeneration. Front. Neurosci. 12, 464 (2018).
Yokoyama, M., Kobayashi, H., Tatsumi, L. & Tomita, T. Mouse models of Alzheimer’s disease. Front. Mol. Neurosci. 15, 912995 (2022).
Peng, C., Wang, X., Li, Y., Li, H.-W. & Wong, M. S. Versatile fluorescent probes for near-infrared imaging of amyloid-β species in Alzheimer’s disease mouse model. J. Mater. Chem. B. 7, 1986–1995 (2019).
Westermark, G. T., Johnson, K. H., Westermark, P. [1] Staining methods for identification of amyloid in tissue Methods Enzymol. (ed. Wetzel, R.) 309, 3–25 (Academic Press, 1999).
Min, J.-H., Sarlus, H., Oasa, S. & Harris, R. A. Thioflavin-T: application as a neuronal body and nucleolar stain and the blue light photo enhancement effect. Sci. Rep. 14, 24846 (2024).
Kulic, L. et al. Early accumulation of intracellular fibrillar oligomers and late congophilic amyloid angiopathy in mice expressing the Osaka intra-Aβ APP mutation. Transl. Psychiatry 2, e183 (2012).
Amend, N. et al. A case report of cholinesterase inhibitor poisoning: cholinesterase activities and analytical methods for diagnosis and clinical decision making. Arch. Toxicol. 94, 2239–2247 (2020).
Zhao, C. et al. Near-infrared fluorescent probe for in vivo monitoring acetylcholinesterase activity. Sens. Actuators B: Chem. 360, 131647 (2022).
Ellman, G. L., Courtney, K. D., Andres, V. & Featherstone, R. M. A new and rapid colorimetric determination of acetylcholinesterase activity. Biochem. Pharmacol. 7, 88–95 (1961).
Lineweaver, H. & Burk, D. The determination of enzyme dissociation constants. J. Am. Chem. Soc. 56, 658–666 (1934).
Meng, F., Xi, Y., Huang, J. & Ayers, P. W. A curated diverse molecular database of blood-brain barrier permeability with chemical descriptors. Sci. Data 8, 289 (2021).
Tang, C., Ye, Y., Feng, Y. & Quinn, R. J. TCM, brain function and drug space. Nat. Prod. Rep. 33, 6–25 (2016).
Di, L., Kerns, E. H., Fan, K., McConnell, O. J. & Carter, G. T. High throughput artificial membrane permeability assay for blood-brain barrier. Eur. J. Med. Chem. 38, 223–232 (2003).
Co-operation, O. f. E., Development. Test No. 425: Acute Oral Toxicity: Up-and-Down Procedure (OECD Publishing, 2008).
Yang, Y. et al. Cryo-EM structures of amyloid-β 42 filaments from human brains. Science 375, 167–172 (2022).
Cheung, J. et al. Structures of human acetylcholinesterase in complex with pharmacologically important ligands. J. Med. Chem. 55, 10282–10286 (2012).
Zhang, X. et al. Near-infrared fluorescence molecular imaging of amyloid beta species and monitoring therapy in animal models of Alzheimer’s disease. Proc. Natl. Acad. Sci. USA 112, 9734–9739 (2015).
Hou, S. S. et al. Near-infrared fluorescence lifetime imaging of amyloid-β aggregates and tau fibrils through the intact skull of mice. Nat. Biomed. Eng. 7, 270–280 (2023).
Hintersteiner, M. et al. In vivo detection of amyloid-β deposits by near-infrared imaging using an oxazine-derivative probe. Nat. Biotechnol. 23, 577–583 (2005).
Sobek, J. et al. Efficient characterization of multiple binding sites of small molecule imaging ligands on amyloid-beta, tau and alpha-synuclein. Eur. J. Nucl. Med. Mol. Imaging 51, 3960–3977 (2024).
Fu, H. et al. Amyloid-β deposits target efficient near-infrared fluorescent probes: synthesis, in vitro evaluation, and in vivo imaging. Anal. Chem. 88, 1944–1950 (2016).
Yang, H.-Y. et al. D-A-D fluorogenic probe for the rapid imaging of amyloid β plaques in vivo. Dyes Pigm. 136, 224–228 (2017).
Liu, B. et al. Iterative design of near-infrared fluorescent probes for early diagnosis of Alzheimer’s disease by targeting Aβ Oligomers. J. Med. Chem. 67, 9104–9123 (2024).
Dai, J. et al. Multiplex imaging of amyloid-β plaques dynamics in living brains with quinoline-malononitrile-based probes. Nat. Biomed. Eng. 9, 1632–1644 (2025).
Jan, A., Hartley, D. M. & Lashuel, H. A. Preparation and characterization of toxic Abeta aggregates for structural and functional studies in Alzheimer’s disease research. Nat. Protoc. 5, 1186–1209 (2010).
Lim, C. Z. J. et al. Subtyping of circulating exosome-bound amyloid β reflects brain plaque deposition. Nat. Commun. 10, 1144 (2019).
Yang, J. et al. Bioluminescence imaging with functional amyloid reservoirs in Alzheimer’s disease models. Anal. Chem. 95, 14261–14270 (2023).
Maeda, S. et al. Granular tau oligomers as intermediates of tau filaments. Biochemistry 46, 3856–3861 (2007).
de Oliveira, G. A. P. & Silva, J. L. Alpha-synuclein stepwise aggregation reveals features of an early onset mutation in Parkinson’s disease. Commun. Biol. 2, 374 (2019).
Rai, H. et al. Rhodanine composite fluorescence probes to detect pathological hallmarks in Alzheimer’s disease models. Sens. Actuators B: Chem. 407, 135364 (2024).
Haga, C. et al. Methenamine-silver staining: a simple and sensitive staining method for senile plaques and neurofibrillary tangles. Biotech. Histochem. 69, 295–300 (1994).
Ojida, A. et al. Fluorescent BODIPY-based Zn(II) complex as a molecular probe for selective detection of neurofibrillary tangles in the brains of Alzheimer’s disease patients. J. Am. Chem. Soc. 131, 6543–6548 (2009).
Acknowledgements
This majority of the study was supported by the Indian Council of Medical Research (ICMR, Grant No. ICMR-EMR-2019-3088, Sanction Letter No. 5/4-5/200/2019-NCD-I) awarded to G.M. H.R. gratefully acknowledges ICMR for financial support through Grant No. ICMR-EMR-2019-3088 (Sanction Letter No. 5/4-5/200/2019-NCD-I) and for the Senior Research Fellowship (Project ID: 2021-9522/F1; File No. 3/1/2/170/Neuro/2021-NCD-I), which supported the research work and its revision. The Science and Engineering Research Board (SERB), Government of India, is acknowledged for supporting the cholinergic-based study under the CRG scheme (File No.: CRG/2022/007126/BHS) awarded to G.M. G.M. is also grateful to IIT (BHU) for providing financial support under the Challenge Grant (Ref. No. IIT(BHU)/R&D/2025-26/CPCG-01/594). We thank Dr. Anita Mahadevan, Coordinator, Human Brain Bank, NIMHANS, for providing autopsy brain tissue samples from clinically diagnosed AD, PD, and FTD patients, as well as control samples for histological analysis. We are grateful to Professor Chongzhao Ran (Harvard Medical School) for his valuable insights that significantly improved the quality of this work. We are also thankful to Professor Jong Seung Kim (Korea University) for his valuable suggestions. We also thank Professor Sudipta Maiti (Tata Institute of Fundamental Research) for constructive input on fluorescence imaging data and Dr. Pankaj Pandey (National Center for Natural Products Research, University of Mississippi, USA) for helpful suggestions computational studies. The authors acknowledge the Centre for Computing and Information Services (CCIS) and the Central Instrument Facility (CIF) at IIT BHU for providing computational and NMR facilities, respectively. In addition, the authors acknowledge the Interdisciplinary School of Life Sciences (ISLS), BHU, for confocal imaging support, and the Department of Chemistry, BHU, for HRMS support. TEM imaging was performed at the Sophisticated Analytical Instrument Facility (SAIF) in the Department of Anatomy, AIIMS Delhi.
Author information
Authors and Affiliations
Contributions
H.R. and G.M. conceived and designed the study. H.R. performed the synthesis, molecular characterization, HPLC-based, and computational studies. H.R. and R.S. conducted the in vitro spectral characterization. H.R. and P.K. carried out histochemical staining and Drosophila studies under the supervision of S.S. S.R. performed the cell-based assays under the supervision of S. Kumar. H.R., G. Shankar, and G. Singh conducted the in vitro ChE assays, PAMPA, and acute toxicity studies in the mouse model under the supervision of G.M. H.R. and N.S. carried out behavioral studies in the mouse model under the supervision of S. Krishnamurthy. H.R. and A.S.N. performed in vivo fluorescence imaging (APP-PS1 mice) and behavioral experiments in B6 mice under the supervision of S.G. P.B. and H.R. performed DFT calculations under the supervision of V.R. S.G., S. Krishnamurthy, S. Kumar, and V.R. provided conceptual guidance, supervision, and critical feedback on data interpretation and manuscript preparation. H.R. and G.M. wrote the manuscript with input from all authors. All authors discussed the results, contributed to manuscript revision, and approved the final version.
Corresponding author
Ethics declarations
Competing interests
The authors declare no competing interests.
Peer review
Peer review information
Nature Communications thanks Jordan Mancl, Ruiqing Ni, Wei-Jen Tang, and the other, anonymous, reviewer for their contribution to the peer review of this work. A peer review file is available.
Additional information
Publisher’s note Springer Nature remains neutral with regard to jurisdictional claims in published maps and institutional affiliations.
Source data
Rights and permissions
Open Access This article is licensed under a Creative Commons Attribution-NonCommercial-NoDerivatives 4.0 International License, which permits any non-commercial use, sharing, distribution and reproduction in any medium or format, as long as you give appropriate credit to the original author(s) and the source, provide a link to the Creative Commons licence, and indicate if you modified the licensed material. You do not have permission under this licence to share adapted material derived from this article or parts of it. The images or other third party material in this article are included in the article’s Creative Commons licence, unless indicated otherwise in a credit line to the material. If material is not included in the article’s Creative Commons licence and your intended use is not permitted by statutory regulation or exceeds the permitted use, you will need to obtain permission directly from the copyright holder. To view a copy of this licence, visit http://creativecommons.org/licenses/by-nc-nd/4.0/.
About this article
Cite this article
Rai, H., Singh, R., Shankar, G. et al. Discovery of NIRF theranostic probes targeting amyloid-β and cholinesterases in Alzheimer’s disease models. Nat Commun 17, 1567 (2026). https://doi.org/10.1038/s41467-025-68282-3
Received:
Accepted:
Published:
Version of record:
DOI: https://doi.org/10.1038/s41467-025-68282-3












