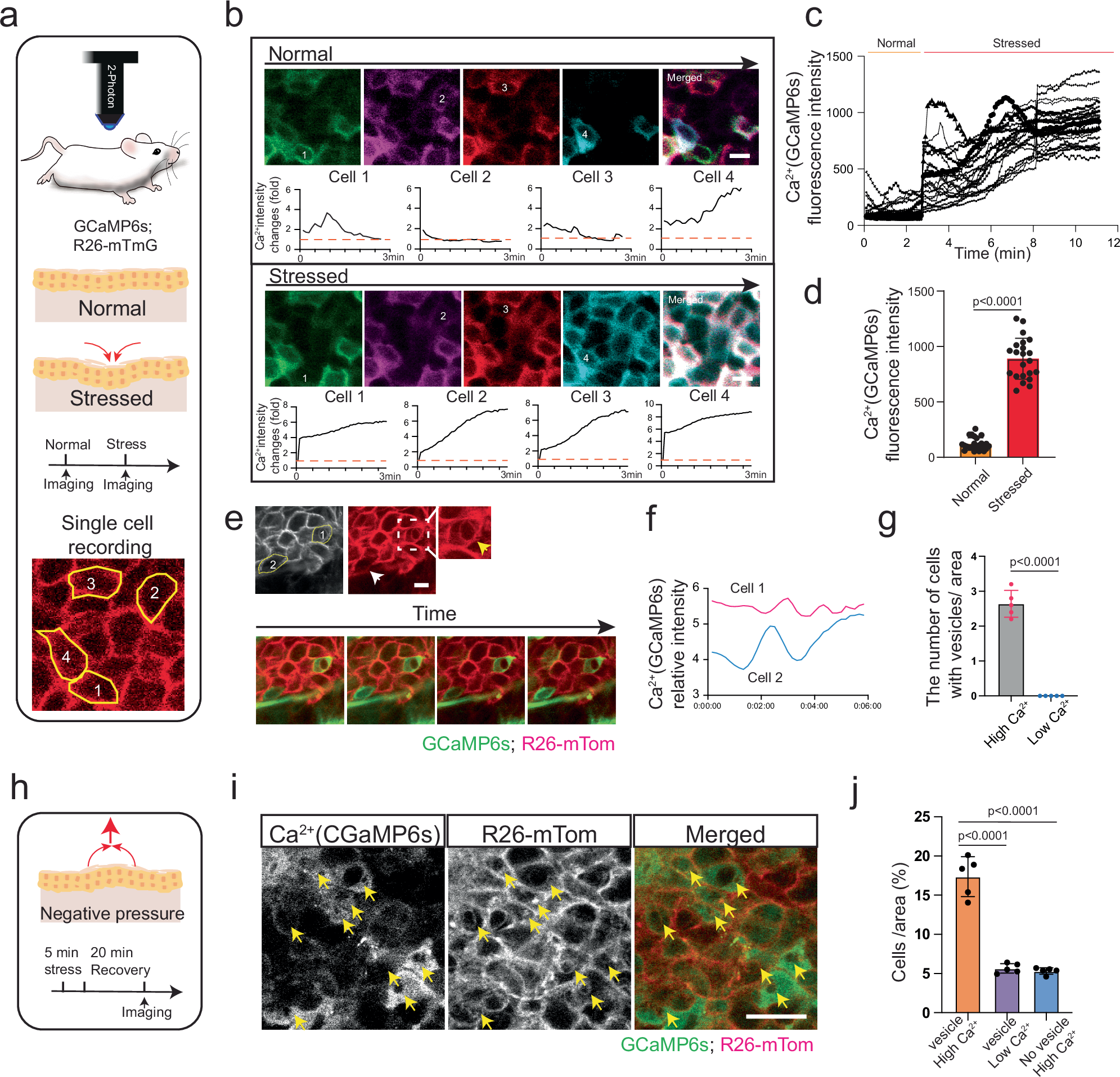
Fig. 4: Mechanical stress alters intracellular calcium dynamics.
From: Stress vesicles link epidermal mechanotransduction to stem cell differentiation

a Schematic representation of calcium imaging in single epidermal cells during the application of compressive force applied on live mouse skin. b Representative time frames from in vivo calcium imaging of basal epidermal cells before (top panels) and after (bottom panels) application of positive pressure. Each frame is pseudo-colored and projected into the last frame (right). Four highlighted epidermal cells show initial intracellular calcium fluxes and persistent cytoplasmic calcium after compression. Graphs show relative calcium signal intensity as a function of time for each highlighted cell. Scale bar: 2 µm. c Quantification of calcium signals at rest and under positive pressure. Each line represents measurements from a single cell. N = 4 mice, n = 23 cells analyzed. d Quantification of calcium signal intensity at baseline and under stress. N = 4 mice, n = 24 cells (control) and n = 22 cells (stressed). Statistical analysis: two-tailed unpaired t-test. Data are presented as mean ± SEM. e Representative examples of calcium dynamics in cells with and without stress vesicles. Scale bar: 2 µm. f Quantification of relative calcium intensity over time for two representative cells. g Quantification of the number of cells with persistent high intracellular calcium versus calcium flux, which form stress vesicles. Data are from N = 5 mice, n = 25 cells analyzed. Statistical analysis: two-tailed unpaired t-test. Data are presented as mean ± SEM. h Schematic strategy for visualizing calcium dynamics during the recovery period after force removal. i Representative images showing high calcium signals persisting in stress vesicle-forming cells after force removal. Scale bar: 10 µm. j Quantification of the percentage of cells displaying varying calcium signal intensities along with the presence of stress vesicles. Data are from N = 5 mice, n = 20 cells analyzed per condition. Statistical analysis: two-tailed unpaired t-test. Data are presented as mean ± SEM.